
如果问,家里卫生间最重要的东西是什么?那肯定很多人都会回答“马桶”。算下来,我们平均每天上厕所花的时间也有半小时,马桶的重要性不言而喻,对我们的居住舒适度有着很大的影响。

虽然说,家家户户都有马桶,但很多人是不懂选购的,买马桶的时候听导购忽悠,认为一分钱一分货,花了很多钱把马桶买回家安装,结果用得不舒服,使用体验差,拆了再买又麻烦,最后只能自认倒霉。

马桶真的是一分钱一分货吗?要怎么选购呢?大家别听导购忽悠了,马桶的选购并不难,关注这几个方面就够了:
种类
市面上的马桶,按照种类来分,可以分为两个大类和多个小类,一体式(传统连体马桶、隐藏式水箱马桶、无水箱马桶)、分体式(壁挂式马桶、传统分体式马桶)。

一体式与分体式马桶,最大的区别在于,连体马桶的水箱和马桶是一体化浇注的,而分体式马桶的水箱和马桶是分开浇注的,浇注完之后再组装。
因为两者制作难度不一样,所以价格不一样,分体式要比一体式更便宜;另外,分体式马桶的连接处容易藏污纳垢,清洁难度要比一体式马桶更高,也比一体式马桶更容易漏水。

壁挂马桶,它跟普通马桶最大的区别在于它不落地,挂在墙上,水箱嵌入到墙内,所以它的优点是美观好看,方便清洁,但这种马桶比普通马桶占用更多的空间,而且安装难度高,价格也更贵。

隐藏式水箱,其实只是把水箱做得更小一些,跟马桶一体化,比传统带有大水箱的马桶更加节省空间,也更好看,但缺点是冲水效果不佳,需要其它技术进行辅助,价格自然也更贵。

无水箱马桶,基本都是智能马桶,没有水箱,需要通电,智能化控制冲水。
马桶选购,第一步肯定离不开种类的挑选,主要还是看个人的喜好、装修风格和经济预算,因人而异,对美观性有追求的话,可以考虑壁挂马桶,追求实用性和性价比的,建议选择普通的一体式马桶。

当然,马桶除了种类外,在外观设计上也有不少种类,比如说U型、V型、O型、方型的,如果抛开其它参数,它们唯一的区别只是外观造型上的区别,在选择上,那就“见仁见智”了。

冲水方式
传统马桶最重要的功能就是冲刷功能,跟智能马桶不一样,没有花里胡哨的功能、因此,我们在选购传统马桶的时候,最重要的参数莫过于冲水方式。

马桶的冲水方式,细分有五种:超漩虹吸式、喷射虹吸式、电力助动式、直冲式、气压助动式,而家庭传统马桶常用的其实只有虹吸式(冲落、喷射、旋涡)和直冲式两种,气压助动式一般用于高铁马桶,电力助动式用于智能马桶。

直冲式( 又叫冲落式 )马桶,主要通过水量的推力冲走脏东西,这种马桶的特点有几个:冲力大,马桶不易堵塞;存水高度低,相对比较节水;冲水噪音大;防臭效果一般;冲水覆盖面不够,高处的污渍不易带走。

虹吸式马桶,主要通过虹吸原理来冲水,通过排污管道里的压力将脏东西冲走,相较于直冲式马桶,虹吸式马桶的噪音更小,防臭效果更好,但也更容易堵塞,冲水效果差一些,耗水量更大。虹吸喷射式(增加喷射口)和虹吸漩涡式(从池底沿池壁方向的切线形成漩涡)是在传统虹吸式上进行了改进,增加了排污速度的同时,提高了冲水效果,也进一步减少了异味。

在冲水方式的选购上,毫无疑问是选择虹吸旋涡式更好一些,只不过价格也更贵一些,如果预算不多,也建议至少选择普通的虹吸式马桶。
品牌
选购马桶,品牌是基础,市面上的卫浴洁具品牌有很多,制造马桶比较出色的品牌,可分为两大类:国产品牌、国际品牌。
国产品牌主要有:恒洁、惠达、九牧、箭牌、宜莱。
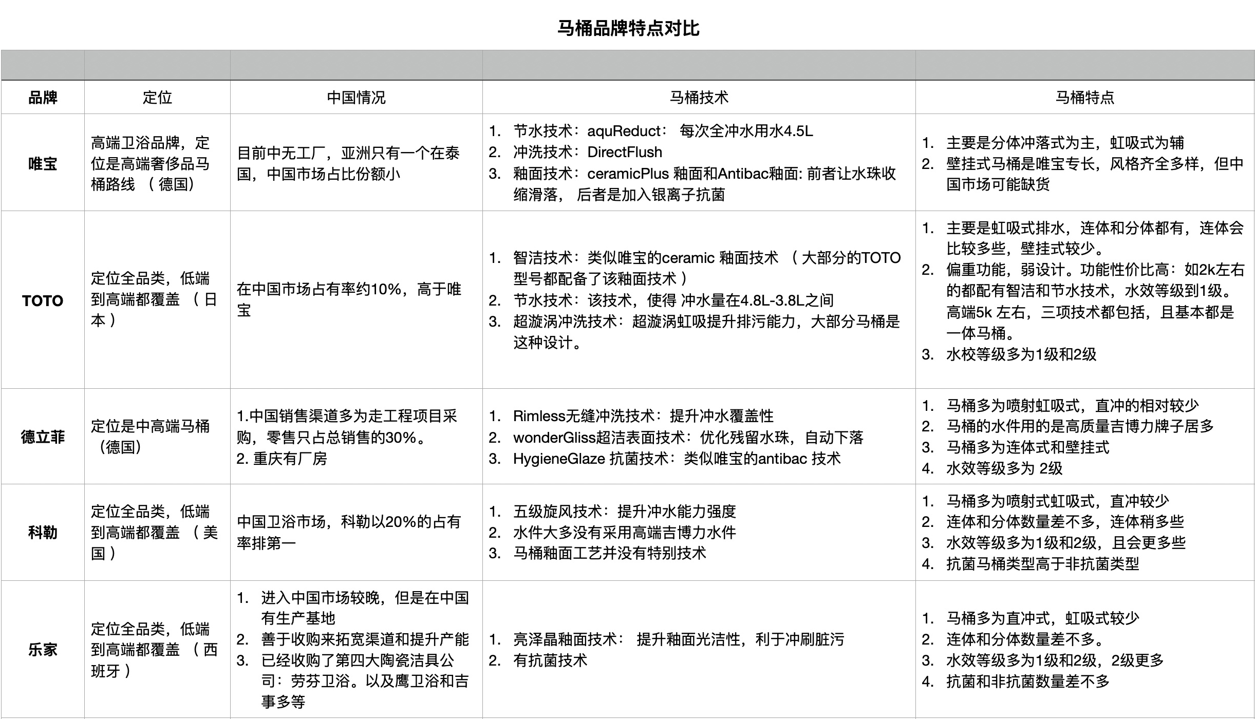
国际品牌主要有:科勒、TOTO、美标、吉博力、唯宝、德立菲、乐家。

以上这些品牌,都是市面上比较知名的大品牌,它们有的是品牌熟悉度高,市场份额大;有的是技术出众;有的是性价比高。在品牌的选择上,其实认准以上这些品牌都没错,但关键还是要看个人的预算和需求,毕竟不同品牌的马桶有不同的特点和技术,也分档次和价位。


陶瓷、釉面、烧制工艺
马桶是如何生产出来的?相信很多人都不知道。其实,马桶是陶土混合泥浆,灌注成坯体,晾干后施釉,最后烧制成型的。如果问,马桶的选购,最关键看什么?那肯定要数整体工艺(主要表现为釉面)。

好的马桶,连管道内壁都有施釉,而且釉面并不止一层,往往是三层的,第一层是高温陶瓷面,第二层是易洁釉面,第三层是微晶釉面。釉面往往决定了马桶的耐污程度,好的釉面能够长时间保持光泽,光滑不挂污,清洁更容易。

判断马桶釉面的好坏,我们可以从四个方面来判断:烧制温度、声音、质量、触摸和观察。
烧制温度高于1200℃的马桶,釉面含水量低,气孔小,不容易挂污结垢;敲击马桶,声音清脆响亮,没有杂音;马桶质量越大,越重(>25Kg),说明密度越高,不容易碎裂;马桶内壁光亮,反光度越高越光滑,越容易清洁。

盖板、座圈
马桶除了水箱、主体外,还有很重要的部件——盖板和座圈。盖板和座圈直接影响的是我们的使用体验,好的盖板/座圈,应该具有坐感好、不冰凉、不容易开裂老化、能拆卸、易清洁、缓降、噪音小等特点,毕竟我们平时上厕所就是坐在座圈上面,盖板和座圈的开合频率比较高。

选购马桶时,盖板和座圈要如何选购呢?答案是看材质。
市面上常见的马桶盖板/座圈,材质不外乎三种:PVC(低端)、亚克力(中端)、脲醛(高端)。如果单纯从使用体验、耐用性这两方面来看,脲醛>亚克力>PVC,但价格也是如此。

水件
水件在马桶水箱里负责冲水这个任务,它可以说是抽水马桶的心脏。好的马桶水件,做工质量好,使用寿命长,节水,冲的干净。一般来说,马桶制造商跟水件生产商是不同的,水件由专业的生产商来进行生产。

目前来说,市面上优秀的水件生产品牌是吉博力、威迪亚、瑞尔特、福马,好的马桶,用的水件几乎都是这些品牌,低端马桶往往都是用杂牌水件。在选购时,我们最好先问清楚这个马桶用的是什么水件,把它作为选购马桶的标准之一。

当然,马桶的选购,除了以上这几个方面外,其实还有一些参数需要我们注意的,比如说冲水量(水效等级)、马桶坑距、尺寸大小等等,大家可以根据自家实际情况来进行挑选,同样没有什么选购难度。
