4月2日,中国物流与采购联合会发布了关于开展“2019年全国物流园区综合评价”工作的通知,内容如下:
关于开展“2019年全国物流园区综合评价”工作的通知
各有关物流园区(企业):
自2013年以来,中国物流与采购联合会物流园区专业委员会(以下简称“中物联物流园区专委会”)连续每年开展“全国物流园区综合评价”工作。这项工作的开展,为评选“全国优秀物流园区”和推荐“示范物流园区”提供了依据,也为园区企业管理提升、行业对标和交流合作创造了条件,促进了我国物流园区健康发展。
为了解过去一年物流园区发展变化,为国家物流枢纽布局建设提供数据支持,也为开展国家示范物流园区评估和评选2019年“全国优秀物流园区”提供依据,从而推动物流园区高质量发展,中物联物流园区专委会特决定开展“2019年全国物流园区综合评价”工作。现就有关事项通知如下:
一、评价对象
全国各地同时符合以下4个条件的物流园区均可提交调查问卷,参加本次评价:(1)署名为物流园区、物流枢纽、物流基地、物流中心、公路港、铁路港、物流港、无水港等单位或企业;(2)园区占地面积在150亩(0.1平方公里即10万平方米)及以上,并具有政府部门核发的用地手续;(3)园区有多家企业入驻,能够提供社会化物流服务;(4)开业运营1年以上,有长远发展规划。如贵公司投资多个物流园区,请选取其中2—3个典型园区,分别填写。
二、评价内容
本次评价依据国家标准《物流园区绩效指标体系》(GB/T37102-2018),从物流园区的基础设施、服务能力、运营管理、社会贡献等方面进行综合评价(详见附件)。填报信息务求真实、准确、完整,全面反映园区建设成果和管理成效。
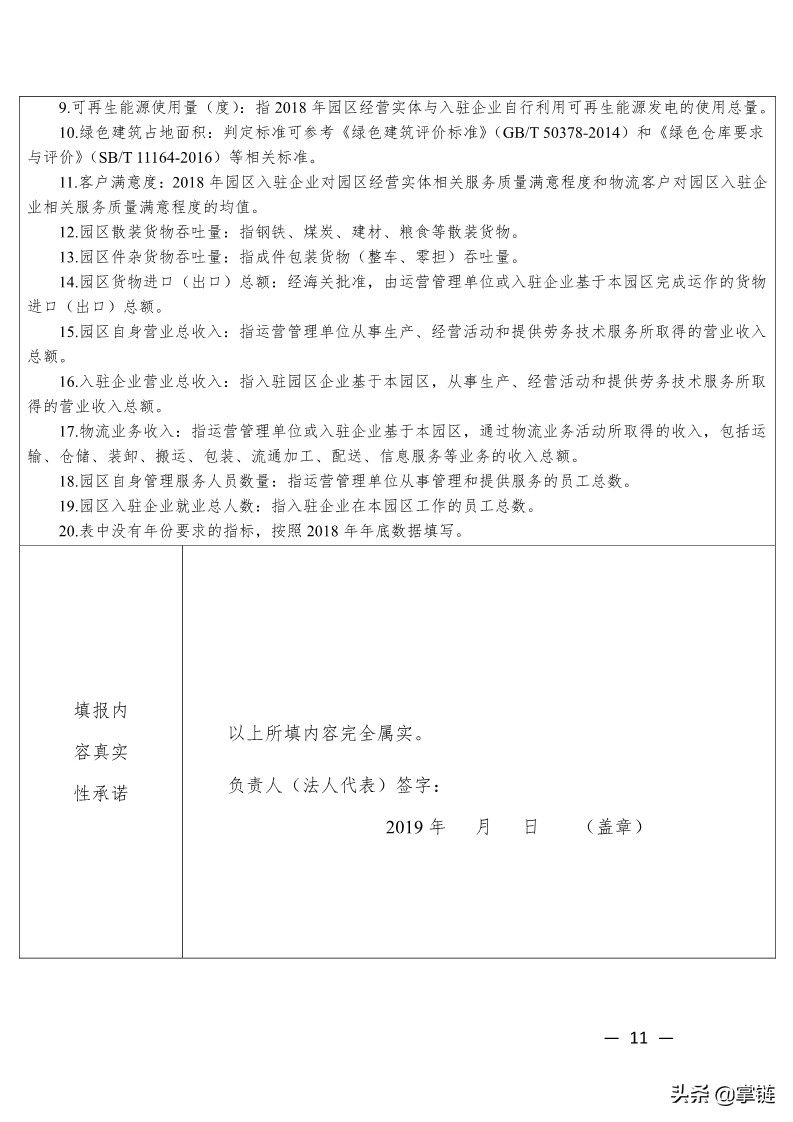
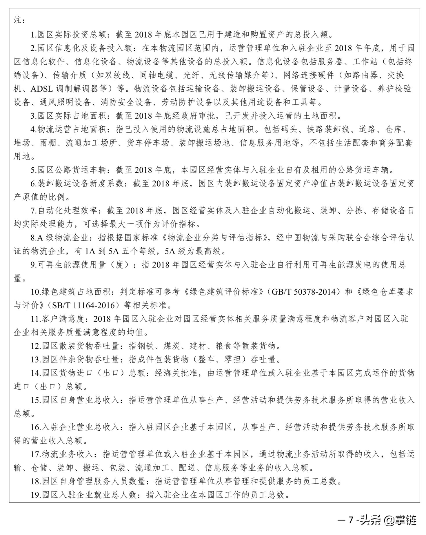
三、组织实施
中物联物流园区专委会负责此项工作。希望各物流园区(企业)积极配合,责成专人负责填报。中物联物流园区专委会将根据提交问卷进行评价对标,对示范物流园区进行评估监测,评选2019年全国优秀物流园区。参加评价的园区信息,我们将严格保密。欢迎地方政府物流工作牵头部门、行业协会协助组织。
四、结果发布
(一)“2019年全国优秀物流园区”评选结果将于8月上旬在沈阳召开的2019年(第十七届)全国物流园区工作年会上发布,并对获奖优秀物流园区进行表彰。
(二)根据调查结果,汇总编制《2019年全国物流园区综合评价报告》,在2019年(第十七届)全国物流园区工作年会上发布,并向提交问卷的园区反馈相关信息。
(三)通过中国物流园区图谱、中物联物流园区专委会微信公众号和网站以及组织园区交流互访等多种方式,宣传推介优秀物流园区,树立品牌形象。
五、问卷回收
请各物流园区(企业)于2019年4月30日前,将word版调查问卷以电子邮件方式发至中物联物流园区专委会邮箱(CFLPYQ@vip.163.com),并与陈凯、杨宏燕确认。调查问卷可从中物联物流园区专委会网站(http://www.chinawuliu.com.cn/wlyq/)和微信公众号(中物联物流园区专委会wlyqzwh56)*载下**。
联系人:陈 凯(010-83775683、18811446270)
杨宏燕(010-83775686、13810445663)
黄 萍(010-83775680、13301381866)
传 真:010—83775688
红头文件:











调查问卷:







