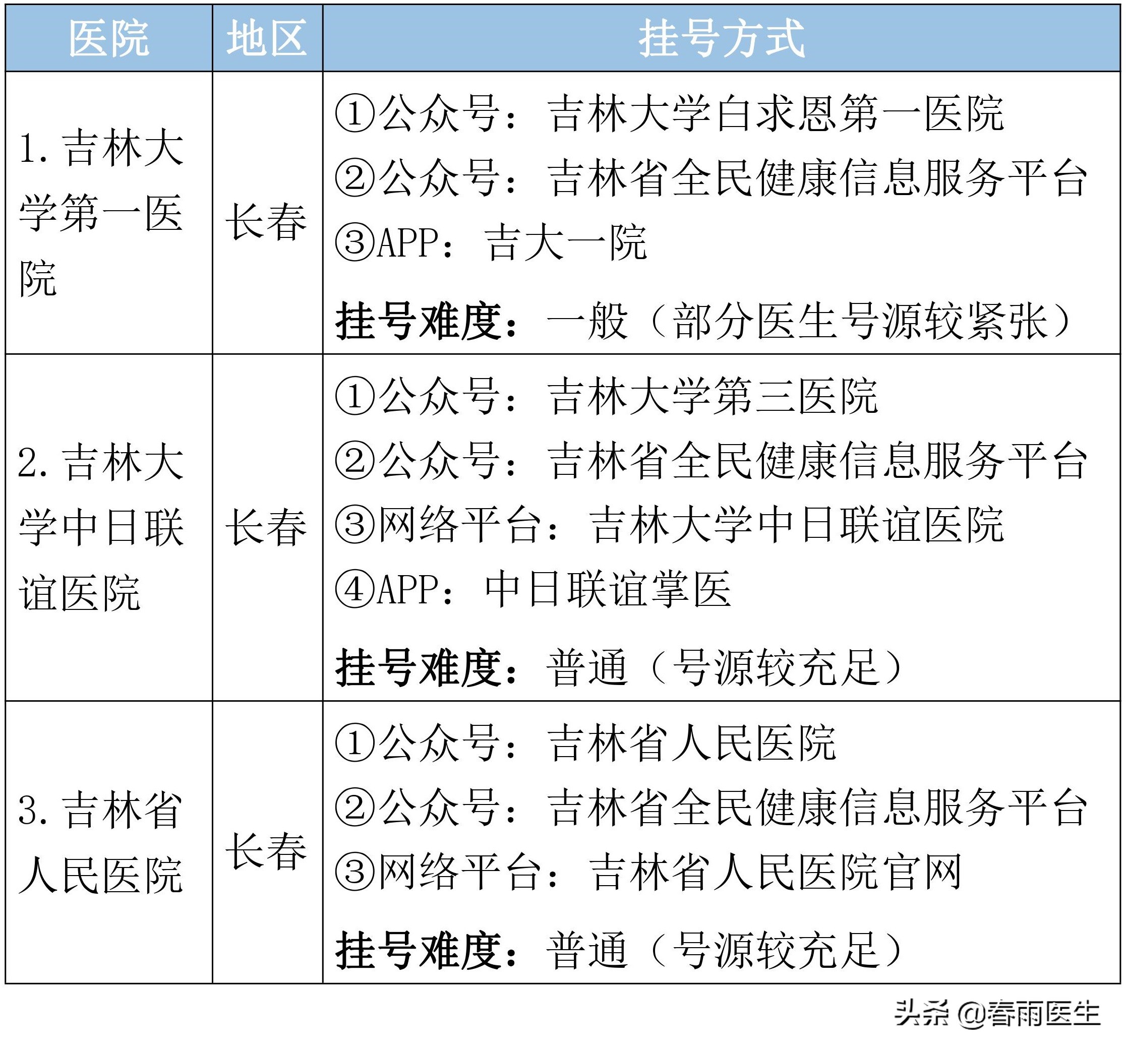
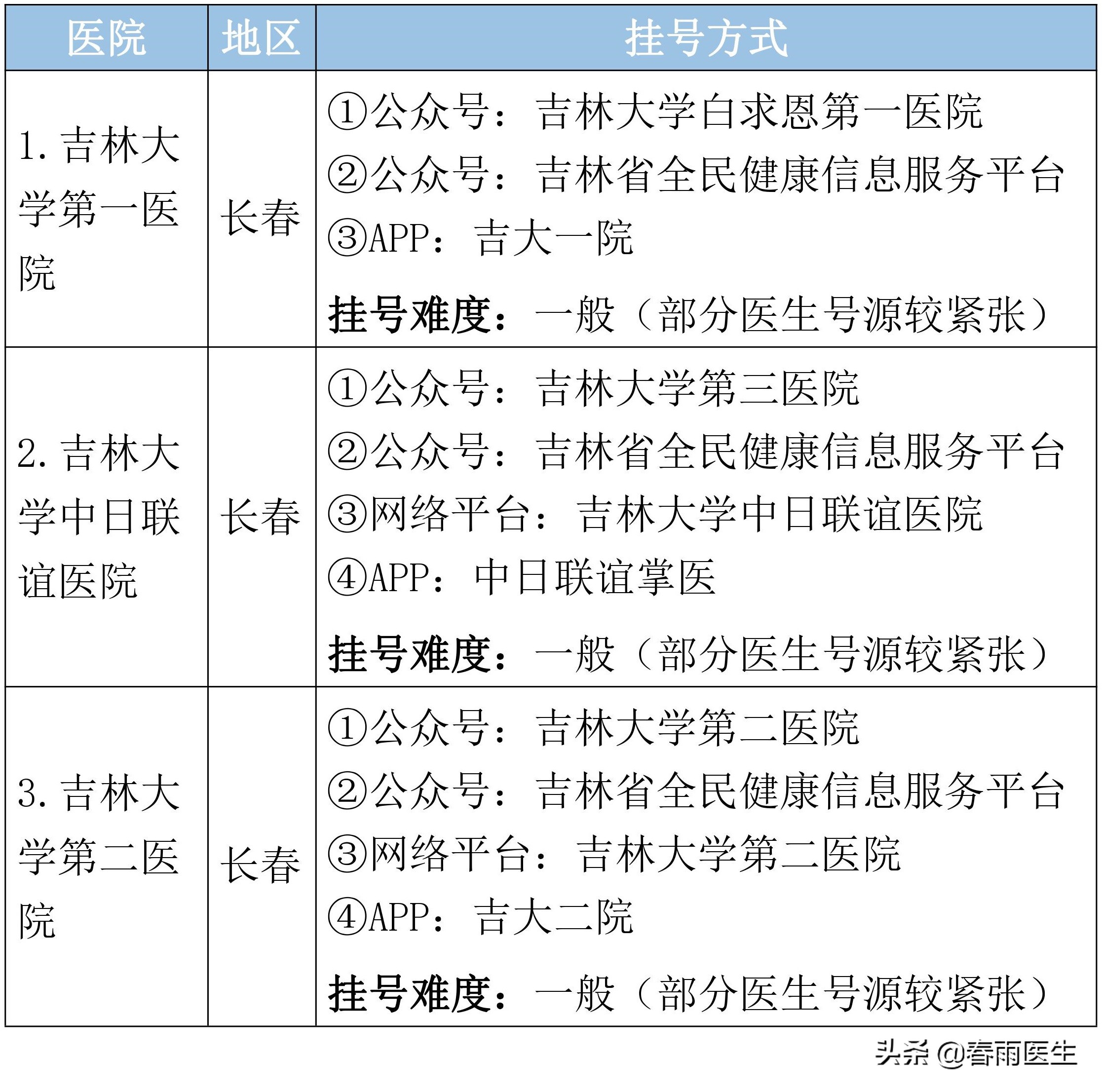
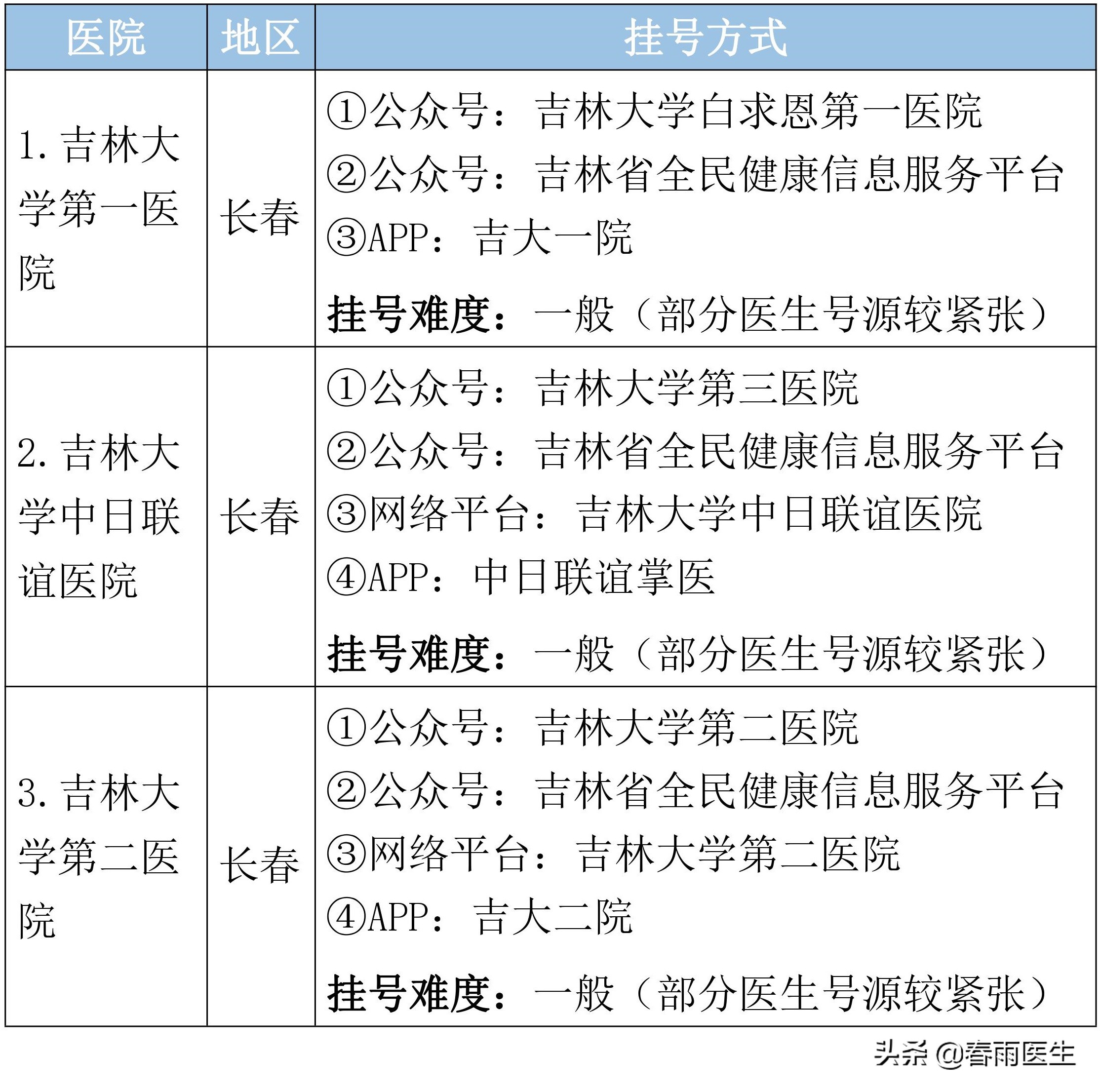
不少吉林的老铁告诉春雨,遇到疑难疾病,自己的第一反应就是去北京看。其实吉林也是有好几家全国有名的医院的。
下面春雨医生就为大家盘点吉林省综合实力最强的5家医院,来看看都有哪些医院上榜吧!
综合排名

吉林省医院排行榜-综合实力
当然,不同医院的专科水平存在差异,看什么病选什么医院很重要!来看看各大医院的专科排名情况吧!
专科排名
- 儿科
小儿呼吸疾病、心脏疾病、五官疾病、消化问题、神经发育问题、皮肤病、生长发育、儿童保健、小儿骨病等

吉林省医院排行榜-儿科疾病
- 妇科
妇科炎症、妇科内分泌疾病、盆底疾病、妇科肿瘤、流产、不孕不育、计划生育、性功能障碍等

吉林省医院排行榜-妇科疾病
- 心血管内科
心律失常、心衰、高血压、冠心病、心瓣膜病、心肌病、心包疾病、心血管病、肺动脉高压、低血压等

吉林省医院排行榜-心血管疾病
- 消化科
食管疾病、胃疾病、肠道疾病、肝胆胰疾病、腹膜及肠系膜疾病、腹水、便秘、腹泻、消化道出血

吉林省医院排行榜-消化疾病
- 皮肤科
皮肤真菌病、昆虫性皮肤病、维生素缺乏皮肤病、皮炎、皮疹、红斑、毛发及甲床问题、皮肤肿瘤、疱疮等、皮肤美容

吉林省医院排行榜-皮肤病
- 泌尿外科
尿结石、肾结石、肾脏和膀胱肿瘤、前列腺疾病、*丸睾**疾病、梗阻性尿道疾病、女性泌尿系统疾病等

吉林省医院排行榜-泌尿问题
- 耳鼻喉科
耳部疾病:中耳炎、听力障碍、鼓膜穿孔等;鼻部疾病:鼻炎、鼻息肉等;咽喉疾病:咽喉炎、腺样体肥大、扁桃体炎等

吉林省医院排行榜-耳鼻喉疾病
- 眼科
屈光不正、眼视光、眼底病、青光眼、白内障、眼肿瘤、眼外伤、眼眶病、眼整形、角膜病、小儿眼科等

吉林省医院排行榜-眼部疾病
医保报销提醒
- 以上医院大多位于长春,有当地医保的小伙伴,持社保卡就医,门诊和住院均可按规定报销。
- 如果参保地不是就医地,属于异地就医,请一定要在参保地办理备案。
- 吉林的小伙伴如果需要在外省异地就医,也一定要在参保地提前备案。
备案后,在异地定点医院住院可直接结算,无需再返回吉林省报销(因个人原因,选择返回吉林结算,报销比例降低10%)。
- 职工医保长期异地就医人员:报销比例正常执行参保地政策。
- 居民医保长期异地就医人员:异地报销比例降低10%。
- 符合转诊转移病种并按规定办理转诊:报销比例正常执行参保地政策。
- 不符合转院病种范围但治疗时出现并发症及危急重症,需转异地:报销比例降低20%
如果不备案,仅报销20%,且不能直接结算,需返回参保地报销。具体备案流程和材料,可以电话咨询参保地医保局。一般可以现场备案或者电话备案。
*载下**“春雨医生”APP,查看吉林省更多专科排名,还能查询各大医院挂号方式、挂号难度。全国各省市医院都可以查!
医院选取依次参考如下资料:(1)复旦大学医院管理研究所《中国医院及专科声誉排行榜》。(2)政府卫生部门评定的临床重点专科和教育部门评定的重点学科分布。(3)医院对应科室的高级职称人数。(4)医院对应科室的床位数。