的确,早期中国的新能源行业受国家及地方产业政策非常大。在2018、2019年很多锂电企业因为选择磷酸铁锂技术路线而因为能量密度等原因频临危机,企业困难重重。而现在风向也变得太快,磷酸铁锂由于在安全方面的优势大有卷土重来之势。网上甚至还有人评论说,三元锂电池被判死刑!有担忧是对的,但这种说辞未免太过于夸张了。照此说法,那电动汽车巨头特斯拉情何以堪?岂不要关门大吉了!其实三元体系、钴酸锂体系、磷酸铁锂体系、锂硫体系、锰酸锂体系等等诸多材料体系的锂电池。其实无论哪种材料体系的电池都有各自的优缺点,都没有所谓的绝对安全。所有的电池厂家都得关注和重视产品安全。例如三元锂电池相对磷酸铁锂电池在能量密度及工作电压等占有绝对优势;但磷酸铁锂电池在安全、循环寿命、环保及价格等方面又优于于三元锂电池。毕竟,安全是消费者关注的焦点,也是产业持续健康发展的基础。高安全、长续航、低成本一直都是动力电池企业的共同追求。
汽车动力电池标准 GB38031-2020《电动汽车用动力蓄电池安全要求》2020年已5月12日发布 ,并于2021年1月1日正式实施。这些标准的出台,是为更好地规范和引领企业发展。同时,也会加速企业大洗牌。
即使是“狼来了”,我们也没有必要恐慌。时代在不断发展,科技在不断进步,方法总比困难多,很多问题都是能够迎刃而解的。即使美国再怎么*压打**及遏制,我们华为的自主研发的芯片不是照样横空出世。总不能因为走路怕摔倒,就一直趴在地上不起来或裹足不前吧!
相信大家都有看到,一些大企业都在为在动力电池的性能及安全进行科技创新,如特斯拉的4680、比亚迪的“刀片电池”、宁德时代的CTP电池、广汽埃安的“刀匣电池”等等。尤其是“刀匣电池”历史首次实现了三元锂电池包针刺不起火,重新定义和刷新了三元锂电池的安全标注。
GB38031-2020《电动汽车用动力蓄电池安全要求》(注:本文简称“新国标”) 就与我们锂电行业的汽车动力电池密切相关了。

细心的朋友会发现,新国标的代号是GB,而之前的却是GB/T。前者是代表必须执行的强制性标准,后者则是代表推荐性标准。同时,替代了原来的GB/T31485-2015《电动汽车用动力蓄电池安全要求及试验方法》和GB/T31467.3-2015《电动汽车用锂离子动力蓄电池包和系统 第3部分:安全性要求与测试方法》。这意味着这些标准比原来更加严格了。
GB38031-2020《电动汽车用动力蓄电池安全要求》 的主要变化点。 单体电芯测试项相对于原GB/T31485-2015,过充、挤压有变化;删除了针刺、跌落、海水浸泡、低气压项目;模组测试项相对于GB/T31485-2015,删除了所有测试项目;电池包及系统测试项相对于原GB/T31467.3-2015,增加了热扩散及过流保护,删除了电子装置振动、跌落、翻转,其他项目则均有不同程度的变化。从这些变化可以看出,将电池系统有限作为安全的主题,完善和调整了电池系统的要求;同时,也辅助以必要的单体电池的安全要求(试验项目涵盖:过放、过充、外部短路、加热、温度循环、挤压等) 。

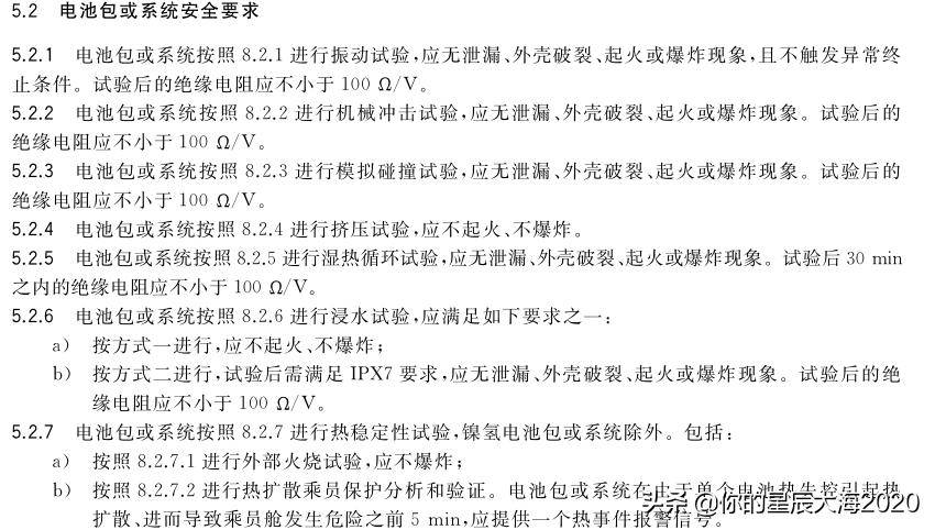
GB38031-2020《电动汽车用动力蓄电池安全要求》 对于电池单体、电池包或系统安全要求原文如下:


GB38031-2020《电动汽车用动力蓄电池安全要求》 在优化电池单体、模组安全要求的同时,重点强化了电池系统热安全、机械安全、电气安全以及功能安全要求。试验项目涵盖系统热扩散、外部火烧、振动、挤压、机械冲击、模拟碰撞、湿热循环、浸水、热稳定性、盐雾、高海波、温度冲击、外部短路、过温保护、过充保护、过放保护、过流保护等。标准条款 5.2.7 增加了电池系统热扩散试验,要求电池单体发生热失控后,电池系统在5分钟内不起火不爆炸,应提供一个热事件报警信号。 安全第一、生命至上。这个举措以便为乘员预留安全逃生时间。

不可否认这一政策对行业的冲击,相信客户及市场也会综合产品安全、可靠、环保、成本等方面作出选择。新国标今年已正式导入实施,同时新申请型式批准的车型自本标准实施之日起开始执行,已获得型式批准的车型自本标准实施之日起第13个月开始执行,我们期间还有很多事情可做。因此,标准的出台会倒逼企业作出技术提升或技术路线的调整,当然也不排除有些先行者已走在前面了。磷酸铁锂的有其自身的优势,但三元的也不是死路一条。没必要太悲观!像热失控/热扩散不只是三元电池的专利,其他材料体系也是同样存在的,不过是概率高低的问题。还是有突破的机会的。如材料体系的优化、隔膜的选材及改进、模组电池包工艺的改进、BMS(或保护板)、热管理(热失控及热扩散等)的改进等方面都值得去探索研究;同时,结合另外两个强制性标准内容来看,电池包的IP67性能需要进一步加强。另外,企业的大数据中心平台也是必不可少的。
产品安全是所有电池制造厂家所面临的共性问题,企业的研发技术人员必须严格对标研究并对当前产品进行相应的优化及改良。标准其实是一个基本要求,是一个符合性的要求,也是最低要求,真没必要谈虎色变!其实企业若想真心做大做强,产品进入国内前列,甚至走向世界。产品仅仅是满足或符合是不够的,企业内部标准应远远高于国标,并向国内/外顶级企业看齐。
非常佩服霸气女总裁董明珠说的一句话,新能源车的持续盈利不可能依靠政府补贴来获得。她觉得政府只要把电桩做好,把公共服务做好就够了,企业靠市场去竞争;另一方面,既然传统车有污染,国家就该对这类车进行限量销售,这才是对新能源车最大的支持,而不是简单的政策补贴。现在政府产业政策扶持及补贴逐步取消,企业开始拼自己的硬实力了,该脚踏实地地去提升自己产品的科技水平。毕竟现在基本上不提补贴那一茬了,能量密度也没有必要过度开发了。另外,针对三元锂电的企业,在优化和改进的三元锂电安全性能同时,也建议做好储备其他材料体系电池的技术路线。以防止万一市场出现的波动而导致企业不必要的损失。同时可能还会涉及其他产品应用领域及市场。因此企业及研发技术人员应结合市场环境,早做准备,以便从容应对。需要特别提醒的是:技术提升不能搞“*跃进大**”、“浮夸风”;技术是非常严肃和严谨的事情;技术提升也需要时间和过程去充分评估论证;技术需要经过时间的考验、以及经验积累和沉淀,不可能在短期内一蹴而就!