高考语文130+ 小小的攻略分享
嘿嘿,献上我的知乎首答。
如果在看完后你觉得本文对你有一些帮助的话,就帮帮我按一下“赞同”按钮吧!
本人2019年高考全国卷考生,语文成绩130+,以下为正文。
19年高考已经落下帷幕,欢喜惦念,皆成过往。奋斗的接力棒现在传递到你们手中,愿你们乘风破浪、金榜题名!
看了看高考成绩单,好像语文这科还能勉强和大家聊聊以下学习经验。常常听到学弟学妹们说,进入高中,面对高中语文难度陡升,不明白高中语文考什么,不清楚高中语文怎么学,也希望能借这篇学习经验分享信,给各位小伙伴点一盏高中语文学习的明灯。
说起语文学习,面对这个打了九年交道的老朋友,想必咱们绝对不会陌生。或许你深爱着语文,在诗词歌赋的海洋陶醉徜徉;抑或是对语文学习并不感冒,觉得学的不考、考的不学......而我想要说的是,高中语文学习兼具理性与感性,因此无论你是文科生还是理科生,只要你愿意,每个同学都可以成为语文学习的王者。
鉴于目前我们最大的挑战是高考,因此我们着重谈的是应试部分,即如何得到高分。特别要强调的是,以下内容【仅为我的个人经验】,可能也存在一些偏颇之处,小伙伴们定要具体问题具体分析,适合自己的方法才是最好的方法!
一、整体把握,语文学习一点也不难。
高中语文的第一大秘诀:高一难度≈高二难度≈高三难度≈高考难度。我个人认为,高中三年语文考卷的难度系数总体基本持平,不会有大的难度攀升。也就是说,语文学习,会越来越熟悉,越来越简单。我们在用三年磨一剑,用三年时光准备一张试卷。
高考语文150分钟,总分150分,考察形式多样,考核内容丰富。你需要在有限的时间里完成选择题、问答题、默写题、作文题。而我们一共有五册必修语文课本,每册课本中有文言、有诗词、有散文、有小说,甚至还有剧本。因此,小伙伴们难免会有“学的不考,考的不学”的困惑。
针对这个问题,我们的策略就是,一个萝卜一个坑,考什么咱们突破什么,哪一类题型弱,我们就疯狂突破哪一类。高中语文不外乎就是那么几个题型,高考语文也就只有22个小题,还怕我们拿不下它?!
二、分类突破,像打怪一样各个击破。
每年高考语文总有或大或小的变化,我们的策略是从特殊中看到一般,在共性中把握个性。同时我会在下文给出每道题的分数,根据分数可以确定自己回答要点的点数。
以2019年全国卷3(高考共三套全国卷,云贵川等地区使用全国卷3)为例,高考语文有这样一些题型:
1.论述类文本阅读(9分)

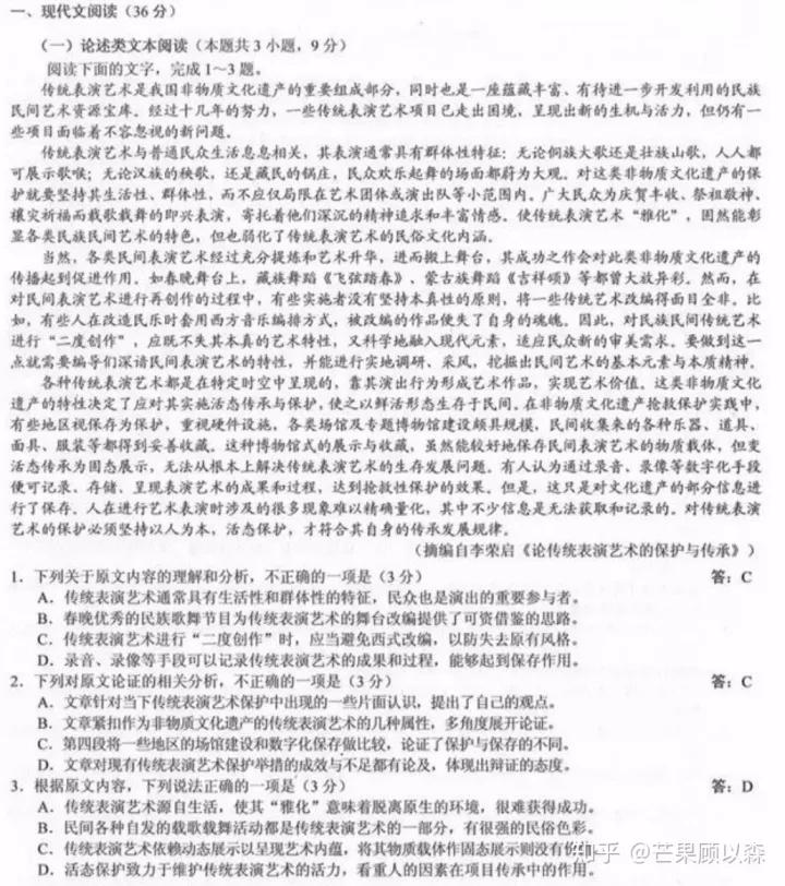
这道题就是给你一篇说明文或者议论文(一般是文化、科技类),然后让你做三个选择题,每个三分,一共九分。此题是高考第一题,大家在紧张的情况下错误率较高,因此该题被广大学子们亲切地称呼为“夺命九分”。
哪有那么夸张嘛,我的策略为【四步走 得满分】:第一,先看标题(在文章的末尾),看这篇文章到底在说啥;第二,迅速浏览全文,勾出每一段的重点句(中心句,转折句等等);第三,仔细审题,圈出来题干中要求你找“不正确的一项”还是“正确的一项”,避免粗心出错;第四(最重要的一步),回文对照,回到原文像福尔摩斯一样一一比对(用左手指着ABCD,右手拿笔回原文中找到原句一个字一个字比对,看说法一不一样),一般绝对化的说法(必然会,一定会,绝对会...),还有张冠李戴、偷换概念,这些就是错的,看你有没有火眼金睛了。
一般来说这道题要在8-10分钟内完成,平常要定时掐表训练,一开始用时较长,到后来会越来越熟练。要突破此题,必须要多刷题多积累,高三刷了一定数量的真题,有了手感,满分不是问题,9分抱走啦。
2.实用类文本阅读(选择6分+问答6分=12分)
这道题有两个选择题和一道问答题。
选择题跟上面的那个题几乎一模一样,只是不读说明文/议论文了,变成了读新闻或者读人物传记。两个选择题,每个三分。也是四步走,看标题、读文章、圈题干、回原文,就能选出正确的答案了。这六分,绝对要抱走哈!
这道题的问答题主要是考你读没读懂文章,考察分析概括能力。以2019全国卷3为例,材料三的文章主要讲的是“管理共享单车秩序的志愿者”,而这道题问的就是:
不难吧,看答案中的这三点全都可以在原文中找得到,概括一下抄下来就可以了。
3.文学类文本阅读(选择3分+问答12分=15分)
这道题一般是读一篇小说或者散文,做一个价值三分的选择题(跟上面的一样,用四步走的方法,看标题、读文章、圈题干、回原文),再回答两个问题(每个问题价值6分)。
比如2019高考全国卷3是这样问的:
骚年,如果你初中的小说/散文学的比较好,你可以吃点老本哈。
咳咳···如果你初中知识储备不够,那也没关系,看看下面为你精心整理的万能答题公式,有没有觉得我很贴心呢?(万能模版也要具体情况具体分析哟,死记硬背、生搬硬套也是得不了高分滴!)
【小说类,一般都从人物、情节、环境、读者、主题五个方面 或者内容上、结构上、主题上三个方面去考虑,此招百发百中,超级有用!】
- 考谋篇布局的好处,你就答:
情节上,省去不必要交代,推动情节发展,使情节紧凑简洁。
人物上,描写人物在特定环境下的状态和感受,有利于人物形象塑造。
主题上,有利于主题表达和突出,丰富读者的阅读感受。
- 考双线索的好处,你就答:
指出线索,从情节、人物形象、主题考虑。
- 考构思特色,你就答:
结构上,伏笔巧妙,前后呼应,脉络清晰,结构紧凑。
情节上,一波三折。
结尾上,耐人寻味,给读者留下想象空间。
- 考开头、结尾妙处,你就答:
主题上,点明主旨,开篇点题。
人物形象上(出现了人物才答),突出人物形象,烘托人物心情。
环境上(出现了环境描写才答),渲染氛围,交代事件发生环境。
结构上,引出下文,(铺垫、对比)伏笔,设悬念。
情感上,奠定情感基调。
内容上,暗示故事结局。
- 考题目的作用,你就答:
提纲挈领,统摄全文。(双关的手法)揭示背景。引起读者兴趣。揭示主题。表明作者情感态度。强化艺术张力……
- 考人称的作用,你就答:
第一人称(有限视角):亲切真实,拉近与读者距离,便于抒情,产生共鸣。
第二人称:抒情性,亲切感,便于情感交流,拉近距离。
第三人称(全知视角):客观理性,深入人物内心,显示不同人物在不同地点同时发生的事。
- 考语言特色分析,你就答:
化用引用,充满文学性。修辞手法,抒情性,生动性。形象化词语运用与新颖的词语搭配。句式上长短结合,整散结合。节奏感,韵律感。叠词,色彩,画面。方言的使用,使之口语化、生活化、直白、诙谐幽默、质朴自然。辛辣的语言,发人深省。
【散文类,应着重考虑内容、结构、效果】
内容:写作对象、抒发情感、深化主题...
结构:承上启下、照应、线索...
效果:修辞、表达方式、吸引读者兴趣、渲染气氛、情景交融...
以上是小说和散文问答题的高频考点,但是还不够全面噢。建议小伙伴们边做题边补充,也可以百度搜索“高考小说/散文答题模板”,网上的资源也有很多哒!
需要强调的是,同学们在使用模板的时候切忌只写理论不结合文本分析。一定要结合文本内容,挑选模板中的术语,并具体落脚到文章当中加以分析阐述噢!“题在文中” :)
4.文言文阅读(19分)
这道题要求小伙伴们读一篇文言文(一般考察人物传记,即一个文臣或武将的生平事迹),然后做三个选择题(每个三分)和两个句子翻译题(古文翻译成现代汉语,每句话价值五分,两句话共10分)
选择题在2017-2019年有三种考查形式:断句题、文化常识题、回文对照题,每个三分。
断句题顾名思义,就是给一句没有标点的文言文断句,从ABCD 里面揪出一个正确答案来。
文化常识题要记忆古代的一些文化常识,记到了就有分,记不住就没分,这道题考察积累,你用三年的时间慢慢去积累,也不会有问题。 高三时我校发了一本文常记忆手册,感觉里面一部分内容还是比较常考的。(职官定位、地理、礼仪、科举制度等等)条件允许的话,大家还可以听听一些专题的网课,有网课老师的梳理可能会起到事半功倍的效果。
还有一个回文对照题,哈哈哈,又是回文对照,读文章、圈题干、回原文,一一比对,把正确/错误的一项找出来就好了。
高考的时候,翻译题两句话都来自课外,是对文言文学习能力的综合考察。两句话每句5分,一共10分,是很拉分的一道题,王者可以得到8分以上,而新手可能只能得一两分,甚至零分。
做好此题需要以下四条知识储备:
一、高中五本必修课本中的文言文必须熟练掌握(语文老师讲文言文的时候,可能会有点枯燥乏味,别管其他人,你认真听,分数会给你回报!)要求诵读读得熟、断句断得对、句式拎得清(特别是倒装句)、翻译翻得准,重点段落要熟读成诵。以上几点要做好并不简单,但努力一定可以做到!
二、熟练掌握高考考试大纲要求的120 个常见文言实词(意义比较实在、能单独充当句子成分的词)、18个虚词(意义比较抽象、一般不单独作句子成分,但有帮助造句作用的词)的意义和用法。 注意通假字、古今异义、一词多义的归纳!
至于哪120个实词,哪18个虚词,处于篇幅的原因,这里放不下咯,去百度搜一搜“18个虚词120个实词详解”,那里有你想要的答案。我衷心的建议是,从现在就开始背,每天1个实词+1个虚词(也就一个课间的时间),背完以后反复复习加深记忆。最好的开始时间,就是现在,一点也不早,刚刚好!
三、关于特殊句式的掌握,翻译句子题会经常碰到。如果你还不能熟练掌握判断句、被动句、省略句、倒装句,不知道什么是状语后置(介宾后置)、定语后置、宾语前置、主谓倒置,请一定要找语文老师问,老师一定很乐意给你讲解!弄明白了以后,对高中英语中语法的学习也会有间接的帮助,哈哈。
四、平时周考月考诊断考试中,重要的但你不会的(分数惨遭被扣的)实词和虚词、不理解的句子、错了的文化常识,通通都写到专门的本子上。这是一笔无价之宝。在别人考试之前无所事事的时候,你就可以把小本本掏出来复习专属于你自己的知识库啦!
以上四条做好了,文言文能拉别人好多分。聪明的小伙伴们已经引起重视了!
重在积累,贵在实践,加油吧骚年!
5.古代诗歌阅读(选择3分+问答6分)
直接上2019高考全国卷3真题,来瞧瞧——
选择题仍然需要用好四步法,结合原文一一比对。此题若正确率不高,那就多多刷真题,在大量的题目练习中找到感觉,总结规律。
此题的问答题较其他题目相比难度稍大,要结合所学诗歌《酬乐天扬州初逢席上见赠》来进行比较阅读。这也是相较初中诗歌赏析题的难度所在,高中古诗词鉴赏更加考验小伙伴们分析、理解和运用的能力。建议大家背诵常见诗歌的意象和答题术语。别着急,且看我为你总结如下:
- 评价主旨类
1、意境深远、意味深长、耐人寻味。
2、言近旨远:语言浅近易懂,主旨深远。
3、言简意丰:语言简洁,内容丰富
4、意在言外、言外之意、言在此而意在彼、弦外音、味外味、言有尽而意无穷、含蓄蕴藉委婉、不著一字尽得风流、语意含而不露耐人寻味等。
- 诗歌中常见的人物形象分类
1、忧国忧民、心系社稷的形象
2、历经磨难、坚持追求的形象
3、胸怀宽广、豪放洒脱的形象
4、转战沙场、舍身保国的形象
5、寂寞愁苦、身世飘零的形象
6、孤傲高洁、坚持操守的形象
7、寄情山水、归隐田园的隐者形象
8、怀才不遇、壮志难酬的形象
9、慷慨愤世、矢志报国的形象
10、送别友人、思念故乡的形象
11、反对征伐、同情疾苦的形象
12、重情重义、儿女情长的形象
13、辛苦劳作、纯朴善良的形象
- 概括诗歌思想感情的常用词语:
迷恋、忧愁、惆怅、寂寞、伤感、孤独、烦闷、恬淡、闲适、欢乐、仰慕、激愤、坚守节操、忧国忧民、蔑视权贵、怀才不遇、壮志难酬、归隐田园、惜春悲秋、羁旅愁思、思乡念亲(友)、忆友怀旧、别恨离愁、相知相思、儿女情长、坚贞爱情、怀古伤今、借古讽今、愤世嫉俗、登高览胜、寄情山水、热爱自然等。
- 常见诗人的个人风格(了解即可)
杜甫的沉郁顿挫(所谓“沉郁”是指杜甫的诗歌反映现实广阔深厚、意境雄浑、感情深沉,所谓“顿挫”,是指与沉郁相适应的艺术表现形式,主要指表达感情是曲折跌宕,音调起伏变化。)、三曹的苍凉雄健、王昌龄的雄健高昂、范仲淹的苍凉悲壮、李商隐的朦胧隐晦、温庭筠的绮丽香艳、李贺的奇诡变幻、忧郁激愤、张九龄的委婉蕴藉、李煜的细腻感人、李清照、柳永的缠绵悱恻、贾岛的萧瑟悲愁、元稹的艳丽浅近、王维的恬淡含蓄,气韵生动、陆游的悲壮爱国、辛弃疾的气势雄壮、苏轼的雄健豪放,旷达高远、陶渊明的朴素自然、白居易的通俗易懂、韩愈的气势磅礴、奇特新颖、杜牧的清健俊爽、刘禹锡的清峻明朗、李白的豪迈飘逸,清新雄奇、晏殊的明朗疏淡、杨万里的新鲜活泼、陆游的雄浑奔放、明朗流畅、韦应物的清新典雅、欧阳修的清丽明媚、姜夔的精心刻意、清妙秀远、高岑的雄浑悲壮、孟浩然的恬静浑健...
- 评价诗歌语言的常用术语(近些年来考察较多)
质朴 淡雅 自然 苍凉 ,低沉 苍劲 生动形象 沉郁顿挫 淡笔勾勒,舒缓 悲凉 雄健 雄浑 准确 ,浓墨重彩 艳丽多彩 含蓄蕴藉 富有哲理,清新明快,平淡有趣, 简洁巧妙,入木三分 语言凝练,生动传神,声韵和谐 ,低回婉转,沉郁深微。
前方高能预警!下面的两条是最最重要的,几乎每道题你都需要从下面挑选几个手法来答。
我发自内心地建议你对以下每一个概念了如指掌(比如什么是用典,什么是互文,什么是虚实结合...),不懂请 一定要问语文老师或者百度搜索 。这些概念真的超重要!掌握以后将其内化到你的答案当中,高分自然而然找上门来。
- 【诗歌的表达方式和表达技巧】
表达方式(五种):记叙、描写、议论、抒情、说明
表达技巧:
1,常见的修辞手法:比喻、比拟、拟人、对偶、夸张、对比、对仗、借代、反问、设问、反复、叠词、顶真、互文、双关、用典。
2,抒情方法:直接抒情(直抒胸臆)、间接抒情(借景抒情、托物言志、触景生情、寓情于景、情景交融、借古讽今、用典抒情)。
- 【描写方法、表现手法】
对比、衬托、渲染、烘托、照应、用典、悬念、铺垫、虚实、象征、联想、想象、讽刺、比兴、以小见大、点面结合、开门见山、细节描写、正面描写、侧面描写、白描、动静结合、虚实相生、乐哀互换、今昔对比、多角度描写(上下、远近、明暗、形状、声音、颜色、感官)、通感、卒章显志、过渡、以景结情、照应、详略、欲扬先抑...
学长必须再啰嗦一次,以上概念请一个一个核对确认,不懂不清楚的必须问老师或者百度查清楚,这是高中语文必备的术语啊!
6.名篇名句默写(每句话2个空,每个空1分,三句话共6分)
直接拿上2019年高考全国卷3的真题!(错一个字,该空就不得分)
给你一个特殊的语境,结合诗歌的内容,填出相应的名句,故得名曰:理解性默写。难度较初中稍有增加,不过如果你能熟练背诵相应的篇目,应该也不成问题。
64篇必背内容高达50篇是在初中课本中学过的,真正高中要背诵的篇目,长的短的加起来一共只有14篇。
初中五十篇如下,来看看你还会背吗?
1.《论语》(共十则)、2.《孟子.鱼我所欲也》、3.《孟子.生于忧患死于安乐》;4.《左传.曹刿论战》、5.《战国策.邹忌讽齐王纳谏》;6.《前出师表》诸葛亮、7.《桃花源记》陶渊明、8.《三峡》郦道元;9.《马说》韩愈、10.《陋室铭》刘禹锡、11.《小石潭记》柳宗元;12.《岳阳楼记》范仲淹、13.《醉翁亭记》欧阳修、14.《爱莲说》周敦颐、15.《记承天寺夜游》苏轼;16.《送东阳马生序》宋濂;17.《诗经.关睢》、18.《诗经.蒹葭》;19.《观沧海》曹操、20.《饮酒》陶渊明;21.《送杜少府之任蜀州》王勃、22.《次北固山下》王湾、23.《使至塞上》王维、24.《闻王昌龄左迁龙标遥有此寄》李白、25.《行路难》李白、26.《望岳》杜甫、27.《春望》杜甫、28.《茅屋为秋风所破歌》杜甫、29.《白雪歌送武判官归京》岑参、30.《早春呈水部张十八员外》韩愈、31.《酬乐天扬州初逢席上见赠》刘禹锡、32.《观刈麦》白居易、33.《钱塘湖春行》白居易、34.《雁门太守行》李贺、35.《赤壁》杜牧36.《泊秦淮》杜牧、37.《夜雨寄北》李商隐、38.《无题》李商隐;39.《相见欢(无言独上西楼)》李煜、40.《渔家傲(塞下秋来风景异)》范仲淹、41.《浣溪沙(一曲新词酒一杯)》晏殊、42.《登飞来峰》王安石、43.《江城子.密州出猎》苏轼、44.《水调歌头(明月几时有)》苏轼、45.《游山西村》陆游、46.《破阵子(醉里挑灯看剑)》辛弃疾、47.《过零丁洋》文天祥;48.《天净沙.秋思》马致远、49.《山坡羊.潼关怀古》张养浩、50.《己亥杂诗》龚自珍。
高中十四篇如下:
51.《荀子.劝学》、52.《庄子.逍遥游》;53.《师说》韩愈、54.《阿房宫赋》杜牧、55.《前赤壁赋》苏轼;56.《诗经.氓》、57.《离骚》屈原;58.《蜀道难》李白、59.《登高》杜甫、60.《琵琶行》白居易、61.《锦瑟》李商隐;62.《虞美人(春花秋月何时了)》李煜、63.《念奴娇?赤壁怀古》苏轼、64.《永遇乐.京口北固亭怀古》辛弃疾。
我们不妨来算一笔账,你越早背完,越早轻松;等到高考前再来背诵,高一高二高三每次语文考试你都得比别人少六分。你觉得哪种更划算?现在就开始,何乐而不为呢?
有人疑问,古诗文默写在高考语文中占比不多,为什么要让同学们花那么多时间去背?如果以“应试心态”对待古诗词背诵,难免会产生“划不划算”的困惑。但亲爱的小伙伴,请仔细想想,世界上有哪个民族,能像我们这样,拥有灿若星汉的经典诗篇;又有哪个国度,能像我们这样,无论童叟都能念诵几句古典诗词呢?从“关关雎鸠,在河之洲”的诗歌缘起,到“黄河之水天上来”的盛唐气象,再到“雄关漫道真如铁,而今迈步从头越”的革命情怀,中国诗词以其纵横捭阖的集纳,让无数华夏儿女发出对传统文化的由衷钦佩。
诚然,背诵的许多内容或许会逐渐忘记,但在诵读经典时,心灵受到的触动、激发的思考和从中汲取的养分,你一定会受益终身。
试着,去爱上诗词吧。 :)
7.语言文字运用(选择3x3=9+两个问答6+5=20分)
此题每年都在变化,一会儿考成语,一会儿考病句,一会儿考句子排序,一会儿考句式仿写,类型十分多样。每年都变,真是翻脸的速度比翻书还快。
攻破此题的突破口在于,它变得快,但难度并不大。突破此题,可通过大量刷真题来解决。刷遍全国三套卷子近五年的语言应用题,并加以总结和思考,不懂就问老师,也可以和同学互相探讨摸索,相信这道题你离满分也不远了。
8.写作(60分)
高考作文题非常重要,是高考所有学科中分数最高的一道题目。本文出于篇幅和时间的考虑,不能面面俱到。在本题下面的一些高赞答案的写作技巧还是蛮可取的,大家可以学一波噢!我在这里就先给大家推荐一些积累作文素材的渠道,以后有机会再和大家继续分享写作相关的内容。
关于素材积累,推荐大家*载下**一个APP叫“作文纸条”,上面的范文贼良心(Ps.分享我的一大迷惑:某些网站上的高考满分作文是怎么得到满分的?),它每天都会更新,也有全国的语文高手在上面投稿练笔。建议每周末抽出半个小时的时间来刷刷这个软件上面的内容,做好摘抄和笔记。
另外,还请麻烦用微信关注两个公众号:“人民日报评论”(里面的文章写得炉火纯青)和“新课标大语文”(满满语文学习技巧干活),每周定期去看推送的内容,并做好笔记。积累做得好,高分跑不了。
同时,工整的字迹也是得高分的一*法大**宝,赏心悦目的书法的确能增加得高分的概率。作答时,不求每个字都要写得多么多么好,但一定要工整、整齐,切不可涂黑疤疤。
另外,我们极力推荐大家考试以后,拿上答题卡去找语文老师评作文。通过找老师评作文,可以从不同的角度看待同一篇作文,你就会懂得阅卷者真正的关注点。这一点非常重要,高三以来我们每次大考小考的作文都找老师进行了讨论分析,亲测对提分有用。
极其重要也必须一提的是,作文行文过程中要牢记社会主义核心价值观,要拥护*党**的领导和社会主义祖国,不容有任何政治错误。在符合题意的前提下,最好还能将作文上升到民族国家的高度,体现家国情怀。
最后,多读书多看报,语文分数一定高。
“当我还是个孩子时,我吃过很多食物,现在已经记不起来吃过什么了。但是可以肯定的是,它们中的一部分已经长成我的骨头和肉。”
请相信,你读过的书其实早已融进你的骨血,只要一个触动点,就会喷薄而