
本节课给大家分享一个宏基笔记本电池不充电原因分析,以后大家遇到相同问题可以自已去解决.
1.拿回机台采用稳压电源观察充电电流,初步确认能否正常充电,正常来讲电池在 10~70%电量时充电电流应该在1.2~2.5A之内,低于10%以下为预充电,电流很 小多数在0.5A以下,此不良机台充电电流过低4mA左右,如下图所示:

不良机台电流4mA

正常机台电量在10~75%充电电流应该在1.2~2.5之间
2.既然不充电我们必修确认电池接口

3.需要确认充电MOS&充电管理芯片。

4.可以采用示波器量测充电H_MOS与L_MOS控制极G有没有波形,就可以知识MOS管有没有正常工作.

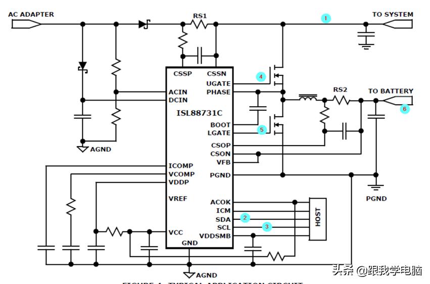
5.在没有电路图的情况下,可以*载下**充电芯片ISL88731C Datasheet确认充电芯片功能引脚。

6.同样我们需要清楚的知道不同品牌电池接口定义:
A.宏基其中一款电池接口信号定义。

B.联想其中一款电池接口信号定义。

7.当电池不能充电时必修对量测一下接口对地二极值,可以初步的判断接口有没有问题.

8.通过二极值比对发现pin5二极值为0

9.电路图分析pin5为MBCLK(时钟信号线),线路上并且有PC5电容的存在,通过电路图可以看出此电容短路一定会同样会导致MBCLK对地,所以必修把此电容拆下来,然后再往下排查。

10.采用热风枪将PC5拆下来。

11.再次量测pin5对地二极值恢复正常656

12.插入稳压电源+电池发现充电电流可以达到2A以上恢复正常.

13.用示波器量测充电电感前端发现有方波出来,代表电路工作正常

采用示波器量测电感前端

通过观察有正常方波出来
总结,通过以上的分析最终原因是因为PC5电容短路导致MBCLK信号不能正常工作,导致电源管理IC无法读取到电池信息,从而电源管理芯片就不会发出充电脉冲给充电MOS管,最终导致电池无法充电,大家后续遇到类似的问题可以参考但实际需要大家自已多动手排查.
备注:如果大家想学习电路的可以观注我的头条号:跟我学电脑,每天会给大家介绍新的知识点.