
包装高大上
价格太混乱
品质很懵逼
味道乱七八
是的,上面说的就是橄榄油,一个在中国市场上身份非常尴尬的食用油,说尴尬是因为橄榄油虽然被很多人所知道,但并没有很多人真正食用它,或者说是有规律地予以食用,在中国它的另一个重要的身份就是“送礼佳品”,所以和其他食用油非常不一样,基本上中国市场上所有的橄榄油品牌都有礼盒的包装形式。这就给橄榄油这种本来很普通的一种食用油带来一种很尴尬的现状。
橄榄油之所以能成为送礼佳品,有很重要的一个原因就是因为他的健康价值,一般认为橄榄油是是一种健康的食用油,是地中海饮食方式的代表性食物,目前公认地中海饮食方式是一种健康的饮食习惯,所以橄榄油也受到了很多关注健康,注重养生的人士的极大关注和青睐。
但是橄榄油作为非原产于中国的食用油,之前对于国人来说很是陌生的,下面只需要花上5分钟的时间,用9张图片来认识关于橄榄油的一些真实情况。
橄榄树是什么样的农作物?


橄榄树是一种典型的地中海农作物,橄榄树有芳香的胶粘性树脂,树叶的分布在单枝上呈奇数的羽状,性喜暖,春夏开花。它依赖于地中海型气候——夏日炎热干燥,冬季温暖漫长,每年还要享受2000小时以上的奢侈光照与和煦暖风。
橄榄树耐旱,但想要让油果们在夏天快速生长,除了靠烈日的光合作用,更少不了雨水的慷慨临幸。另外在冬天则是非常惧怕零下的天气,连续几天零下就有可能让橄榄树死掉。等到橄榄树花了吧,一串二三十朵的花序,到最后往往只有1~2朵才能成功授粉结果…。
橄榄油是怎么生产出来的
橄榄油在制作上始终还是会保持着必不可少的三道工序:
-
捣碎油橄榄(打破果皮,释放果油)
-
压榨果浆(捣碎后,采取机械炼油,通过压榨取油或离心取油的方法。
-
澄清(将油从水和其他成分中分离出来)



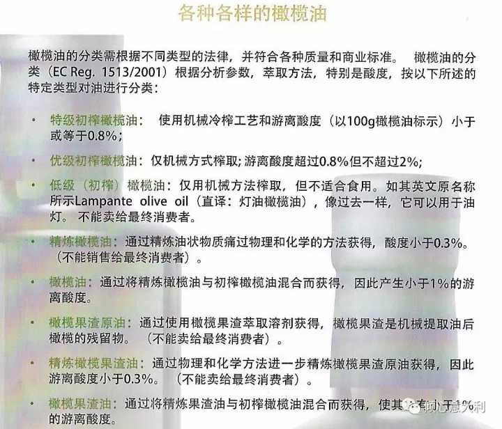
橄榄油是怎么分类的?
国际橄榄油协会将橄榄油分为初榨橄榄油(Virgin Olive Oil)和精炼橄榄油(Lampante Olive Oil或Refined Olive Oil)两大类,五个级别。


特级初榨橄榄油的特性

橄榄油应该怎样储存?
和女神一样,橄榄油也怕老,还怕高温,怕空气,所以最好的橄榄油就是最新鲜的橄榄油啦。

要尽量减少橄榄油与空气的接触,避免氧化。
用来贮存橄榄油的容器最好是深色的不透光的玻璃瓶,而且贮存的容器的盖子必 须拧紧密封,避免与空气的反应发生氧化反应
-
另外橄榄油比较怕高温,高温会使橄榄油的特性有所变化,甚至造成营养物质流失。
一定将油瓶放在阴凉避光恒温处,在相对凉爽的地方存放,温度在15—18摄氏度为宜。最高温度不要超过25度,要避免强光照射,特别是太阳光直射,不要放置离灶台近的地方,否则可能会破坏橄榄油中的植物化学物质的活性。
-
最后就是橄榄油虽然可以长期存放,但是也是有保质期的,而且开盖后的橄榄油需要尽快食用完。
只要贮存的得当,橄榄油的保质期最好达到15个月。如果原封不动,保质期可以超过2年以上。但是橄榄油一旦开启,还是建议尽快在保质期内的6个月食用完。
怎么识别好坏橄榄油?


橄榄油虽然看上去品牌繁多,种类复杂,但实际选择上并不是非常困难,如果预算不紧张,购买时务必要认准包装上的“特级初榨”或“Extra Virgin”等字样,因为有这样的标识就证明这个橄榄油是是最高级的橄榄油,就是第一次压榨后出品的最新鲜的橄榄油。
还有一种方法就是看产品的配料表,如果上面只有“100%特级初榨橄榄油”,说明这瓶橄榄油也是特级初榨橄榄油级别的。至于在一些橄榄油包装上标注的精练、提纯等字样的,对于橄榄油来说这些“文字”反倒是低等级橄榄油的标志。
橄榄油好在哪儿?
说了半天橄榄油是怎么来的,该唠唠橄榄油是怎么个好法了。在食用橄榄油比例很高的地中海沿岸国家,心血管疾病、癌症和高血压的发病率均远远低于欧洲其他国家。世界卫生组织的一项调查结果表明,在以橄榄油为食用油的西班牙,心血管系统疾病和癌症发病率极低。究其原因,这与当地居民长期食用橄榄油有密切的关系。同时,初榨的橄榄油也可不用加热直接食用,也大大减少了油烟的污染。
随着地中海式的饮食结构不断的风靡世界,那么人们对待橄榄油的功效也是越来越明了。橄榄油能预防心血管疾病,有益胃肠道系统,而且橄榄油对人体细胞有平衡其发育及防止癌变的作用。由于橄榄油独特的食用保健和美容价值,所以橄榄油已被世界医学界和营养界誉为“液体黄金”“植物油中的皇后”。橄榄油对人体的益处主要有以下几点。
-
预防心脑血管疾病发生的风险
-
预防高血压的功效
-
改善消化系统的功效
-
预防癌症的功效
-
具有美肤养颜的功效
结束语:橄榄油虽好也不要贪多
对于橄榄油,最真实的认识应该倚靠真正的使用和品尝,作为一种外来的食用油,习惯它的味道和口感可定需要一定的时间,可以先用它从意大利面或是用橄榄油调味的西式沙拉等食物做起,或者自行尝试在中式餐饮中使用橄榄油,也许能有全新的发现和完全不同的口感哦!