月经的产生是女子发育到成熟的年龄阶段后,通过下丘脑-垂体-卵巢性腺轴的作用伴随卵巢周期性变化而出现的子宫内膜周期性脱落及出血的生理现象。
女性在这一特殊时期身体发生变化:激素水平改变,子宫内膜脱落,基础体温下降,盆腔血流改变,免疫力降低,情绪易怒等。
月经期间,用药不当,可能会对身体造成不利影响。例如具有活血化瘀作用的药物,能够影响盆腔血液流变学和微循环,能使子宫和卵巢的供血增强,会造成月经出血过多、时间延长、周期改变等,月经量多的患者此时服用,治疗效果适得其反。因此,经期用药需要谨慎。
哪些中成药月经期间需要停止服用?
2020版《中国药典》收录中成药1606种,其中明确经期停用或慎用的药物有19种,分为经期慎用、经期停用、经期禁用、经期减量4类。
|
分类 |
药品名称 |
功效 |
主治 |
注意事项 |
|
经期慎用 |
乳康颗粒 |
舒肝破血,祛痰软坚 |
|
|
|
乳癖散结胶囊 |
行气活血,软坚散结 |
乳腺增生病 |
孕妇忌服 |
|
|
花红胶囊 |
清热解毒,燥湿止带,祛瘀止痛 |
慢性盆腔炎、附件炎、子宫内膜炎 |
孕妇禁用 |
|
|
益心丸 |
益气温阳,活血止痛 |
冠心病心绞痛 |
孕妇禁用 |
|
|
参芍片(胶囊) |
活血化瘀,益气止痛 |
冠心病心绞痛 |
孕妇慎用 |
|
|
经期停用 |
乳康丸(胶囊) |
舒肝破血,祛痰软坚 |
|
|
|
消癥丸 |
舒肝行气、活血化瘀、软坚散结 |
乳腺增生病 |
孕期及备孕期禁用 |
|
|
宫瘤清片(胶囊) |
活血逐瘀,消癥破积 |
子宫肌瘤 |
孕妇禁用 |
|
|
桂枝茯苓丸(片、胶囊) |
活血,化瘀,消癥 |
子宫肌瘤,慢性盆腔炎包块,痛经,子宫内膜异位症,卵巢囊肿;乳腺囊性增生;前列腺增生 |
孕妇忌用,或遵医嘱 |
|
|
沈阳红药胶囊 |
活血止痛,祛瘀生新 |
跌打损伤,筋骨肿痛,风湿麻木 |
孕妇禁用 |
|
|
治糜康栓 |
清热解毒,燥湿收敛 |
细菌性阴道病、滴虫性阴道炎 |
经期停用 |
|
|
经期减量 |
脉管复康片 |
活血化瘀、通经活络 |
脉管炎、硬皮病、动脉硬化性下肢血管闭塞症、冠心病、脑血栓后遗症 |
孕妇遵医嘱服用 |
|
经期禁用 |
通心络胶囊 |
益气活血,通络止痛 |
冠心病心绞痛;中风病 |
孕妇禁用 |
细心的人会发现,上述药物它们有一个共同功效:均具有破血或活血化瘀作用。
除了《中国药典》收录的药物,其他未被收录的中成药也需要根据说明书及患者的临床症状调整用药。
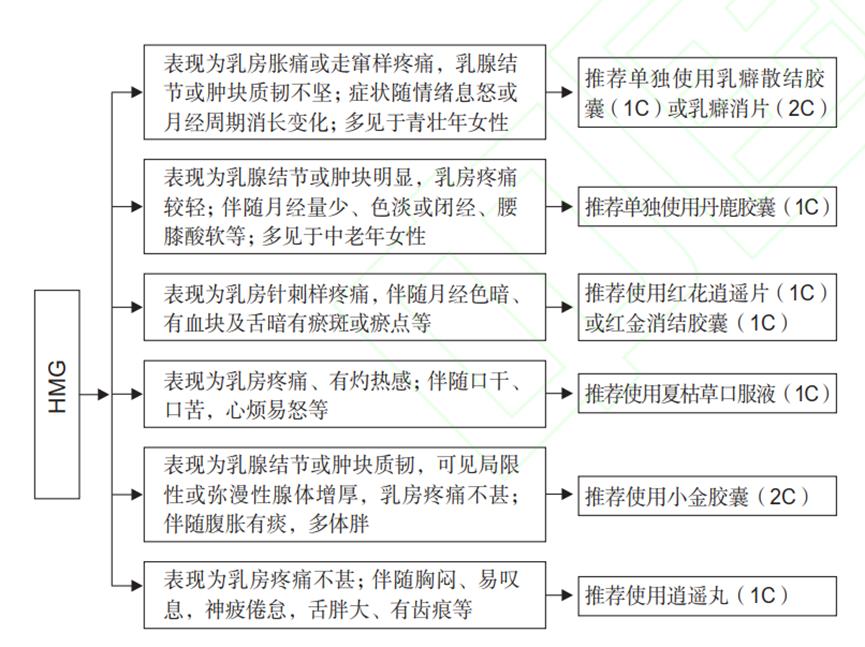
例如,乳腺增生患者所服用的消肿散结剂
根据《中成药治疗乳腺增生症临床应用指南》(2021年)推荐,中成药治疗乳腺增生推荐药物的适应证及流程如下图所示,图中所示中成药均建议经期停服。

子宫肌瘤患者所服用的消癥散结剂建议经期停用。例如宫瘤清胶囊、宫瘤宁胶囊、桂枝茯苓胶囊、红金消结胶囊。
妇科炎性疾病患者所使用的阴道栓剂也建议经期停用。月经期间女性宫颈会变得松弛,容易被细菌侵入,而且此时女性朋友的抵抗力也会下降,若要使用此类药物可能会造成感染,因此,月经期间建议停止使用阴道外用药物。
盆腔炎性疾病患者所使用外用制剂建议经期停用。例如外敷中药四黄散、双柏散,灌肠制剂。
参考文献:
国家药典委员会,中华人民共和国药典.一部[M].北京:化学工业出版社,2020.
裴晓华,康骅,樊英怡. 中成药治疗乳腺增生症临床应用指南(2021年版)[J]. 中国中西医结合外科杂志,2022,28(02):149-157.
韩凤娟,滕杨,王秀霞.中医药治疗子宫肌瘤临床研究进展[J].中医药导报,2014,20(16):51-54.