厂长的话
在海外无所顾忌地买买买终于让海航付出了代价。先是10亿永续债发行失败,然后信用评级被标普下调一档至B,接着被爆出拖欠飞机租赁款,旗下互金平台无法正常兑付,同时旗下A股上市公司大面积停牌,没停的也是大跌一波。随着供销大集首次披露重组细节和摩根大通等四家银行的审查通过,海航的三家A股上市公司逆市翻红,总算获得了喘息之机,不过,海航的麻烦还远未结束……

东北电气涨停

处于凄风苦雨中的海航集团昨天终于有了点好消息。海航旗下的供销大集在停牌近两月后首次公开披露了关于此次重组标的资产的详细情况:
交易涉及方面包括公司关联方、其他第三方控制的与公司主业批发零售行业及其产业链延伸相关的资产。目前拟进行交易的标的资产,主要为其他第三方港龙控股集团有限公司控制的专业市场类资产和相关资产、远成集团有限公司相关资产、北京众联享付科技股份有限公司的控股权、北京科码先锋互联网技术股份有限公司的控股权、河北塔坛房地产开发有限公司开发建设的专业市场类资产和相关资产。
控股股东海航商业控股有限公司正在通过包括但不限于引资、增资或收购的方式,协助现有或部分潜在交易对方解决其相关资产纳入重组标的资产范围的相关问题。
另外,据路透社报道,海航集团表示,海航已通过包括摩根大通、瑞银、瑞信和野村证券在内几家投行的合规审查。看样子,这四家银行似乎没觉得海航目前的股权结构和财务状况有太大毛病。
然后,今天海航旗下的3家A股上市公司今天的表现都不错,其中东北电气更是在上午拉出了一个涨停板,在各大指数都“绿油油”的行情下,颇有众人皆醉我独醒的感觉。


据不完全统计,海航旗下有10家A股上市公司和3家港股公司,它们分别是:海航基础、供销大集、海航投资、渤海金控、天海投资、海航创新、凯撒旅游、海航控股、东北电气、海越股份和香港国际建投、海航科技投资、海航实业股份。
除了前面提到的3家外,其余7家A股上市公司都处于停牌状态。对此,
海航集团运营总裁兼人力资源总监高建今天终于跑出来回应了:
近期集团下属各参控股上市公司停牌,与集团流动性问题无关;海航集团的融资成本并不算高;海航集团也并未频频出售资产,即便有出售部分资产计划,也是取决于海航业务的发展节奏和需要,有买有卖都是企业调整资产结构的正常行为。 截至 2018 年 1月 24 日,海航在境外上市公司股权投资的浮盈总额高达 45 亿美元,折合人民币约 287 亿元。
疯狂买买买

事情到这就完了吗?虚惊一场,然后继续岁月静好,负重扩张之路?
显然不是,海航集团的流动性问题依然很棘手。前面提到的那45亿美元只是收购希尔顿集团上市公司、德意志银行和西班牙 NH 酒店集团等的股权带来的浮盈,短期对于缓解海航对资金的饥渴并没什么卵用。
公开资料显示,从1993年开始创业,海航资产从1000万元来到了1.6万亿元。其中境外总资产超过3300亿元,旗下境外企业数量45家,境外员工多达近29万人。

这16万倍的增长,核心动力就是把杠杆玩到极致,大举并购。不完全统计,海航自2010年至今开展了40宗跨境并购,交易总额已经超过400亿美元。
2015年时,海航的总资产还是953.39亿美元,2016年底就达到了1730.95亿美元, 暴增81.56%。
尝到了甜头,海航继续快马加鞭,2017年,海航投资项目涵盖地产、金融、航空、物流、石化、科技领域,共计划投资金额为1694.34亿元人民币。
具体包括:1510万欧元收购德国法兰克福哈恩机场82.5%股权、收购免税品零售商Dufry AG的16.2%股份、收购德意志银行4.76%股份,到5月增持到9.9%、以2.55亿美元收购美国旧金山写字楼等项目。
截至2017年上半年,海航已宣布收购逾120亿美元的股权和资产。同时,海航这半年的利息支出达到创纪录的156亿元人民币,同比增长超过一倍。而海航集团2017上半年利润总额仅为42.27亿元。
根据报道,目前海航面临着大约280亿美元的短期债务。据海航方面提供的数据,目前海航总体债务规模为2500亿元左右。但根据标准普尔全球市场情报的数据,截至2017年6月底,海航光是长期债务就达到3828亿元。华尔街日报在2017年11月报道称,海航集团债务总量达1000亿美元左右。
哪边的数据可信度更高,大家自己判断吧,厂长说不好,比较能确定的是海航旗下A股上市公司的负债率,三家超过80%。

花式融资

海航的融资方式可以说是五花八门,上市、新三板融资、融资租赁、股权质押融资、公司债、海外融资、信托融资、P2P融资、内部融资、土地融资和银行*款贷**,海航无一不是玩得溜溜的。这里重点说说P2P融资和信托融资。
海航系一共开设了4家P2P平台,分别为金牛座、立马理财、聚宝匯、前海航交所,此外,海航还通过投资入股等方式布局了易生小贷、微金所、惠人贷和宜泉资本等互金平台。这些平台上或多或少会有海航的项目融资。
这些互金平台中最出名的是注册资本已超30亿的聚宝匯,此前被爆出兑付逾期的也正是这一平台,不过该消息随后被聚宝匯董事长否认。
根据网贷之家的数据,聚宝匯的待还余额在200亿左右。聚宝匯平台官网数据显示,聚宝汇至今累计投资金额已经达到967.19亿元,累积用户数1884.25万人,累计借款余额为278.43亿元。该平台上现在有着各种期限的海租宝、海聚宝产品,

根据产品说明书,海租宝396期01-360天的融资主体为扬子江国际租赁有限公司。

根据天眼查的信息,该公司的大股东正是海航资本。

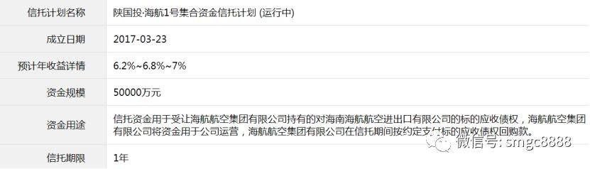
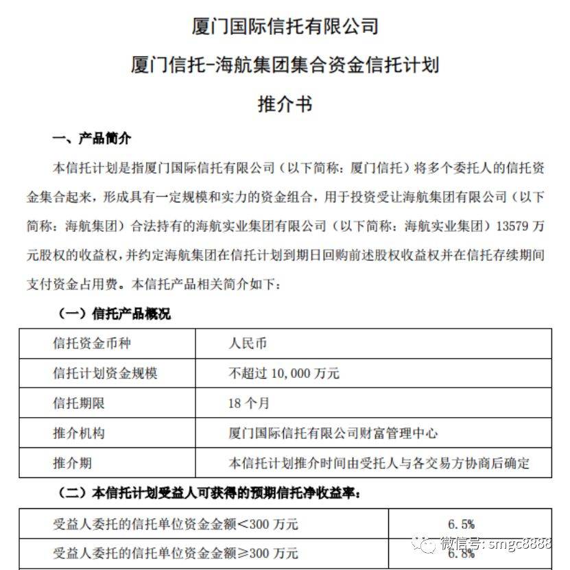
相对于P2P的小打小闹,信托是海航最重要的融资渠道之一。2016年,各家信托公司销售了35个有关海航的信托产品,而此前一共才发了21个。2017年上半年,信托机构对海航12个未上市公司的新股认购额高达12亿美元。
根据厂长拿到的一些产品推介材料,这些信托产品的收益率大多在6.5%-7%/年。



海航有多缺钱?

不过,上面那些融资方式现在似乎都不太好使了,去年年中,银监会要求各家银行排查万达、海航集团、复星等企业的授信及风险,从那以后海航的日子似乎就不太好过。
2016年,海航几乎没有出售任何资产,但是公司2017年宣布,计划出售其在曼哈顿美洲大道1180号的股份,11月,海航通过子公司Tangla Spain,S.L.U售出其所持有的1.14%西班牙NH酒店集团股份。2018年1月19日,海航又向西班牙监管机构申报出售其在NH Hotel所持29.5%的股份,市值约6.3亿欧元(约合51.76亿元人民币)。
还有消息称,海航近期准备出售位于金丝雀码头的大楼和瑞信大楼以及海南的大英山地块,不过均遭到海航方面否认。
面对今年的百亿美元债务,海航一方面是到处找接盘侠,另一方面发债的利率也是明显提高。
据汤森路透数据显示,去年11月海航在香港出售了3亿美元期限为363天的债券,利率为8.875%,这是有史以来中资公司对一年以内期限债券提供的最高利率。
此外,12月4日,海航旗下云南祥鹏航空公司发行了270天期人民币债券,发行利率高达8.2%,创下该公司发债史上的最高纪录。
更夸张的是,据英国《金融时报》报道,海航愿意为一年期融资支付11%至12%的利息,远高于中国高质量借款人的典型利率。在2017年年中,类似票据的收益率只有7.5%。
最近还爆出一个消息是,海航向自家员工推了款投资产品,承诺最低年化收益率为9.5%,收益率有可能高达39%。该产品收益率将以海航子公司、香港上市物流公司的股票价值为基础,起投金额为人民币10万元,在6、12或18个月后可赎回。
海航此前声称,2017年全年,海航集团累计获批银行综合授信超 8000 亿元,较年初新增授信规模超 1900 亿元,未使用授信额度逾 3000 亿元。放着3000亿不用,在市场上以这么高的利率融资,里面具体是什么原因,厂长还不清楚,有个说法是因海航集团旗下公司拖欠中资银行*款贷**本金或利息,三家银行冻结了尚未使用的授信,但未经证实。
杠杆是把双刃剑,小加怡情,大加伤身,强加就有可能灰飞烟灭了,尤其是加了杠杆后还用错了方向,老王如此,海航亦如此。
本文由私募工厂原创