招贤纳士!找工作的速来看!福建一批事业单位招人啦!含编内,共计152名!快来看看有没有适合你的岗位吧!
招聘速览
▶福建医科大学附属第一医院招聘高层次人才98名
▶福建社会科学院招聘博士研究生13名
▶福建船政交通职业学院专项招聘高层次人才27名
▶鼓楼区华大街道社区卫生服务中心招聘工作人员13名
▶福州市萧治安中医外科医院招聘工作人员1名
福建医科大学附属第一医院
招聘高层次人才98名
因医院发展及学科建设需要,福建医科大学附属第一医院现向全球招聘高层次人才98名。
岗位要求



报名方式
有报名意向人员可填写发送附件《人才信息表》,文件名备注“真实姓名岗位高层次人才报名”至邮箱fyrskzp@163.com。
报名时间:常年招聘,招满为止。
邮箱:fyrskzp@163.com
联系电话:0591-87981022
地址:福州市台江区茶中路20号
详情点击
http://www.fzrcjt.com/zxbd/20210118/6004fc186823b.shtml
福建社会科学院
诚聘13名博士研究生
因工作需要,福建社会科学院拟面向社会公开招聘从事科研工作的博士研究生13名。
岗位要求

报名和资格审查
1.报名时间:2021年1月13日至2021年3月31日。
2.报名方式:符合条件的应聘人员请于报名截止之日前,登录福建社会科学院网站*载下**《福建社会科学院公开招聘工作人员报名登记表》,按要求如实填写相关信息,并将有关材料及二寸近期免冠彩色相片等电子扫描件打包以“应聘岗位—姓名”方式命名,用附件形式发送至福建社会科学院人才招聘指定邮箱(fjskyrsc516@163.com)报名,每人限报1个岗位。
3.需上传的有关材料:
(1)《福建社会科学院公开招聘工作人员报名登记表》;
(2)身份证;
(3)本硕博阶段的学历、学位证书。2021届毕业的博士研究生暂时无法提供学历、学位证书的,应提供就业推荐表或学历学位真实性的书面保证书;取得境外学历学位报考者应提交教育部留学服务中心学历学位认证书;
(4)近5年公开发表的科研成果、论文论著(应包括封面、版权页、目录页)及岗位所需的其他有关证明材料;
(5)已参加工作的应聘者,需提交现工作单位人事主管部门出具的同意报考的证明(或与单位解除劳动、聘用合同关系的证明),若暂时无法提交的,经福建社会科学院人事处同意后最迟可延至考核前提交。
4.资格审查:应聘人员应严格按照招聘岗位的条件要求在规定时间内,将上述材料发送至指定邮箱报名,并对提交材料的真实性负责。凡个人填报信息不实,不符合招聘岗位要求的,一经核实,即取消应聘资格。应聘人员所留联系方式应准确无误并确保招聘期间保持通畅。
面试考核
根据福建省属事业单位公开招聘高层次人才有关规定,此次招聘采取面试考核的方式确定拟聘人选。面试采取现场陈述、学术报告、现场提问等形式,主要测试岗位专业知识、科研能力和综合素质;根据面试情况,按招聘岗位拟聘人数与报名人数1:1的比例确定考核对象,通过查阅档案、个别谈话和召开座谈会等形式,按照德才兼备的原则,对应聘人员进行全面考察了解,依据考察结果择优聘用。
聘用及相关待遇
1.聘用。公示结果不影响聘用的,办理聘用核准手续,与拟聘人员签订聘用合同,纳入事业单位正式编制管理。首次聘用服务年限不低于五年。试用期为半年,试用期满考核不合格的,解除聘用合同。如拟聘人员为省级扶贫开发重点县等高层次人才,应按规定报批后办理聘用核准手续。
2.福利待遇。聘用人员享受国家和福建省规定的事业单位同类在职人员工资福利及社会保险等待遇。符合福建省年度紧缺急需人才引进指导目录的省外高校毕业的博士研究生,经福建省人力资源和社会保障厅引进人才身份认定后,可享受福建省现行引进人才待遇,即每月2000元生活津贴(每半年发放一次,发5年)及住房补助(正高级专业技术职务18万元;博士或副高级职务14万元,分5年发放)等待遇。符合《福建社会科学院人才引进与管理办法》的省内高校毕业的博士研究生,参照我省引进人才补贴政策和标准执行。
联系人:赵老师
联系电话:0591-83709021
地址:福建省福州市鼓楼区柳河路18号福建社会科学院人事处
详情点击
http://rst.fujian.gov.cn/zt/sydwrczp/wtfbzpfa/202101/t20210113_5516938.htm
福建船政交通职业学院专项招聘高层次人才27名
为进一步加强学院师资队伍建设,拟向社会专项招聘高层次人才27名。根据《福建省省属事业单位公开招聘工作人员考试暂行办法》的规定,制定具体方案如下:
岗位信息



人才待遇
按事业单位编制内人员政策待遇执行。对符合福建省高层次人才相关政策要求的,可申请相关人才待遇。符合学院人才引进条件的,享受学院规定的人才引进的相关待遇。
联系方式
报名时间自发布之日起为期一年,原则上每季度组织一次。《2019年福建船政交通职业学院专项招聘高层次人才方案》同时废止。
报名地址:福建省福州市仓山区首山路80号福建船政交通职业学院1号楼318室。详细信息点击链接:
http://jyt.fujian.gov.cn/xxgk/rsxx/202101/t20210118_5519302.htm
地址:福建省福州市仓山区首山路80号福建船政交通职业学院人事处
邮编:350007
电话:0591—83511306(陈老师)
mail:cbq8899172@126.com
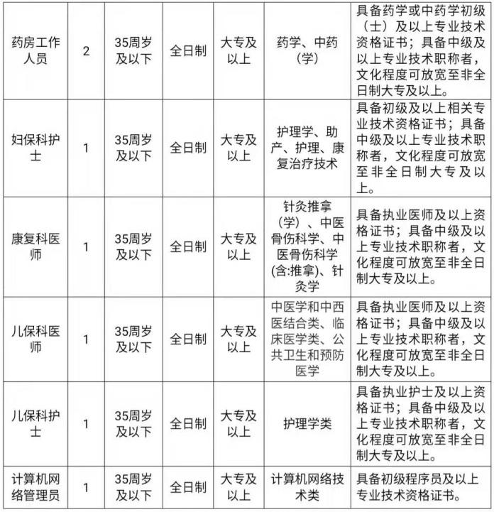
鼓楼区华大街道社区卫生服务中心
诚聘13名工作人员
鼓楼区华大街道社区卫生服务中心(地址:鼓楼区北大路36号)因工作需要,现向社会诚聘13名工作人员(非正式编制的劳务派遣人员),具体要求如下:
岗位要求


应聘者应提供以下证件
1.报名表及身份证、毕业证书、专业技术资格证书、从业资格证书等相关证件原件、复印件备查。
2.提供学历证书等电子注册备案表。
3.年龄超过35周岁者需提供社保缴交证明,保证到退休年龄社保最低缴费年限可达15年。并保证所提供材料的真实性。
4.报到时需提供入职前15天内核酸检测阴性报告。
综合要求
1.遵纪守法,品行端正,具有良好思想道德和职业道德素质;爱岗敬业,富有团队合作精神。
2.取得国家承认的相应学历,具备应聘岗位资格。
3.身体健康,能胜任岗位工作,能熟练操作电脑。
4.具有各医院、社区卫生服务中心、社区站、卫生院工作经验者优先。
工资待遇
工资待遇按照鼓楼区卫健系统编外人员工资及奖励性绩效的标准(试行)执行(月工资中含单位应负担的五险一金)。
报名方式
有意者可将准确填写的报名表电子文档发至191318598@qq.com邮箱(邮件主题:姓名+报考岗位)。
招聘截止日期:2021年1月26日17:30。
面试时间:2021年2月2日14:30(若有更改将另行通知)。
请报名者在招聘截止日期之前将相关纸质材料交至鼓楼区华大街道社区卫生服务中心(复核原件,交复印件),逾期未能提供者,视为自动放弃面试资格。
联系人:林女士
联系电话:87814790
地址:鼓楼区北大路36号华大街道社区卫生服务中心
福州市萧治安中医外科医院
诚聘1名工作人员
福州市萧治安中医外科医院(地址:鼓楼区东街38号)因工作需要,现向社会诚聘1名工作人员(非正式编制的劳务派遣人员),具体要求如下:
岗位要求

工资待遇
工资待遇按照鼓楼卫健系统临聘专业技术人员标准执行(月工资中含单位应负担的五险一金,午餐补贴)。
报名方式
有意者可将准确填写的报名表电子文档发至254981235@qq.com邮箱。医院将及时安排面试,招聘时限截至2021年1月25日。
联系人:周女士
联系电话:87505517
地址:福州市萧治安中医外科医院(东街38号东街口公交车站旁)
这么多岗位,有你想去的吗?转发告诉身边人!
(来源:福建日报微信)