“如果走舞蹈艺考,是不是就只能考艺术院校了?”
答案是否定的。
除了艺术类院校, 每年还会有很多综合类大学、师范类大学招收舞蹈生 ,并且师范类院校相对来讲也会是很多普高生及家长的理想选择。
先来看一份全国师范类大学的排行榜

图片来自网络,可作为参考▲
在以上高校里, 北京师范大学、上海师范大学 自行组织校考; 首都师范大学、南京师范大学、江苏师范大学 在省(市)内组织校考,省外使用统考成绩录取;而像华中师范大学、东北师范大学、湖南师范大学、陕西师范大学、华南师范大学、浙江师范大学、天津师范大学、等 大部分师范类院校使用统考成绩录取。
有了这些基础了解后, 那这些院校都开设什么专业?分别在哪些省份招生?录取规则是怎样的?
带着这些问题耐心看到最后吧~记得转发给你身边的舞蹈生收藏起来!

以下参考2021年各院校招生简章整理
欢迎大家在文末留言区评论补充~
北京师范大学

一、招收专业
舞蹈学
二、招生省份
2021年面向全国招生
三、考试形式及内容
2021年北京师范大学舞蹈类专业组织校考
考试内容如下:

四、2021年录取规则


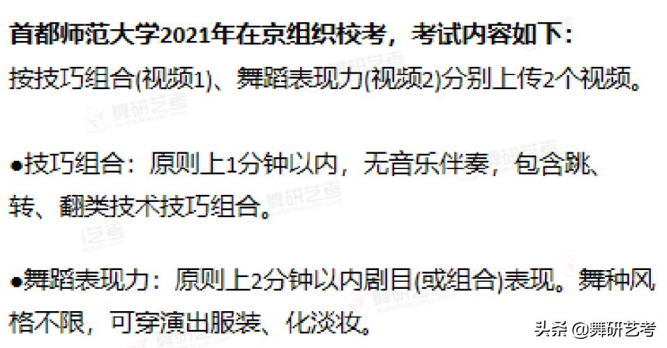
首都师范大学

一、招收专业
舞蹈学(师范)
二、招生省份
2021年面向全国招生
三、考试形式及内容
组织面向北京生源的专业校考,不组织面向京外生源的校考

四、2021年录取规则

陕西师范大学

一、招收专业
舞蹈学(公费师范生)
二、招生省份
2021年面向山西、河南、湖北、湖南、广西、重庆、四川、贵州、云南、陕西 、甘肃、宁夏招生
三、考试形式
2021年没有组织校考,承认省考成绩
东北师范大学

一、招收专业
舞蹈编导
二、招生省份
2021年面向吉林、天津、河北、辽宁、黑龙江、山东、湖南、广东、海南、四川招生
三、考试形式
2021年没有组织校考,承认省考成绩
四、2021年录取规则

华中师范大学

一、招收专业
舞蹈学
二、招生省份
2021年面向湖北、湖南、河南、安徽、江西、广东招生
三、考试形式
2021年没有组织校考,承认省考成绩
四、2021年录取规则

华南师范大学

一、招收专业
舞蹈学(师范)
二、招生省份
2021年面向广东、河南、湖北、湖南、甘肃、海南招生
三、考试形式
2021年没有组织校考,承认省考成绩
四、录取规则

湖南师范大学

一、招收专业
舞蹈学
二、招生省份
2021年面向全国招生
三、考试形式
2021年没有组织校考,承认省考成绩
四、录取规则

上海师范大学

一、招收专业
舞蹈学
二、招生省份
2021年面向江苏、上海招生
三、考试形式及内容
2021年针对招生省份组织校考考试,具体考试内容如下:

四、2021年录取规则

南京师范大学

一、招收专业
舞蹈学(师范)
二、招生省份
2021年面向江苏、浙江、安徽、山东招生
三、考试形式及内容
2021年针对江苏考生组织校考,其他省份承认省考成绩

四、录取规则

天津师范大学

一、招收专业
舞蹈学(民族舞等方向)
二、招生省份
2021年面向天津、河北、山西、安徽、福建、山东、河南、广西、海南、重庆、贵重、云南、甘肃、宁夏招生
三、考试形式
2021年天津师范大学舞蹈学(民族舞等方向)没有组织校考,直接承认省考成绩
四、2021年录取规则

江苏师范大学

一、招收专业
舞蹈编导
二、招生省份
2021年面向江苏、河北、山西、山东、湖南招生
三、考试形式及内容
2021年针对江苏考生组织校考考试,其他省份承认省考成绩

四、2021年录取规则
舞蹈编导专业录取:文化成绩达到省控线且专业成绩分别达到我校相应专业校考合格线(使用省统考或联考成绩的达到省统考或联考控制分数线)的进档考生, 按专业成绩从高到低顺序录取。
山东师范大学

一、招收专业
舞蹈学
二、招生省份
2021年面向山东省招生
三、考试形式
2021年舞蹈类专业没有组织校考,直接承认省考成绩
四、2021年录取规则
舞蹈学(男)、舞蹈学(女)专业面向山东省招生使用山东省舞蹈类(艺术舞蹈)统考成绩,考生进档后,依据“分数优先、遵循志愿”原则, 按照统考成绩录取 ;统考成绩相同时,依次比对投档成绩、高考文化成绩、高考位次,分数或位次高者优先录取。
四川师范大学

一、招收专业
舞蹈表演
二、招生省份
2021年在四川、陕西、云南、甘肃、重庆、海南、广西、广东、湖南、湖北、河南、山东、江西、福建、浙江、辽宁、山西招生
三、考试形式及内容
2021年舞蹈类专业没有组织校考,直接承认省考成绩
四、录取规则

安徽师范大学

一、招收专业
舞蹈表演(民族民间舞、古典舞、现当代舞、芭蕾方向)
二、招生省份
2021年安徽、江西、山西、湖南、海南、四川招生
三、考试形式
2021年舞蹈类专业没有组织校考,直接承认省考成绩
四、2021年录取规则

江西师范大学

一、招收专业
舞蹈学
二、招生省份
2021年面向江西、河南、河北、湖南、山西、安徽、广西招生
三、考试形式
2021年舞蹈类专业没有组织校考,直接承认省考成绩
四、2021年录取规则
在符合国家普通高考政策的情况下,政审、体检及专业统考(联考)合格,高考文化成绩达到生源地所在省份划定的录取分数线,对投档到我校的考生, 按考生统考(联考)专业成绩优先、遵循专业志愿原则录取 ;专业成绩相同的情况下,文化成绩排位在前者优先。
重庆师范大学

一、招收专业
音乐与舞蹈学类
二、招生省份
2021年面向湖南、重庆、四川、山东招生
三、考试形式
2021年舞蹈类专业没有组织校考,直接承认省考成绩
四、2021年录取规则
舞蹈学类专业在平行志愿投档的省份及批次以投档分为排序分; 在顺序志愿投档的省份及批次以综合分为排序分, 综合分=文化成绩×0.3+专业成绩×0.7 ,若综合分相同,依序比较专业成绩、文化成绩;
浙江师范大学

一、招收专业
舞蹈学(师范)
二、招生省份
2021年招生计划:浙江7人、河北5人、江西7人、湖北3人、河南4人、湖南8人、广东3人、福建3人
三、考试形式
2021年舞蹈类专业没有组织校考,直接承认省考成绩
四、录取规则

山西师范大学

一、招收专业
舞蹈学
二、招生省份
2021年面向山西省招生
三、考试形式
2021年舞蹈类专业没有组织校考,直接承认省考成绩
四、2021年录取规则
舞蹈学:进档考生按专业成绩 分男女从高分到低分择优录取, 专业成绩相同时参考文化成绩择优录取。如一志愿男生(女生)有缺额,则增加至女生(男生)。
广西师范大学

一、招收专业
舞蹈学
二、招生省份
2021年面向河北、山西、辽宁、浙江、安徽、福建、河南、湖北、湖南、广东、贵州、陕西、甘肃、广西招生
三、考试形式
2021年舞蹈类专业没有组织校考,直接承认省考成绩
四、2021年录取规则
舞蹈类专业录取原则按综合分 〔综合分=专业分(按比例折合成百分制)×50%+文化分(按比例折合成百分制)×50%〕 从高分到低分择优录取,同分条件下优先录取专业考试成绩高的考生,在专业分和文化分都相同的情况下,优先录取外语成绩高的考生。 此外,舞蹈学专业要求男生身高不低于170厘米,女生身高不低于160厘米。
福建师范大学

一、招收专业
舞蹈学
二、招生省份
2021年面向安徽、福建、湖南、浙江招生
三、考试形式
2021年舞蹈类专业没有组织校考,直接承认省考成绩
四、录取规则

海南师范大学

一、招收专业
舞蹈学(师范)、舞蹈表演
二、招生省份
2021年面向甘肃、湖南、河北、江苏、贵州、海南、浙江、四川、山西、河南、广东、广西、宁夏、安徽、湖北、吉林招生
三、考试形式
甘肃、湖南、河北、江苏、贵州组织校考,其他省份省考

四、录取规则

云南师范大学

一、招收专业
音乐与舞蹈学类(含舞蹈学(师范)、舞蹈表演)
二、招生省份
2021年面向云南、山西、江西、湖北、湖南、重庆、黑龙江、安徽、广西等省份招生
三、考试形式
2021年舞蹈类专业没有组织校考,直接承认省考成绩
四、录取规则

*疆新**师范大学

一、招收专业
舞蹈学
二、招生省份
2021年面向*疆新**、湖南、山东、河北、甘肃、贵州招生
三、考试形式及考试内容
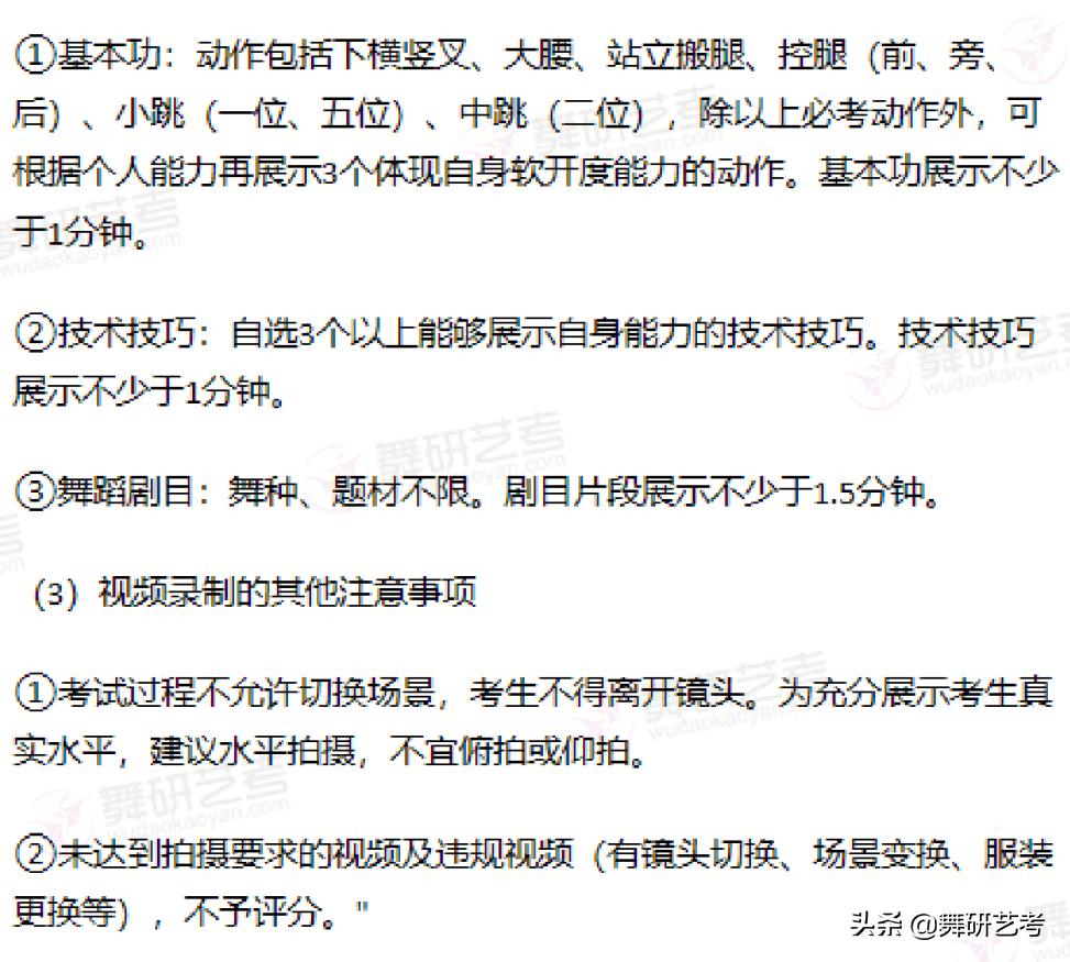
面向湖南省考生承认省考成绩,面向*疆新**、山东、河北、甘肃、贵州这些省份的考生组织校考,具体考试内容如下:

四、录取规则

内蒙古师范大学

一、招收专业
舞蹈学
二、招生省份
2021年面向内蒙古进行招生
三、考试形式
2021年舞蹈类专业组织校考考试,具体考试内容如下:

河北师范大学

一、招收专业
舞蹈表演
二、招生省份
2021年面向河北省考生进行招生
三、考试形式
中国舞专业承认省考成绩,国标舞专业组织校考考试
四、录取规则

河南师范大学

一、招收专业
舞蹈编导(音乐舞蹈学院)
二、招生省份
2021年面向河南省考生进行招生
三、考试形式
2021年舞蹈类专业没有组织校考,直接承认省考成绩
四、录取规则
使用河南省舞蹈类艺术舞蹈统考成绩,在投档到我校的合格生源中,且专业总成绩在160分及以上, 按专业总成绩从高分到低分择优录取 ;如专业总成绩相同,则按照文化课成绩从高分到低分择优录取。
沈阳师范大学

一、招收专业
舞蹈表演
二、招生省份
2021年面向辽宁、河北、山西、吉林、山东、湖南招生
三、考试形式
2021年舞蹈类专业没有组织校考,直接承认省考成绩
四、录取规则
文化考试成绩在各省划定的艺术本科文化成绩录取控制线以上; 按专业成绩由高到低依次录取 (辽宁省考生按“专门化”投档录取)。
长春师范大学

一、招收专业
舞蹈学(只招收:中国古典舞、中国民族民间舞、芭蕾舞、现代舞、当代舞)
二、招生省份
2021年面向吉林、河北、山西、内蒙古、辽宁、江西、湖南招生
三、考试形式
2021年舞蹈类专业没有组织校考,直接承认省考成绩
四、2021年录取规则

注: 以上信息来源网络,
如有遗漏欢迎大家多多补充~
祝愿大家都能被理想大学成功录取!
22届、23届舞蹈生要抓紧时间努力了,想要在艺考中一战成名,不但要有清晰的目标,更要有脚踏实地的付出。明确心仪的大学,不断提升自身实力,最终才能圆梦名校!