
昨夜今晨,你不得不知道这十件大事。
每天早上向你汇报当你睡觉的时候世界发生了什么,快速一览昨夜今晨要闻。
TOP 1 >>
单亲妈妈痛诉10岁女儿被诱导:“老公”真不是可以随便喊的
如果你有个10岁的女儿,如果你发现有人唆使她“文爱”、离家出走甚至自杀……你会怎么做?
近日一篇帖子在网上热传,一位“心痛不已愤怒不已的妈妈”写下发生在自己身上的事,希望天下的父母都引以为戒,多和孩子交流,别让孩子在成长路上迷失了方向。
▼以下是这位单亲妈妈的发帖(有所删减)
我是一个10岁孩子的母亲,可能自己比较开明,所以在孩子接触网络方面,一开始的想法就是如果迟早都会接触,不如在我的教导下,让她早点接触,以后也就不会沉迷了(单方面)。
半个月前,我突然发现了女儿的不对劲,经常半夜在我睡着之后偷拿我手机玩,早晨醒来手机会在她枕边。我就开始慢慢留意了,10岁的孩子刚刚进入青春期,一切都有可能。我不反对孩子对异性有好感,但需要正确的引导,毕竟我们是单亲家庭,有好感也是属于正常。
3月8号那天早上,孩子去上学,我让她把手机给我,她表现得非常抵触,让我不得不更怀疑了。当天我确实做了伤害孩子的事情,就是看了孩子的QQ。孩子QQ是我帮忙申请的,当时想着虽然我和她爸爸离婚了,但孩子是可以和爸爸联络感情的。我以前从来没看过,因为毕竟是孩子的隐私,我要尊重孩子。
在我看了孩子的QQ之后,我彻底地愤怒了:一个15岁的初中生,B站认识的一个up主(注:up主,指在视频网站、论坛等上传视频音频文件的人。up是upload(上传)的简称),和我女儿在QQ里老公老婆喊得火热。这不是重点,他们也许闹着玩,正确引导就好了。重点是,这个男生居然让我女儿学“文爱”陪他一起玩,还让我女儿给他买白*袜丝**,让我女儿养他。我是真的愤怒了,我女儿还小不懂,你是真的什么都不懂吗?
(注:“文爱”是一个新生的网络名词,意思为通过双方文字描述和挑逗达到释放自己性需要的目的。)

女孩和对方的聊天截图
在冷静了2个小时后,我找到了这个男生。对此他给出的解释就是玩玩而已,说我过激。

据这位妈妈讲述,那名up主把对话发到了B站,一度引来一些不明真相的网友怼她,评论里说家长看孩子QQ是侵犯隐私权,甚至还教唆女儿离家出走、自杀。
为了把孩子从迷途中及时拉回来,这位妈妈给10岁的女儿写下了一封信,希望她能理解母亲的苦心:

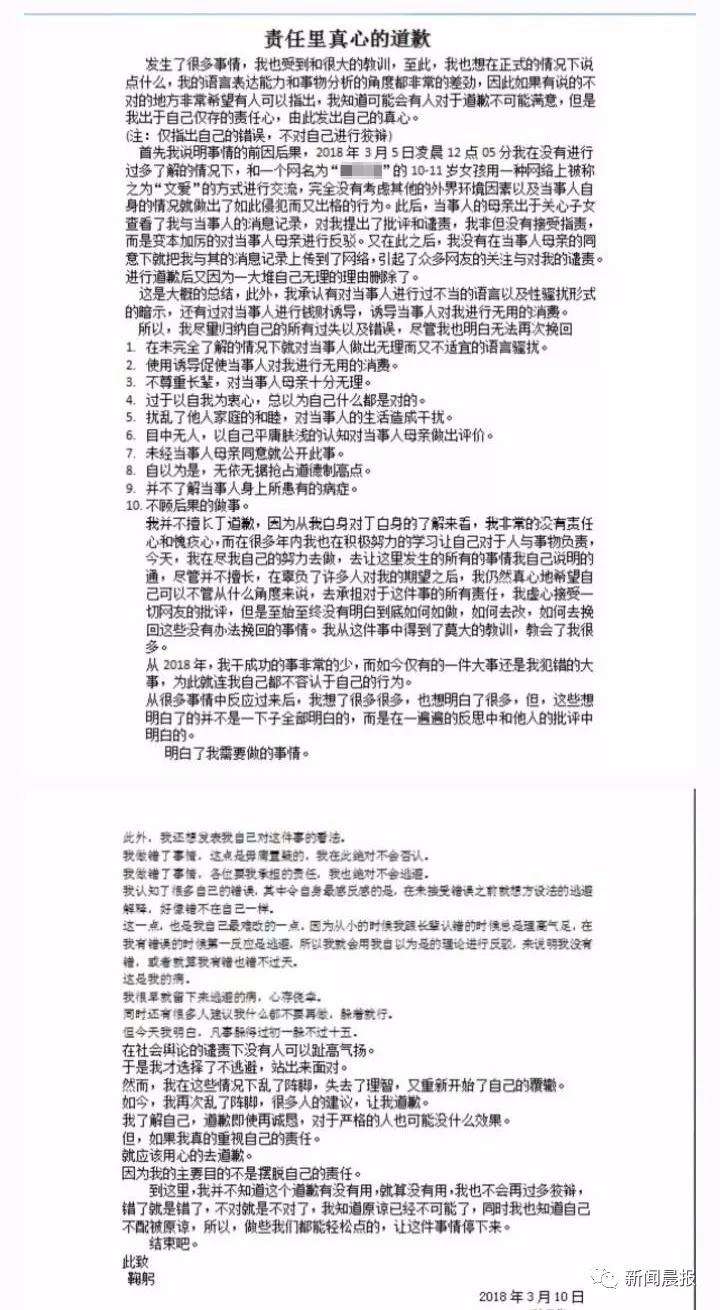
事件在网上曝光后激起大量网友的愤怒,目前涉事up主的id被封,B站已无法查到涉事up主的相关内容。网上流传着据说是这名up主的致歉声明。

这位妈妈在帖文里表示选择了报警,要保护女儿,只能通过法律手段。
我不否认我教育孩子是有一定问题,缺乏沟通,可能也没有很多的时间去陪她。因为我面临着单亲妈妈所有的困境,那就是经济方面的窘迫。所以我也在反思自己,以后也会努力抽时间来陪孩子。
希望天下的父母都把这个事情引以为戒,看好自己的孩子,多和孩子交流,正确给孩子引导关于性或者爱情的方向。
目前最新消息是,妈妈表示,在自己的很多好友轮流来跟女儿聊天交流后,女儿已经懂得了自己的问题,“昨天第一次和我说了对不起,也第一次敞开心扉和我交流了,我确实也做得不够好,也反思了自己。”
一些热心网友也提出了自己的建议:
个人觉得你在与你女儿的日常交流上不妨把母女角色转换成朋友角色,不要想着是哄女儿,而是走入女儿内心跟她做朋友,了解她内心想的以及了解她所需求希望的……单亲家庭的话她很可能需要父爱的关怀而不是畸形的恋爱,才10岁,如果她父亲还算是个好父亲的话,建议让她父亲多跟你女儿聊聊。
发现孩子遇到不良影响甚至危险唆使,做家长的自然是愤怒又是心痛!而本次事件中的主人公妈妈,及时干预孩子误入歧途得到多数网友的支持,但其中引发争议的也有另一个焦点:
家长能偷看孩子的日记、聊天记录吗?
根据我国相关法律,未经他人允许偷看他人的信件、聊天记录等都是侵犯隐私权的表现,无论是父母还是其他人。
小编在网上查到相关信息,一些地方还立法禁止家长偷看孩子聊天记录和手机短信:2010年7月,重庆市三届人大常委会第十八次会议表决通过了《重庆市未成年人保护条例》(以下简称《条例》),《条例》对父母偷看孩子聊天记录作出了明文禁止。
有心理老师建议:父母在与孩子沟通时,要注意四个维度。
● 第一个维度是时间。家长最好是经常与孩子沟通,多抽出时间陪伴孩子,让孩子真正感受到家长是关注、关心他的,他在家里是最有安全感的,孩子自然会有愿望说出自己的想法。
● 第二个维度是地点。除非孩子提出有很隐秘的话要跟家长私下里说,一般不宜跟孩子关起房门严肃对话。在那种情景下,孩子一般会有被审讯的感觉,因而,最好是在家里比较宽松的地方,一家人坐下来,轻松地说说话、聊聊天,既能融洽气氛,又能从中了解孩子真实的想法。
● 第三个维度是内容。轻松活泼的内容主要有关于学校生活、社会见闻、家庭建设等,这些内容能活跃家庭气氛,拉近父母与孩子的关系。随着孩子年龄的增长,孩子的思想深度会有很大的发展,关注现实社会、关注自我价值等方面精神需求会越来越明显。这时,家长应多与孩子讲述父辈们的人生经历,阐明你的人生哲学,探讨人生价值和生命意义等。
● 第四个维度是沟通的态度。家长最好是感同身受、心平气和。父母要把自己当作孩子,去感受他的感受,体验他的体验,只有这样,父母才能真正地理解孩子。同时沟通时一定要先心平气和,如果孩子出现了某些很让人生气的问题,家长最好将问题先放一放,等大家都比较冷静的时候再解决。
如何尊重孩子的隐私又能及时对其进行引导? 作为孩子,你有什么想对家长说的? 作为家长,你在这方面又有什么好的经验呢?
TOP 2 >>
广州安全发送旅客3056.5万

广州火车站广场,返程旅客笑着出站。广州日报全媒体记者苏俊杰 实习生林泽君 摄
为期40天的2018年春运昨晚圆满收官。广州地区春运安全发送旅客3056.5万,旅客零滞留,大面积聚集零记录,重特大交通事故零发生。今年广州升级使用了有“最强大脑”之称的综合客运枢纽疏运组织分析系统,能把海量信息综合应用到春运保障幕后系统中,真正第一次实现了“数字化春运”。
TOP 3 >>
广州市教育局面向全国引进高层次人才
广州基础教育持续出大招。记者从广州市教育局了解到,今年广州再度面向全国引进基础教育高层次人才,并提供最高150万元的安家费。
TOP 4 >>
广州全市划为“禁燃区”
为了进一步改善空气质量,近年来广州的“禁燃区”不断扩大。《关于加强高污染燃料禁燃区环境管理的通告》近日由广州市府办公厅正式印发实施,将广州全市范围划为“禁燃区”,禁止销售、使用高污染燃料。
TOP 5 >>
广州2月CPI环比涨1.7%
受春节因素影响,2月广州城市居民消费价格指数(简称CPI)环比上涨1.7%,其中食品价格上涨5.6%。国家统计局广州调查队数据显示2月CPI同比上涨3.9%,涨幅比上月扩大2.0个百分点。
TOP 6 >>
广东今年将再建成通车551公里高速路
记者昨日从广东省交通集团2018年基建工作会上获悉,2018年,广东省交通集团将再建成通车6个项目551公里高速公路。这将进一步丰富广东全省高速公路网络,方便粤东西北群众出行。
TOP 7 >>
深圳时装周登陆深圳当代艺术与城市规划馆
3月12日,深圳时装周首次登陆深圳当代艺术与城市规划馆,从昨日开始,连续一周为观众呈现80多场时装大秀和静态展。同期举办的福田区时尚产业高峰论坛将聚焦福田时尚产业的转型升级,展现新时代福田文化创意产业的强劲动能。
TOP 8 >>
清远连州宋代小亭将修缮

现在的双溪亭略显破落。
记者昨天从连州市代建项目管理局获悉,连州市一座珍稀的宋代古建筑——双溪亭修缮工程已启动招标,建设资金已落实。修缮工程包括对双溪亭后的堤坝建挡土墙;屋面重新铺设;更换腐朽的木结构、重新做防腐处理;建设一套防雷系统等,项目估算总投资约上百万元。
TOP 9 >>
我国转体桥梁重量将再次刷新世界纪录
武汉姑嫂树立交桥、云南浑水塘特大桥、山东菏泽丹阳立交桥……我国一系列著名转体施工建设的大桥,都离不开中船重工725所的转体球铰关键技术。全国人大代表、中船重工725所所长马玉璞向记者证实,725所研发的转体球铰将带动我国转体桥梁建设能力进一步提升,有望在今年以近5万吨的转体重量,再次刷新世界纪录。
TOP 10 >>
北京植树节首推网上捐款60元尽责
昨日是中国植树节,记者获悉,今年北京将依托首都全民义务植树网推广“网络尽责”形式,适龄公民(男11岁至60岁、女11岁至55岁)捐款60元(折算植树3株)算作完成年度义务植树尽责任务,可获得首都绿化委员会办公室颁发的年度电子义务植树尽责证书。
广州天气
广州今日多云到阴天,早晚有轻雾,16℃~26℃,吹轻微的东南风。
出品:广州日报大洋网