人在职场,没几本证书傍身怎么行?
尤其是在对准入资格较为严格的建工行业,手上没有一本一级建造师证书,还真的不好混。
但近些年,一级建造师似乎又被捧得太高了,考的人太多了,于是一些烂大街、垫桌角的言论纷纷出现。
这对于想报考一级建造师的考生来说,还是有一些困扰。
今天,资质人才网就给大家整理了一份超详细的一级建造师报考指南,从一级建造师适合什么样的人考?有什么用?报考条件是什么等方面,做一个全面的盘点。
建议想考一级建造师的人要耐心阅读,欢迎点赞、收藏。

一级建造师适合什么样的人考?
建筑市场中存在四类人:有证的业内人士、无证的业内人士、有证的非业内人士、无证的非业内人士。
1、无建造师证书的业内人士: 有丰富的现场经验,有施工管理能力的朋友,建议尽快取得建造师证书。
2、有建造师证书的业内人士: 严管之下,项目上将出现对拥有注册建造师证书又真正干工程的项目经理大量需求 。
3、有证的非业内人士:建议谨慎为好,不要因小利而失去个人未来,尤其是机关单位上班的人员!
4、无证的非业内人士:建议不要考了,把精力花到其他地方,否则可能得不偿失。
总之,资质人才网的建议是 专业的事让专业的人干,专业的钱让专业的人赚。
一级建造师有什么用?
首先最明显的就是薪酬的提升,不管企业是否委任你当项目经理,主要你把证书注册到企业,都会获得证书补贴,补贴金额根据企业不同,都会有所波动,平均是1500/月。当你运气好,担任上项目经理后,通常会有另外的补贴或者项目分红,这就看你跟公司是如何协商的。
当你考取证书后,有些地区可以申报几千块的技能补贴,也可用在个税APP用来抵税。
另外一个有利条件是,一级建造师可以对应中级职称,也就是你一建考取五年后就可以申报高级工程师职称,听着别人叫你张高工,李高工或者是陈高工,心里也挺受用不是。
尤其是动态核查严格的今天,有证书的话在公司就站得更稳,这是肯定的,哪怕是裁员,你也是最后一波。
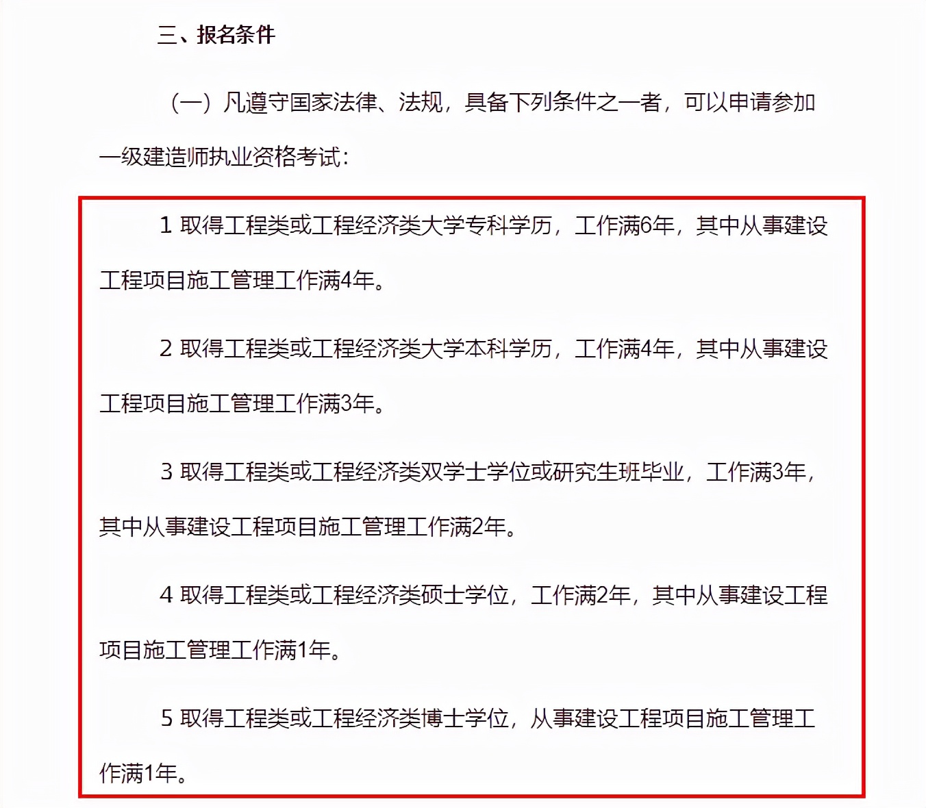
一级建造师报考条件
以下参考中国人事考试网的一级建造师最新报考条件:

具体报考专业、免试条件可前往中国人事考试网查看,在此不再赘述。
在这里,资质人才网重点说一下关于 一级建造师报考年限怎么计算 的问题。
1、全日制学历:学历是连续获得的,工作年限是从毕业证上的毕业时间算起,直至报考当年年底的工作时间。
2、非全日制学历:是指学历不是连续获得的,即考生在获得第一学历后,又通过其他方式得到国家认可的学历,也就是在“学信网”上查得到的学历。这种学历分为两种:
①学历是脱产的:取得这个学历前、后的工作时间可以合并计算;但需要提供这个学历的前学历毕业证书(时间)。
②学历是不脱产的:学习时间可以计算工作年限的,这个工作年限是从你年满18周岁算起,有的地方也要求提供前学历(一般要求高中)。(具体可咨询当地考试中心)
以上就是关于一级建造师报考的问题解答,有更多疑问或观点,欢迎在评论区留言、交流、讨论。
以上就是本文的全部内容,喜欢文章的朋友们,快快给文章点赞、转发、加关注哦~ 资质人才网——建筑证书人才猎聘平台 ,每天都会和大家分享建筑行业最新动态和证书人才市场猎聘需求!
