本文转自: 广证恒生新三板研究极客
2016年9月14日,全国中小企业股份转让系统正式公布《私募机构全国股转系统做市业务试点专业评审方案》,宣告私募机构参与新三板做市业务试点工作正式开展。
私募机构参与做市,是继新三板分层后新三板另一个重大政策改革,标志着新三板做市制度走向新的篇章,也为盘活新三板流动性以及未来进一步制度改革做好了铺垫。
广证恒生认为私募参与做市对市场参与主体的影响主要有:
◆对市场流动性的影响上,我们预计当前私募机构做市由于自有资金的限制,短期内不会给市场整体流动性带来巨大影响,但私募机构带来的价格发现职能会给部分优质标的带来流动性,并持续吸引增量资金进入优质标的。
◆随着做市商数量扩容和做市业务竞争加剧,做市商和挂牌公司面临双向选择。做市商数量的增加将推动现有做市商提升服务质量。
◆对挂牌公司的影响上,随着做市商数量的逐步增加,未来挂牌公司对做市商有更多选择余地。优质的挂牌企业会受到更多做市商的关注,但挂牌企业与做市商之间的定增议价能力仍取决于自身标的实力。
◆对私募机构的影响上,我们预计长期将大幅提升私募机构在新三板业务的参与度及影响力,完善私募机构在新三板的业务链条,在未来提升相关私募机构的综合实力。
私募做市的试点是全国股转系统优化新三板做市制度的开始,在审慎的基础上,预计未来全国股转系统仍会持续补充和完善做市制度。
文章后半部分对比了以纳斯达克为代表的海外相关做市商制度,我们期待未来新三板的做市商制度会有以下的发展趋势:
◆引入规范做市商报价、引导积极做市的激励机制。◆逐步放开做市商参与主体类型,做市商进一步扩容。
◆完善交易机制与市场建设,为做市商提供更多风险管理工具。
◆参照美国对做市商资金来源、财务风险等监管要求,进一步完善相关规定。
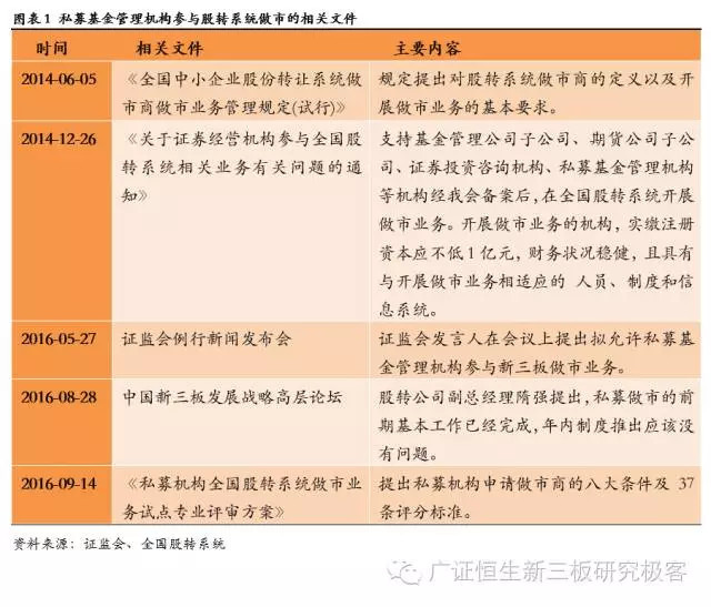
一、私募基金管理机构参与股转系统做市的相关信息
2016年9月12 日,全国股转系统召开了私募机构参与做市新三板部署工作会议,会上公布了私募做市新三板试点的工作进度,并公布了私募机构申请条件及 37条评分标准。
9月14日,全国股转系统正式公布《私募机构全国股转系统做市业务试点专业评审方案》,代表着私募机构参与做市业务的构想走向实质性实施阶段。

二、私募机构参与做市的影响 1 私募机构参与做市对新三板市场的影响 1.1受限于私募自有资金,对市场整体流动性影响有限
做市商数量扩容,理论上做市业务竞争会加强,进而提升做市交易的效率。
但目前影响新三板交易量的主要因素是市场的增量资金。全国股转公司有关负责人就启动私募机构做市业务试点答记者问时提到:“私募机构不得使用受托管理的客户资金进行做市,做市资金来源仅限于其自有资金。”
虽然私募机构参与做市的同时会注入一部分自有资金参与做市,但首批私募机构做市试点带来的增量资金有限。根据Wind中的做市商初始库存股数据库显示,截止至2016年9月29日,股转系统做市商初始库存股总投资额为173.88亿元,87家券商做市商的平均投入为2.02亿元。
根据股转系统当前首批筛选出十家私募机构的规划来看,假设这些私募机构投入资金与初始库存股资金投入前十的做市商平均水平持平,也仅会提供77.79亿元的一次性的流动性,这部分资金很快会以库存股的形式沉淀下来。
截至2016年9月29日,新三板1631家做市转让挂牌企业总市值约1100亿元,从绝对值上看这部分沉淀于库存股的一次性流动性对于整个做市市场流动性影响有限。1.2 私募做市促进价格发现,优质标的流动性有望提升截至截至9月29日,新三板企业目前已达到了9102家。
新三板由于体量较大,只能实现结构性的局部流动性充裕。如图表3所示,近一个月新三板做市板块流动性高度集中于少部分公司,其中交易金额排名前10%的挂牌公司交易额占做市板块总交易额的86%。

做市商对于做市标的的选择标准主要集中于标的流动性及成长性。由于首批十家私募机构参与做市带来的增量资金有限,该部分资金将会更加关于于新三板市场中的优质标的当中。新进做市商将会促进做市市场的价格发现能力,进一步加强当前新三板市场中结构性的局部流动性充裕现象。
2 私募机构参与做市对已有做市商的影响 2.1私募做市将推动已有做市商提高执业质量
2016年4月1日,全国股转系统发布《关于开展主办券商执业质量评价工作有关问题的通知》,正式开展主办券商执业质量评价工作。全国股转系统公布的对于主办券商在做市报价的负面行为清单如下:

广证恒生统计了主办券商质量评价工作开展以来主办券商每月在做市业务上被记录负面行为的次数,发现主办券商在做市业务上的负面行为记录次数总体上有减少的趋势。
主办券商在做市业务负面行为主要集中于两类:(1)在转让日的9:30未对做市股票发布买卖双向报价,(2)前次做市申报撤销或其申报数量经成交后不足1000股的,未在5分钟内重新报价。
可见做市商为市场提供双向报价的及时性仍需加强。广证恒生预计私募参与做市启动后,随着做市商数量扩容和做市业务竞争加剧,做市商和挂牌公司面临双向选择。因此,现有做市商应持续提高做市服务的质量和报价的规范性,减少负面记录,提高做市业务稳定性,才能受到优质标的的青睐,巩固自身在做市商市场的竞争力。
3 私募机构参与做市对挂牌公司的影响
目前新三板挂牌企业总数已超9000家,采用做市转让的公司超过1600家,而做市商只有不到90家,当意图进入创新层的企业数量增多时,当前做市商有限的自有资金势必只能提供有限的做市能力。而新增做市商数量及做市资金一定程度上能够缓解当前做市能力的不足。
与此同时,随着做市商数量的逐步增加,未来挂牌公司在与对做市商的更多的选择余地。但必须提出的是,做市商在选择做市标的的时候,首要考虑的还是基于标的成长性、价格路径的稳定性、流动性等因素。挂牌公司给予做市商的初始库存股定增价格仍然取决于挂牌企业自身经营能力等因素。
4 私募机构参与做市对私募机构自身的意义与影响
私募做市将提升私募机构在新三板的参与度及影响力。目前私募做市业务按规定只能使用自有资金,在短期政策没有放开私募机构使用客户托管资金参与做市业务、业务先期投入大、业务不成熟的背景下,私募机构参与做市短期内对其利润影响有限。
但首批私募做市资格的授予,首先是对这部分机构实力的一种筛选与肯定,给机构形象带来一定的积极效应。与此同时,首批参与试点的私募机构能够在新三板行业中更早地完成做市业务布局,提高市场占有率与影响力,为未来政策进一步放开时的所带来利润增长打下基础。做市业务作为私募机构在新三板市场业务链条重要的一环,将为私募机构带来一定的定价能力,在未来提升相关私募机构的综合实力。
三、未来做市制度的发展展望 1 对比纳斯达克的做市商规模和做市制度
根据stockalyzing网站统计,在纳斯达克,有超过500家做市商活跃其中,平均每家上市公司拥有20家做市商,数量和密度远超目前新三板市场做市商的数量。
同时,做市商的规模和类型也更加丰富,包括大型投资银行、私募对冲基金、电子交易系统运营商等。
在两地的做市商制度的差异上,广证恒生对比了纳斯达克和新三板的做市商制度在奖惩制度、准入门槛、做市资金规定和财务风险控制上的不同,认为新三板做市商制度的建设可以从以下方面借鉴纳斯达克的做市商制度:(1)引入做市商激励制度,(2)逐步开放做市参与主体类型,(3)完善交易机制与市场建设,提供更多风险管理工具,(4)进一步规范与监管做市商做市资金来源。
2 引入做市激励机制,促进市场的健康发展
在当前全国股转系统现行的机构业务制度中,暂时没有关于激励做市商的相关条例。
而纳斯达克为了提高市场的流动性、提高价格发现机制和稳定价格波动,开展了一系列市场质量激励项目(“Market Quality Incentive Programs”),其中包含的子项目有:(1)小盘股激励试点:通过减免做市商执行交易指令的手续费,鼓励做市商为小盘股做市,提高小盘股的流动性。(2)合格做市商项目:根据以交易总量基础的奖励,鼓励全市场的交易机构利用全国最优报价执行交易。
(3)全国最优报价项目:通过减免做市商交易的手续费,提高全国最优报价被执行的次数。(4)领先做市商项目:对遵守法律法规、做市表现良好的做市商给予交易手续费的减免。目前,根据最新发布的《中国结算北京分公司做市业务指南》规定,针对做市转让结算业务收费标准规定如下:“挂牌公司股票的做市转让所涉及的印花税、经手费、过户费和结算费,与协议转让一致。
其中:印花税按照成交金额的 1‰对出让方收取;经手费按照成交金额的 0.5‰对转让双方收取;过户费按照成交金额的 0.025‰对转让双方收取;结算费按照成交金额的 0.1‰对转让双方收取(暂免)。”但随着未来新三板成交量的增长及做市业务竞争程度加剧,全国股转系统可以尝试做市激励措施,提高做市商做市报价的积极性,引导做市商提供有高质量的报价,从而达到降低市场交易成本进而提高市场流动性的作用。
3 做市参与主体逐步放开,准入门槛仍将维持在较高水平
合理的做市商准入门槛是对做市商数量与质量之间的一种权衡。在证监会2014年12月25日发布《关于证券经营机构参与全国股转系统相关业务有关问题的通知》提到:“开展做市业务的机构实缴注册资本应不低于1亿元,财务状况稳健,且具有与开展做市业务相适应的人员、制度和信息系统。”
而在今年9月14日,股转系统公布的私募试点评审标准中,关于首批试点做市的私募公司的要求是:(1)实缴注册资本不低于人民币一亿元,财务状况稳健;(2)持续经营三年以上,且近三年年均资产管理规模不低于人民币二十亿元。
可见,注册资本规模是当前新三板监管机构筛选做市商的核心指标,而对私募机构的要求同时也注重其长期稳健经营的能力。对比美国经验,在纳斯达克的做市商的申请流程中,公司除了向纳斯达克股票市场提交申请之外,还需要向SEC管理下的行业自律机构——美国金融业监管局(FINRA)提交申请,并接受FINRA的测试。
只有在FINRA审核通过了之后,公司才能够成为纳斯达克的做市商。做市商的准入门槛主要依据美国证券交易委员会对做市商的净资本要求,同时FINRA会根据申请者的负债情况、业务规模、营收规模对其净资本的门槛做出相应的调整。

整体而言,新三板做市商的准入门槛更高。此外,两地市场关注的财务指标也有所差别,纳斯达克更加关注做市商的净资产规模,而新三板市场主要关注注册资本。
因为净资产指标能够更加真实地反映做市商的资产和负债情况,既有利于监管部门对做市商财务风险的动态跟踪,也有利于监管部门根据申请者自身情况适当调整,增加准入门槛的灵活性。
因此,广证恒生认为,未来股转系统将继续开放做市商市场,让更多不同类型的做市商进入新三板做市。在完成做市商参与主体类型扩容后,短期内仍然将维持一个较高的准入门槛,并采用更加全面的一套指标来进行做市商筛选。
4 完善市场交易机制,提供更多的风险管理工具让做市商回归做市功能本职
4.1当前新三板做市商缺乏有效的持券避险工具
做市商获取做市初始库存股的方式主要有定向增发、老股协议转让、二级市场直接交易这三种方式。由于目前国内还没有金融工具供做市商减少持劵风险,做市商做市收益容易暴露于标的的股价变动中。
虽然2014年12月颁布的《关于证券经营机构参与全国股转系统相关业务有关问题的通知》中提出允许证券公司试点开展全国股转系统挂牌股票借贷业务,对冲做市业务持仓风险,但目前做市商仍然无法通过借券或通过避险工具对冲持仓风险,导致单纯以提供流动性为主的做市盈利方式并不可行。
这一问题最终导致股价波动比较大、价格路径不确定性比较强的挂牌公司,为了吸引做市商为其提供流动性,通过低成本的定增以弥补做市商未来可能遇到的持券风险。但这种低成本定增同时也会降低做市商参与传统意义上单纯的“做市”的积极性。
从海外市场经验来看,交易所主要通过引入风险管理工具以及开放做市商间做市库存交易两种方式来减少做市商做市业务风险。
4.2伦敦证券交易所经验:引入替代交易品种及风险管理工具
伦敦证券交易所属于批发性市场,以大额交易为主,其中超过100万英镑的大宗交易占了许多大型股票全年成交额的1/3以上。做市商完成大额交易的过程中存货头寸变动很大,需要用衍生产品减少存货头寸的剧烈波动。
做市商用于持券避险的金融工具包括能够买多卖空的股票替代品备兑权证和存托凭证等。下面列举了英国做市商为三家上市公司做市的过程,利用衍生产品在固定时间内将风险头寸控制较低的水平。

目前,新三板市场内暂无能够用于管理持券风险的金融衍生品供做市商使用规避风险。但是,我们认为随着做市商数量的逐渐增多和做市业务发展,做市商对用于风险管理的金融衍生品需求将会上升,股转系统也会适时进行交易机制及交易工具创新,为做市商提供避险工具以减少持券风险。
4.3纳斯达克经验:开放做市商间交易的限制
纳斯达克市场允许做市商之间在日常交易期间相互交易,使做市商在交易时间内可以通过与其他做市商的买卖,调节库存股的仓位,满足市场的交易需求。如果做市商在内部交易系统中交易时有更优的报价,该报价必需在电子交易系统(ECNs)中公开报出,以保障公众投资者能够获得最优的买卖报价。
目前根据全国股转公司制定《全国中小企业股转系统股票转让细则》的第六十六条:“全国股份转让系统接受做市商成交确认申报和对做市商成交确认申报进行成交确认的时间为每个转让日的15:00 至 15:30。”新三板的做市商只能在每天交易结束后的半个小时内与其他做市商确认交易以调节库存股。
出于做市商之间交易存在做市商之间合谋操纵股票价格的风险,出于审慎的原则,目前股转系统并不支持做市商在常规撮合时间进行交易。
2016年9月20日股转系统座谈会中提出,将完善和优化分层后的差异化制度和交易制度,包括优化协议转让制度以及推出大宗交易平台。
预计未来随着做市商做市业务的发展及监管体制的逐渐完善,做市商之间的交易有望得到放开,做市商得以更好地管理库存风险。与此同时,预计股转系统将在未来适时引入大宗交易制度,降低大宗交易对股权价格的冲击影响,提升新三板市场的稳定性。
5 参照美国对做市商资金来源、财务风险等监管要求,进一步完善相关规定
目前按照规定私募机构只能使用自由资金参与做市,而券商做市商自营资金受制于风险指标限制,参与做市业务的能力在未来同样面临瓶颈。随着新三板挂牌公司数量的逐步上升,做市资金增长来源是一个重要的话题。
未来在做市资金增长来源上,监管层面临着如下选择:1)通过放宽做市商准入门槛,完成做市商数量扩容;2)通过放宽做市商做市资金来源完成做市资金增长。在数量扩容上,我们认为监管层或将维持做市商较高的准入门槛,同时对稳定运行、具备成熟做市能力的部分金融机构类型逐步放开准入资格。
与单纯数量扩容相比,开放做市资金的来源势必会增加做市商面临的财务风险,推行需谨慎对待。
参照美国经验,美国证券交易委员会从净资产管理制度、留痕制度和风险评估要求三方面监管做市商财务风险,并且规定做市商在使用客户资金做市时,需要明确告知客户,并能够满足客户随时取回全部资金的要求。与此同时,做市商需要定期向自律监管机构汇报做市资金的来源和风险控制。

广证恒生认为成熟市场的做法对于股转系统具有一定的参考意义。监管机构出台针对做市商财务风险管控的详细规定,如做市资金来源报告、流动性指标、类资本充足率指标等,一方面有利于规避做市商发生财务危机,影响整个金融市场金融稳定性,也有利于监管机构掌控市场中做市资金来源与风险,为未来相关政策的制定提供数据依据。
结语本文通过分析私募机构参与做市业务对新三板市场、已有做市商、挂牌公司和私募机构的影响,认为私募参与做市对新三板的流动性、价格发现有提振作用,同时也能促使现有做市商、挂牌公司等市场主体积极提高自身的服务、经营水平。
参考以纳斯达克为主的海外做市商制度,我们认为新三板市场后续可在以下方面完善做市制度:通过引入激励制度,引导做市商积极做市、优化报价功能;通过建立完善的做市商筛选机制,进一步扩大做市商的数量;
通过有监管限制的条件下开放做市商做市的资金来源,为新三板提供更多做市资金,进而提升流动性;通过完善市场交易机制,提供更多的风险管理工具让做市商回归做市功能本职。2016年9月20日,国务院发布了《国务院关于促进创业投资持续健康发展的若干意见》,提到“拓宽创业投资市场化退出渠道。
充分发挥主板、创业板、全国中小企业股份转让系统以及区域性股权市场功能,畅通创业投资市场化退出渠道。完善全国中小企业股份转让系统交易机制,改善市场流动性。支持机构间私募产品报价与服务系统、证券公司柜台市场开展直接融资业务。
鼓励创业投资以并购重组等方式实现市场化退出,规范发展专业化并购基金。(证监会牵头负责)”全国股转系统开展私募机构做市商试点,引入私募机构在新三板做市,是完善全国股转系统的交易机制和改善市场流动性的重要一环。“流水不腐,户枢不蠹”,流动性充裕的新三板市场能够真正发挥其为中小型企业融资、为创业投资提供退出渠道的市场功能。