
近日,#未来5年电竞人才需求量近200万人#这一话题挤上了微博热搜榜,“游戏不等于电竞”、“打游戏也能挣钱”“电子竞技需要天赋”等观点引发网友激烈讨论。
反方言论认为:“在网络发展的今天,网瘾少年们会以此为借口沉迷游戏”、“电竞的职业生涯很短暂,只有四五年,是吃青春饭”、“电竞成名机会渺茫、更新换代快”...

正方言论认为:“电子竞技并不是误人子弟,电竞和运动一样,需要不停的训练,需要汗水和努力”、“电竞行业是需要天赋的,努力远不及天赋的万分之一,反应速度、记技能的能力、操作、心态等都很重要!”...

体育运动的发展从来不是一番风顺。拳击、足球、台球这些运动都是从一开始不被人看好、备受争议转变为一门全民追逐的热门运动,再走上国际的舞台。电子竞技作为一项新运动,游戏远不是它的全部,它更代表着一个全新的产业链,我们所看到的只是最前端的一小部分。不管怎样,电竞这个新兴行业都被一群热爱它的人们带到了大众的面前,展现着属于它独特的新的风采。
电竞高速发展,行业缺口近两百万!
2019年,全球电子竞技总观看人数增长至4.54亿,同比增长15.0%;核心电竞爱好者的人数将达到2.01亿,同比增长16.3%,其中,中国核心电竞爱好者预计达到7500万;2018年,中国电竞整体市场规模为940.5亿,预计2020年超过1350亿元;电竞现在有着非常高的人气,我国正在运营的电竞战队多达5000余个,但国内电竞行业已注册的职业选手仅达10万人!

电子竞技的高速发展给企业带来对电子竞技人才的巨大需求,人社部印发《新职业—电子竞技员就业景气现状分析报告》显示:86%的电子竞技员从业者,其薪资是当地平均工资的1-3倍,而随着电子竞技市场的开拓,目前只有不到15%的电子竞技岗位处于人力饱和状态,预测未来5年电子竞技员人才需求量近200万人。这个行业正面临这一个非常尴尬又紧迫的局面:人才稀缺。

电竞行业的发展前景特别特别好!
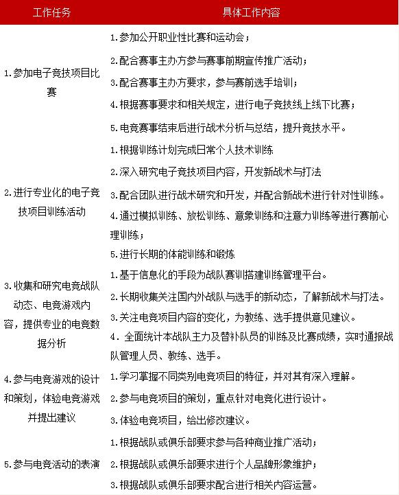
根据中国人力资源和社会保障部公布的《新职业——电子竞技员就业景气现状分析报告》,电子竞技员主要从事五方面工作:参加电子竞技项目比赛;进行专业化的电子竞技项目训练活动;收集和研究电竞战队动态、电竞游戏内容,提供专业的电竞数据分析;参与电竞游戏的设计和策划,体验电竞游戏并提出建议;参与电竞活动的表演等。

目前电竞人才的培养包括电竞运动员、教练员、裁判员、职业经理人、赛事策划与执行、战术与数据分析、场地运营与维护、俱乐部运营与管理、电竞主持与主播、电竞数据分析、电竞商务等。
除此之外,国家重点院校也开设了电竞专业、全国多省份也相继出台了政策扶持电竞的发展。海南推出“海六条”;上海也发布了打造“世界电竞之都”的20条意见;西安去年8月发布《西安曲江新区关于支持电竞游戏产业发展的若干意见》;重庆于2017年上线全国第一个电子竞技公共服务平台、建设全国第一座标准化的电竞场馆;银川、广州等地也纷纷出台了电竞产业政策,竞相打造“电竞城”“电竞港”“电竞都”。

宜博深耕行业二十余年,了解电竞。
从整个市场的大环境看,电竞氛围发展良好,受众越来越广,有宽广的发展空间。
宜博作为电竞的承载基地,历经了电竞行业的新生到崛起再到蓬勃发展的完整历程。因此,宜博了解电竞,对于电竞产业、电竞游戏人群的消费需求拥有深度认知和独到见解。

电竞和游戏有着本质的区别,电竞是基于竞技层面的体育运动,是智力型的对抗运动,参与电竞可以锻炼和提高思维、反应、心眼四肢协调能力和意志力,培养团队精神。电竞行业代表的就不仅仅是竞技员,运营、管理人才同样是电竞行业的支柱力量,网络维护、赛事安排、电竞教练员、解说员都是行业里发展前景特别好的职业,这是新的机遇也是新的可能。
宜博是全球电竞娱乐行业的领军品牌,从电竞产品消费到服务消费升级、从电竞外设产品向电竞文化服务战略转变,15年宜博在行业内推出“宜博电竞馆1.0版”,凭借独创的科幻场馆风格在市场站稳了脚跟,吸引到了无数电竞玩家粉丝。随后抓紧市场机会,不断研发、设计、创新、生产,19年实现了个性化“宜博电竞馆4.0版”的升级面世,全球加盟门店即将突破600家!

宜博专注潮流文化专注电竞,开创了多功能分区场馆,专业打造了12大电竞功能区:对战区、主播区、副赛区、竞技区等,全专业高度品牌化电竞装备打造出的沉浸式场馆,为广大电竞玩家提供了专业的竞技场所,更方便业主一站式集中采购电竞装备,联动全球电竞资源,宜博开展了上千次大小型电竞联赛,为电竞的发展注入了活力,打造出了青年文化交流的知名电竞落地娱乐品牌!



电竞行业的兴盛发展,给市场投资带来了新的风口商机,我国电子竞技市场已经成为世界上最具影响力和最有潜力的市场。
全球电竞的机会或将超出想象,电竞馆作为线下电竞流量的第一大入口,依托赛事体系开拓用户价值仍有长期的空间,电竞娱乐消费仍具主流,宜博拥有健全的场馆运营体系,也具有大型赛事承办的能力,深耕电竞领域,创新电竞模式,宜博现已成为全国规模最大的专业电竞馆联盟体。在行业市场发展前景大好的今天,我们期盼着更多的人才投入电竞的怀抱。风里雨里,宜博期待,与你同行!
