江苏省2024年面向应届优秀大学生的选调公告已经发布,这是一个备受瞩目的就业机会。本次选调分为两批进行,共有1170名全日制大学本科及以上学历的2024年应届优秀毕业生将有机会参与竞争。江苏是公务员就业中最热门的省份之一,能够入选江苏省的选调名单,尤其是名校优生选调名单,对于该校学生来说无疑是一次难得的机遇。
然而,这个机会并非人人都能轻松获得。首先,让我们来了解一下江苏省对各高校的认可程度以及这次选调的分层次规定。

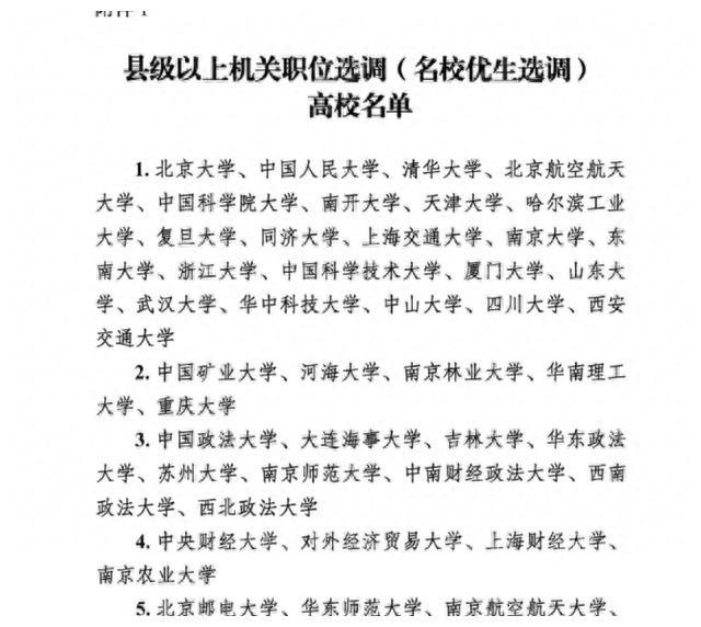
江苏对39所985高校进行了类别划分,分为三类,影响着各高校学生的就业前景。
第一类包括21所高校,这些高校可以不受专业限制申请县级以上机关岗位,是最高级别的一批。其中包括了国内知名的清华、北大、人大、北航、南开、天大、哈工大、复旦、同济、上交、南大、东南、浙大、中科大、厦大、山大、武大、华科、中山、川大、西交等高校。这些学府被誉为民间的"清北华五",以及其他几所在江苏地区同样备受认可的高校。

第二类包括4所高校,他们可以申请县级以上机关岗位,但只限定一个专业类别。这四所高校分别是华南理工、重庆大学、吉林大学、电子科技大学、华东师大。他们的专业实力在各自领域也有一席之地。
第三类包括13所高校,它们未能入选县级以上机关的名校优生选调名单,只有机会进入面向乡镇街道的职位申请名单。这些高校包括北师大、北理工、中国农大、中央民大、兰大、中南、湖大、国防科大、大连理工、东北大学、中国海洋大学、西北工大、西北农林等。

这个分类制度为即将投身选调竞争的应届毕业生提供了清晰的方向。然而,与其他省市的定向选调不同,江苏的定向选调要求非常高,大多数岗位都要求申请者具备研究生学历,这意味着竞争将非常激烈。例如,北京的2024年定向选调要求报考者必须是研究生,其中有251个定选岗位需要研究生学历,占总数的75%。
因此,对于希望走选调路线的学生来说,专业选择至关重要。比如,法学是江苏名校优生选调中的热门岗位之一。

对于没有考上985高校的学生,不要灰心丧气,后面仍然有保研、考研或留学名校的机会。而对于考入985或211高校的学生,应当充分利用本科学习时光,积极争取保研、考研或留学理想的名校。
江苏省的选调机会虽然难得,但也是一场激烈的竞争。每位申请者都需要在自己的职业规划中明确目标,充分准备,才能在这个竞争激烈的领域中脱颖而出。无论最终选择何种路径,都应当充分发挥自己的优势,为自己的未来奠定坚实的基础。
