点击文末链接“了解更多”获取更多信息
很多家长都知道,派位入学是北京小升初一个主要的入学途径之一,每年有近六成的学生通过此途径升入中学,孩子小学派位对应的中学实力强弱对孩子未来中考甚至高考都起到至关重要的作用。
现整理北京各大区学区划分表,包括海淀、西城、东城、丰台、石景山、通州、大兴、顺义、怀柔、平谷、延庆、燕山等大区。
建议低年级的家长提前收藏好,方便查看孩子小学所在学区派位对应中学,提前选择好小升初所走的升学途径。
海淀区

西城区

东城区

温馨提示:东城区九年一贯制学校派位入学情况需自行咨询学校老师。
丰台区

石景山区

通州区
北京市第五中学通州校区
京籍:通州区永顺镇龙旺庄小学、通州区永顺镇焦王庄小学京籍(含按京籍对待)小学毕业生及在通州区教育考试中心登记的“回户住【北京五中通州校区(原龙旺庄中学校区)】”京籍(含按京籍对待)的小学毕业生。
非京籍:在计划招生范围内,择优录取通州区永顺镇域内龙旺庄小学、焦王庄小学、范庄小学、西马庄小学、永顺镇中心小学、发电厂小学、乔庄小学的非京籍应届小学毕业生。
马驹桥镇中心小学、小张湾小学、金桥小学、马驹桥实验小学,服务片内有正式学籍并通过马驹桥镇教委审核通过的京籍和非京籍随迁子女。外区县、外省市本地户籍返京和非京籍随迁子女,通过上级教育主管部门审批、备案的学生。
通州区乔庄小学可进入玉桥中学。
永顺镇中心小学毕业生可进入通州二中。
西马庄小学毕业生可进入通州四中。
2019年范庄小学、焦王庄小学、龙旺庄学校三所小学毕业生可直升北京五中通州校区。
对应中学为梨园学校和育才中学。
非本市户籍小学毕业生家长于6月29日可到初中校联系入学,联系未果的6月30日到北关中学、甘棠中学、郎府中学和牛堡屯学校登记,这四所学校会积极接收入学,以保障孩子在通州区公办初中就读。
大兴区
人大附中北京经济技术开发区学校
林肯公园(住宅)、新康家园、听涛雅苑、梅园小区、大雄城市花园、管委会宿舍、博客雅居、东晶国际、金泰公寓、一品亦庄、一栋洋房、鹿鸣苑、长新花园别墅、浉城百丽、卡尔生活馆、赢海庄园、金地格林小镇、上海沙龙、大雄郁金香舍、中央公馆、中芯花园等小区居民子女,符合开发区人才引进计划的海外归国人员及各类引进人才子女。
亦庄镇所属villa、天宝园二里(原大粮台地区)和境界三个小区符合开发区入学条件的小区业主子女。
北京亦庄实验小学
瀛海镇南海家园一里、南海家园二里、南海家园三里、南海家园四里、南海家园五里、南海家园六里、南海家园七里等七个社区内(含亦庄镇宝善村)回迁居民子女,符合开发区人才引进计划的海外归国人员及各类引进人才子女。
北京亦庄实验中学
瀛海镇南海家园一里、南海家园二里、南海家园三里、南海家园四里、南海家园五里、南海家园六里、南海家园七里等七个社区内(含亦庄镇宝善村)回迁居民子女,符合开发区人才引进计划的海外归国人员及各类引进人才子女。
北京市建华实验亦庄学校
通泰国际公馆(住宅)、经开壹中心(住宅)、汀塘小区(以实际入住为准)、亦城文园、亦城景园、亦城科创家园、定海园公租房居民子女,符合开发区人才引进计划的海外归国人员及各类引进人才子女。
北京市大兴区亦庄镇第二中心小学
亦城茗苑、博客雅苑、悦廷茗苑小区居民子女。
顺义区
顺义二中
招生范围:铁路以西,顺平路以北(仁和镇及旺泉街道所属各居民区)。
主要包括:西辛南北区、石景苑、前进花园、玉兰苑、牡丹苑、华英园、石门苑、宏城花园、万科、望泉家园、煤炭公司家属楼等。
顺义三中
招生范围:光明街以东,潮白河以西,顺平路以北,府前街以南;铁路以东,府前街以南,站前街以北及幸福东西街以南,府前街以北东兴小区、幸福东西区部分楼房。
主要包括:滨河小区、裕龙各小区、大东路、部队师部、幸福东区路南(9—13号楼、22号楼)、幸福西区路南(3、6、15号楼及平房)、东兴小区(甲6—8、甲22、甲23、乙22、丙22、丁22、6—11号楼、21—29号楼)、卫生局、交通局、供电局家属楼等。
顺义五中
招生范围:右堤路以西,铁路以东,顺平路以南,南环路以北。
主要包括:石园各小区、仓上小区、港馨家园、仁和花园、顺和花园以及河南村、平各庄、米各庄、临河等仁和镇所属部分区域。
顺义八中
招生范围:铁路以东,滨河北路以西,城北减河以南、府前街以北(不含幸福东区路南(9---13号楼、22号楼)、幸福西区路南(3、6、15号楼及平房)、东兴小区(甲6---8、甲22、甲23、乙22、丙22、丁22、6---11号楼、21---29号楼等楼房)。
主要包括:东兴小区部分住宅楼、幸福东西区部分住宅楼、东兴二区、双兴小区、胜利小区、龙府花园、义宾小区、金汉绿港、复兴村、北兴村、庄头村等。
仁和中学
招生范围:铁路以东、光明街以西、顺平路以北、站前街以南。
主要包括:建新南北区、怡馨家园、站前街8号院、永欣嘉园。
特别说明:
1:机场东路(西二环)以东、顺平路以南、铁路以西、双河大街以北(澜西园各小区、梅兰居、中建国际、原吴家营、梅沟营、军营、杨家营、杜各庄等)区域可任选至顺义五中、顺义三中、顺义八中。
2:2020年非本市户籍学生初中入学,片内学校学位紧张,将协调到其他学校入学。
房山区
房山第二中学
1.以房山东西大街为轴线,大街以北的学生;
2.沿房山南大街往南至房山区中医院路口,沿房山中医院路口往西至西沙河东沿往北划线。此线以西、北的学生。
以上范围内的学生入学于房山第二中学。
3.房山管道局职工子女按原协议规定办理入学手续(待整体搬迁到加州水郡后重新划定就近入学范围)。
房山第四中学
1.以房山东大街为轴线,大街以南、沿南大街以东的学生;
2.沿房山中医院路口往西至西沙河划线,此线以南的学生,西沙河西沿以西的学生;
3.*党**校教师家属楼、顾册教师家属楼的学生。
以上范围内的学生入学于房山第四中学。
4.家住房山三中较近地区的学生,可在房山三中与房山四中二校中自主选择一校入学。
5.城关第四小学的小学毕业生就读于房山四中。
怀柔区

怀柔三中
府前东街以北、滨湖南街以北、北斜街以东、北至北大街以东地区;北大街以北、富乐大街以南、西起红螺路以东地区和大屯行政村。
怀柔四中
府前街以北、滨湖南街以南、迎宾路以西地区;滨湖北街以北、北大街以南、北斜街以西地区;富乐大街以北、大中富乐、刘各长行政村和郭家坞小学的六年级毕业生。
怀柔五中
龙山街道所属府前街、府前东街延伸向东至城区东边界以南地区(南至城区南边界),开放路东开利园小区、美丽家园小区,东关一区、二区和丽湖嘉园小区,石厂行政村。
北京市第一〇一中学怀柔分校
此校为寄宿制学校,面向全区招收具有本市户籍且适合住宿的小学六年级毕业生120人,同时招收符合下列条件的学生:
1.雁栖学校具有本市户籍且连续2年学籍的小学六年级毕业生;
2.其他学校具有雁栖镇户籍且在雁栖镇区域内有住房的小学六年级毕业生;
3.北京第二实验小学怀柔分校具有本市户籍且连续2年学籍的小学六年级毕业生;
4.中科院大学具有事业身份的正式教职工子女;
5.怀柔区域内企事业单位引进人才子女;
6.驻怀部队的随军子女;
符合以上条件的学生需提供相应的有效证明材料(以房屋所有权证、户口簿等材料的原件为准)。
延庆区
(一)城区初中
第二中学
延康路以东—妫河以南—妫川路以西—百泉路以北范围和尚都首府小区、燕水佳园南区、司家营村。
第三中学
⑴妫水北街以东—东外大街以南—妫川路以西—湖北东路以北范围。
⑵新城街以东—庆园街以南—妫川路以西—东外大街以北范围。
⑶双路小区、*安泰**小区、火车站家属楼可以选择在第三中学或第八中学入学。
第四中学
医孟路、东顺城街以东—温泉馨苑以南和庆隆街以南—新城街以西—东外大街以北范围。
第八中学
⑴兴运嘉园小区和延庆镇东卓家营、米家堡、唐家堡、蒋家堡、双营、广积屯、王泉营等村。
⑵四海镇、珍珠泉乡、*庄大**科乡所辖各村。
⑶原靳家堡中学招生范围,张山营镇中羊坊、小鲁庄、龙聚山庄、苏庄、黄柏寺、韩郝庄、上郝庄等村。
⑷原大柏老中学招生范围,旧县镇大柏老、小柏老、东龙湾、西龙湾、常家营、常里营、团山等村。
⑸原西二道河中学招生范围,井庄镇西红山、东红山、王仲营、八家、东沟、西二道河、窑湾、冯家庙、老银庄、孟家窑、箭杆岭、碓臼石、北地、门泉石、莲花滩、三岔、草碾、张伍堡等村。
十一学校
⑴妫河以北,医孟路、东顺城街以西范围的儒林街道所辖小区、延庆镇所辖各村和孟庄村、老仁庄村、祁家堡村。
⑵千家店镇所辖各村。
⑶原靳家堡中学招生范围,张山营镇靳家堡、辛家堡、晏家堡、丁家堡、田宋营、吴庄、西羊坊等村。
⑷原太平庄中学招生范围,康庄镇刘浩营、苗家堡、马营、许家营、张老营、太平庄、火烧营、大营、西桑园、马坊等村可以选择在十一学校或康庄中学入学。
(二)农村初中
招生范围为相应乡镇所辖各村,由学生所在乡镇小学对口升入乡镇初中或九年一贯制学校。
平谷区
北京实验学校附属中学
平谷大街以南,谷丰东路、平乐街以东,新平北路以北,新平东路以东及具有镇罗营镇、熊儿寨乡、上纸寨、下纸寨、马各庄、杨各庄、龙家务村户籍的小学毕业生,计划招生7个教学班。
平谷三中
西环北路、西环南路以东至新平东路,新平北路以南至新平南路;西高村西路以东至新平东路,新平南路以南至泃河北岸的小学毕业生,计划招生12个教学班。
平谷四中
顺平路以南,西环北路、西环南路以西,新平南路以南,西高村西路以西及洳河嘉园、悦洳汇小区、洳苑嘉园及具有大兴庄镇、东鹿角、西鹿角、北台头、赵各庄、岳各庄村户籍的小学毕业生,计划招生6个教学班。
平谷五中
平谷大街以南,谷丰东路、平乐街以西,新平北路以北,西环北路以东(含万德福家园、平谷大街59号院)及具有贾各庄村户籍的小学毕业生,计划招生10个教学班。
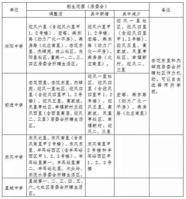
燕山地区
