


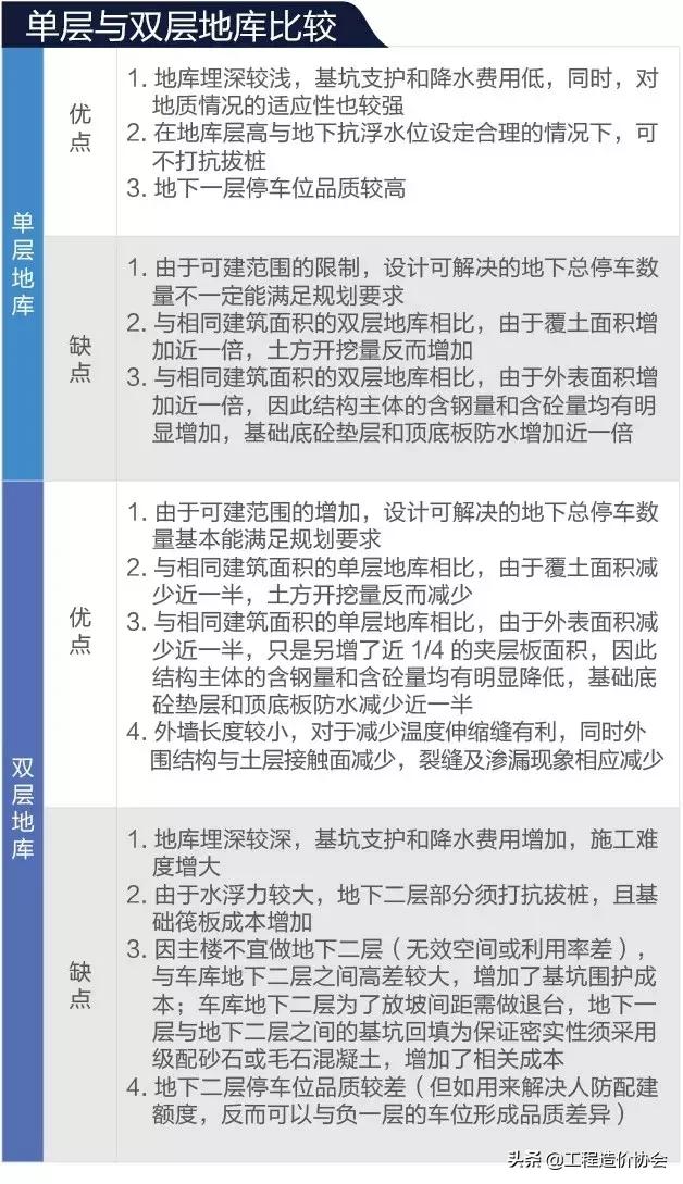
小柱网结构变化
1.柱网加密、柱截面减小
·常规柱网柱截面:500mm×500mm
·小柱网柱截面:400mm×400mm
2.层高降低、埋深减小
·常规柱网层高:3600mm
·小柱网层高:3400mm
·采用小柱网后地库埋深可减小200mm,有效减少土方、边坡·支护工程量。
3.底板减薄
·常规柱网底板:500mm
·小柱网底板:350mm
·底板减薄使含砼量及含钢量明显下降工人找活点击


成本控制的2个关键点之一
地库总建筑面积控制
- 寻找停车高效区
- 确定合理场地标高
- 控制地库出入口的数量并优化布置
- 合理组织库内动线,车位应尽量高效布置
- 尽量降低地库外轮廓体型系数
- 如何合理利用塔楼下地库空间
- 控制设备用房的大小和位置



成本控制的2个关键点之二
地库单方建安成本控制
小柱网梁板式柱网与层高的关系工程招工点击
设备层高度为600mm,顶板结构层梁高约为600mm,最小层高约3400mm。

小柱网地库经济性比较
1.对比项目
常规柱网:罗兰香谷
小柱网:中央公园东苑
2.主要建筑指标对比

结论:小柱网地库可显著降低地库的单方造价!
相同车位宽度下大小柱网总面宽差异

结论:在车位宽度相同的条件下,每增加6个车位,小柱网截面总宽度相应增加150mm,进深按16200/2=8100mm计算,小柱网比大柱网地库约增加0.2m2/辆,增加比不到1%,增加量不大。
- 根据实际体验,停车是否方便取决于行车通道的宽度;
- 对于停车位来说,关键是车位净宽;

- 三车位柱网视觉感受比较舒适,但从寻找倒车参照点和车位互相干扰来说,两车位柱网更便于停车

- 从观感上来讲,小柱网视觉通透性略差,空间不够开敞;
- 地下车库作为业主停车的一个过渡空间,不会刻意停留,对不同柱网尺寸造成的地库环境差异并不敏感,更在意的是停车是否方便;
- 地库节约的成本可以用于室内、景观等可以带来项目溢价的部分,更有利于项目整体实现高品质战略;

小柱网细部尺寸




南京中央公园项目地库
中央公园项目根据项目定位第一个采用小柱网设计的项目。
采用小柱网主要担心的是空间不好,参观其他地产商建成项目的效果,感觉还可以。采用小柱网层高可以控制在3.4米,含钢量由原来125kg/平米降为95kg/平米,降低了24%。
如果定位刚需的项目,建议推广这种做法,可以较大幅度控制地库成本。


南京G47青奥公园项目地库
青奥项目位于南京长江北岸,属江岸滩涂较差地质条件。规划指标中的地下2201辆车位如全考虑为自走车位将出现局部二层地下室。工程支护的成本及工程难度较大,且做两层地下室深基坑的支护时间、出土时间及后期支撑梁破除等耗费的时间较长。故项目采用含部分机械停车的一层地下室。

青奥项目延续小柱网设计的做法。
地下总建筑面积:65300㎡
其中地下汽车库面积:55207㎡
其中:自走式:1584辆
机械车位:617辆


1.指标方面控制:
①在既定指标的情况下,尽可能少的设置地下空间:提高停车率是关键,提高停车率的关键是塔楼地库的利用(塔楼下空间由于结构柱不规则,用来停车本身停车率就不高) ;
②人防配建面积指标尽量少:与防办多沟通,不同区域有不同要求,可以争取到好的指标尽量去争取;
③用足地面停车指标:高端项目除外
2.设计过程控制:
①竖向控制:小区场地比市政路抬高做法,只要规划局允许,在不算容积率情况下,甚至可以直接在地面以上做地库;
②采用最经济的平面车位布局形式、结构体系及设备:不是豪宅建议都采用小柱网;大地库利用覆土厚度来调节,尽量不打桩;采光井做法,减少新风井和机房及设备;