6月25日,浙江省2021年高考分数线正式公布,具体情况如下:


随着各省市的高考成绩陆续公布,志愿填报成为广大考生和家长关注的焦点。"学校的录取分数线高不高?" "学校往年的招生情况如何?""考了XX分能不能上浙大城市学院啊?"别急,今天小编就为大家整理了浙大城市学院近三年的录取分数线情况,供大家参考,赶紧一起来看看吧!
浙大城市学院2020年全国录取情况

浙大城市学院2020年浙江省各专业录取情况

浙大城市学院2019全国录取情况

浙大城市学院2019浙江省各专业录取情况

浙大城市学院2018全国录取情况

浙大城市学院2018浙江省各专业录取情况

浙大城市学院2021年招生计划
浙大城市学院2021年招生总计划为2970人,与去年相比略有增加。其中省内计划2000人,省外计划970人。招生专业(类)包括25个普通类本科专业(类)、1个艺术类本科专业类。
招生范围包括浙江、江苏、广东、福建、安徽、山东、湖北、四川、辽宁、*疆新**、河北、广西、贵州、河南、云南、湖南16个省(自治区)。其中,河南、四川、安徽、广西在本科一批招生。
值得注意的是,跟往年不同主要有三个方面:
一是广西今年首次进入本科一批次招生;
二是新增人工智能专业;
三是中外合作办学专业今年首次在省外招生。安徽、江苏、广东、福建、湖南、湖北等省有中外合作办学专业计划投放。
浙大城市学院概况
浙大城市学院是一所经教育部批准,由杭州市人民政府举办、浙江大学支持办学的全日制公办普通本科高等学校。学校坐落于中国历史文化名城、风景旅游胜地杭州,毗邻京杭大运河,柳青水秀、波光鹭影,自然环境优美,办学设施先进。校园占地1000余亩,校舍面积51万余平方米。2020年6月,杭州市人民政府与浙江大学签署合作协议,超常规支持浙大城市学院十年创百强跨越发展。

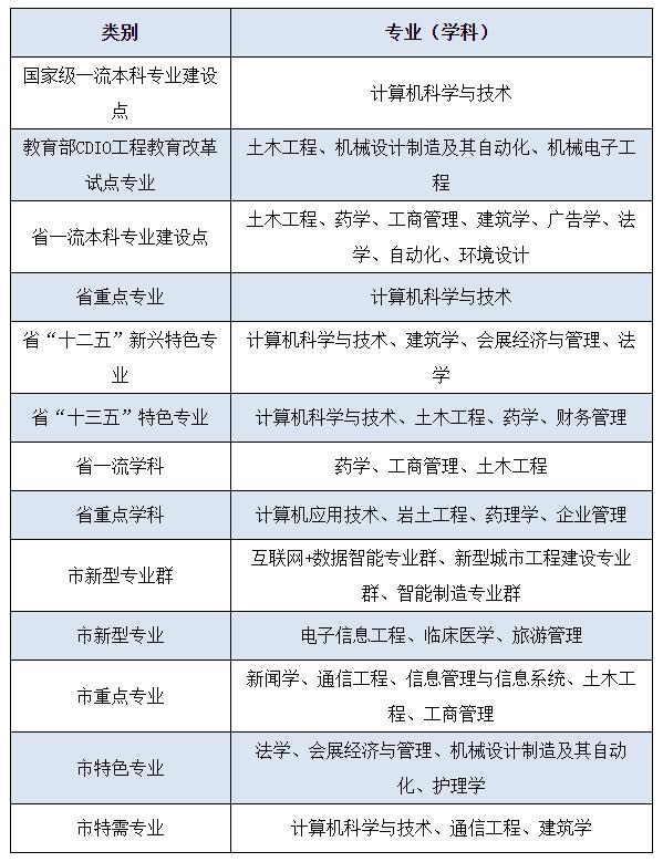
学校是浙江省首批应用型建设试点示范学校、省新增硕士学位授予立项建设单位。学校坚持"差异化竞争,特色化发展"原则统筹协调专业学科发展,形成良好的专业学科发展格局,38个本科专业涵盖文、经、管、法、工、理、医、艺术等八大学科门类。现有1个国家级一流本科专业,7个浙江省一流学科和重点学科,15个省一流专业、重点专业和特色专业,1个省工程实验室,1个省重点实验室培育建设项目,3个省实验教学示范中心等。

重点建设专业和重点学科
还在犹豫什么,快来报考浙大城市学院吧!
愿金秋九月与你相遇!
欢迎关注"浙大城市学院招生办"头条号,获取更多最新资讯!
素材来源:浙大城市学院本科招生网,浙大城市学院官网,浙大城市学院官微