在昆明买房,需要考虑的因素很多,但对大多数人来说,教育配套,尤其是周围有没有名师名校,都是首先要考虑的因素。
学校又分公立和民办,昆明的公立学校优势还是比较明显,一方面是实力更加雄厚,另一方面家长的教育负担也比较轻。但昆明也有很多新兴崛起的民办学校,且每所学校教学风格都不一样,有的管理严格,有的自由活泼,凭借稳步上升的教学水平和特色的教学模式,在昆明也是享受盛誉。

从目前昆明的各个片区来看,无论是西市区、南市区还是北市区基本都有很多叫得上名字的品牌名校,同一区域内也有好几所优秀的学校,如何选择昆明的学校?哪个片区的教育资源更好?区域的师资力量怎么样?请往下继续阅读 ↓

根据2019年昆明市统计公报的数据,2019年昆明全市共有普通中学327所,专任教师2.73万人;普通小学758所,专任教师3.03万人;幼儿园1407所,专任教师1.63万人。

2019年昆明市统计公报(教育部分)

昆明市主要中学一览
五华区:综合教育资源最强
作为老城区,五华区可以说是昆明市的教育强区,有着“云南教育看昆明,昆明教育看五华”的美誉,毕竟教育资源分布密集,从幼儿园到中小学义务教育,再到高等院校及研究院的全链条优秀教育都分布在五华区。

五华区内主要高校及中学一览
去年12月五华区在全市先行先试学区联盟,设立龙泉、西城、丰宁、新城4个学区,这四个学区学校联盟,分别是以昆八中(龙泉学区)、昆十四中(西城学区)、昆二十四中(丰宁学区)和中央民大附中昆明五华实验学校(新城学区)为龙头。学区联盟,使得区域内包含了不同学段的几所学校,方便学生就近入学,也让五华区教育资源“连珠成串”。

五华区学区联盟
教育资源:
目前,五华区属11所公办中学中,省一级高中3所、省示范初中1所,7所二级中学;区属34所公办小学中,省级示范小学8所,市现代教育示范学校6所;区属11所公办幼儿园均为省一级园,其中4所为一级一等。 此外,五华区还是很多云南知名高校本部的所在地,可以说是名校云集。

五华区韶山小学
师资力量:
由于是众多老牌名校的本部区域,所以五华区的教育系统里汇集了云南省教育教学改革专家组成员、各级学科带头人、骨干教师、教坛新秀等“顶配”的师资力量。
五华区辖区内教育、科技资源丰富,拥有一批具有百年历史的中、小学校,留下了教育界许多知名人士的任教足迹。
目前,五华区专任教师中区级及以上骨干教师占比超过50%。此外,五华区每年都要考核招录教育部直属六所师范大学毕业生100多名,充实到中小学和幼儿园。

五华区城市面貌
优秀学校代表:
小学有省一级示范学校—武成小学,有5+4教育模式(小学五年制、对口昆明五中初中四年制)的春城小学,也有五华区小升初排名很高的红旗小学、莲华小学、韶山小学。初中有昆明市纯公办初级中学昆明二中,民办学校师大实验中学,云大附属中学一二一校区,民大附属中学等。
优秀中学代表还包括三所云南省一级一等的学校(师大附中、昆明一中、昆明八中),昆十四中(半军事化管理模式),都是云南省老牌名校。
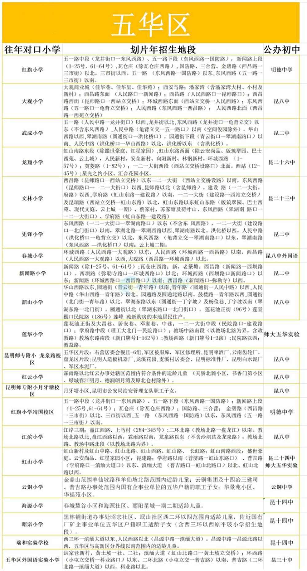
以下是五华区部分中小学学区划片汇总 ↓

五华区中小学学区划分(部分)
盘龙区:小学教育资源较好
作为昆明市的主城区之一,盘龙区的办学实力也很不错,有一批在全市乃至省内均有知名度的优秀中小学校,昆十中、明通小学、盘龙小学、金康园小学等一直是社会认可度较高的学校。而黄冈中学昆明分校、财大附中、昆明重工中学、新迎一小、新迎三小、师大附属俊发城小学等一批优秀名校正在崛起。
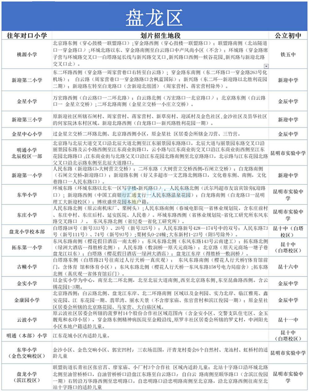
以下是盘龙区部分中小学学区划片汇总 ↓

盘龙区中小学学区划分(部分)
教育资源:
全区有各级各类学校231所,区属学校中有国家级教师进修学校1所,省一级完中2所,省重点职业学校1所,省一级示范小学8所,省一级示范幼儿园30所,省、市现代教育示范学校(园)50所。
师资力量: 全区各级各类教学名师、学科带头人、骨干教师共计1528名。

金康园小学
优秀学校代表:
盘龙区教育是小学比较好,明通小学是第一批优秀甲等学校,盘龙小学、金实小学、金康园小学都是省一级示范小学,新迎一小、东庄小学也是区域内很不错的学校。
师大附属俊发小学管理和教师整体水平也都不错,每年都要引进名师,师资丰富,课程设置也很有特色,设有很多选修课。
盘龙区在中学的教育资源上跟同为主城区的五华区相比没有很出众,只有一所昆明十中,同五华区一样每年引进100名左右教育部直属师范大学毕业的公费师范生。昆明市面向双一流高校和教育部直属师范大学专项招聘中,五华区和盘龙区名额相对较多。

盘龙区百年名校:昆十中
区域内的中学,还有以外地优质教育资源输入的黄冈中学昆明分校,也有和省属高校参与办学的云南农大附属中学,还有云南本地优质教育集团管理的云大附属西林分校、师大俊发中学、云南财大附中,都是近几年新兴崛起的中学代表。

黄冈中学昆明分校
官渡区:中学教育资源比较强
官渡区,初高中比较强,官渡区的高中有官渡一中、二中,十二中,铁三中,铁六中都是完全中学,特别是官渡一中这两年进步和发展特别快。这几所也是官渡区可以有资格招录教育部公费师范生资格的学校。

官渡一中
官渡区也围绕“三名工程”引进了昆一中、北京八十学校、师大教育集团、西南大学附属官渡实验学校、南开日新官渡学校等一批名校以及一批名校(园长)、名师,教育教学质量也提升了很多,特别云大附中星耀学校,可以说是全区教育事业的龙头学校,归属官渡管理以来,填补了官渡区没有一级一等完中的空白。

云大附中星耀学校
小学没有特别出色的学校,目前在五百里多片区新建合作办学的南开日新国际学校云南分校的品牌影响力不错,如果后期发展起来,将会是官渡区较强的九年制民办学校。
以下是官渡区部分中小学学区划片汇总 ↓

官渡区中小学学区划分(部分)
西山区:教育资源相对薄弱
西山区的教育资源相对薄弱,但是其中也有西山区棕树营小学(省级优质甲等学校),也不乏像师大附中润城学校这样的后起之秀,被称为南市区的“师大实验”,昆一中西山学校在西市区的热度高居不下,还有滇池中学常年稳定的成绩。

昆一中西山学校
西山区教育分布在整个昆明市中并不算好,在市政府的支持下近几年也是稳步向前。在师大附中西山学校和华东师范大学昆明实验学校两所学校的建成,以及其他优秀民办公办的共同努力下,西山区的教育资源会更上一层楼。

西山区学校
呈贡新区:整体教育水平发展迅速
很多人会对呈贡区的教育实力带有偏见,大都觉得呈贡是新区,教育实力不如老城区,其实不然,正因为老城区的教育空间受限,新区的教育才有更大的发展空间和发展潜力。
虽然相对于老城区的学校本部,呈贡校区的教育软实力不一定能立马并驾齐驱,一来就成为顶级学区,但呈贡这边的学校大多由老牌民校和优质教育集团开办,教育起点也是很高的了。

呈贡城区面貌(图源:云南网)
教育资源:
2019年,呈贡辖区内共有中小学24所,其中小学16所(公办11所,民办5所),九年一贯制学校3所(公办2所,民办1所),完全中学3所(公办1所,民办2所),十二年一贯制学校4所(公办0所,民办4所)。
以下是呈贡区部分中小学学区划片汇总 ↓

呈贡区中小学学区划分(部分)
优秀学校代表:
呈贡区的学校很多都是老城区的学校外迁过来的分校,比如昆明的百年口碑名校中华小学,还有老牌优秀的公办学校(师大附中呈贡校区、昆明市外国语学校呈贡校区),还有实力旗鼓相当的民办学校(云大附中呈贡校区),也有强强联合的昆明三中(呈贡一中合作办学)。
当然,也有立足于呈贡建校的十二年一贯制学校(昆明西南联大研究院附属学校)。学校由清华附中支持办学,清华附中派出管理团队,并有骨干教师驻校指导教育教学,这个组合一听就很优秀!

师大附中呈贡校区
由于呈贡民办中小学整体质量很高,加上片区内的公办学校,呈贡新城在短短几年内,成为昆明市教育快速发展的城市新区。但这还不是呈贡中小学教育资源的全部,随着呈贡的不断发展,根据规划,呈贡区共将规划设置小学38所,中学27所,其中初级中学12所,高级中学4所,完全中学11所。如此看来,呈贡区的民办中小学的数量还将继续增加。

云大附中呈贡校区
此外,呈贡还是昆明“大学城”的所在地。
目前,云南大学、昆明理工大学、云南师范大学、云南民族大学、昆明医科大学、云南中医药大学等高校已入驻呈贡大学城。
总的来说,呈贡新区的教育资源还是很不错的。很多学校都是新校区,校园环境更好,教学设备更先进,学校的新老教师队伍交替,有朝气有实力,发展潜力更大。

呈贡大学城内高校云集
当然,昆明还有优秀的学校没有列出来,目前网络上列出来的很多学校排名也只是学生选校的参考和筛选的其中一种方式,有一定的客观性和公正性,但有时候排名并不能真实准确地反应某个学校的教学水平,排名和分类没有统一的标准,因为里面的考量指标很多,比如重点中学升学率、师资水平、教育实力、硬件设施、学习氛围和口碑等内容这些都是比较主观的判断,众口难调,因人而异。
如何选择昆明的学校,除了看成绩,家长们还需要有机会到学校参观,让孩子领略校园风采,择校就一句话——适合自己孩子的才是更好的!
版权声明
• 因文章中文字和图片表达仅为作者个人观点,仅供读者参考;
• 原创图文,版权归旅居网所有,转载请联系后台授权。
(禁止匿名转载!违者旅居网将依法追究法律责任!)