为提升我市小学生健康水平,增强学生体质,从2019年秋季开学起,我市在各小学1-6年级学生中实施营养改善计划。
我市各小学实施营养改善计划已实行


学校老师带领学生领取鸡蛋和牛奶
在市第六小学,学校利用第二节下课后的大课间,安排老师带领学生到指定的营养餐领取处领取鸡蛋和牛奶。为保障学生领取时的安全,一、二年级的营养餐由五六年级代领,领餐后,班主任和协作教师检查鸡蛋和牛奶是否有破损,保障学生的用餐安全。
学生们在课间用餐
为了确保营养餐发放工作顺利进行,市第六小学提前部署,通过下发《营养餐告家长通知书》,详细了解学生是否有蛋白过敏症和乳糖不耐受症等情况,保证学生饮食健康。
学校借此机会引导学生垃圾分类入桶

同时,学校以实施营养餐发放工作为契机,在各班门口放置蛋壳和奶盒垃圾桶,让学生们自觉将垃圾分类入桶,培养学生环保意识,教育引导学生,养成良好生活习惯。
此前,有家长对学校发放的奶提出质疑

@燕京航城南门:学校给加的营养餐为啥不是纯牛奶,这种水果味的不知道添加剂多不多
圈友也对此事发表自己的看法
1 一些圈友觉得就应该发放纯牛奶
@男人在北京:给小学生加营养是件好事,是对小学生,生长发育的关心和爱护!但是在给小学生加餐必须做到:完全,彻底,对学生负责任,必须是纯牛奶,如果拿奶制饮品给学生,我说是坑学生,饮品没啥营养,含有防腐剂,好多种添加剂!所以要有人监督,访查。只有做好监督,才能使学生营养不打折扣!这是我的看法!
@小太阳妞妞:小学加餐,既然告知家长是牛奶,这种乳品饮料不应该出现,校长不让浪费,必须吃完喝完。算了也许还没上正轨,慢慢来吧
2 一些圈友认为尽管不是纯牛奶,也肯定安全有营养
@姐依然潇洒:学校说了是水果味儿牛奶 不是饮料。如果纯牛奶很多孩子不爱喝。只要是有质量保障就没什么问题。学校也发通知了可以选择不喝
@新垣结衣i:关于这些事,稍微了解一点点。因为自己媳妇是某学校的教师。关于牛奶鸡蛋,放假前学校都发放了告知单。由家长签字交回,可以选择不吃鸡蛋不喝奶,或者只选择一样的。也询问了,家里孩子吃鸡蛋牛奶,有没有不良反应。现在学校教师的工作量也增加很多,每天早上班主任统计有多少孩子吃鸡蛋喝牛奶,再上报学校,再由学校食堂现成煮鸡蛋。老师还得看着孩子吃完,再把垃圾收上来。要我说,现在家里也不是喝不起牛奶。觉得学校不好的,可以申请不喝啊。就吃鸡蛋也行啊。免费的,为什么还总挑。换一步说,原来你们上学,包括我。有这种待遇?家长过去还总说,孩子不听话该打打,现在孩子说不得打不得。当老师也难啊,
@单身小哥哥yan5:学生奶是政府给予孩子的一份福利,是一项惠民工程。只有得到国家严格审核并认证的定点生产企业,才能生产学生奶。所以说家长不用过多担心,要相信国家。其次学生奶也是自愿的,也可以选择不喝。
@蓝眼睛啊:“学生饮用奶计划”,是由政府提倡并在政府的支持下,通过专项计划向在校中小学生提供由定点企业按国家标准生产的学生饮用奶。国家实行统一的管理,对质量标准、销售范围、价格和对象等都有严格规定。因此学生奶相比市场上出售的牛奶饮料,更为规范、其添加乳糖酶等特有技术能有效缓解乳糖不耐受症,更有利于人体消化吸收。请放心饮用。
全市小学学生实施营养改善计划备受重视

市教体局法制安全股股长发表讲话
营养改善计划具体内容
全市小学1—6年级学生中实施营养改善计划。现将有关事项提出如下:
一、进食营养餐能帮助学生树立健康意识
及时补充所需营养物质,提高上课注意力和反应速度,并不会影响午餐摄入。
二、供餐标准
每天为学生免费提供专用牛奶1盒、鸡蛋1枚。
三、就餐方式和时间
采取每天上午大课间加餐的方式进行。
四、食用注意事项
1、对喝牛奶、吃鸡蛋会引起胃肠道反应的学生,家长应及时向班主任反映情况。
2、为确保食品安全,营养餐由上级统一配货,对于当天未食用营养餐的学生,学校不能补发或改发其他食品。
3、学生营养餐必须在学校规定时间内,在班主任的看护下食用完毕,不能携带回家。
4、学生在班主任带领下完成签字领取、食用、清理垃圾等工作。食用前要认真洗手,坚决反对食物浪费,食用后及时清理垃圾。
希望广大家长积极配合
希望广大家长与学校积极配合,教育孩子严格按照学校安排,积极进食营养餐,共同呵护孩子健康成长,真正把*党**和政府的这一惠民政策落到实处。
各小学号召家长填写提交《告知书》

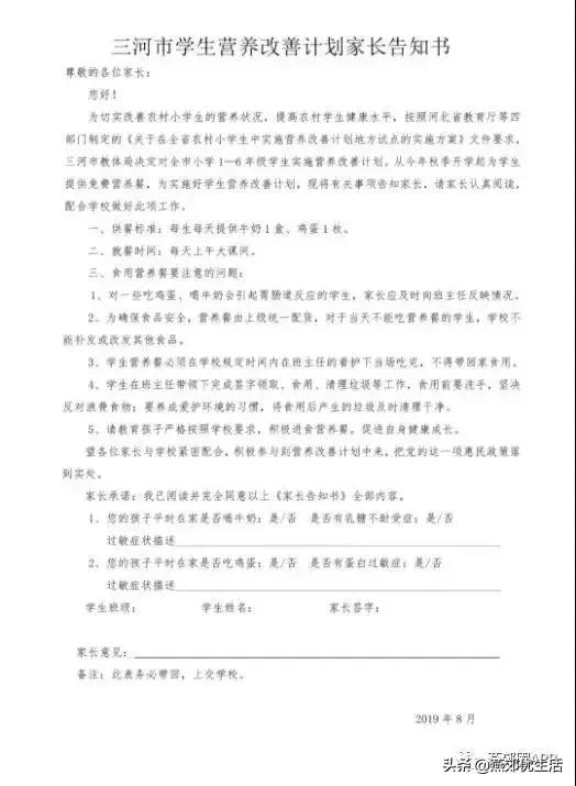
《三河市学生营养改善计划家长告知书》
家长须自己阅读填写后上交学校
为确保秋季开学起营养餐改善计划顺利进行,请家长仔细阅读下图中《三河市学生营养改善计划家长告知书》,并在各班级群中*载下**打印此告知书,认真填写相关内容后于2019年9月2日上午上学时必须由学生带回交给班主任,感谢配合!
燕郊27所学校参与其中
第六小学、实验小学、第七小学、第八小学、汇福(小学)、燕郊小学、冶金小学、行宫小学、诸葛店小学、冯家府小学、张营小学、圣屯小学、小柳店小学、马起乏小学、西柳小学、高楼小学、高二小、孤山小学、北杨庄小学、五福庄小学、燕新学校、玉山实验、燕灵路小学、剑桥小学、以诺学校、光大学校、育才实验学校
参考来源燕郊圈 如转载请注明来源燕郊优生活