徕芬凭什么超越米家、直白、追觅、AIRFLY(素士) 、 京东京造、康夫、LANSAM而领跑高速电吹风细分品类?徕芬成立两年的2021年12月的销售额仅为700万元,2022年9月份徕芬销售额已逼近十亿大关,徕芬2022年全年营收将突破15亿。徕芬要成为个护小家电第一品牌究竟还有多远呢?
徕芬成为个护小家电第一品牌还有多远?
文/石义杰 石章强
家用电器主要分为三大类,分别是主要家电、厨房家电和小家电。主要家电包括空调、冰箱及洗衣机等;厨房家电主要指油烟机、燃气灶、洗碗机等;小家电则指半便携式或便携式家用电器。按照零售额统计,近年来全球小家电市场规模保持快速增长,从2014年的779亿美元增至2018年的983亿美元。预计2023年小家电市场规模将达到1446亿美元,2018至2023年的年复合增长率为8.0%,高于另外两类家电。(资料来源:安信国际、弗若斯特沙利文)
戴森、徕芬等的吹风机所属的小家电品类,在同类白电市场趋近饱和的前景下,呈现稳定增长的市场态势。据《2022—2028年中国电吹风行业市场前瞻与投资规划研究分析报告》,2021年我国电吹风市场规模达到55亿元,同比增长3.4%。对比国际市场,销售占比Top5的国家分别为美国、加拿大、法国、英国和意大利,销售占比达92%,我国吹风机的市场普及社会渗透率仍然有潜在可挖掘消费空间。
徕芬杀入高速吹风机市场, 早期的打法就是将自个包装成“戴森平替” ,在营销套路上更是技高一筹,先从短视频入手,大量“戴森平替”“500元的国产品牌打败戴森”之类的短视频充斥网络,在消费者群体中刷足存在感;随后创始人叶洪新又亲下战场,讲述自己如何一点点组建团队,研发超越戴森的产品,并将各种“黑科技”参数以数据形式详细罗列,从“戴森热”中将自家品牌推向台前。拿到足够流量和曝光后,迅速在天猫、京东、抖音等电商平台占据了中高端、高速电吹风细分品类销售榜;而后通过线下广告持续轰炸、短视频二次传播维持热度,不断突破新的人群圈层,带来线上销售迅猛增长。
与其说徕芬是国产吹风机天花板,不如说它是看到了消费需求 ,毕竟戴森的价格高昂,买不起戴森的人群才是消费主流人群。于是, 戴森在开垦高速吹风机的赛道后,国产品牌紧急追赶杀入市场,用价格抢占用户,加速高速吹风机的普及, 这是徕芬成功的密码的关键点。
然而,吹风机市场未来的方向, 不仅仅是品牌之间的竞争较量,挖掘高速吹风机下一个新战场才是关键 ,但从目前的情况来看,徕芬显然还停留在将高速吹风机价格杀下来的阶段,至于徕芬的下一站则选择了电动牙刷,并计划在2023年4月份左右推出一个电动牙刷,希望用产品拓宽的方式来挖掘新的蓝海。
黑马徕芬来势汹汹! 徕芬欲成为个护小家电行业第一梯队,甚至是第一品牌,到底还有多远呢?
徕芬品牌发家史:碰瓷“戴森”,月销一个亿
1、电吹风行业概述
电吹风,主要用于头发的干燥和整形的小型电器,也可供实验室、理疗室及工业生产、美工等方面作局部干燥、加热和理疗之用,主要由电机、电热丝,风叶以及壳体等组成。近年来伴随居民消费实力和意愿的提升, 消费者对产品品质和功能的需求日益增加。
随着电吹风产品的升级革新,零售额不断增长。根据奥维云网(AVC)的数据,2021年第一季度电吹风线上市场零售额达到12.4亿元,同比增长82.35%,零售量达到686万台,同比增长93.79%,2021年国内电吹风线上整体市场规模达到51.50亿元。

产品方面,2016年,戴森发布HD01型号电吹风,使得电吹风市场进入二次升级时代。恒温和负离子逐渐成为电吹风基础护发配置,以颜值、潮流、创意、时尚为卖点的高速电吹风获得消费者的青睐。根据奥维云网(AVC)统计的2020年电吹风机型线上零售额数据,戴森HD03型号以32.1%市场占有率排名第一,素士的H3S型号排名第二。

2、以电吹风为代表的个护小家电行业特点及发展趋势
(1)消费者结构年轻化、女性化推动行业快速发展
由于消费人群结构的分布以及消费能力的限制,过去国内个护小家电需求主要集中在电动剃须刀、电吹风等“刚需”属性较强的大众品类,消费者更加注重产品性价比。近年来, “千禧一代”(1981-1994年出生)、“Z世代”(1995—2009年出生)等年轻消费者以及女性消费者的消费能力不断提升,逐渐成为个护小家电产品的主力消费人群 ,推动个护小家电产品功能不断丰富、品类不断扩充,行业迎来快速发展。“千禧一代”伴随国内经济和互联网高速发展而成长,偏好个人消费、线上购物,其对生活品质有更高追求且具备较强的消费能力,对个护小家电品质和功能提出更高要求。“Z世代”成长于物质生活富足时代,且深受互联网以及即时通信等科技产物的影响,接受个性化和新兴事物的意愿更强,追求设计更加精美、更具有时尚属性的个护小家电产品。 消费能力不断提升的女性消费者,也在个护小家电消费中占据更加重要的地位。
根据2019年上半年的阿里数据,女性消费者占小家电线上消费的比重超过60%,对新兴品牌和趋势品类的热衷度高于男性,为高品质产品、优秀消费体验支付高价格的意愿更强。女性消费者对体验、颜值方面需求的延伸和常态化,使得机身小巧轻便、做工精致以及使用时间灵活的个护小家电受到青睐。消费者结构的年轻化和女性化,使得消费者对个护小家电产品从最初的刚需和改善性需求向着舒适便捷、时尚个性化消费需求转变。个护小家电不再仅是功能型产品,也成为消费者彰显个性、品味、时尚理念的载体,应用于不同场景下的细分个护小家电产品迎来快速发展。
(2)主要通过线上渠道进行销售,且线上销售占比不断提升
个护小家电主要通过电商平台、直播带货等多种形式的线上渠道进行销售。与传统家电产品价格较高、安装复杂以及使用周期较长的特点不同,个护小家电产品单价低、体积小、使用周期较短、无需安装的产品属性,降低了产品试错成本,与线上销售渠道高度匹配,使得线上市场成为其主要销售渠道。年轻和女性消费者偏好高颜值、个性化的产品,线上市场提供更多样的产品选择以及更便捷的购物体验。根据奥维云网(AVC)和捷孚凯(GFK)的数据,小家电的线上销售占比显著高于大家电产品,且线上销量占比不断提升,从2015年的36%提升至2019年的72%

随着社交电商等新型电商消费渠道的日趋成熟,线上市场的多元化发展,为消费者提供更多样的产品选择以及更便捷的购物体验,这与年轻和女性消费者对高颜值、个性化产品的消费偏好高度适配。线上渠道的多元化将进一步提升提高个护小家电行业的交易效率,推动行业发展。
(3)注重外观工艺和个性化设计,更新迭代速度快
主要通过线上渠道进行销售的个护小家电产品注重外观工艺和个性化设计。线上选购时,产品外观设计和产品颜值给予消费者最直观的印象和感受,是消费者决定是否购买的重要因素。外观工艺时尚精美、更具个性化设计的一个护小家电更容易获得消费者的青睐。 个护小家电企业通过融合创新科技与细腻设计、开发IP联名设计款产品等多种方式,推出满足消费者需求的个护小家电产品。
与传统家电产品相比,个护小家电产品的更新迭代速度更快。一方面,作为个护小家电的主力消费人群,年轻消费者、女性消费者对新事物、新潮流的尝新意愿以及审美潮流的更替速度均有所提升;另一方面,个护小家电的使用周期较短,更换频率更高,共同决定了个护小家电企业需要从材料技术、外观工艺、舒适环保等方面对产品进行更快的升级和迭代。
(4)产品便捷度和智能化程度不断提升
随着消费人群工作、生活方式的转变,个护小家电产品的便捷度不断提升。由于差旅以及旅游频次的增加,消费者对个护小家电产品的便捷性提出更高求,体积小巧、不占空间、便携程度高,兼顾居家和旅行的个护小家电产品得到白领、差旅人群的青睐。个护小家电产品的智能化程度不断提升。诸如IOT(物联网)技术、RF射频技术、彩屏显示、智能化提醒功能等不断赋能个护小家电产品,在提升产品基础功能的同时,不断提升产品人性化和智能化程度。以电动牙刷为例,根据捷孚凯(GFK)数据,配备智能连接功能的电动牙刷销售额占比从2015年的2.30%提升至2020年的15.20%。
3、徕芬品牌和产品定位:碰瓷戴森,用性价比干趴对手
(1)碰瓷营销,干出个行业黑马
2016年,传统吹风机品牌正在打49元包邮价格大战,小众品牌戴森凭借一款售价2999元的吹风机,震撼市场。高昂的价格,让戴森被许多人认为是收智商税,戴森给大多数消费者带来的不是体验革命,而是价格革命。
小米、直白、追觅、airfly、徕芬等在2018、2019年陆续以“中国版戴森”自居,通过产品技术领先(同级)、价格优势,弥补与戴森品牌势能差距。此时, 大品牌往往具有产品功能优势和品牌附加价值,平替品牌缺少品牌附加价值,就要技术与大牌共性做足,然后通过性价比来赢得竞争优势。
徕芬的平替戴森性价比策略,甚至把小米都比下去了,让直白、追觅等直呼不可能:开始并不重视,等回过头来,徕芬已经攻城略地打赢了第一场战斗、立稳了脚跟。
2019年,东莞市徕芬电子科技有限公司成立;2021年,开发11万转/分的三相高速无刷电机,徕芬重磅推出LF03吹风机,售价599元,这一款吹风机在不到一年的时间内就卖出了上百万台, 销售额为700万元 ;到2022年7月徕芬又有突破,市场份额攀升到了惊人的30%,这一成绩超越了日本老牌企业松下,也超越了高速吹风机行业开创者戴森;到2022年9月26日,徕芬乘胜追击发布了全新SE高速吹风机,售价399元,在性能体验不输进口一线大牌的前提下,价格仅为其“八分之一”。 据有关媒体报道,截至2022年9月份,徕芬已然销售额逼近十亿大关,平均月销售额达1亿元以上。2022年徕芬的销售额预计将达到15亿元。
徕芬在电商平台已经累计销量多个10万+,在抖音直播吹风机品类中,徕芬吹风机排名第一;在京东电吹风品类,TOP10中占据TOP2,TOP3。

2022年“双11大促”期间,徕芬科技通过在售的LF03和SE两款高速吹风机,取得了2.9亿元的营收成绩。徕芬以4385.17万元的预售额位居天猫电吹风类目预售额第三。目前,徕芬销售额最高的明星产品是LF03这一款,在天猫旗舰店销售额达到5362.47万元。

而这样的惊人增长在抖音平台更为直观。据魔镜市场情,2022.1-2022.9抖音平台电吹风市场徕芬以1.54亿元的销售额遥遥领先其余品牌,成为抖音平台电吹风TOP1品牌。虽然销售体量不如淘系平台,但徕芬在抖音已经建立起自己的用户基础和品牌势能。

(2)碰瓷营销策略的成功密码
日本有个连锁餐饮品牌“我的法国菜”,也是大牌平替的品牌。米其林的厨师,新鲜的食材,高人流的选址保证与法国餐厅共性做足,然后通过米其林餐厅1/3以下的价格来赢得用户优先之选。

东鹏特饮继承了红牛“困了累了喝红牛”这个经典广告语,在红牛2013年之后就不用这个广告语了,东鹏特饮使用累了困了喝东鹏特饮。这一个细小的场景洞察,帮助东鹏特饮就取代红牛成了他们的首选。在2021年的便利店饮料类商品榜单中,500ml的大*瓶金**东鹏特饮,广受货运司机青睐,销量排名第二。

碰瓷从本质上是某一种形式的山寨、copy或者叫“平替”。单纯山寨已很难再有市场。大牌平替和山寨品存在着本质区别,大牌平替是在大牌已经验证的战略成果上,通过性价比更进一步优化产品或服务品牌战略。山寨产品只是短期赚快钱,双方质量要求完全不一样。
喊出戴森平替的品牌不仅仅是徕芬一个,但徕芬是把性价比执行得最为彻底的一个。除了性价比,徕芬破圈营销方式也可圈可点,成就了徕芬电吹风行业黑马之路。
4、徕芬营销新玩法:黑马的破圈之路
(1)传播素材:爆款化
两个光头人物造就了一支爆款视频:一个是前红杉资本合伙人王岑,一个是徕芬创始人叶洪新,两人在2022年2月“合作”的一段名为《吊打戴森的吹风机为什么做不大》的短视频,在抖音上*放播**量过亿,也使其销售额直接涨了6000万。视频中叶洪新说,他的吹风机已超越戴森,遭到王岑质疑。究竟哪里超越了戴森?叶洪新回答:“全面超越,风力更大、噪音更小、价格更便宜。”直接尖锐的问答和反差的形象让人印象深刻,“两个光头聊出来的吹风机品牌”也成了徕芬一个独特的标签。后续徕芬开启了“碰瓷戴森—大谈技术—广告*脑洗**”,这一套几乎每个新兴小家电品牌屡试不爽的营销手段。

(2)传播标签:高速吹风新体验标签+性价比标签
徕芬从创立伊始就将重心放在电吹风核心零部件马达的研发上,徕芬马达转速可达11万转/分,最高风速可达22m/s,普通电吹风马达转速仅为1万-2万转/分,平均风速仅为7m/s;而戴森电吹风马达转速可达11万转/分,最高风速可达46m/s。可以看出,徕芬从技术层面极尽复刻戴森高速吹发体验,而这也是品牌能迅速破圈收获大量拥趸根本原因。从价格来看,定价599元,让徕芬触达到更多消费者。10月徕芬发布新品SE,定价仅为399元,马达转速10.5万转/分,最高风速可达21m/s,在尽可能保证原有产品的高速、低噪、轻量同时进一步拉低价格,逐步下探至高速电吹风入门级价位,价格约相当于戴森的1/5及1/7,助推品类渗透率提升。

(3)破圈营销:多波次、高强度触达目标人群
在营销端,抖音是徕芬的线上主战场。《吊打戴森的吹风机为什么做不大》在抖音平台先声破圈,徕芬对标戴森竞品造势,快速收获大批流量。徕芬依靠抖音迅速建立品牌声量,将流量就地转化为销量,逐渐将抖音的势能辐射到淘系平台。据魔镜市场情报,2021.11-2022.10近一个滚动年内徕芬在微博、抖音、小红书平台声量共计66034篇,互动量共计2382.38万人次,其在抖音平台声量达到55669篇,互动量达到2293.99万人次。抖音平台为徕芬贡献了绝大多数的流量。


紧接着徕芬在抖音进行大量投放,与情侣博主、萌宠博主等各类达人合作,扎根于抖音短剧创作生态,在各类生活场景中植入产品,持续进行大范围品牌曝光。其中5月互动量最高的一则广告植入来自剧情短视频创作博主-这是TA的故事,该博主要创作夫妻、情侣故事短剧。在广告中,吹风机声音过大引发情侣争吵,男主人公送给女主人公徕芬电吹风,化解了这一矛盾。这一生活化场景以接地气的方式拉近与消费者的距离,自然传达出徕芬电吹风静音、高速的产品特点,更容易引发共鸣,深度触达潜在消费群体。

除了线上营销,徕芬也对电梯广告进行大幅铺设,推出“真的很拉芬”“明星都是吹出来的”两版广告。一方面通过电梯这一高频场景全方位“铺量”,扩大线下品牌声量,强化徕芬高速电吹风的品类认知,进一步占领消费者心智。另一方面通过诙谐、玩味的广告词有侧重“埋点”,重点与年轻消费者沟通,增强与Z世代的情感联结,匹配品牌“年轻人第一台高速吹风机”的产品定位。

徕芬成为个护小家电行业第一品牌面临的挑战?
1、市场竞争加剧、线上渠道流量红利减退
个护小家电行业处于充分竞争阶段,企业数量众多。近年来,我国居民消费观念的转变和消费能力的提升带动了个护小家电行业的快速增长,涌现了一批新兴个护小家电企业和传统小家电企业切入市场,市场竞争不断加剧。
随着上网人数、上网时间还是应用普及率的增长逐渐见顶,线上渠道流量红利逐渐减退,导致流量变贵,获客成本提高,市场对流量的争夺从增量竞争转为存量竞争。线上渠道作为个护小家电的主要销售渠道,流量红利的减退预计将给相关企业带来推广成本的快速上升。
2、产品存在同质化,行业整体水平仍待提高
从整体来看,小家电行业中仍有很多企业生产的产品同质化、缺乏自主创新能力,具备差异化、高端产品设计、研发、生产能力的企业数量较少。尤其在个护小家电领域,国产品牌与国际知名企业飞利浦、戴森等的整体技术差距依然比较明显,行业整体水平仍待提高。
徕芬想要摆脱流量所带来的“枷锁”,做到叶洪新所说的全面超越戴森实际上并不容易。如果放在高速吹风机发展初期,徕芬自研的高转速或许能够与戴森平分秋色,但一个不得不承认的事实是,近两年高速马达已经从所谓的技术壁垒变成了行业敲门砖,几乎所有能叫得上名字的企业都有相关技术积累,宣称“自研高速马达”的商家和品牌已经是遍地开花。扫地机品牌追觅科技此前发布消息称,已经储备了每分钟20万转的高速马达技术,量产做到每分钟16万转;另外直白、米家、松下等品牌都已有众多转速10万以上的高速吹风机产品。
徕芬最新推出的SE也引得众多三代用户不满,疑似徕芬降价割韭菜嫌疑:SE版本于10月7日开始出货,外观几乎与LF03一样,性能参数也相差不大。对比三代来看,转速相差0.5万转,风速相差1m/s,功率低了100w,但399元的售价几乎便宜了一半。不少网友直言,“变相降价,估计东西都是一模一样的,数据比较好瞎说,也没人能验证”。
无论是出三代弃二代,还是SE平替三代,在徕芬看来或许只是所谓“技术普惠”企业的发展思路。但在这个过程中,长期使用让用户有“割韭菜”体验的策略,口碑可能会出现问题,对品牌后期的维护和建设也没有好处。
3、品牌建设和线下渠道拓展的挑战
说到品牌建设,徕芬作为新锐品牌,在电商平台上阶段性的成功毋庸置疑,但赢得了线上,却输在了线下。
无论是戴森也好,小米、追觅也罢,其电商收入仅为全渠道的一部分。这些品牌打造线下渠道的底层逻辑十分清晰,线下让消费者从线上的单感体验升级到全方位互动,增加用户对品牌的信任度。
据悉,戴森中国区的线上和线下营收占比大概是五五开,而戴森在营销费用的预算上也会根据渠道的贡献程度进行配比,目前其线上和线下的营销费用占比也保持同等比例。
“活在线上”的徕芬,一方面会失去互联网无法覆盖到的潜在消费人群,另一方面也会导致其一直宣传的技术实力,缺乏门店产品体验支撑。这样一来,仅依靠线上营销而来的品牌认知,可能会被扣上“说说而已”的帽子。
另外,徕芬最为欠缺的一点是在品牌专业化标签塑造上。戴森刚进入国内市场时就围绕体验营销,借用高端美业的专业背书借力打力。戴森将比常规款线更长、风嘴更大的专业款吹风机植入中高端美发场所,利用专业美发师直观地向消费者讲解演示乃至使用戴森专业款吹风机为其服务,使消费者更为直观地了解戴森吹风机与其余品牌的差异化,强化大众“专业=戴森”的印象,进而完成出货。
另外一个例子是直白,通过联名李东田,推出了HL908发廊款高速吹风机+ZHIBAI直白HL908中国航天联名款,也在不遗余力打造和强化自己的“专业”形象。
对于徕芬这个新兴品牌来说,要求或许不需要这么苛刻。但问题是线下渠道的拓展,本质上是大品牌应有之义;想要撬动前辈已经布局完成的市场并不容易,未来徕芬如不能及时跟进,线下市场这块蛋糕大概率会拱手相让。
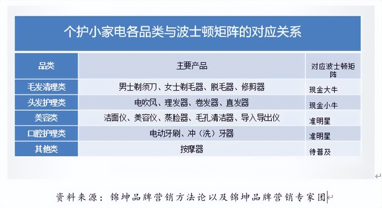
第一品牌法则:打造个护“现金牛”与“明星”品类组合拳
个护小家电产品的种类繁多,在欧美发达国家约有200种,我国常见的也有近100种。国内主要是电动剃须刀和电吹风,占据了行业八成的市场份额,主流品牌包括飞利浦、飞科、超人等,市场相对成熟,竞争格局已基本稳定,保持着较为平缓的良性增长。大盘的平稳之下,各种倡导康美时尚的细分品类表现亮眼,蒸脸器、美容仪、电动牙刷市场风起云涌,成为金稻、雷瓦等中小品牌打开差异化的重要阵地。

吹风机市场未来的方向,不仅仅是品牌之间的竞争较量,挖掘高速吹风机下一个新战场才是关键,但从目前的情况来看,徕芬显然还停留在将高速吹风机价格杀下来的阶段。徕芬必须 合理搭配现金牛与明星产品的资源配置,把好钢用在刀刃上,打造一款畅销长销高价销高利销的核心品类产品, 具备品牌联想后再进行新一轮品类创新,扩充相关产品矩阵, 让品牌与品类形成强相关关系。
本节以素士对标品牌进行分析。 新锐品牌素士为个护小家电最近几年很有代表性品牌,目前销售收入18个亿,计划2022年IPO,因运营模式依赖小米渠道的问题,最终冲击资本市场失败。素士运营品类主要以口腔护理为主,同步进入了剃须刀、电吹风等品类。为口腔护理类、须发护理类和美发护理类个护小家电产品,分为自有品牌产品和小米定制米家品牌产品,其中自有品牌包括“素士”、“AIRFLY”及“品敬”。

1、毛发清理类小家电,别人家的“牛”
此品类下主要的产品是电动剃须刀,代表品牌是飞科。飞科早年以优质低价的电动剃须刀为切入点打开市场,现已具备并超越了飞利浦同台竞争中高端市场的实力,并开发有“博锐”子品牌覆盖低端市场,剃须刀年营收达到27.83亿元(2021年)。剃须刀解决了男性刮胡子的刚性需求,市场发展较早,年复合增长率7%—10%,现阶段规模为150亿-200亿元。假使徕芬能够拿下该领域1%的市场份额,是一个让人心动的现金牛品类。
素士IPO文件显示,2019—2021年电动剃须刀销售收入分别为2.6亿元、3.4亿元和4.9亿元,包括米家品牌、素士品牌和品敬品牌。电动剃须刀的销售数量和单价情况,代表目前新趋势品牌的典型情况:依托小米渠道或者主打性价比的贴牌模式,单价较低,规模较大;自有品牌为未来主要发展方向,客单价较高,相应的推广力度也可不断加大,形成品牌效应。

但现在再进入电动剃须刀行业时机偏晚,且行业竞争格局已经是红海领域,除了国外大牌飞利浦、松下,还有国内飞科外,小米系(小适、素士、直白、须眉等)通过性价比和差异化已经牢牢占据中腰部市场。此时并非开发新品类打造知名度的最优解,建议划作瘦狗型产品系列。
2、头发护理类小家电,自养的“牛”
此品类下的主要产品是电吹风,现阶段线上市场规模为50亿元,年复合增长率12%,加上电推剪等理发器产品,线上行业规模在60亿左右。与电动剃须刀的寡头竞争格局不同,头发护理类小家电是一个垄断竞争的市场,并没有绝对的领导品牌,新进入者可通过密集型产品矩阵或者差异化进入该市场。
据奥维数据,2022年1-9月,电吹风线上市场戴森销额份额29%,高端龙头地位稳固;国产品牌中,徕芬份额18.7%,米家7.3%,飞科5.3%。国产品牌当前定价普遍较低,未来有望通过切入高速赛道持续推新向上占领高端份额,成长空间广阔。徕芬通过3年时间,通过切入高速电吹风,做成10亿的规模,成绩非常亮眼。
对标素士(IPO申报稿数据,其他同类品牌数据较为封闭不具有参考意义),其美发护理类产品主要包括电吹风及其他周边产品,2019年、2020年和2021年,美发护理类产品销售收入分别为1.4亿元、1.9亿元和3.2亿元,占主营业务收入的比例分别为14.07%、14.12%和17.63%。2019年至2021年,美发护理类产品销售收入年均复合增长率为51.24%。素士的电吹风的单价和系列具有代表性,中低高均有布局。


3、明星云集的美容类小家电,开始进行储备工作
个护小家电的增长,说到底还是“她”经济的增长,在“颜值即正义”的当下,美容小家电的出现正好满足了她们追求美丽、健康、时尚的消费需求,取代了一部分美容院和护肤品的功能。从全球趋势看,美容小家电成长于美国,并在2010年前后迎来爆发式增长,随后以燎原之势迅速席卷德、法、日、韩、以色列等国家。此后五年,在美国的年均复合增长率达到了33%,法国更是高达189%。中国的美容小家电市场在2017年夏天迎来爆发,各类型产品正如明日之星一般冉冉升起。
美容类小家电产品的形式多种多样,按功能分类有清洁、补水、导入、除皱,按技术分类有振动、蒸汽、离子导入/导出。国内市场上目前主流的产品是蒸脸仪,价格便宜,具备清洁、补水的功能,代表品牌为金稻。高附加值的产品主要为美容仪、导入仪等,一般会搭配护肤品成套销售,辅助提高肌肤的吸收效能,代表品牌有丹麦皇室品牌易科美Ydunvie以及日本亚萌YAMAN、REFA、Clarisonic和日立等。
徕芬在该领域尚未涉足。如选择进入该领域,则面临着诸多运营的难点。以蒸脸器为例,造价便宜市场接受度高,是切入美容小家电市场最好的敲门砖。但 金稻早已抢先布局打出品牌知名度,请来杨幂担任形象代言人,让蒸脸仪的“品类”与金稻的“品牌”形成了强相关关系 。围绕“创造美丽王国”的理念相继推出了导入导出仪、射频EMS美容仪等高附加值产品,进一步强化了金稻在该领域的领先地位。
建议徕芬 从医美(药妆)的角度入手,提前做好储备工作,目标是联合知名品牌打造高附加值产品,如理肤泉、薇姿、雅漾等 。主推促进皮肤吸收的功能,附加按摩皮肤,保养皮肤的功效。此策略下的优点在于强强联合,目标客户明确,易于打造高端形象;难点则在于合作方之间的需求对接以及医美(药妆)相关的专业技术知识。
4、口腔护理类小家电:徕芬未来的明星品类
在徕芬秋季新品发布会的最后环节,叶洪新出现在2023年5月发布的产品预告里——“八问”电动牙刷为什么?意图十分明显:徕芬计划在2023年推出电动牙刷,希望用产品拓宽的方式来挖掘新的蓝海。
电动牙刷兼具科技与时尚的特点,拥有明确的使用场景,是打造四品合一品牌形象的大杀器。早在2003年,宝洁就推出过炫洁牌电动牙刷,但昂贵的价格让消费者望而却步,不得不于后来剥离。国际巨头的一时松懈,给国产品牌留下了追赶空间,尤其在近两年消费升级和轻奢主义盛行的大背景下,电动牙刷市场呈现出蓬勃增长的态势。
按清洁方式可将电动牙刷分为机械式、声波式两个类型 。前者的刷头直接与牙齿进行摩擦,清洁度高,但会对牙齿产生一定的磨损,代表品牌为Oral-B。后者则是得名于刷头的振动频率达到了声波频率,通过高频振动让水流冲落牙垢,对牙齿磨损小,但清洁能力不如机械式,代表品牌为飞利浦。
从天猫数据来看,中国电动牙刷市场从2014年开始出现增长。到2017上半年销售量达到了326万只,同比增长51.43%;销售额6.74亿元,同比增长86.84%,远超其他类别的个护小家电。对标国际市场的发展经验,电动牙刷在美国的普及率达到了42%,而国内仅为5%,结合我国庞大的人口基数与不断更迭的消费习惯,未来市场空间巨大。
此品类既有欧乐B、飞利浦,也有国产代表品牌素士、罗曼。对标素士数据,2019—2021年,其口腔护理类产品的销售收入分别为6亿元、8.1亿元和10.2亿元,占主营业务收入的比例分别为59.20%、59.31%和54.82%,2019至2021年均复合增长率为30.04%。素士的口腔护理为其主打类目,产品和品牌布局较为完备。 其销售模式为:在小米渠道主打性价比,规模占比较高;自有品牌单价较高。



徕芬拓展口腔护理第二品类的营销底层运营?
电动牙刷相较于普通牙刷,使用更方便清洁更彻底,能起到减少牙龈出血预防口腔疾病的功效,吸引了一批尝鲜的用户,在近两年开始大面积爆发。但过去的十余年却一直是个不温不火的市场,任凭宝洁、飞利浦等国际巨头如何鼓吹也没有效果。原因为何?无外乎是疑点、忧点、抗拒点的问题未得到妥善解决。
疑点 :电动牙刷真的有效果吗,是不是用普通牙刷一天刷两次牙,再搭配好一点的牙膏就可以起到美白牙齿,保护牙齿的效果了?传统消费习惯的驱使下,即便有众多专家为电动牙刷站台背书,仍难以唤起大众消费者的认可。
忧点 :电动牙刷的振动频率那么高,会对柔软的牙龈造成伤害吗?旅游方便携带吗,续航时间有多久,会漏电吗,种种隐性问题难免让消费者产生担忧。此外还会考虑品牌形象、工艺外观、刷头材质、噪音算法等,也是消费者在选择过程中不能及时感知的。
抗拒点 :如果说电动牙刷还有什么是能让消费者即时感知的,那么一定是价格。普通牙刷不过几元钱一把,而电动牙刷的价格动辄上百元,贵的上千元。高昂的价格门槛让消费者望而却步,心动过后又在行动上用回了普通牙刷。
我国牙刷市场的年消费量达到30亿支,而电动牙刷不足千万,可迭代空间大。国人更换牙刷的频率也提高到了每半年一次,部分地区更达到了牙医倡导的三月一次,可迭代机会多。护齿理念快速普及,新生代消费者购买力逐渐增强,使得电动牙刷得到越来越多人群的关注。 通过捕捉消费者的痛点、痒点、兴奋点,匹配系统化可落地的战略战术营销方案,让徕芬品牌与电动牙刷品类形成强相关关系。 主品突破后,再可围绕产品相关与人群相关进行新一轮的品类创新,实现品牌与规模的升级。
1、塑造清晰可感知的品牌形象
良好的品牌形象能让消费者产生信任与共鸣,从而降低产品的推广成本,创造更多的利润空间。目前电动牙刷的顶级形象主要被欧乐B、飞利浦等国际品牌所占有,二者合计获得了83.4%的品牌关注度,宝洁更是连续6年的市场份额第一。强大的品牌带来了巨大的影响力,这也是许多消费者宁愿通过海淘渠道,花更多的时间与更多的金钱,也要购买一支飞利浦HX9或者欧乐BP9系列的原因所在。
作为一家新兴企业,短期内徕芬难以在品牌影响力上和巨头们抗衡,但也有了灵活的优势,这一点上跟国内品牌素士、usmile、罗曼面临的情况是一样的。根据心理学知识,消费者可以记住一个品类中的五个品牌,首先是要成为其中之一,以后才有争夺市场的话语权。此过程中,一个清晰的品牌名和易于感知的品牌理念显得尤为重要。
清晰的品牌名 :现在很多品牌抱有多子多福的想法,设计有多个子品牌,子品类。以罗曼为例,罗曼的美发电器统一以奥卡丽斯命名,但到了电动牙刷则出现罗曼、奥卡丽斯、乐嘉尔三个名称,内部消耗资源。企业要发展成为个护小家电行业的集大成者,建议全面推广“罗曼”品牌,舍弃奥卡丽斯以外的子品牌。 未来开发新品类,徕芬肯定还是以“徕芬”+“产品名”的形式进行命名推广。
易于感知的品牌理念 :以罗曼为例,罗曼提出了“美白、更健康”的理念,作为一个中庸大同的概念,易于理解但不易于传播,消费者又将如何感知?以健康为诉求点,确实电动牙刷有健康的意味在里边,但换一个思路,如果有一口能够治疗皮肤病的温泉,那么应该传播怎样的理念呢?如果告诉消费者这是治疗皮肤的,那么健康的人就不敢来了,因为担心被传染,所以只能打保养皮肤的概念。 电动牙刷同理,如果在推广上刻意追求牙病患者,那么原本健康的人就不敢来了。“健康”的理念和“美白时尚”的理念,会指导出两套不同战略战术打法。
2、打造独占品类卡位的热产品
电动牙刷的价格从几百元到数千元不等,每个价格区间都意味着不同消费者的差异化诉求。 前有国际巨头把守高位,后有众多国产品牌追风跟进,用人群细分或者功能细分的方式挖掘消费者需求,留给新进入者的机会并不多。
如 希澈ARORI团队 从一开始就锁定了时尚女性消费群体,和产品体验较上了真。为了将机身缩进1毫米设计了66个外形版本,为了更加贴合国人口腔特点测试了400多种刷头,为了保护品牌形象也将价格设置在了“不追求销量”的699元。如 Grush牙刷 ,则把客户聚焦在了儿童群体,产品设计上更加倾向于互动娱乐。并可通过app观察孩子的刷牙情况,通过大数据分析提供更多的护牙建议,赢得了家长的认可。除此以外,还有萌芽、Oclean、素士等创新品牌,也在自己独特的品类选择上进行运作,从保护牙齿的功能需求到针对特定群体的情感需求,都进行了不同程度的尝试与探索。
但尚未有一家企业对区域进行细分,普遍都是借助电商辐射全国市场 。一方面,不同的地域会产生不同的需求,比如岭南地区因独特的气候与饮食习惯,人们的牙齿排列拥挤,牙槽骨小,对刷毛材质的要求就会更紧密。 辅以当地特色的文化符号进行外观设计,更能打动消费者 。另一方面,在区域市场内深耕可以创造地理空间上的竞争壁垒,提高品牌的竞争力,打造可以复制全国的样板市场。比如七天在进入连锁快捷酒店行业时,如家早已是全国领导品牌,难以正面竞争。因此七天选择了深耕广州,先在一个地理空间积累了势能,再向全国拓展复制,成功地向如家发起了挑战。
徕芬作为一家新兴企业,在整体实力相对较弱的情况下,可 选择“人群+功能+区域”三重细分的策略打造热产品,优先突破广深根据地市场,再向全国拓展复制。
3、产品上市一炮打响的软传播策划
现阶段电动牙刷仍属于较新的产品,主要消费人群中,一是受牙病困扰,在医生建议下开始使用电动牙刷的患者;二是愿意尝新,拥有轻奢主义的年轻时尚人群,被产品的外观设计或者生活理念等吸引;三是希望培养孩子正确刷牙习惯,在生活中接受了护齿观念的家长等,整体属于一个较为小众的市场。 满足存量用户的同时如何吸引更多*在用潜**户体验尝鲜,成了传播中最为关键的问题。
形象代言人和意见领袖是作为新品推广最好的传播手段之一。比如美容仪在美国的火爆,就是得益于欧普拉等明星强力助攻。金稻蒸脸器深得真传,请来了当红小花旦杨幂担任形象代言人,同为护齿类品牌的舒客更是请来了全球巨星的贝克汉姆。 大明星代言解决了短期内提高知名度的问题,但想要保持产品的长期热度,还需要意见领袖和粉丝之间的深度沟通。 在确定了“人群+功能+区域”细分的热产品战略后,要紧随其后找出区域内的意见领袖,通过不断的理念输出说动消费者体验尝鲜。
形象让人心动,促销让人行动 。电动牙刷作为一种可迭代的产品,用过之后一般不会再回到手动牙刷上去,就像有了洗衣机就不愿意再手动洗衣服一样。因此,可以在发展初期让利更多优惠给消费者,先抢占市场*绑捆**用户,获得了市场话语权后再逐步收回利润。比如能否学习吉利把剃须刀的利润点放到长期的刀片(刷头)而非短期的刀架(刷柄)上, 比如能否在儿童电动牙刷的包装中附赠两支成年人的手动牙刷 。既让用户得到了实在的优惠,提高了客户的转化率,还照顾到了用户的情感需求,提高了客户的满意度。
4、低成本撕开样板市场的渠道布局
电动牙刷主要增长点来自年轻人群,对互联网的依赖度较高,整体形成了电商为主,实体门店为辅的渠道布局。涌现出了博朗、松下、舒客、海尔、素士等一大批知名或不知名的品牌,卖点也都是千篇一律的计时、转速、充电、赠送刷头等噱头。 电商渠道下,差异化卖点被弱化,品牌难免陷入了推广时拉销量,不推广时无人问津的促销循环,必须要结合实体渠道才能强化品牌形象 。各类型渠道与电动牙刷的匹配情况如下:
传统零售 :舒客规划在全国范围内的KA渠道建立8000个15平方米的口腔智护中心,然后进入广东地区的人人乐、顺电等商超。此种渠道下可以展现商品的形象力,但是普通牙刷就在一旁,价格力上完全不具优势。
专业渠道 :以罗曼为例,积极入驻的南方医科大学深圳医院、粤波医院口腔科等 口腔机构 ,以及中国国际口腔设备器材博览会、义务双赢行业展等 行业展会 。前者针对个人消费者,后者针对渠道分销商,均有重要的实操意义。
铺货解决了增加柜台面积的问题,但促进销售才是最重要的临门一脚。需要进一步细化拆解,前端的柜台是否符合规划力、形象力与推荐力的样板门店六力法则,后端的运营是否拥有*绑捆**经销商利益、刺激前台销售积极性的本量利驱动模型。如果缺失了对代理渠道商的控制,实体渠道拓展就成了简单的摆设陈列,白白浪费企业的营销资源。
被遗忘的护理渠道 :如前文分析,专业渠道难以吸引大众消费,“健康”既是痛点也是抗拒点,口腔检测对牙病患者有吸引力,却会让原本健康的人群产生抗拒。屈臣氏、娇兰佳人等爱美人士经常接触的护理店、美妆店、饰品店是强力的补足。相较于医院与KA渠道,该类门店空间更紧凑,产品相关性更强,消费者更集中,导购在推荐时能更有说服力。 护理渠道是电动牙刷打开“时尚”之门的关键钥匙,也是将来向美容小家电拓展的必要准备。
5、从广东到全国的点线面体招商拓展
根据网络爬虫数据的显示结果,全国各省中广东人民对牙科理念的关注程度最高,其中又以深圳、广州和东莞为最,分别拥有1309家、642家和558家口腔诊所。广东是全国重要的对外窗口,经济发展水平高,与国际市场接轨快,是电动牙刷等新生产品最好的生长地,同时也是很多护理类品牌的大本营所在地。

以广东作为立足点,徕芬拥有地理区位近、经济消费水平高、文化理念认知强的优势,更易于品牌的打造与传播。此中需要考虑的关键问题是,如何策划招商活动方案,吸引更多分销商加盟拓展,一起将市场的蛋糕做大。
黑马徕芬成为个护小家电行业第一品牌,还有多远?
如果错把战术当战略,只有有效的营销底层运营而没有清晰的品牌顶层设计,那么黑马变流星也是一种可能。
如果能做好品牌顶层设计和营销底层运营,其实也不远!未来值得期待!
(本文是根据国家有关部门委托锦坤完成的《中国家电行业品牌发展报告》课题整理的相关专业内容。锦坤系全国知名的产城园企品牌服务商和连锁互联网品牌运营商,先后辅导服务了500多家的专精特新企业、行业第一品牌、上市公司、城市品牌以及中国500强和世界500强。石义杰系某头部消费品企业营销高管、锦坤品牌营销专家团特约顾问,曾担任多家知名家电企业营销高管、电商总监等,石章强系正高级经济师、锦坤品牌创始人、上海品牌委秘书长、上海市政府品牌专家委员、新华社民族品牌工程专家委员、国家工信部专精特新评审专家等)