
目录:
一、营养值
二、单价
三、配料表分析
四、负面反馈和企业背景
五、总结
六、618活动
大家好,我是叁胖,这篇是品牌方约稿,好坏的判断符合标准2.0:
【猫粮判断标准2.0】如何一眼判断猫粮好坏?
一、营养值
今天分析的是布兰德的烘焙粮,长这样:

这是营养承诺值。

已经上市了半年多,评论反馈都不错,下面有最近的9份检测报告。
点击放大,左右滑动。
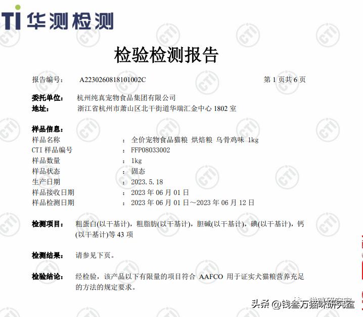
检测1:
这份46项检测,约等于aafco。





这里是毒素、胃蛋白酶消化率94.2%


检测2:

这里主要是常规营养和重金属,还有很多新鲜度指标,其中挥发性盐基氮34.8。


检测3:
这里主要是常规营养和重金属。


检测4:
这份40项检测,和aafco的项目类似。




检测5:
这里主要是常规营养和重金属。


检测6:
这里主要是常规营养和重金属,


检测7:
这里主要是常规营养、重金属、细菌,新鲜度。


检测8:
这里主要是常规营养、重金属、细菌。


检测9:
这份43项检测,和aafco的项目类似。





这么多检测没发现什么问题,说明品牌方也很负责。
下面统计一下主要营养元素。

看数据还是不错的,蛋白质都在47%~50%。
脂肪约在22%~25%。
灰分在8%上下。
钙磷镁都也正常范围内。
胃蛋白酶消化率94.2%,比膨化粮常见的89%高不少。
挥发性盐基氮34.8,一般不是很新鲜的肉源很难做出50以下的挥发性盐基氮。
品牌方承诺每批次都送检,淘宝页面上有检测报告。

二、单价
这是目前的价格。

重量是1kg一包,统计一下:

日常大约1kg=100。
蛋白质涨价指数2左右。
三、配料表分析
这是配料表:

1、原料。
全鲜肉配方。
和其他烘焙粮对比,区别是加了32%的鸡胸肉、还有26%乌骨鸡,这都是比较贵的原料。
总计占比58%,超过了一半。
2、乌鸡,酶解10%。
本来鸡胸肉就算贵的原料了,乌鸡比鸡胸肉还贵2~3倍。
其中10%的乌鸡用了酶解处理。
乌鸡本来长这样:

3、易吸收小肽。
其中有10%的原生酵母水解物也比较特殊,成本是常见的酵母水解物的2~4倍。

加上前面10%的酶解乌鸡,有20%的蛋白质原料已被分解成的小肽和氨基酸,这部分营养无需消化就可直接被吸收,降低肠道消化负担。

4、姜黄素。
能影响肠道菌群结构,调节肠道通透性,减少胃肠道的炎症和氧化应激

布兰德实验发现,姜黄素可降低宠物肠道疾病概率8-10%,并正在申请专利。

5、分段低温烘焙。
分段变温的低温烘焙,总计时间12小时,营养更全面。

6、预熟化。
因为烘焙时没超过100°,所以其中的植物成分提前做了预熟化,降低软便风险。

7、微波杀菌。
因为全程低温,所以加一道杀菌工艺,但不是常用的辐照杀菌。

和常见的高压灭菌和辐照杀菌都不一样,微波杀菌通过微波产生的热和磁来破坏微生物,灭菌速度更快,仅需在75℃左右维持3-5分钟,对产品营养物质对保留更加稳定且全面。
小结,
全鲜肉配方,特色的乌鸡,酶解工艺,低温烘焙,微波杀菌工艺,共同解决烘焙粮可能出现的问题。
同时在配方上也做了一些对适口性、肠道和消化吸收好的一些动作,肉含量高,消化不错,想让猫咪长肉的可以试一下。
实际上为了做这款烘焙粮品牌方思考了更多,有点兴趣点击这张图片。

四、负面反馈和企业背景
品牌方的介绍可以看布兰德冻干那篇的第七节,不重复介绍了。
布兰德冻干分析,极品主食冻干,鸡/兔/鸭/昆虫4种口味,精美小包装充氮保鲜
上一次的布兰德的冻干出乎意料地受欢迎,说明布兰德的产品很受认可。
这次烘焙粮的工厂是山东菲亚。

这款粮已经上市约半年,也没什么不好的反馈。
猫粮实拍图:

勺子是每包都送的,一勺50g左右,正好是4-5kg猫一天的饭量。
另外每包还有一张喂食指南(如图),怎么换粮以及不同体重猫咪的喂食量都写的很仔细。
这里也有布兰德的思考,烘焙粮营养密度高,怕吃多了猫不适应。

五、总结
布兰德新出的烘焙粮蛋白质47%+、脂肪22%+。
9份检测报告都没什么问题。
全鲜肉配方,其中32%的鸡胸肉、还有26%乌鸡。
为了解决适口性和消化的问题,品牌方进行了大量的思考,比如酶解、预熟化、微波杀菌等,详细介绍请看第三节。
不过,这款烘焙粮最大的特点应该是每批次检测,目前很少有品牌方能做到,这是一种高要求的质量承诺。
目前每包重量1kg,售价100左右。
按照4-5kg的绝育成猫一天喂50-60g,用618最低到手价计算,一个月吃饭钱大约在120-145元,确实挺划算。
叁胖用家里的6只布偶测试完了1包,直接切换不过度,6只软便1只,没有管3天后正常了。