
一、公司概况
公司是我国高端分析仪器龙头,同时融合物联网、大数据、人工智能等技术,提供多领域分析仪器及相关信息化、耗材、服务的整体解决方案。
公司从2002年成立以来经历了3个发展阶段。2002-2006年是初创期,主要进入到工业过程分析领域,逐步进入到环保领域。2007-2010年为快速发展期,期间通过内生和外延并购,极大拓展了产品线,逐步成为国内环境检测领域内产品线最全的公司,2009年获得国家科技进步二等奖。2011年公司成功登陆资本市场,是公司里程碑事件,公司业务进入到全新高度并逐步在高端分析仪器市场发力。
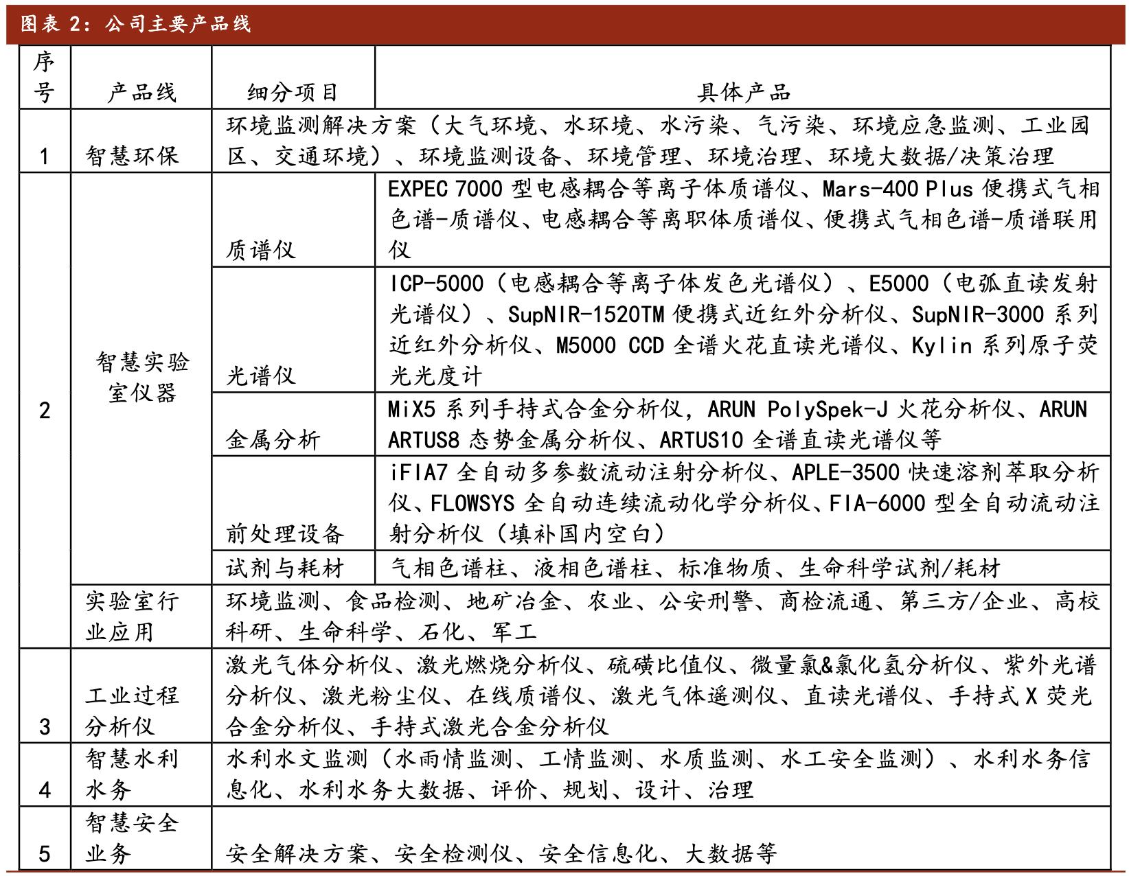
历经近18年发展,公司已构建包含环保、实验室分析仪器、工业过程分析仪、智慧水务和智慧安全等产品体系。其中智慧环保形成大气、水等综合治理产品和体系;智慧实验室仪器板块形成高端质谱仪、光谱仪、色谱仪、金属分析、流动化学分析仪等较全面的产品体系,同时通过上海安普科技延伸到上游的试剂与耗材领域。

二、营收情况
公司在上市后一直快速增长,2011-2018年期间收入和净利润分别获得25.9%和21.2%的复合增长率,2019年公司受到多方面影响收入保持微幅增长。2011年即对实验室分析仪器领域进行布局,2015年后通过收购和内部培育,实验室分析设备2018年超9亿元,收入和毛利占比均超20%,2011-2018年收入和毛利的复合增长率分别为50.5%和42.9%,均高出总收入和利润增长率一倍左右。
总体而言,公司目前较上市之初业务体量增长5倍左右,前期业务较大的比重在环保领域,未来3-5年将在现有的高端分析仪器产品、平台基础上快速拓展诸如有色、*土稀**、半导体和生命科学等新的应用领域,有望获得持续的高速增长。

三、业务分析
1 高强度研发
总投入超20亿元公司2009-2019年合计研发支出18.89亿元,如将成立之初研发费用加总投入超过20亿元,研发支出年复合增长率与收入复合增长率持平,10多年来研发费用/总收入保持在10%左右。值得关注的是,我们以拥有2013-2019年完整财务的环保类公司相比,公司无论是研发费用总投入还是研发投入比例,均远远高于行业平均水平,其中聚光科技2013-2019年总研发费用/收入是行业平均水平的2倍,总研发费用达到15.96亿元,约占拥有历史数据的16家公司总研发投入的24.97%。2019年底公司研发人员已达1012人,占公司总人数比例达18.4%,占比为近10年最高水平,其中包含相当比例的软件、算法工程师。上述数据清晰的表明,公司是典型的技术和研发驱动型公司,其技术和产品已远远超越环保领域。

注重核心部件突破
公司持续的高研发投入,使得公司产业链极为完善,铸就了较高的护城河。比如在高端质谱仪领域,部分核心组件已经实现完全的自主设计、加工、制造。其中公司已经完全掌握双曲面3D离子阱的设计及制造,离子阱可实现离子的存储与有序分离,其双曲面的加工过程,要求车床的加工精度<4μm。四级杆的设计及制造,四级杆表面采用了镀金工艺,其杆表面的加工精度<2μm,质量扫描范围在50~2000amu。碰撞反应池、偏转透镜等离子光学器件也完全实现了自主设计与制造。氢火焰离子化检测器的设计与制造,氢火焰离子化检测器是在线气相色谱上最常用的检测器,灵敏度可达(10-12~10-13)g/s。
2 平台化运营
公司不断向上游进行延伸,加快核心技术的储备,并形成可支持多技术平台的基础核心技术平台,同时进行质谱、光谱、色谱、顺序注射等技术平台的布局及开发。基于这些平台开发了系列化的产品,从而实现了从单一技术/单一产品到技术平台/系列产品的跨越,构建完成了多行业综合解决方案体系,实现了对多产业链、价值链整合。
目前公司是国内产品组合最全的公司,随着公司不断加大研发投入,基于现有的基础核心技术平台、技术平台可延伸出广泛应用于环境监测、石化化工、核工业、生物科学、材料科学、应急安全、食品药品、检验检疫、半导体等各个领域的仪器仪表设备。从目前所覆盖的客户来看,均为细分领域的龙头企业,我们判断公司具备快速成长的机会,有望进一步提升各产品线在国内就全球市场渗透率,提升全球市场竞争力。

仪器仪表设备总体需求是价值数千亿的庞大市场,但市场高度碎片化,细分几十个细分领域,公司通过设立独立事业部、并购以及设立子公司的方式进行众多领域板块的覆盖,力争在每一个细分市场做到小而美的领先者,进而扩张至关联版块。通过产业并购及内延发展,目前已形成以公司环境资源事业部、水环境业务板块、中科光电、鑫佰利科技、三峡环保、SynspecB.V、ItalySYSTEA等公司的智慧环境板块布局;以公司实验室事业部、谱育科技、北京吉天仪器、上海安谱实验、聚光盈安、ARUN为核心的智慧实验室仪器板块布局;以公司工业发展事业部、宁波大通为主的智能工业业务板块布局;以东深电子、智慧水务事业部为主的智慧水利/水务业务板块布局。

渠道快速下沉
子公司运作将有利于销售渠道下沉,我们看到公司销售费用自上市以来一直保持增长态势,在2011-2016年期间主要表现为人均销售费用的的快速攀升,可以理解为经历前期的铺垫公司产品迅速放量,2017-2019年公司销售人员翻倍,一方面销售人员层次在逐步高端化,另一方面由于公司产品线较多,覆盖范围广,销售渠道逐步下沉。整体销售人员的人均销售收入看,2011-2016年一直处于快速提升态势,2016年达到最高峰的433万元/年,此后由于销售人员迅速增加,目前徘徊在334万附近,我们判断随着公司运作效率提升和新产品推广,人均销售产出或会创新高。
四、高端分析仪器
1 科研及工业利器
科学仪器行业(主要是实验室仪器)被称为科学家的“眼睛”和高端制造业皇冠上“最耀眼的明珠”,是现代工业的重要支撑,很大程度上能衡量一个国家的科研和工业发展水平。科学仪器的发展和创新是催生科技创新的重要要素,据不完全统计,诺贝尔自然科学奖项中68.4%的物理学奖、74.6%化学奖和90%的生物医学奖的研究成果,是借助各种先进的科学仪器完成的,或直接与新仪器方法或功能发展相关的。科学家的研究成果会形成专利,高校或研究所的研究成果会有10-30%的比例会最终转化为各行业产品或服务,对经济形成较强的拉动作用。工业领域的半导体产业就集合了数十种基础科学最前沿的精华,而这些基础科学的研究成果没有科学仪器的帮助是很难完成的;另在半导体产业生产过程中,比如硅片、靶材、特种气、高纯清洗液、抛光材料、光刻胶等环节的生产中都可以看到科学仪器的应用。

2 全球空间超4000亿元
根据SDI发布的分析仪器行业评估报告预测,2020年全球实验室分析仪器市场规模约为637.5亿美元,2016-2020年复合增长率超过4%。未来随着中国、印度等亚洲国家经济的不断发展,亚洲各国对实验室分析仪器的需求也会不断提高,预计亚洲在未来会成为全球分析仪器市场中增速最快的地区,而我国预计将成为亚洲地区增长最快的分析仪器应用市场,增速高于其他国家/地区至少1.2个百分点,2018年中国市场空间已超过100亿美元,较2009年增长233%,预计远期会超过150亿美元。

从全球实验室分析仪器细分领域看,生命科学、表面科学是最大两个领域,分别占总空间26%和13%,色谱、质谱、光谱仪和实验室设备合计占总空间的37%,是最重要的产品分支。从全球区域来看,目前实验室分析仪器的销售主要集中于欧美地区,其中北美地区占据了全球分析仪器市场的主导地位,美国是全球最大的分析仪器销售市场,英国、法国、德国占据了欧洲地区分析仪器市场的主要份额,美国、欧洲和日本合计占有总市场超过70%。

3 TOP10市占率超50%
目前全球实验室分析仪器市场主要被国际行业巨头占据,主要参与者包括Thermo-fisher(赛默飞)、Danaher(丹纳赫)、岛津、安捷伦、布鲁克、梅特勒-托利多、沃特世、珀金埃尔默、西门子、ABB等,主要分布在美国,欧洲,日本,其中赛默飞、丹纳赫为市值超千亿美金,为全球实验室分析仪器龙头。

根据2017年美国知名杂志C&EN公布的全球实验室分析仪器TOP20的名单,美国8个入围,日本有5家入围,德国和瑞士各3家入围,英国1家入围,从TOP50名单中仍看不到中国公司身影。

4 四大核心产品
质谱仪
根据Zion Market Research测算,2018年全球质谱仪市场规模为62亿美元,预计2020-2023年全球市场的年均复合增长率将达到5%以上,其中环境、生物科学、食品饮料和工业分析需求非常强劲。未来随着中国、印度等亚洲国家经济的不断发展,亚洲各国对高端质谱仪的需求也会不断提高,预计亚洲在未来会成为全球质谱仪市场中增速最快的地区,而中国预计将成为亚洲地区增长最快的质谱仪应用。根据中国海关进口数据统计,2018年国内质谱仪进口额为96.77亿元(约占全球20%以上份额),进口台数为12426台,较2017年增长21.14%,以20%复合增长率计算,我国2023年质谱仪市场规模将会至少达到232亿元。从2018年中国海关的数据来看,我国85%的质谱仪来自于美国、德国、日本和新加坡,其中美国是最主要的来源地,占比为39.06%。

根据前瞻产业研究院和KaloramaInformation的数据,全球质谱仪市场呈现高度垄断,2016年数据丹纳赫、安捷伦、赛默飞、布鲁克、沃特斯和岛津等6家公司合计占有90%的市场份额。国内从事质谱仪领域的公司主要有聚光科技、天瑞仪器、安图生物、东西分析、雪迪龙、禾信仪器等,但目前规模都不大。质谱仪的主要下游应用方向为环境、生物、食品安全和工业分析等四个领域,核心部件包括离子源(对样品分子进行电离,使其分解成离子)、质量分析器(离子经历质量分离过程,包括串联四级杆、离子阱等)、检测器(常用的有直接电检测器、电子倍增管、闪烁检测器和微通道板等)。

光谱仪
根据中国测试协会数据,2018年全球实验室光谱市场约82.81亿美元,预计2023年该市场将达94亿美元,其中分子光谱仪略大于原子光谱市场。

中国测试协会数据显示我国光谱仪市场占全球市场比例一直处于提升态势,2018年占全球市场10.29%(8.3亿美元以上),北美和欧洲仍是主要市场,占60%以上份额。我国原子、分子光谱产品在上述实验室应用的市场规模每年大约100亿元,预计环境监测和工业过程分析的市场规模超过上述实验室市场规模,总计每年市场容量超过200亿元。

从应用领域来看,2019年原子光谱在工业市场中的应用额占比最高,达43%,其次为政府(27%),环境(13%),制药/生物(10%)、农业/食品(5%)、医院/临床/其他(2%)。其中,预计2018-2023年医院/临床/其他领域将呈现最高的增长率,复合年增长率达6.6%,其次为农业/食品、环境。2019年分子光谱在制药/生物领域应用的市场额占比最高,达32%,其次为政府(31%)、工业(20%)、农业/食品(9%)、环境(4%)、医院/临床/其他(4%)。预计2018-2023年制药/生物领域呈现最高的增长,复合年增长率达5.9%,其次为农业/食品、环境。
光谱仪总体而言由三各部分构成,其中较为核心的分光--光栅刻画系统由我国中科院在2016年获得突破,探测系统、光电倍增管目前仍由日本索尼、滨淞公司占据多数市场份额。
色谱仪
色谱分析是农残/药品/有机污染物等有机分析、蛋白质/核酸等生物分析的最主要技术手段,广泛应用于食品安全、生物医药、环境监测、工业过程分析。色谱仪工作原理一般流程:样品由载气带入(气流系统和进样系统),通过对检测混合物中组分有不同保留性能的色谱柱,使各组分分离,依次导入检测器,以得到各组分的检测信号。按照导入检测器的先后次序,经过对比,可以区别出组分,根据峰高度或峰面积可以计算出各组分含量。
研究报告显示,到2022年全球色谱仪器市场总规模将达109.9亿美元,相比2017年的78.6亿美元,年复合增长率达6.9%。
五、半导体全产业链亟需突破
半导体国产化受到华为事件的刺激在加速,我们认为未来1-2年是突破的好时机。
1、半导体产业链庞杂
半导体产业链总体分为三个环节:IC设计、IC制造、封装测试,EDA和IP是进行IC设计的工具和材料,半导体设备和材料是IC制造厂的工具和原材料,整个产业链较长,且细分产业极多。另整个半导体产业涉及软件、精密仪器、光学、精细化工、金属等十多个交叉学科,是整个ICT产业的核心,集中体现国家/地区的综合科研实力。

2 总规模超3.5万亿元
根据WSTS数据,2013-2018年全球半导体市场规模从3055.8亿美元增长至4687.8亿美元,年均复合增长率达到8.93%,预计2019年全球半导体市场规模将达到5000亿美元。从供给端来看,目前我国集成电路芯片自给率仅为15%。根据海关总署数据,2018年我国集成电路产品的进口金额为3120.78亿美元,同比增长19.98%,近几年来均位居所有进口商品中的首位,进口替代空间巨大。

3 产业链亟需突破
半导体产业链6个细分行业中半导体设备和代工两个领域超过600亿美元,设备行业为621亿美元,代工行业为627亿美元,EDA、IP和光刻胶行业虽然都较小,但极为重要,是半导体设计和制造绕不开的环节。从芯片供给能力看,美国、韩国是两个主要的供应国,两者合计占比达77%,日本、欧盟占比低于10%,而中国在全球芯片供给占比为3%。

半导体设备是半导体产业链中的利器,根据WSTS数据,2018年该超过621亿美元,从细分领域看光刻机、刻蚀机、PVD、CVD和量测设备占据绝大部分市场份额,合计占有85%的份额。从细分领域的市场格局看,光刻机、刻蚀机、PVD和CVD领域TOP3市占率在90%以上,量测设备TOP3市占率也超过80%,半导体设备主要是美国、荷兰和日本等国家公司把控。全球代工领域厂商区别于IDM厂商,接受设计公司的订单,从事晶圆的生产,此行业格局极为集中,台积电2019年市场份额为59%,其具备最先进的制程,国内领先厂商中芯国际与其差距3代左右。

封装测试行业在整个产业链中地位不高,是典型的劳动和资本密集型企业,中国台湾、中国大陆厂商逐渐占据优势,两者合计占80%以上的份额。日本在半导体设备、半导体材料和化学品具有极强的竞争力,其中半导体设备仅次于美国,东京电子、佳能、尼康和日立是其中代表;半导体材料领域中多数占有优势地位,比如硅片领域日本信越和日本胜高合计约占全球55%的份额;在光刻胶领域日本JSR、东京应化、日本信越与富士电子材料市占率达到72%。

韩国主要在存储器、半导体材料领域占有优势,尤其是存储器领域,DRAM领域韩国企业三星与SK 海力士相加的全球市场份额达到74%;NandFlash领域韩国三星和SK 海力士合计市占率超53%。

4 我国检测设备空间约300亿元
半导体检测设备是半导体设备的一个重要分支,占半导体设备比重在15%左右。
检测设备的十倍法则。
半导体检测从设计验证到最终测试都不可或缺,贯穿整个半导体制造过程。 按照电子系统故障检测中的“十倍法则”,如果一个芯片中的故障没有在芯片测试时发现,则在电路板(PCB)级别发现故障的成本为芯片级别的十倍。

国内市场近300亿元
根据SEMI的测算,预计2020年我国半导体设备将达1700亿元,其中检测设备占总设备17%(晶圆检测9%,过程工艺控制8%),预计我国半导体检测设备2020年规模在289亿元。从检测设备细分领域而言,量测设备和缺陷检测设备是最主要的两个领域,分为为117亿元和144亿元。

量测主要是对芯片的薄膜厚度、关键尺寸、套准精度等制成尺寸和膜应力、掺杂浓度等材料性质进行测量,以确保其符合参数设计要求;缺陷检测主要用于识别并定位产品表面存在的杂质颗粒沾污、机械划伤、晶圆图案缺陷等问题。

主要的检测设备
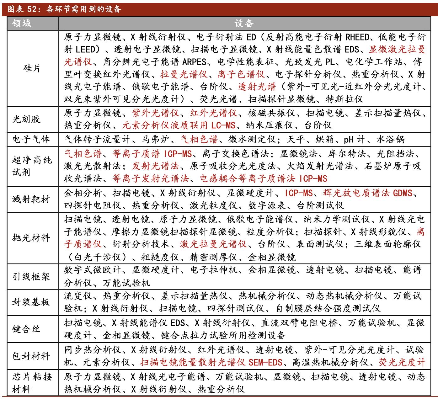
检测设备细分到每个领域差异极大,在上游硅片、光刻胶、电子气体、超净高纯试剂、溅射靶材生产环节需大量的分析仪器,其中高端分析仪器比如质谱仪、光谱仪、色谱仪是必备仪器。

5 检测设备格局
根据Gartner 数据,全球前道检测领域前三甲分别为科磊半导体(美国)、应用材料(美国)、日立(日本),占率分别约为52%、12%、11%。国内前道检测领域主要企业有上海睿励、上海精测、中科飞测等,整体规模尚较小。

我国在高端分析仪器和半导体检测设备领域整体竞争实力较弱,目前仍为海外巨头垄断,两个垄断都都在90%以上,突破任务极为艰巨。谱育科技为国内在高端实验室分析仪器的领头羊,尤其在质谱仪、光谱仪和色谱仪多个细分产品领域打破国外垄断,同时利用设备优势积极拓展半导体检测设备领域应用,与国际巨头抗衡。因此公司实际是挑起了高端实验室分析仪器和半导体检测设备两个领域突破的重任。

谱育科技自成立以来收入和净利润保持高速成长,2018-2019年收入和净利润复合增长率分别为155%和410%,2019年在保持高研发投入的情况下仍获得56.5%的净利润增长,表明公司已进入到良性的发展轨道。我们推断集团公司将会以谱育科技为平台整合北京吉天、北京聚光盈安等高端分析仪器为主业的子公司,另仍会加大研发、销售投入,做大做强高端分析仪器板块。

已具突破半导体检测设备的能力量测仪器主要在光学、真空处理、算法、高速信号采集、精密加工等有较高要求,公司在长期的高端仪器研发中,严格采用IPD管理思想,积累了丰富的光学设计、算法处理、精密加工和高速信号处理能力,与量测仪器的要求匹配度极高。

现有产品可覆盖半导体检测领域
根据公司对半导体行业的摸排,科学仪器在半导体产业总广泛应用,包括质谱仪、光谱仪、色谱仪、光学检测、电化学、物理等。初步估计使用的质谱平台有15种仪器,光谱平台40种仪器,色谱平台5种,光学平台28种,电化学平台8种,其他平台36种,其中公司质谱、光谱和色谱完全有能力覆盖此应用场景。所不同的,每个应用领域对应的检查要求、精度、用途不仅相同,这些都能通过一定经验的积累后在仪器的器件、后台算法和嵌入式软件等进行完善,最终适应半导体行业的领域。

六、盈利预测
收入假设
上海安谱是公司实验室仪器耗材销售的主要平台,鉴于我国K12教育体系和科研体系未来可见的3-5年仍将加大投入(2022年理化生实验将列入中考成绩),给予10%以上的复合增长率。考虑到杭州谱育科技在半导体、核工业、国防工业等行业拓展将陆续获得成效,我们给予2020-2022年50%的复合增长率。
鉴于无锡中科光电在大气颗粒物激光监测全球领先的位置,推断其产品应用领域将随着谱育科技在其他行业突破之后形成组合产品销售,给予2020-2022年50%的复合增长率。北京吉天是全球原子荧光机的领导厂商,广泛应用于环境、能源、食品、公共卫生等领域。我们预判由于新冠疫情的影响,公共卫生体系会加大对公司产品的采购,另叠加管理改善,2020年增速达30%是大概率事件,之后2年保持20%的增长。东深电子是我国水利信息化龙头企业之一,我国水利工程总投资在2018年即超过6800亿元,判断前期水利投资重在硬件,之后软件投入占比会逐步加大,因此我们给予公司2020-2022年20%以上的复合增速。仪器、软件及耗材中的其他收入部分,鉴于公司物联网解决方案已成功推出,随着新基建持续放量,公司涉及的行业会有新需求出现,给予未来2年5%以上增速。环保工程及装备、运营服务等不作为公司发展重点,尤其是环保工程公司将采取保守的策略,不断精选项目,实现有序退出,我们倾向于认为零增长。总体看2020-2022年公司收入将取得17.6%的复合增长率。
毛利率假设
总体而言,认为环保工程及装备、运营服务等毛利率不会出现大的波动,大概率维持不变。仪器、相关软件和实验室耗材领域中总体毛利率呈现逐年提升趋势,年提升幅度在0.5-2.2个百分点。主要两个原因:一是相关高毛利子公司,收入增速快;二是前期传统的仪器业务在赋予5G和人工智能科技元素背景、各地开展新基建的情况下,毛利率将平稳上升,2020年提升1.5个百分点后将稳定在47%的水平。
期间费用率趋势分析
公司自2011年以来,人员总数净增加4110人,或增长295.41%,支付给员工工资和福利的金额自2011年的1.32亿元增长到2019年的9.23亿,人均薪酬9年间增长77%,增加的人员中主要为销售和技术人员,截止2019年两者合计占公司总人数的76.4%。
最近3年销售和技术人员增幅分别为115%和83%,分别增加622和1382人,其中最主要的增加在2017和2018年两个年度,2019年人员变动增速下降。这些都是实实在在的投入,增强研发能力和渠道下沉,我们推断近2000人的新动力在沉淀接近2年后生产效率会提升,另外叠加公司高端产品的放量,人均产出有望得到较大幅度提升。我们推断公司实际控制人将逐步剥离或出售非核心业务,聚焦到高端实验室仪器领域,这种聚焦必然带来管理能力的提升最终人均产出将出现较大的提升,对应期间费用率未来2-3年总体会降低3个百分点。
商誉减值分析
公司自2011年上市以来开展了一系列并购,截止2019年末仍有6.04亿元的商誉,是否会计提影响到2020-2022年的业绩。目前仍有10个公司有商誉,据我们的判断,目前天吉仪器、上海安谱、东深电子未来2-3年经营趋好,合计3.29亿的商誉未来3年计提概率较小。其余7家公司中商誉较大的北京鑫佰利科技(8691万元)、重庆三峡环保(集团)(8991万元)、哈尔滨华*药春**化环保技术(3963万元),从其经营的范围结合行业发展看,我们认为未来2年经营是中性的,存在计提的可能,我们判断2020-2022年减值幅度在3000-5000万元之间。
估值分析
给予30倍PE
公司PE-BAND从公司PE-BAND来看,2014-2016年基本估值在53.4X附近徘徊,2016年底之后迅速下降,2019年由于业绩下滑的特殊原因,公司估值超越了68.2X的上线,历史上市场仍给与公司较高估值,凸显了公司高端分析仪的属性。
海外分析仪器巨头一般在30倍从海外分析仪的龙头厂商来看,2019年龙头公司估值均在20-40倍之间,个别公司会在40倍以上,综合分析,随着公司高端分析仪占比将逐步上升,我们认为公司当年享受30倍估值是合理的。

软件业务PE中枢在69倍
另外我们看到公司业务结构包含软件,曾获得过“国家重点布局软件企业”资格,软件产品表现为嵌入式软件、软件操作平台等,纵观软件版块的估值,近两年来一直在36.66倍以上,目前已超69倍PE,公司软件业务应该享受不低于69倍的水平。

电子板块PE高于45.52倍
公司多数产品也兼具电子产品属性,不同的是公司产品均为2B的,面向科研和生产过程检测,更加类似于半导体检测设备,比如精测电子,我们发现整个电子板块估值自2019年1月处于低位24倍水平,目前已高于45.52倍,按Wind的预期精测电子2020年在50倍左右,半导体估值水平普遍高于100倍。

给予33.3元目标价
们预计2020-2022年公司归属于母公司的净利润为5.00/6.59/8.62亿元,对应EPS为1.11/1.46/1.90元,对应PE为15.8/12.0/9.1倍,鉴于公司在高端分析仪的龙头地位以及产品向半导体检测设备领域拓展,给予公司2020年30倍PE,调高目标价至33.3元