项目名称:兴龙湾别墅四大系统施工技术要点#李心草溺亡事件#
富田兴龙湾别墅区位于郑州市龙湖镇,是河南兴田置业有限公司开发的一座50多万平方米的意大利风格新古典主义建筑群落。项目占地512亩,容积率1.4,绿地率36%,富田兴龙湾建成后将是4000多户居民低碳生活的意大利原生艺术城邦。

别墅为地下一层、地上三层,
负一层设有车库、司机房、娱乐区,麻将室,设备间等;
一层设客厅、餐厅、厨房、客房
二层休闲区、儿童房、女儿房、老人房
三层为休闲露台、主卧、衣帽间、书房
总建筑面积约420㎡,占地面积约106㎡。
二、设计内容
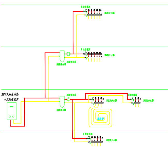
1、壁挂炉+低温地板辐射采暖系统
卡*博兰**集分水器、混水耦合罐、DAB静音循环水泵、威能进口采暖洗浴双用炉、卡*博兰**PERT阻氧管道。
2、全热回收新风系统
配置四台S-260HP智能版全热回收新风主机
3、舒适性空调系统
配置三菱重工海尔RFC280TX室外机、9台室内机,压缩机为纯进口专利3D涡旋压缩机,压缩效率更高。
4、热水配置200L彩钢储热保温水箱,配置温控水泵,保证末端用水点水温即开即热,可控调节水温。
三、空调施工
1)设备材料进场验收,三菱专用分歧器,R410A专用热轧铜管,壁厚均匀,设备型号对照配置表核对进场型号信息。

设备型号验收,三菱专用分歧器

R410A专用热轧铜管,壁厚均匀
主机进场

室内机进场


室内机吊装,设备吊装前防尘保护
2)新风

热回收新风主机进场、核对型号

施工结束后测试出风口风速、过滤效果

智能控制面板,室内空气质量实时监测
3)采暖施工

保温层、反射层铺设,拼缝处铝箔胶带粘结

水泵、去藕罐开槽入墙,后期木饰面门框处理
采暖系统图





4)热水系统


热水循环系统位口预留