福建这些地方、医院
请!求!支!援!
请大家帮忙转发!

自新型冠状病毒肺炎疫情发生以来
全国人民众志成城,共抗疫情
因正值春节
物资生产运输困难,医院储备有限
许多地方、医院开通社会捐赠通道
接受依法合规、渠道正规的紧缺物资
以下是福建这些地方、医院具体联系方式▼
福州
福州福清市
目前福清市急需口罩、防护服、护目镜等医用物资,希望广大融籍乡亲、爱心人士弘扬回馈桑梓的优良传统,发扬团结互助、共克时艰的伟大精神,通过捐款、捐物等方式为我市捐赠医药物资,为打赢新型冠状病毒疫情防控战役奉献爱心,贡献力量!
一、社会捐款1.捐款账号:9010 7120 9001 00000 20657,户名:福清市红十字会,开户行:福清汇通农商银行加州城支行。2.现金捐款:福建省福清市音西街道福唐路清展街3号,卫健大楼五层福清市红十字会507室,联系咨询电话:85220039。
二、物资捐赠受赠地址:福建省福清市音西街道福唐路清展街3号,卫健大楼五层;受赠单位:福清市红十字会;邮政编码:350300;收货人:戴咏;收货人电话:13609583180。
三、重要说明1.为方便开具捐赠凭证,捐赠时请务必注明捐款(物)人(企业)准确名称及联系方式;2.各类捐赠物资均要求为正规企业产品且在保质期内,符合国家各项质量标准,外包装完好,无污损,目前急需以下防疫物资:N95医用口罩、防护服、一次性医院外科口罩、防护面罩、护目镜、84消毒液、一次性普通口罩、一次性医用帽、医用手套、病毒采样管、500万单位α干扰素等;3.上述联系电话拨打时若有占线情形,请耐心等待,稍后再打,非常时期,敬请理解。
福清市新型冠状病毒感染的肺炎防控工作指挥部
2020年1月27日
福州连江县
关于号召海内外侨胞为打赢“新型冠状病毒感染的肺炎”防控阻击战捐赠款物的倡议书 尊敬的海内外侨胞:新型冠状病毒感染的肺炎发生以来,疫情的发展和同胞的安危牵动着海内外侨胞的心!一方有难,八方支援。为坚决响应*党**中央决策部署,共抗疫情,打赢防控阻击战,连江县委、县政府高度重视,根据部署和要求,压实联防联控责任,强化防控措施,全力保障全县人民群众的身体健康和安全。

充足的医用防护物资是战胜新型冠状病毒疫情的必要所需。目前,我县急需医用口罩、医用防护服应急服、护目镜、消毒液等防疫物资,希望广大海外侨胞、乡亲继续弘扬回馈桑梓的优良传统,发扬团结互助、共克时艰的伟大精神,动员您们在海外的一切力量、调动一切资源,通过各种渠道为我县捐赠医用防护物资,为打赢新型冠状病毒疫情防控战役奉献爱心,贡献力量!


1.境外物资捐赠:根据《海关关于用于新型冠状病毒肺炎疫情防控和治疗的进口捐赠物资办理通关手续的公告》的规定,办理捐赠事宜,捐赠接受单位为连江县红十字会。中国海关热线电话:12360。在捐赠物资申报前,可联系通关服务热线,咨询相关事宜。其中,通关事宜请联系徐菁13886026767,减免税事宜请联系王玲13995597170(上述两位为中国侨联提供的服务人员名单及电话)。
2.国内物资捐赠,请联系连江县红十字会,24小时值班电话:刘颖 15880080270。如有特殊需要咨询的事情可以联系:陈志锦 13950435369。
3.海内外捐款,可汇入连江县慈善总会账户,我们将根据疫情防控的需要专款专用,并及时公布捐赠和资助的项目明细,以便社会监督。
慈善总会接收捐赠账号:开户名称:连江县慈善总会开户银行:福建海峡银行连江支行账 号:100019241890010001银行地址:连江凤城镇文山南路218号温馨花园1楼备 注:请在汇款附言中注明“抗击疫情”

*党**有号召,侨有行动。连江县委*战统**部(侨办)、县侨联愿与海内外侨胞、社会各界一道同全县人民同舟共济、共度难关。我们期望国内归侨侨眷和海外侨胞行动起来,为抗击“新型冠状病毒感染肺炎”疫情,打赢疫情防控阻击战,奉献海内外侨界的爱心和力量。
联系人:李秀文:13860697272
*共中**连江县委*战统**部
连江县人民政府侨务办公室
连江县归国华侨联合会
2020年1月26日
厦门
厦门市第五医院
现向社会征集疫情防控物资捐赠
“疫情就是命令,防控就是责任”。当前应对新型冠状病毒感染的肺炎疫情工作形势严峻,我省已启动重大突发公共卫生事件一级响应。厦门市第五医院作为厦门市定点收治医院之一,严抓疫情防控,全院医务人员恪尽职守,全力奋战,誓要筑起守护生命健康的防线,坚决打赢这场疫情防控阻击战!目前防控形势依然严峻,医院各类防护物资严重匮乏,为切实保障疫情防控救治工作有序推进,更好地服务广大人民群众,医院开通接收捐赠渠道,依法合规接收社会各界爱心人士和机构捐赠渠道正规、符合标准的防护物资,以切实保障疫情防控需要。
捐赠物资由医院根据一线防护需求,统一调配使用;并将公布接收和使用情况,接受社会监督。
感谢社会各界爱心企业和人士的关心与支持!
接收捐赠的物资
医用防护服、医用防护口罩(N95)、医用外科口罩、隔离衣、防护面罩、护目镜等用品。
部分防护物资(耗材)需符合或高于下列国家标准:
1. 医用防护口罩(N95口罩)GB19083-2010
2. 医用外科口罩YY0469-2011
3.防护服达到GB19082-2003、GB19082-2009
●以上捐赠物资须具备医疗器械注册证,所有捐赠物资均需在保质期内,由正规企业生产,包装完好无污损。
接收捐赠联系方式
联系地址:厦门市第五医院设备物资部
联系人:毛坤剑 18650137073(若有占线情形,请稍后再打,非常时期,敬请理解,感谢您的帮助与支持)
泉州
福建医科大学附一闽南医院
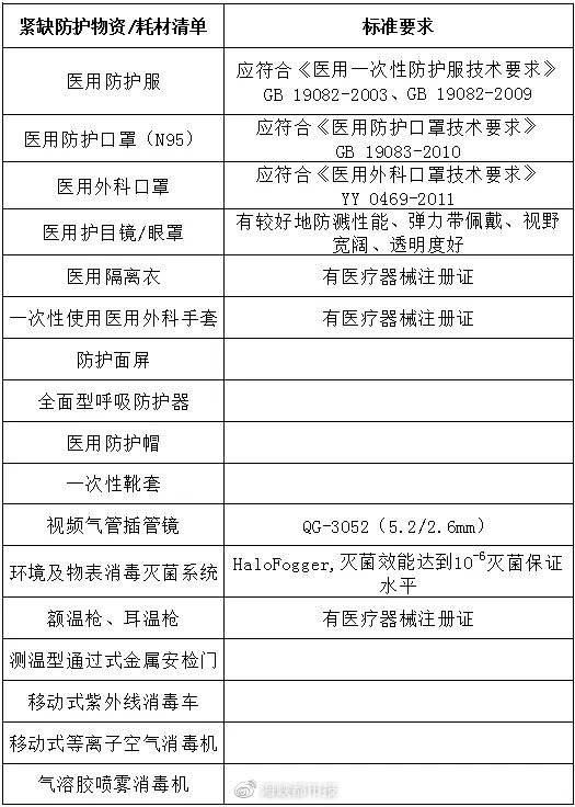
泉州市泉港区医院向社会发出募集防护物资倡议书
目前紧缺的防护物资清单如下:

点击此处添加图片说明文字
联系地址:福建省泉州市泉港区祥云南路2098号
联 系 人:黄主任
联系电话:0595-68111333
漳州
龙海市第一医院
向社会发出募集防护物资倡议书
由于医院防护物资短缺,为切实保障疫情防控需要,更好地服务广大人民群众,医院开通接受社会捐赠通道,接受合法合规的急需短缺防护物资,清单如下:

点击此处添加图片说明文字
● 联系地址:
福建省龙海市紫崴路35号
● 联系人:
13859299722 小王
漳州市第五医院
向社会发出募集防护物资倡议书
目前紧缺的防护物资清单如下:

点击此处添加图片说明文字
联系地址:漳州台商投资区角美镇文圃大道22号
联 系 人:黄主任联系电话:13607587987 13599578783
莆田
莆田学院附属医院重要通知!
目前,医院各类防护物资匮乏,如何保障患者及医护人员的防护安全是当前最需要解决的问题。为了更好地救治患者,保障疫情防治需要,医院开通接受捐赠的渠道,依法合规接受社会各界正规渠道、资质齐全的防护物资捐赠。
1.各类捐赠的防护物资均要求在保质期内,正规企业产品,符合国家各项质量标准,外包装完好,无污损。
2.捐赠的部分物资需符合下列国家标准:
医用防护口罩GB 19083-2010
医用外科口罩YY 0469-2010
防护服 符合GB 19082-2003《医用一次性防护服技术要求》
3.为方便开具捐赠凭证,捐赠时请务必注明捐款(物)人(企业)准确名称及联系方式。
4.联系地址:福建省莆田市荔城区东圳东路999号 莆田学院附属医院。
5.联系人:肖先生 13607549980
陈女士 18760529658
林女士 13666901960
莆田市第一医院重要通知!
因医院两批志愿者,8位美丽的“逆行者”奔赴武汉支援,带了一批医疗防护用品,加上近期门诊发热病人增加,要保证继续开展日常的诊疗工作,导致目前医院各类防护物资严重匮乏,如何保障患者及医护人员的防护安全是当前急需解决的问题。为了更好地救治患者,保障疫情防治需要,医院开通接受捐赠的渠道,依法合规接受社会各界正规渠道、资质齐全的防护物资(医用防护服、N95口罩、医用外科口罩、防护面罩等)捐赠。
1、各类捐赠的防护物资(医用防护服、N95口罩、医用外科口罩、防护面罩等)均要求在保质期内,正规企业产品,符合国家各项质量标准,外包装完好,无污损。
2、捐赠的部分物资需符合以下国家标准:
防护服符合GB190822003《医用一次性防护服技术要求》
医用防护口罩GB190832010
医用外科口罩YY0469-2010
3、为方便开具捐赠凭证,捐赠时请务必注明捐款(物)人(企业)准确名称及联系方式。
4、联系地址:福建省莆田市城厢区龙德井389号莆田市第一医院。
5、联系人:俞先生13860986208
林女士13850216005
莆田涵江医院重要通知!
自2020年春节以来,新型冠状病毒感染的肺炎疫情日趋严峻。莆田涵江医院首批2位志愿者已奔赴武汉前线支援,且自备7日防护所需物资一并带去。连日来我院接诊发热病人增多,导致目前医院各类防护物资严重匮乏,如何保障患者及医护人员的防护安全是当前最需要解决的问题。为了保证日常诊疗工作的正常开展,为了更好地救治患者,也为了保障疫情防治的需要,莆田涵江医院现开通接受捐赠的渠道,依法合规接受社会各界正规渠道、资质齐全的防护物资捐赠。望请社会各界爱心企业、人士伸出公益大爱的援助之手!
1、捐赠方式:接受爱心企业、爱心人士捐赠物品。联系人:肖纪森13799603302
2、各类捐赠的防护物资(医用防护服、N95口罩、医用外科口罩、防护面罩等)均要求在保质期内,正规企业产品,符合国家各项质量标准,外包装完好,无污损。
3、捐赠的部分物资需符合以下国家标准:

点击此处添加图片说明文字
4、为方便开具捐赠凭证,捐赠时请务必注明捐款(物)人(企业)准确名称及联系方式。
联系地址:福建省莆田市涵江区涵东街道顶埔路366号莆田涵江医院
联系人:肖纪森13799603302
仙游县总医院
向社会各界发出捐赠倡议
目前,医院各类防护物资严重匮乏,如何保障患者及医务人员的防护安全是当前最需要解决的问题。为了更好地救治患者,保障疫情防治需要,医院开通接受捐赠的渠道,依法合规接受社会各界正规渠道、资质齐全的防护物资捐赠。现将相关事宜公告如下:
一、捐赠方式:接受爱心企业、爱心人士捐赠物品。
联系人:杨先生13799699730二、捐赠说明
(一)为方便开具捐赠凭证,捐赠时请注明捐物人(企业)准确名称及联系方式。
(二)各类捐赠物资均要求在有效期内,正规企业产品,符合国家各项质量标准,外包装完好,无污损。
(三)本次接受的物资主要为以下品种:N95口罩、一次性医用防护服、医院外科口罩、防护面罩、护目镜、84消毒液、手消毒液、一次性医用口罩、一次性医用帽、一次性手术衣(隔离衣)等。其他与本次防控无关的物资暂不接受。三、捐赠物资将全部用于仙游县总医院新型冠状病毒感染的肺炎防控工作。
捐赠物品清单

点击此处添加图片说明文字
地 址:福建省仙游县总医院设备科
联系人:杨先生13799699730
福建省仙游县总医院
2020年1月29日
秀屿区医院
接受社会捐赠的紧急公告
秀屿区医院作为防控新型冠状病毒的肺炎定点县区级救治医院,同时还要继续开展日常的疾病诊疗工作。目前,医院各类防护物资匮乏,如何保障患者及医护人员的防护安全是当前最需要解决的问题。为了更好地救治患者,保障疫情防治需要,医院开通接受捐赠的渠道,依法合规接受社会各界正规渠道、资质齐全的防护物资捐赠。
1.各类捐赠的防护物资(N95口罩、医用外科口罩、医用防护服、防护面罩、防护面屏、隔离衣、医用帽子、一次性鞋套、全面型呼吸防护器、84消毒液、75%酒精等)均要求在保质期内,正规企业产品,符合国家各项质量标准,外包装完好,无污损。
2.捐赠的部分物资需符合下列国家标准:
医用防护口罩GB 19083-2010
医用外科口罩YY 0469-2010
防护服 符合GB 19082-2003《医用一次性防护服技术要求》
3.为方便开具捐赠凭证,捐赠时请务必注明捐款(物)人(企业)准确名称及联系方式。
4.联系地址:福建省莆田市秀屿区笏石镇大众路579号 莆田市秀屿区医院。
5.联系人:陈先生 13859826020
林女士 13959576158
三明
三明市中西医结合医院
接受社会捐赠

三明市第一医院
接受社会捐赠倡议书
三明市第一医院接受社会捐赠倡议书
2020年春节以来,新型冠状病毒引发的肺炎疫情日趋严峻。“生命重于泰山,疫情就是命令,防控就是责任”,三明市第一医院始终把疫情防控工作作为当前最重要的工作来抓,始终把人民健康、生命安全放在首位。全院职工众志成城,坚守岗位,夜以继日,全力以赴奋战在防控疫情的第一线。
全市确诊的新型冠状病毒感染的肺炎患者都集中在三明市第一医院救治,同时医院还要继续开展日常的疾病诊疗工作。目前,医院各类防护物资严重匮乏,如何保障患者及医务人员的防护安全是当前最需要解决的问题。为了更好地救治患者,保障疫情防治需要,医院开通接受捐赠的渠道,依法合规接受社会各界正规渠道、资质齐全的防护物资捐赠。

地 址:福建省三明市列东街29号
三明市第一医院*党**办、设备科
联系人:王老师 18950951415
黄老师 13860550519
黄老师 13666964697
宁德
福建省霞浦县医院
接受爱心捐赠公告

南平
南平市第一医院
向社会各界发出捐赠倡议
目前,医院各类防护物资严重匮乏,如何保障患者及医务人员的防护安全是当前最需要解决的问题。为了更好地救治患者,保障疫情防治需要,医院开通接受捐赠的渠道,依法合规接受社会各界正规渠道、资质齐全的防护物资捐赠。现将相关事宜公告如下:
一、捐赠方式:接受爱心企业、爱心人士捐赠物。联系人:龚女士,手机号13859382085,刘女士13860087061
二、捐赠说明
(一)为方便开具捐赠凭证,捐赠时请注明捐款物人(企业)准确名称及联系方式。
(二)各类捐赠物资均要求在有效期内,正规企业产品,符合国家各项质量标准,外包装完好,无污损。
(三)本次接受的物资主要为以下品种:
N95口罩、一次性医用防护服、医院外科口罩、防护面罩、护目镜、84消毒液、手消毒液、一次性医用口罩、一次性医用帽、一次性手术衣(隔离衣)等。其他与本次防控无关的物资暂不接受。
三、捐赠物资将全部用于南平市第一医院新型冠状病毒感染的肺炎防控工作。
捐赠物品清单

地 址:福建省南平市中山路317号
南平市第一医院设备科
联系人:龚女士 13859382085
刘女士13860087061
南平市第二医院
向社会各界发出捐赠倡议
疫情防控物资短缺!
南平市第二医院向社会各界发出捐赠倡议

当前,正处于新型冠状病毒感染的肺炎疫情防控关键时期,我市已启动重大突发公共卫生事件一级响应,全面进入抗击疫情的紧急状态。疫情就是命令,防控就是责任,作为新型冠状病毒肺炎集中救治定点医院,我院广大医务工作者坚守岗位,冲锋在前,承担着预检分诊、发热门诊、疑似病人的隔离治疗等防控任务,坚决筑起守护人民生命安全的防护线。目前医院在抗击疫情的过程中,对于医疗防护用品需求量很大、缺口十分明显。为更有序参与防控工作,我们热切期盼社会各界能够积极捐赠,同舟共济、共克时艰,为防控新型冠状病毒肺炎疫情尽一份力量。医院开通接受社会捐赠渠道,接受依法合规社会各界正规渠道、资质齐全的防护物资捐赠。现将相关事宜公告如下:
一、捐赠方式:接受爱心企业、爱心人士捐赠物品。
二、捐赠说明
(一)为方便开具捐赠凭证,捐赠时请注明捐物人(企业)准确名称及联系方式。
(二)各类捐赠物资均要求在有效期内,正规企业产品,符合国家各项质量标准,外包装完好,无污损。
(三)本次接受的物资主要为以下品种:N95口罩、医用防护服、外科口罩、防护面罩、护目镜、一次性医用口罩、一次性医用帽、一次性手术衣(隔离衣)等。其他与本次防控无关的物资暂不接受。
三、捐赠物资将全部用于南平市第二医院新型冠状病毒感染的肺炎防控工作。

地 址:福建省南平市建阳区黄花山路10号
南平市第二医院设备科
联系人:冯女士 18950626478
黄先生18950626759
福建省南平市第二医院
2020年1月29日
平潭
平潭县红十字会与平潭协和医院
发布接收社会捐赠公告
平潭县红十字会接收捐赠的物资包括:N95口罩(有注册证,无阀门)、防护服(连体带鞋套)、一次性医院外科口罩、防护面罩、护目镜、84消毒液、一次性消毒床罩、一次性普通口罩、一次性医用帽、一次性使用手术衣、医用手套等。
需要提醒的是,各类捐赠物资均要求在保质期内,正规企业产品,符合国家各项质量标准,外包装完好,无污损。
除了物资捐赠,此次平潭县红十字会还接受社会捐款。此次捐款为专款专用,捐款人通过银行捐赠时,请务必注明捐赠意向“疫情防控”,未注明捐赠用途的款项将统筹用于符合红十字会宗旨的人道救助工作,捐赠款物将由实验区新型冠状肺炎防控指挥部统一调配使用。
另外,为方便开具、寄发捐赠票据或捐赠证书等,捐赠时务必注明捐赠人(企业)准确名称及联系方式。
捐款账户:平潭县红十字会
开户银行:中国银行股份有限公司福建自贸试验区平潭片区分行
账号:423473945551。
联系电话:0591-23167066(办公室电话)、13705900376(李女士)、15305907956(高先生)
福建医科大学附属协和医院平潭分院(下称“平潭协和医院”)发出倡议书,接受社会捐赠。
目前,医院各类防护物资严重匮乏,如何保障患者及医务人员的防护安全成了当前最需要解决的问题,为了更好地救治患者,防控疫情,医院开通接受捐赠的渠道,依法合规接受社会各界正规渠道、资质齐全的防护物资捐赠。
平潭协和医院接收捐赠的物资包括:医用防护服、医用防护口罩(N95口罩)、医用外科口罩、医用护目镜或眼罩、防护面屏、全面型呼吸防护器、医用隔离衣、医用防护帽、一次性鞋套、一次性使用医用外科手套、一次性使用医用检查手套。
联系人:潘先生0591-23166602,魏先生 0591-23166679
地址:福建省平潭综合实验区北厝镇临湖七路2号(平潭综合实验区医院*党**办、设备科)
一方有难,八方支援
众志成城,共克时艰
武汉加油!中国加油!
来源:东南网综合福建卫生报、平潭时报等
编辑:郭晨