五一节前最后一天, 有媒体爆出天河教育局2022年招生细则,其中又新增6所小学预警,从2022年8月31日,新购房者将按购房顺序先后入学。
这六所小学具体是:五一小学、棠下小学、盈彩美居小学、华景小学、中海康城小学、骏景小学。

这样一来,天河小学名校集团,五大+四小全军覆没,只剩下了老牌华康小学和新秀汇景实验小学和天河第一小学还没被预警。
当然,划定时间是8月31日,离这个时间还剩下4个月,要换房的还得抓紧。
天河的招生预警估计会持续多久? 我自己看了一下今年的招生计划名单,其实不少学校今年招生班数对比去年并没有增加多少 , 主要还是新入学>毕业人数所致。
华阳17+9, 和龙口西一样26个班; 华景16个班,无增加,天府路15个班,无增加,体育东5+9+3=17个班。





按我之前估计的模型,今后几年在校人数仍将持续增加,到2024年以后才出现缓增,我估计要到2024年以后,部分预警学校才会取消预警。

详文:天河小升初2022年就开始全民摇号?
至于对学位房的影响情况, 应该各校不同,具体会看真正被统筹的比例有多高,如果被统筹比例低,则影响不太大。
这两年还会有新校区启用,比如已封顶的石牌西小学。

今年天河区将陆续竣工五所小学工程,将新增3.6万平方米新校舍,新增学位约4000个,有效缓解市中心城区“入学难”的问题。
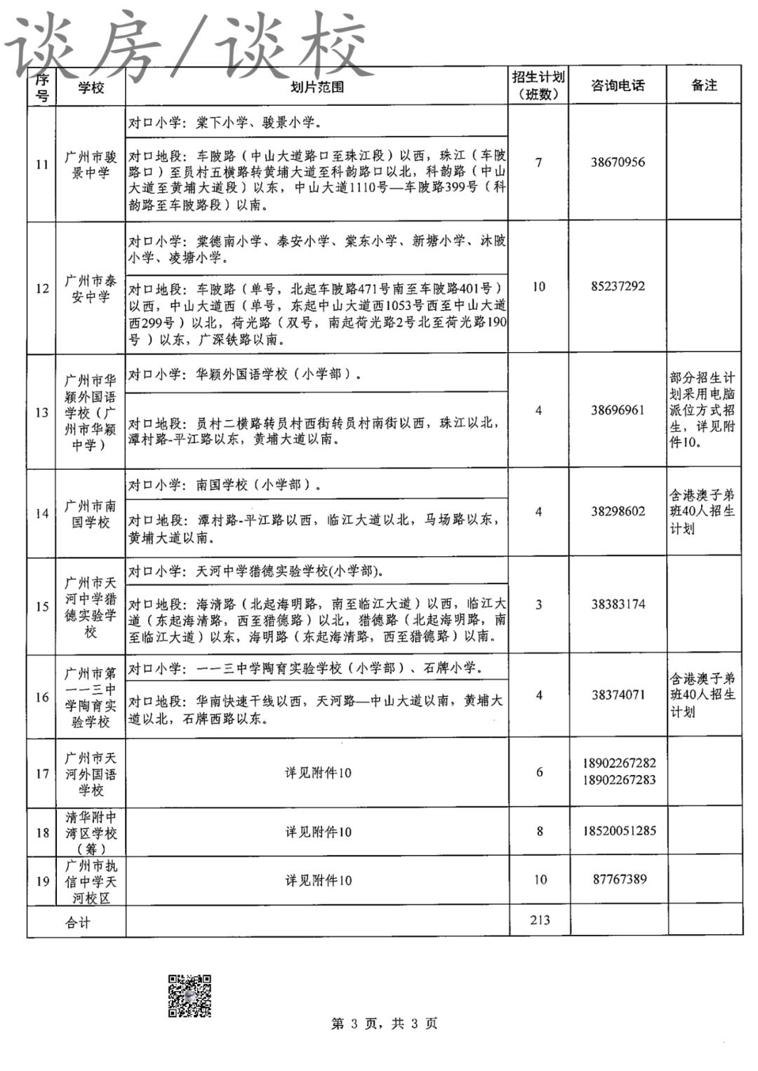
附一下天河四校的招生计划,没有什么变化。




部分文件详细文末。




























