学校介绍

苏州市平直实验小学位于五卅路(今平桥直街)99号,创办于清宣统二年(1909年)。1980年被江苏省教育厅确定为"江苏省名校";2006年经江苏省教育厅确认,获"江苏省实验小学"称号;2010年被江苏省教育厅命名为"江苏省和谐校园";现已成为江苏名校俱乐部会员单位。学校现拥有一支师德高尚、业务精良、锐意进取的教师队伍。
2019年施教区

2019年入学公示

一年级班级数
一年级6个班,一个班42-45人左右
总课表




作息时间表

关注转学的要求
申请转入需提供:1.夫妻双方及学生的户口本原件(三人需在同一户口本上);2.房产证、土地证原件(或产权证)如面积不到人均18平米还需提供唯一住房证明;3.夫妻身份证原件;4.家长手写转学申请(包括:学生姓名,学籍号,原就读学校,转学原因,家长联系电话)
学校其他情况
两个校区,1-4年级在平桥直街99号,5-6年级在竹辉路385号,十年一轮换
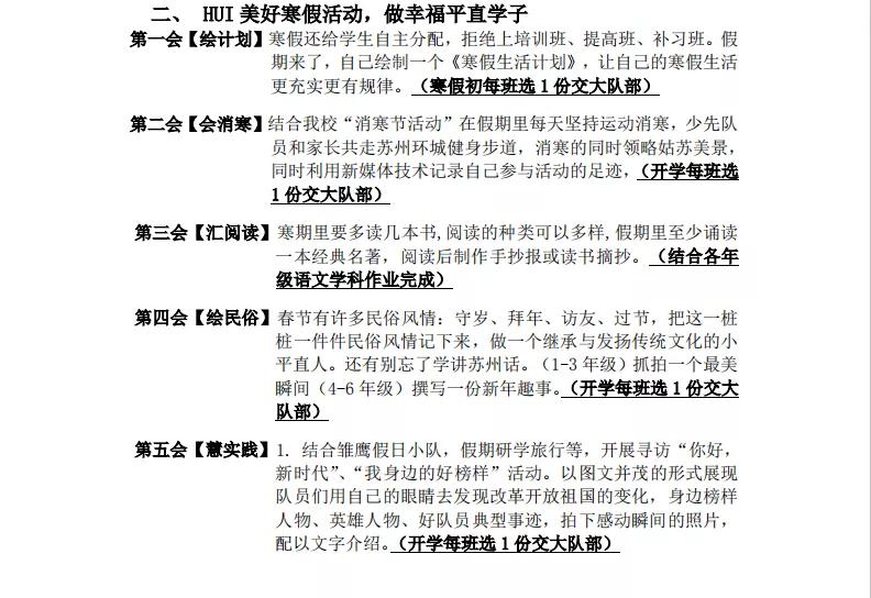
寒假生活指导


免试生评选标准
选拔办法:以班级为单位,班主任与语文、数学、英语学科任课教师根据全体学生的学习表现与学习成绩,选取名列全班前茅的学科成绩优异的学生成为学校期末考试免试生,以年级为单位上报教导处后公示,成为其他学生学科学习的榜样。
选拔标准:语文、数学、英语学科单科学习表现与学习成绩优异,名列全班前茅,起到学科学习的榜样作用。
选拔数量:以班级为单位按语数英3个学科各2名上报。
三好生评选标准
选拔办法:以班级为单位,在班主任的指导下,由学生在全体学生中民主提名并公开表决,经班级任课教师同意,以年级为单位上报教导处后公示,力争使评选出的学生能成为其他学生的做人、学习的榜样。
选拔标准:思想品德好,热爱祖国,尊敬老师,团结同学,操行评定为“优秀”;学习兴趣广泛,有较强的求知欲,乐于思考,各科学习成绩优异;通过《国家体育锻炼标准》、体育课成绩良好及以上。
选拔数量:按班级总人数的20%、毕业班25%上报。
每周菜谱
