直播作为在线教育的重要手段,近年来一直备受青睐。但要如何选择适合的服务商呢?这篇文章可能能给你一些参考。

2020年教育行业,一面海水,一面火焰。
对于正在高速发展的教育行业来说,学校、线下教培机构都无法开工,老师和学员被困在家中,在线教育一夜之间似乎站上“风口”之巅。实际上,无论是1对1、还是1对多,无论K12、还是其他教育领域,直播作为在线教育的重要手段,近年来一直备受青睐。当在线教育直播迎来井喷式发展,解决相关基础设施的棘手问题,就变得尤为关键。
但是,对于中小型公司来说,很难自研完成需要高成本、高技术的技术平台,于是,选择第三方云视频服务提供商是目前最高效的方法。那么,如何选择适合的服务商?
我们挑选了百家云、保利威、伯索云课堂、Boom、ClassIn、获得场景视频、目睹、拓课云、腾讯课堂、微吼等10款产品进行测试(排名按照首字母排序),看它们各自都有怎样的效果。
一、产品简介
通过体验这10款产品,对它们的教育直播概况及会用到的基本功能进行了梳理,如下图所示。

10款产品在授课类型上各有侧重,其中以小班课居多,大班课、公开课次之,接着为1对1和双师课,接着为小班课,其中百家云在教育直播上提供的授课类型最全面,五种授课类型都包含在内。
此外,上述产品基本都包含了白板、文档、提问、答题等功能,百家云、保利威、腾讯课堂、微吼等还包含了发布公告、点名/签到功能,生动模拟了线下教学场场景。不同于其他行业直播,教育直播更看重白板、写字、问答等场景功能。
屏幕显示方面,大部分产品都可以*放播**课件、多媒体、进行屏幕共享等,获得场景视频可提供多种模式的共享服务,腾讯课堂提供手写板等功能,在传统授课方式之外,利用网络便捷性实时共享丰富多彩的教学资源,提高学生的学习兴趣。
此外,互动直播可以让学生和老师进行实时的语音、视频对话,增加教学中的互动性。其中百家云、保利威、获得场景视频三款产品连麦方式最为丰富,腾讯课堂极速版仅支持文字/图片交流,百家云、Boom、微吼可以对上麦学员进行管理,有利于维持班级秩序。
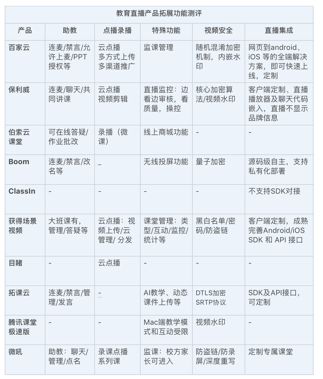
二、拓展功能
除了满足教学中的基本功能,产品额外的拓展功能可以触及用户痒点,为校方、老师、学生及家长提供更好的教学体验。

面对观看直播的众多学员,教师如果要保证教学质量,就很难做到一心二用,而如果能有助教帮助老师进行课堂事务管理、在线答疑等,主讲老师就可以专心教学,而各家教育直播提供商等助教老师功能有所侧重。
例如保利威的助教可以和学生聊天,和老师共同讲课;百家云的助教可以使用专属的分享链接加入课程来协助老师,学生端无法看到助教,但助教可使用老师端的功能,如连麦功能、禁言功能、允许上麦、PTT 授权等功能;而伯索云课堂的助教则可以在线答疑/进行作业批改。
另外,在线课堂教学效果如何保证?于是监课功能应运而生。保利威、百家云、获得场景视频、微吼等产品都不同程度引入了监课功能,在课中课后随时检验上课效果,也可根据学生反应适时对教学方案进行调整。
视频安全方面,各个产品提供商以多种加密机制、视频水印、防盗链、量子加密等形式,有效保护课程版权。而在直播集成上,获得场景视频、百家云、保利威、Boom、微吼等均可实现定制服务,结合教育企业不同需求,打造专属的在线课堂。
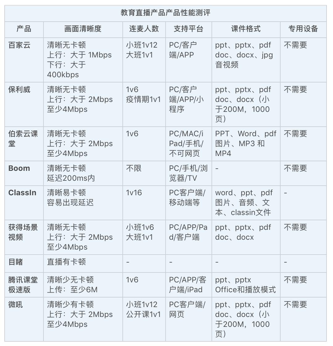
三、产品性能
教育直播中互动功能是其核心优势,而要想保证互动的流畅性,低延迟是其核心能力。在教室端的单向直播中,即使出现延迟,用户感受并不明显,10款产品目前也基本可以做到画面清晰无卡顿,其中百家云产品表现较为优秀。

从连麦人数上我们可以看到,各家产品的互动性已经出现明显差别。小班课中,ClassIn的连麦人数最高可达16路,然而画面容易出现延迟;而百家云和微吼目前可以最高达到12路,且清晰无卡顿;而保利威的最高连麦为6路,疫情期为了保证流畅,降低至1路。
互动性虽是重要指标,但不是唯一指标,在教师共享的课件格式方面,目前大多产品可满足ppt、word、pdf格式,少量产品可传送图片和音频,百家云和伯索云课堂还可以传输视频。
四、产品服务和支持
教育直播的开通与售后服务,也是产品线中的重要一环,好的支持服务可以为用户带来满意的使用体验。除了基础的客户培训教程、专门客服和文档支持资料,10款产品提供商均可做到7x24小时在线服务支持,只是各家相应速度不一。

在开通流程上,百家云、保利威和伯索云课堂虽然都提供免费试用服务,但只有百家云提供1对1的客户经理产品展示和不限期试用服务,直到客户满意为止,Boom提供新注册即赠送一个月会员免费试用权限,正式使用价格十分便宜,分别为66元/月,666元/年。
五、总结
1. 百家云
百家云主打一站式视频技术服务提供商,综合能力较强。不但覆盖五种授课类型,小班课学生进入教室后还可以自动语音上麦,最多可同时上麦12人,且基本功能和拓展功能都较齐全。能同时提供丰富的课件形式和流畅的视频体验是亮点,无论试用还是正式购买,都有专属的客服进行服务,容易上手也非常博好感。
2、保利威
保利威主打视频安全,在直播监控、直播集成上表现较好,且助教功能上独具特色,可以配合主讲老师授课。还提供免费试用服务,并且引入了监课功能来保证教学效果。美中不足的是,疫情期为了保证流畅度,一次最多只能一个学生上麦,互动性相对较少,且在上麦前期需要进行插件安装,增加了用户的时间成本。
3.伯索云课堂
伯索云课堂专注于教育领域,为教育机构打造了“伯索云学堂”、“作业记”等产品,其在线答疑和在线作业批改功能为老师提供了较好的工作体验,且线上商城功能使变现更为容易,方便招生、学习等环节,但在视频安全、直播集成方面有待提高。
4.Boom
Boom是本次测评的黑马产品,作为一款云视频会议软件,视频清晰度非常高,可以支持大规模高并发。用户在移动、TV、网页等端口均可点开即用,还支持无线投屏功能,简单易用。遗憾的是在教育功能上有所受限,只能满足基本的上课、连麦、白板、屏幕共享等功能,不过66/月以及666/年不限人数、时长、次数的性价比对困难期的教培机构来说,还是很无敌的。
5.ClassIn
ClassIn以小班课为主营业务,教育场景所需的功能,例如白板、文档、提问、答题等功能基本上都具备了,并且整体看来做得不错,稳定性方面还有待加强。另外就是,其双师课仅用小班课实现,系统架构上必须*载下**客户端这点比较不讨巧,且不支持定制,API接口较少,对接门槛比较高。
6.获得场景视频
获得场景视频提供基于云计算的视频云直播、云点播、云互动和云加速的整体解决方案,其支持班型氛围云课堂(1对1、小班课、双师课)和云直播(大班课),两个直播身份导致其功能有所差异,云课堂还支持互动者、隐身者、旁听者等,另外,管理者可设置不同直播模式。
7.目睹
目睹目前以大会直播和企业直播为主,产品线较为单一,其企业直播功能较齐全,但在大并发情况*体下**验不佳,近年开始往教育直播行业沉淀,需要对教育用户进一步去深入理解,无适用教育的大小班等班型。
8.拓课云
拓课云拥支持多种班型,产品线主要是小班课、直播课堂、拓课网校,用户可以在多终端使用,同时支持API接口及SDK,可以为在线教育企业提供定制服务,用户可根据自身业务调整部署。但可以看出,在点播业务方面,还有丰富和待完善的空间。
9.腾讯课堂极速版
腾讯课堂是腾讯推出的专业在线教育平台,聚合大量优质教育机构和名师,下设职业培训、公务员考试、托福雅思、中小学教育等众多在线学习课程,但其产品缺少助教、点播等功能,且在MAC端互动功能和教学模式均受限,课件格式较少,教学功能有待完善。
10.微吼
微吼商务直播功能齐全,市场占有率较高。不过也是近年来才开始涉足教育行业,其产品稳定性和使用场景方面还有进步的空间,其大班和小班是两套产品,其课堂功能如屏幕共享、连麦等还不够完善,直播延迟较大。
直播模式只是在线教育的形式之一,相信随着技术进步和市场不断成熟,K12教育ToB行业未来会更加智能化、本地化、集成化,未来会带来与场景更加适配的产品体验。