近日,有网友在中国网投诉平台(tousu.china.com.cn)发布了关于友信普惠的投诉,内容如下:
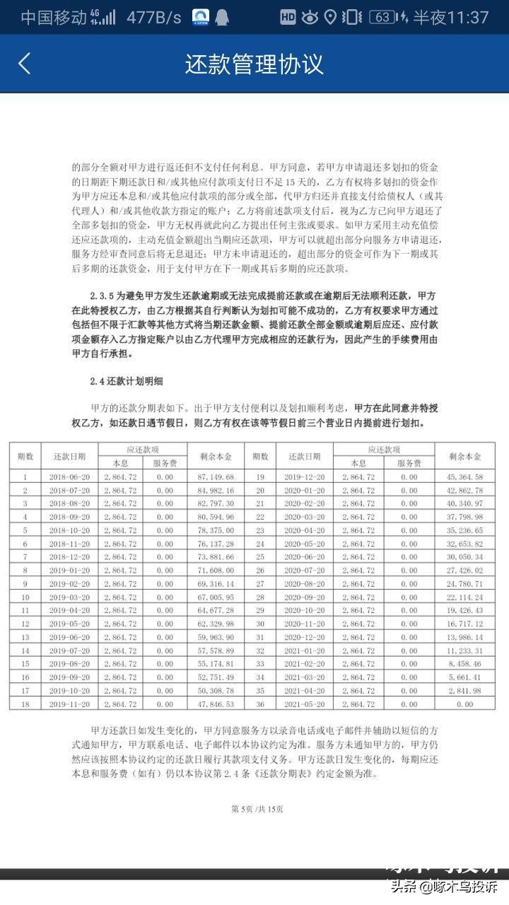
1.您好,现在反馈问题:友信普惠借款和本人借款协议存在协议金额与实际到账金额不符,构成砍头息违法行为,合同金额89300元,协议年利率9.6%,实际可用金额为60000元,其中29300元未到账并29300元进行了本息计算,按照60000元的借款本金,每月还2864.72元本息计算,年化利率高达39.38%,于2018年6月开始截止到2020年2月本人已还款2864.72元×21期=60159.12元并未逾期 。与本人签订的借款协议不符,根据《最高法关于民间借贷若干问题司法解释》此协议为无效协议严重侵害了我的个人合法权益和利益,为了保护我作为消费者甲方的合法权益,另外,本人多次于友信普惠门店客服以及官方客服沟通友信普惠至今无法提供《还款管理协议》和《信用服务协议》涉及到的《借款协议》《授权委托书》《第三方代扣 授权委托书》《CA电子签名授权委托书》根据《消费者权益保护法》友信普惠已经侵犯本人知情权,根据《合同法》友信普惠公司有义务且必须提供给本所有有关协议, 根据友信普惠种种迹象怀疑存在欺诈行为,决定将依法进行合法维权,在合法维权期间,我方申请暂停还款,本人秉承协议约定有有争议先协商选择若协商未达到公平公正本人将通过司法途径解决。协商期间本人有权通过举报方式对友信普惠违法违规行为进行举报,停止还款并非债务人躲避债务,本人真实意愿是解决协议纠纷。欠账还钱,天经地义,依法维权,合情合理。 2.本人2018年5月29日与友信公司线下门店签署借贷合同,因在还款中发现合同金额与本人实际到账金额不符,实际到账可支配金额:60000元,合同金额:89300元本着合同存在异议先协商的基本原则与友信公司进行协商,多次致电友信门店以及官方客服协商至今未果。经本人在国家信用信息公示系统查询以及工商确认友信公司并不具备从事线下放贷、中介服务、撮合*款贷**等资质。而且无法向本人提供有效的合同协议,并且公司业务人员以微粒贷二次*款贷**、利率低、下款快的手段虚假宣传、以金融咨询服务为理由、向社会不特定人群进行线下放贷。根据《人民银行发1999.415号文件》以咨询公司名义非法从事金融业务非法经营、咨询公司无牌照、无资质、收取高额中介费、严重扰乱金融秩序 、违规超出经营范围,违法进行非法经营,请国家政府相关部门严查严办 违反国家规定,未经监管部门批准,或者超越经营范围,以营利为目的,经常性地向社会不特定对象发放*款贷**,扰乱金融市场秩序,情节严重的,依照刑法第二百二十五条第(四)项的规定,以非法经营罪定罪处罚。



