最近总有很多家长在问,海桐小学到底怎么样,比如教学质量好不好、入学条件是什么、学校特色和优势等等。今天入学君就来带你详细了解一下 海桐小学。
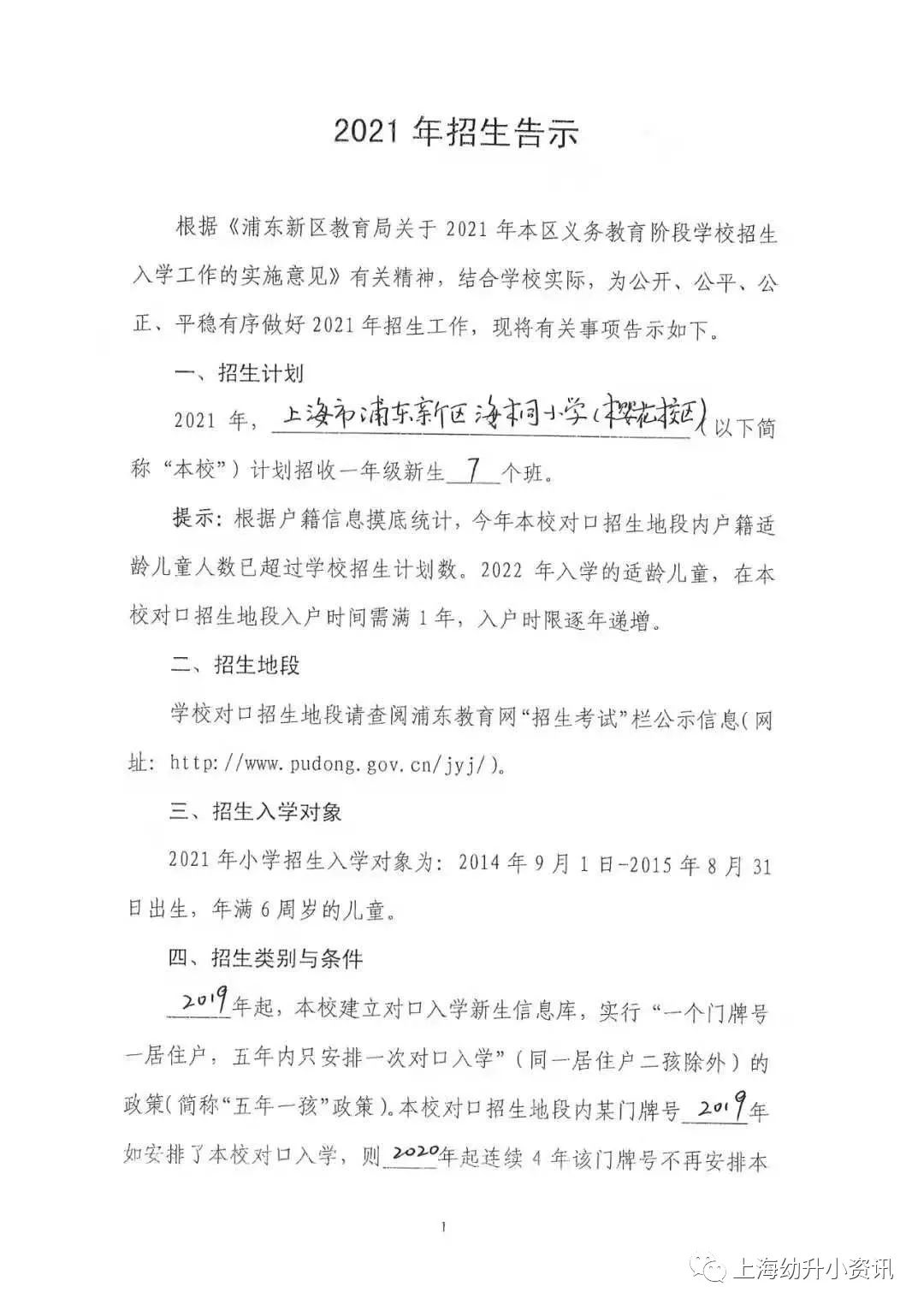
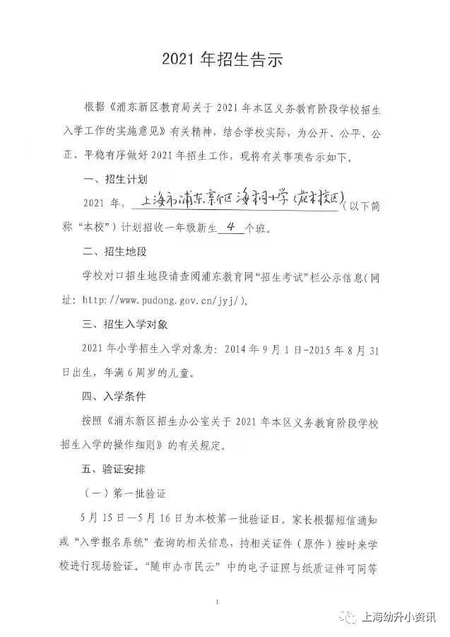
今年花木中心小学并入海桐小学,成为海桐小学的 花木校区。目前海桐小学共有樱花校区、东城校区和花木校区三个校区,樱花校区计划招收7个班, 比去年扩招1个班 ;东城校区计划招收4个班;花木校区计划招收4个班。

(点击图片查看2021招生简章)
这几年小升初成绩都很好,不过想报考的家长注意了!海桐那边除了大唐盛世是对口建平西校,但是家长表示其他小区对口的初中不算热门,所以家长们要综合考虑哦。
海桐对“人户一致”也有具体要求:户主须是适龄儿童的父母、祖父母或外祖父母之一, 且户主本人须为房产证产权人 ;适龄儿童本人为户主的,房产证产权人须为适龄儿童本人或其父母。
由于今年摸底统计超额, 2022年入学的适龄儿童,在本校对口招生地段入户时间需满一年,入户时限逐年递增。
◎入学君提醒 :2021年最新政策发布请关注【 上海幼升小资讯 】公众号, 回复学校名字 查看2021最新 招生简章!

学校简介
海桐小学创办于一九九八年,位于花木行政文化中心,浦东人口导入区,地理环境优越。近几年,依托花木行政文化中心的优秀生源,教学水平也在相应地在不断提高, 是大家一致公认的最具有潜力的小学。

特色办学让它知名度猛增,双语教学更是吸引了很多家长的目光。 不可否认,虽然学校与明珠、福外等一档学校还存在一定的差距,但是强势崛起的势头也成为浦东新区家长们口口相传的优质选择。
樱花校区:上海市浦东新区海桐路58号
东城校区:上海市浦东新区东建路680弄60号
花木校区:上海市浦东新区杜鹃路152号
规模概括
目前,学校拥有樱花、东城和花木三个校区,校园环境优美,人文气息浓郁。三校区占地面积达41227平方米,基础设施齐全,拥有体育馆、多媒体教室、电脑房等;

近两年,学校逐步完善校园网管理中心,打造录播室、多功能创新教室、电视导播室等现代化设施,引领学校教育进一步走向科学现代化。
师资力量
学校现有60个教学班,2900名学生。学校在编在岗教职工168名,专职教师155名;其中,正高级教师1名,高级教师6名,一级教师60名,占教师比43%;上海名师后备3名,区学科带头人1名,区骨干教师8名。

海桐小学现任校长是原新世界实验小学校长袁若稼担任。袁若稼校长以做一个有责任的人为理念,期望每个孩子能做一个有情趣的人,从小养成良好的生活、学习习惯。
学校特色
学校以先进的教育理念指导教育实践,推行 小班化教育、个性化教育。 学校开设双语课程、外教课程和英语微型课程, 在一至五年级全面开设外教课 ,每周4次外教课。
学校以心理健康辅导教育为契机,使孩子享受人文关怀,从而得以健康和谐地发展。

4个双语社团
一年级的StepintoScience,双语科学
二年级的Meetart,双语艺术
三年级的ILoveDrama,双语戏剧
四年级的EastMeetsWest,双语中西文化
五类校本课程
科学类:大自然的奥秘、玩转魔方、小小摄影师等。
艺术类:写好中国字、书法、中国史简介等。
体育类:羽毛球、橄榄球、体育游戏、足球、乒乓球等。
国际视野:英语话中华、中外电影及动画配音、中西餐礼仪等。
其他:成语王国故事、中华上下五千年、绘本阅读等。

2021年招生简章
1
招生告示
1、樱花校区



2、东城校区



3、花木校区


2
入学君提醒
2021年小学招生入学对象为:2014年9月1日-2015年8月31日出生,年满6周岁的儿童。
按类别进行招生, 如招生计划已完成,则不再安排后面类别的对象。
“人户一致”对户主有要求:户主须是适龄儿童的父母、祖父母或外祖父母之一,且户主本人须为房产证产权人(单独所有或共同共有产权);适龄儿童本人为户主的,房产证产权人须为适龄儿童本人或其父母。
户籍迁入日期、产证上的登记日期截止为2021年4月23日。
招生计划
樱花校区计划招生7个班级,相比于去年增加一个班级。
东城校区计划招生4个班级,相比于去年不变。
花木校区计划招生4个班级。
3
对口地段
樱花校区
白杨路199弄、白杨路360弄、海桐路61弄、海桐路68弄、海桐路73弄、花木路718弄、花木路788弄、花木路828弄、花木路830弄、花木路868号、花木路886号、花木路908号、花木路912号、花木路916弄、梅花路768弄、梅花路777弄、牡丹路258弄、牡丹路259弄、牡丹路340弄、牡丹路399弄、牡丹路418弄、银霄路100弄、银霄路39弄、樱花路309弄、樱花路469弄、樱花路515弄、樱花路801弄、樱花路802弄、花木路826弄、海桐路336弄
东城校区
东建路670弄、东建路680弄、锦安东路219弄、锦安东路270弄、锦安东路280弄、锦安东路289弄、锦安东路419弄、锦安东路458弄、锦安东路511弄、锦安东路55弄、锦安东路567弄、锦安东路593弄、锦安东路88弄、浦建路1288弄、浦建路1458弄、浦建路1578弄
花木校区
杜鹃路150弄、杜鹃路188弄、杜鹃路55弄、杜鹃路58弄、花木街道建国村、花木街道界沟村、龙王庙北街、花木镇龙王庙村、龙王庙南街、龙王庙中街、花木街道勤农村、花木路500弄、罗山路2255弄、梅花路180弄、梅花路230弄、牡丹路145弄、牡丹路165弄、牡丹路186弄、牡丹路225弄、牡丹路89弄、浦建路1399弄、樱花路89弄、玉兰路127弄、玉兰路158弄、玉兰路46弄、玉兰路57弄、玉兰路60弄、玉兰路71弄、玉兰路81弄、玉兰路99弄、罗山路1739弄
其他信息
1
对口初中
海桐小学所属地段的对口初中有:建平西校(大唐校区)、建平香梅。
2
校服

3
家长评价
学校
- 不攀比,作业多不多看人。学霸觉得作业太少,学渣觉得作业做不完。比一般公立小学要严格,但是没有明珠严格。
- 学校的环境很好 ,绿化也弄得很漂亮,教室整体都是宽敞明亮,校长老师也都和蔼可亲。
- 这所小学也算是花木地区数一数二的学校。在浦东新区的 排名也是比较靠前,生源较好。 学区房
- 不值得买学区房,买小学初中一起的。
- 海桐建西只有两个校区对口,价格太贵。
- 海桐比较宜居 ,考虑到居住的话,海桐是个不错的选择。
- 海桐小学学区房小贵,不过也是划算的。 课程
- 英语作业量很大,老师负责。
- 课业好像抓的挺严 ,英语课程相对来说不错的。
- 公办还有外教,厉害的。
- 英语用的是bigenglish每周发讲义。会有英文探究课,用的自编素材。 升学
- 海桐老学校,二梯队,升学还可以。
- 我觉得家长学习氛围挺浓的,老师也负责任,会找一些梯队卷子做。
- 海桐小学还是不错的, 升学相对来说很高了。
4
校址
