第一节 BOPP薄膜概述
一、BOPP薄膜行业定义
BOPP薄膜,全称双向拉伸聚丙烯薄膜。,常用的主要有普通型双向拉伸聚丙烯薄膜、热封型双向拉伸聚丙烯薄膜、香烟包装膜、双向拉伸聚丙烯珠光膜、双向拉伸聚丙烯金属化膜、消光膜、覆书膜、激光模压膜、防伪膜及纸球膜等。BOPP薄膜具有质轻、无毒、无臭、防潮、力学性能及尺寸稳定性好、透明性优异、表面处理后印刷性能优良等优点,广泛应用于食品、糖果、香烟、茶叶、果汁、牛奶、纺织品等的包装,有“包装皇后”的美称。BOPP薄膜还可与聚丙烯流延膜(CPP膜)、聚乙烯薄膜(PE膜)和聚乙烯醇薄膜(PVA膜)等进行多层复合,提高阻气、阻湿、耐油和耐撕裂等性能,是近年来发展很快的一种包装材料。
二、BOPP薄膜行业分类
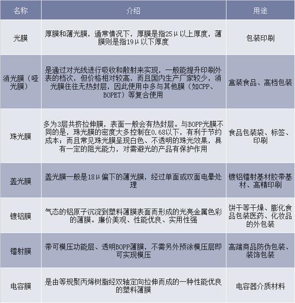
BOPP薄膜产品按照用途不同可分为多种膜类产品,具体如下所示:
BOPP薄膜产品的主要种类

资料来源:公开资料整理
第二节 我国BOPP薄膜行业发展特征
一、行业主管部门和自律组织
我国包装印刷行业市场化程度较高,国家发改委负责行业发展规划的研究、产业政策的制定,指导行业结构调整、行业体制改革、行业技术法规和行业标准的拟订、新材料的规划及组织实施等工作。目前,政府行政管理主要通过颁布相关法律法规及政策,如《产业结构调整指导目录》等进行行业宏观调控和指导。中国包装联合会和地方包装协会组织是包装行业自律性管理机构,为国家一级社团法人,是受国务院国资委领导的国家级行业协会。主要职责包括:落实产业方针政策、制定发展规划、开展行业调研、制定并监督执行行规行约等。
由于包装印刷产品属于印刷业务,因此还受中国新闻出版总署的宏观指导和行政管理,接受中国印刷技术协会的自律管理。BOPP 薄膜产品属塑料相关行业,还受中国塑料加工工业协会下设的BOPP 专委会的自律管理。
二、BOPP 薄膜性能及特点
双向拉伸聚丙烯(Biaxially Oriented Polypropylene,简称BOPP)薄膜是目前市场上大量使用的软包装材料。经过双向拉伸的薄膜,分子发生了定向排列,从而使薄膜具有优异的阻隔性能、抗静电性能、热封性能、耐热、耐磨性、良好的印刷性、力学性以及光学性能等,广泛的应用于各个领域。受其下游细分应用领域的影响,BOPP 塑料包装薄膜可以同时具备防伪、镭射、减薄、抗菌、透亮、高收缩性等单一或多种组合性能。
三、BOPP 薄膜行业技术水平和特点
BOPP 薄膜行业主要生产技术为双向拉伸技术,基本原理是将高分子聚合物通过挤出机加热熔融至粘流状态,通过模头挤出,激冷辊冷却后制成连续厚片,再在玻璃化温度以上、熔点以下的适当温度范围内,通过纵拉机和横拉机同时或分别在水平的两个方向(纵向、横向)上进行一定倍数的拉伸,从而使分子链或者结晶在平行于薄膜平面的方向上进行取向而有序排列,然后在拉紧状态下进行热定型,固定大分子结构,最后经冷却、热处理或特殊的加工(如电晕、涂覆)等后续处理而制成的薄膜。双向拉伸技术是近年来薄膜制造业普遍采用的生产技术,它可以显著提高薄膜的机械性能、阻隔性能、光学性能、热性能及厚度均匀性等。
四、全球BOPP薄膜发展概况
(一)生产情况
BOPP薄膜生产技术于1958年双向拉伸聚丙烯薄膜,简称BOPP薄膜,有“包装皇后”的美称,是近年来发展很快的一种包装材料。2013年世界BOPP薄膜产能达到850万吨/年,需求达到675万吨。受亚洲食品包装市场推动,特别是中国、印度和印度尼西亚三国的强劲需求,未来BOPP薄膜市场将快速增长。截至2014年底,我国BOPP总产能已经达到520万吨/年,远超出下游需求量。在行业长期低迷,膜厂长期亏损的情况下,停产的BOPP设备越来越多。另一方面,国内新增产能步伐不减,供求失衡压力越来越大,后期BOPP薄膜行业将加快优胜劣汰的步伐。
由意大利蒙物卡蒂公司首创,1962年实现工业化,在欧美及日本垄断生产,此后BOPP薄膜发展迅速,截至2013年末全世界的生产企业超过200家,近500条生产线。2013年世界BOPP薄膜产能达到850万吨/年,产量675万吨。2008~2013年世界BOPP薄膜产能、产量的年均增长率分别为5.4%和5.8%。增长主要受亚太市场的驱动,尤其是中国经济继续增长以及印度食品包装加工业的发展,未来BOPP薄膜市场可能将经历更高的增长率。中亚和东亚地区包括韩国、日本和中国,是世界最大的BOPP薄膜生产者和消费者,占全球需求和产能的50%。
国际BOPP膜生产规模较大的公司有美国Mobil、英国ICI、德国WOLFF和意大利Montedison、日本的东洋纺、法国DMT公司、日本信越薄膜公司、韩国大林产业株式会社等。生产方法主要有管膜法和平膜法两大类,管膜法属双向一步拉伸法,具有设备简单、投资少、占地小、无边料损失、操作简单等优点,但由于存在生产效率低、产品厚度公差大等缺点,80年代后几乎没有发展,目前仅用于生产BOPP热收缩膜等非凡品种。平膜法生产的BOPP薄膜由于拉伸比大(可达8-10),所以强度比管膜法高,薄膜厚度的均匀性也较好。目前绝大部分生产商采用平膜法,设备的厂家主要有日本的三菱重工、日立制钢所、东芝机械、日立造船产业、德国布鲁克纳(Brueckner)、Lenzing、美国的Marshall&Williams、英国的Paiglish、法国的DMT、Cellier等公司。近年来,全球20强已经从传统的欧美公司向全球化发展,其中还包括一些日本企业。
(二)消费情况
2013年全球BOPP薄膜需求达到675万吨,2008~2013年需求年均增长率为5.8%。其中,中国、印度、中东、东欧的年均增长率为8%~9%,相对成熟的地区和国家如美国、西欧、日本年均增长率为4%~6%。受亚洲食品包装市场推动,特别是中国、印度和印度尼西亚三国的强劲需求,全球BOPP薄膜需求量稳步上升。预计未来几年,全球BOPP薄膜市场需求量将以年6%~7%的幅度增长。
五、我国BOPP薄膜发展概况
我国BOPP薄膜起步于70年初,由北京化工研究院、沈阳化工研究院等单位开始摸索自行设计试制双向拉伸的工艺和设备,并陆续建成投产了一些规模较小、设备简单的生产线,于1975年正式生产了BOPP薄膜。为了适应更多行业的广泛需求,我国从1982年开始引进欧日美发达国家的部分或全套规模较大、自动化程度较高的生产线。
BOPP薄膜作为最重要的塑料软包装材料之一,近年来在中国得以飞速发展。我国BOPP产业从总量到品种,都取得了令人惊叹的成绩。国内BOPP薄膜生产线主要是引进德国布鲁克纳(约占50%)和日本三菱重工公司(约占35%)。中国已成为全球最主要的BOPP薄膜生产地,生产主要集中在沿海开放省市,其中,广东、江苏、上海、浙江的BOPP生产企业最多。截至2013年底,中国BOPP薄膜生产企业90多家,总产能451.5万吨/年,产量265.7万吨,呈供过于求状态。近五年来,随着一批实力较强的企业扩能,产能在5万吨/年及以上的企业有31家,详见表。
我国BOPP薄膜是出口导向型产品,近几年保持稳定的出口形势,但每年都有10万吨左右的进口BOPP薄膜。近几年BOPP市场产能扩张迅猛,市场严重饱和,尤其是低端同质化较为严重。在膜厂大肆扩张普通膜的同时,BOPP高端膜却依然处于供不应求状态,许多高端功能膜需要进口,这也显示出国内BOPP产品结构的不合理。
我国BOPP薄膜主要出口国为东亚、东南亚国家和地区。分析其原因主要是日韩的电子产品、显示器系列会加强电容膜的需求。贫穷国家或者欠发达国家随着生活水平的提高,对包装膜的需求也会与日俱增。未来薄膜产品仍有很强的出口潜力,尤其是节能环保领域的功能性薄膜。
第三节 2018-2019年中国BOPP薄膜行业发展情况分析
一、我国BOPP薄膜行业产能分析
我国BOPP薄膜起步于70年初,由北京化工研究院沈阳化工研究院等单位开始摸索自行设计试制双向拉伸的工艺和设备,并陆续建成投产了一些规模较小设备简单的生产线,于1975年正式生产了BOPP薄膜。为了适应更多行业的广泛需求,我国从1982年开始引进欧日美发达国家的部分或全套规模较大自动化程度较高的生产线。BOPP薄膜作为最重要的塑料软包装材料之一,近年来在中国得以飞速发展。
根据相关数据显示,2016年国内BOPP总产能约在554.5万吨,虽然相较于2014年以前的两位数年增速,2015年起国内BOPP扩能增速放缓,直至2017年依旧不断有新的项目上马,中国BOPP产能将逐步向600万吨大关挺进。

资料来源:公开资料整理
我国BOPP薄膜行业主要有中国软包装集团、福建福融科技集团有限公司、金田集团以及浙江凯利、浙江百汇等企业。

资料来源:公开资料整理
三、BOPP薄膜产品下游需求分析
BOPP薄膜产品主要应用于食品包装、印刷/复合、封箱胶粘带、烟膜等领域,随着我国消费水平的不断提高,及加工的彩印复合、复膜、镀铝、涂布等行业的迅猛发展,对BOPP薄膜的需求存在极大的市场潜力,下*行游**业的持续发展将不断推动BOPP薄膜行业的发展。
(1)包装印刷行业的持续推动
BOPP薄膜产品用于包装印刷行业的比例较高,其中印刷/复合膜的比例为37%、食品包装行业比例为26%。包装印刷行业的发展与BOPP薄膜行业的发展息息相关。2017年中国包装印刷行业(剔除包装机械子行业)企业主营业务收入为11048.37亿元,同比2016年增长9.2%。

资料来源:公开资料整理
由于BOPP薄膜产品经过覆膜技术后具备了质轻、无毒、无臭、防潮、力学性能及尺寸稳定性好、透明性优异、表面处理后印刷性能优良等优点,许多产品如酒类、食品、医药、服装等纸制品外包装都大量的使用了覆膜成品。包装印刷行业的持续稳定增长为BOPP薄膜行业的稳定增长带来持续的推动力。
(2)塑料包装行业的迅猛发展
塑料包装的主要优点是节省原辅材料、重量轻、运输方便、密封性能好,符合环保绿色包装的要求;能包装任何异形产品,装箱无需另加缓冲材料;被包装产品透明可见,外形美观,便于销售。目前塑料包装材料在各类包装材料总量中占比已经超过30%,仅次于纸制品。目前我国食品包装材料中,塑料应用量已超过食品包装材料总量的50%。
随着环境保护的要求以及下游消费领域个性化需求的日益增长,塑料包装行业也对化工产品的要求越来越高,对包装膜材料也提出了越来越苛刻的要求。目前塑料包装行业对于亚光膜、高亮膜、热封膜、热收缩膜、高阻隔膜、抗紫外线辐射膜、抗静电膜、阻燃膜等的需求仍然增长较快。在普通膜大量过剩的情况下,一些高附加值的功能膜仍需大量进口。
从未来来看,随着国民食品安全意识的不断提高,将对用于食品包装的塑料包装产品提出更高要求。食品行业对于高阻隔、耐蒸煮、抗紫外、避光、抗菌、透气、绝氧等功能性膜的需求也将不断增加。同时,随着未来环保要求不断升级,我国对于塑料包装的绿色化进程也将提出越来越严格的要求,所以可降解膜和免涂膜也将应运而生。
塑料包装行业的持续发展将成为BOPP薄膜行业发展的持续推动力,将不断促进BOPP薄膜行业本身的产品结构调整,促进BOPP薄膜产品生产工艺的不断改进。
(3)标签印刷工业的持续发展
在标签印刷中,需要在标签的表面通过机器层压叠合的方式覆盖一层光膜(BOPP薄膜的一种)。目前欧美发达国家的年人均不干胶标签的消费量为12-18平方米,其中美国为15-16平方米,而中国为3-4平方米。不干胶标签印刷市场在中国有很大的潜力。
随着国民经济的稳定增长,中国的标签印刷业仍有较大的发展潜力。BOPP薄膜行业也会随着标签印刷业的持续增长而不断发展。
二、2018年BOPP市场价格走势

2018年BOPP市场前期大致以一种平稳的走势延续,后期开始上行,近年来BOPP产能一直处于过剩状态,市场竞争愈演激烈,加之近两年终端市场消费观念转变,人们环保意识增强,一定程度上削弱了BOPP市场的消费,基本上整年下游市场都以刚性需求为主。由上图可以看出,中国BOPP市场价格走势基本可以分为四个阶段。
第一阶段:1月份至3月份,年初的挺价并未能带动BOPP价格的上行,年初年后的市场分为不容乐观,较之以往并未体现出需求旺季的面貌,这主要是因为年关期间,国家加大环保监察力度,许多下游工厂暂时停工,一度造成市场萎靡,市场成交范范,截止到3月初,义乌零售市场在10100-10300元/吨区间运行;华南潮汕地区厚光膜无税价格在10100-10300元/吨区间震荡;山东临沂市场厚光膜无税价格在10500元/吨左右。
第二阶段:3、4月份,这段时间PP期货市场走低,带动现货市场下行,市场氛围紧张,业者多在观望市场,厂家纷纷让利出货,然效果甚微,BOPP原料价格虽然下行,但依然处于高位,厂家说成本支撑再难让利,市场交投不畅,截止到4月份,华东义乌市场厚光膜无税价格在9800元/吨,较3月下调500元/吨;华南潮汕市场厚光膜无税价格由10300元/吨,跌至9500元/吨,跌幅在800元/吨;山东临沂市场厚光膜无税价格在9900元/吨,较3月下调600元/吨。
第三阶段:4月份至7月份,整个2018年的中期,BOPP市场都以一种平稳的姿态延续,市场成交瓶平平,厂家订单跟进情况一般,下游以刚性需求为主,厂家利润空间极度压缩,再难让利出货,贸易商谨慎处理,市场氛围一片祥和之象,截止到7月底,义乌零售市场在9700-9800元/吨区间运行;华南潮汕地区厚光膜无税价格在9700-9900元/吨区间震荡;山东临沂市场厚光膜无税价格在10000-10200元/吨左右。
第四阶段,8月份到11月份,这期间,中美贸易战愈演愈烈,PP期货市场不断走高,美国对伊朗进行制裁,原油价格持续上行,受此影响,PP现货市场呈拔高式增长,前期各BOPP厂家因为高成本压力被动跟涨,进入九月份末期之后,因为“金九银十”传统需求旺季的到来,下游市场长期挤压的需求开始释放,市场交投氛围一片良好,BOPP价格不断上行,直至10月份,市场开始趋于平稳,华东义乌市场厚光膜无税价格在12000元/吨,较之前上调2200元/吨;华南潮汕市场厚光膜无税价格由9800元/吨,跌至11700元/吨,跌幅在1900元/吨;山东临沂市场厚光膜无税价格在12100元/吨,较之前上调2000元/吨。
三、2018年国内BOPP行业运行特点简析
(一)原料导向性愈加凸显
在产能不断扩张,供求矛盾日益尖锐的现状下,上游聚丙烯的格走势成为影响BOPP的最重要的因素,也就是同原料典型的相关性,原料的格影响薄膜的走势。2018国内BOPP市场格整体震荡走高后快速下滑,内厚光膜格在10100-12500/区间运行。由上图可以看出BOPP膜的涨跌紧紧跟随原料PP的格涨跌变化,差相对比较稳定,目前BOPP成品与原材料差在1300-1600/之间。
(二)产能速放缓
近几塑料包装业迅猛发展,BOPP薄膜产能处于持续扩张中。然进入2018产能加速度放缓,截止201811月底,内仅仅新3条产线,中山永宁8.7米一条,金田集团8.2米和8.7米各一条,内产能长12万,达612万。较去相比产能速下降个百分点。由此也可以看出,内BOPP行业运行状况不容乐观。
(三)产能分布不均
目前国内BOPP产能分布仍呈现不平衡态势,华东、华南及华北仍是BOPP主要产能集中地,其产能占比在85%左右,东北及华北、西南的薄膜产业崛起速度加快。广大的西北地区以及华中部分地区仍有BOPP空白区域。
(四)行业亏损和微利成为常态
在产能不断扩张,供求矛盾日益尖锐的现状下,BOPP行业竞争愈加激烈。国内BOPP膜生产企业运行状况不佳。全除了3月份、9月份和10月份膜企出现微利外,其他时间基本维持亏损,尤其是二三季度,受需求疲软拖累,膜企不得不让利接单,膜企生产一厚光膜亏损高达400-500。
在产能不断扩张,供求矛盾日益尖锐的现状下,BOPP行业即将面临更大的挑战。未来BOPP行业发展的方向是多化、功能化、高端化,普通膜厂必须进行改革调整,提高产品竞争力,尤其向功能膜方向发展才能获得更大机会与空间,实现行业转型的前提是原料的多化、功能化、高端化,上下游共同提质效才能达到产业链健康发展的双赢局面。
三、2019年BOPP市场预测
2018年是BOPP包装薄膜产业进入整合期的重要一年。截止到年底已建成投产的BOPP包装薄膜产能达610万吨左右,但行业全年平均开工率仅约为56%~63%,其主要原因是下游需求严重不足,产能过剩严重。2019年对BOPP市场来讲是行业充满挑战的一年。在国内资源环境约束加强、国际经济复苏不稳定的双重压力下,我国进入经济增速趋向放缓、物价涨幅趋于适度、新增就业趋于稳定、经济结构趋于优化的“新常态”下,BOPP行业也在2019年迎来新的机遇和挑战。
结合2018年末BOPP行情走势,2018年第一季度春节前后BOPP价格或将延续低迷行情,厚光膜价格将在11000元/吨左右整理运行。到第二季度随着下游工厂开工率逐渐走高以及珠光膜热封膜等消费季节到来,并且PP装置检修增多,膜价会有明显反弹,膜价或将在这个阶段达到全年的最高价格,华东地区厚光膜主流价格将达到12000元/吨的高点。到2019年下半年,七八月份市场难有利好,价格或将重新回落至10000元/吨左右,后期随着中秋国庆等节日到来刚性需求增加,虽然BOPP市场近几年经常出现旺季不旺的现象,但对于下游印刷包装企业而言下半年仍是企业最盈利的时间段,膜价也会在上下游一系列利好带动下达到二季度的高点。第四季度随着下游开工走低以及难有大单备货行情,BOPP价格将转而下行厚光膜重新跌至9500元/吨的低位。全年低点预计出现在第一季度和第四季度。综合来看,全面BOPP价格将在9500-12000元/吨,其余时间BOPP市场维持弱势盘整格局的可能性较大,需密切关注石化方面的相关政策。
长线来看,随着我国市场经济的对外贸易不断扩大,以及国家启动经济、全面建设小康社会,作为商品包装的主要基材之一的BOPP薄膜,市场需求将越来越大。近年来我国BOPP包装薄膜产业发展非常快,但是与世界先进水平还有相当大的差距,进一步提高企业各生产要素生产效率注重企业创新和精细化管理,加快企业转型升级,在互联网大潮下,借鉴互联网思维,充分了解用户需求才能促进BOPP包装产业整体进步。
四、中国BOPP薄膜行业进出口数量及金额、进出口国家分析(图)
根据中国海关数据显示,近年我国BOPP薄膜进出口数量及金额呈波动趋势,2009-2017年我国BOPP薄膜进出口数量及金额分析如下:
2009-2017年中国BOPP薄膜进出口情况分析

资料来源:中国海关、智研咨询整理
五、中国塑协2018BOPP等薄膜产业链市场与技术发展研讨会
PP行业总体方兴未艾 贵在因势利导创新发展
安徽金田高新材料股份有限公司
尊敬的各位领导、各位专家、各位嘉宾朋友们:
大家好!
“扬子江畔秋色好,六朝古都万象新”。
我很荣幸参加这次由中国塑协组织召开的“2018年BOPP等薄膜产业链市场与技术发展研讨会”。根据会议安排,要我代表安徽金田高新材料股份有限公司向大家汇报一些自己的想法,我打算从三个方面与大家做些交流,希望能够与各位同行朋友们在共同切磋中形成共识,共创BOPP行业的美好明天。
我与各位交流的第一个主题是:
一、从世界人口发展和经济发展规模看生活包装对PP市场需求的大趋势。
任何一个产业的发展都是与人口发展、经济发展的规模相关联的,BOPP等薄膜产业的发展也不例外。现在,不少业内外人士都在惊叹BOPP行业供过于求,新上的生产线太多,产能严重过剩,面临“行业崩溃、倒闭”之声不绝于耳。但是,我们如果稍微冷静一点,“冷眼向洋看世界”,就会看到BOPP市场的另一面。我不是盲目乐观,也不是“自我壮胆”,我认为现在PP行业还不是“夕阳”产业,而是方兴未艾的“朝阳”产业。我们可以从以下几点来具体分析:
1、未来20年世界人口增长为包装材料市场创造机遇。全世界人口增长的势头有增无减,中国作为一个世界人口大国,在实行了四十多年的计划生育政策以后,现在也取消了一对夫妇只能生育一个孩子的规定,全面放开生育二孩。2018年,中国的总人口超14亿,全世界的人口总量达到76亿,预计2030年达到86亿。30年后,世界人口总量将达到105亿。不可逆转的人口发展为BOPP产品提供了稳定上升的消费市场。
2、城市发展的空前规模给包装市场带来机遇。我们都可以看到,中国和世界的城市发展步伐都在不断加快。不少国家人口总量的40——60%都居住在大、中、小城市。30年后,将有不少于70%的人口要居住在城市。他们构成了一个庞大的生活消费群体,自然也就扩大了对BOPP 产品的消费需求。
3、世界经济重心转向亚洲必将为制造业提供更多的平台。中国现在已经成为世界第二大经济体。有专家预测,到2030年,中国的GDP总量将达到全球GDP总量的30%;到2030年,亚洲约占世界GDP的65%;到2030年,亚洲的数字化程度将超过其他任何地区。预计到那时候,全世界每年对软包装材料的需求将达到2200万吨。这对我们来说,都应该是一个不坏的消息。
二、适应当前宏观市场调控适当去产能,去杠杆,保证行业健康发展。
诚然,我以上说到我们BOPP产业还是朝阳产业,但是不等于我们就可以高枕无忧,坐享未来。我们也必须有冷静的头脑,根据宏观潮流的动态,积极地而不是消极地、主动地而不是被动地采取相应的对策,来克服和避免市场动荡给我们造成的不利影响。
1、积极、主动地适当调控BOPP产能。正如我们的上游产业——石油行业一样,他们在经历多年油价下跌的惨痛以后,欧佩克组织内部也在不断地协调降低石油产出量的问题。我们怎么办?一边在说产能过剩,一边还有不少企业在新上PP生产线。据统计,国内厂家2018年将新增产能165万吨,2019年将新增产能435万吨,2020年将新增产能30万吨。在市场经济条件下,每一个投资者都有自己的选择权,我们不能阻挡有兴趣的资本进入PP行业。但是,我们已经在这个行业内摸爬滾打多年的企业可以通过多方交流、论证,大家统一共识,有计划地控制我们的产能发挥。尽力避免“一拥而上、一哄而散”的大起大落现象。
2、通过适当合理调节产量,达到行业内共同降本增效。我认为,我们能够掌握调控主动权的一个重要方面是,行业内的每一个PP企业,根据自己的产品类型、市场容量、投入产出比等情况,通过互谅互商,适当控制难以消化或者虽然能够消化却不产生效益的产出量。我们不能再片面地追求“年产量”、“年产值”,那只是没有实际价值意义的形象数字。我们能否互相协商在行业内实行“十一、春节”停机休假。能否互相协商给员工们合理的休息时间,改变“日夜三班倒,常年无假日”的“疲劳战”。既避免了不必要的库存积压,又减少了资金占用,更让我们的员工感受到劳逸结合之乐。
3、加强行业内协调,避免恶性竞争。BOPP行业协会是我们企业的好娘家,历来有指导、协调企业运营管理、提供信息服务的好传统。我们希望协会能够在行业内普遍遇到困惑的时候,*瞻高**远瞩,为企业把握方向;凝心聚力,助企业共渡难关。比如,在目前情况下,我们能否磋商一个基本的加工费:低于1300元/吨以下加工费的订单不要接!?因为靠低价互伤也不是正道,靠优质产品+优质服务才是长久之计。我们不追求高利润,但是我们的设备、原料成本和员工工资还是必须考虑的。
三、胸怀行业大局,倡导务实创新,加强内部管理,谋求持续发展。
坚持把创新、创造作为企业发展的动力,是我们谋求未来的基本法则。
1、在创新产品中求得新发展。我们这么多年经营企业的“良知”告诉我们,当今企业生存、发展的唯一出路,就是要苦练内功,做强做精自己的品牌、品质。这也是我们金田塑业十五年来苦心追求的唯一目标。所以,我曾经说过:“宁愿在产品高端市场碰得头破血流,也不能在低端市场与地摊货争饭吃!”虽然我们离这一步还比较遥远,但是我希望同行们能够一起确立这样的经营思想。我们通过自己的优质产品、优质服务,比如适应国家对环保越来越严格的要求,抓紧可降解薄膜等新产品的研发生产。让我们的客户愿意追随我们,让他们能够通过我们的产品创造更多的利润,这才是BOPP行业的未来希望所在。
对于行业内有些与国家环保政策差距较大的产品,建议注意审慎行事。
2、在创新企业管理中实现快发展。管理出效益,这也是业内不争的事实。多年来,我们信奉管理也是投资,管理也是实力。我们多年聘请日本企业管理专家到金田来指导、驯化我们的生产现场管理,我们也非常注意向国内同行中的老大哥福融辉、时代等优秀公司学习管理方法。今天,我还要提议邀请行业内的一些老企业家,能够走出来,为我们这些新生代领航带路,传授他们的成熟经验,为提升BOPP行业整体管理水平增光添彩。
3、在与员工团队共创共享中增强企业内生动力。激励员工团队共同关注企业生存、发展命运,把企业利益与员工利益紧密联成一体,是我永远的愿景。我们《金田企业文化手册》上,明明白白地写着我们有两个上帝:一个是客户,一个是员工。两者的关系,同行们也都十分透彻,我就不在这里累赘多述。
第四节 BOPP包装薄膜产业存在的问题
中国的BOPP包装薄膜产业经过三十余年的快速发展,目前BOPP包装薄膜产能已居世界第一位,但也暴露出产能严重过剩问题。虽然薄膜下游需求量年平均增长率为10%,仍低于BOPP包装薄膜的产能增长率,2013年、2014年 行业 年平均开机率约为65~70%,2014年BOPP包装薄膜企业普遍亏损。BOPP包装薄膜产业已进入了整合期,预计该期间需要二至三年。
一方面,国际金融危机导致全球经济需求疲软,增长乏力。国内经济下行压力增大,人民币升值,出口受阻,出口包装需求下降,BOPP包装薄膜作为出口产品的主要包装组成部分,销量也随之下降;另一方面,国内经济增速放缓,对塑料包装需求不足,因此导致包装薄膜销售增量缓慢。
一、中低端产品同质化竞争严重
产品结构不合理,大路货多,高附加值的产品少。目前普通BOPP包装薄膜制品类占整个产业产能近70%。非烟用包装的BOPP包装薄膜生产线主要生产常规厚度为12μm、15μm、18μm、19μm、23μm以及25μm以上的普通光膜或消光膜产品。
随着设备先进及生产工艺技术的成熟,部分厂家生产薄至9μm~10μm的上光膜。2012年之后新安装的BOPP包装薄膜生产线大多是宽幅、高速大线,8.7m(525m/min速度)、10.4m(525m/min或550m/min速度)宽幅高速生产线的配置不适合生产小批量、特殊功能性薄膜,除非降生产速度,否则也不适合生产厚度为9μm~12μm的薄膜,这些生产线被定位为主要生产厚度为25μm以上厚光膜。
25μm以上厚光膜产量大、破膜少,但是竞争厂家多,厚光膜的加工费用(即:25μ以上厚光膜销售价格与均聚PP原料价格的差价)空间不断地被压缩。25μm以上的厚光膜的加工费用在2007年有3000~3500元/吨,2014年部分区域最低加工费用实盘价仅达800~1000元/吨。2014年第四季度,25μm以上厚光膜加工费用约在1200~1500元/吨。这种水平的加工值,盈亏平衡点不说,甚至连经济学上常说的“关门点”都是非常紧张。
二、缺乏创新、功能性薄膜 研究 与供给能力严重不足
行业需要加强产品创新。我国虽然普通型BOPP包装薄膜供过于求,但高端膜、特种膜依然很大部分依赖进口,且进口量维持较高增速 。当前产业结构性矛盾依然突出,BOPP包装薄膜产业生产能力相对过剩,但缺乏创新能力。
在市场需求低迷期间,企业更应注重提高产品质量、淘汰落后产能,进行技术创新和节能降耗,推动新一轮的结构调整。落后产能企业难以承受的来自市场的压力,也难以维持资金链。严峻的市场将加速淘汰落后产能企业,有创新力、有持续盈利能力的企业能存活或发展。但是,因大型生产线技改投入大,新品与市场开发风险高,仍有许多企业不愿意迈出创新的步伐,无力改变现状。
另外,目前市场习惯以流通量最多的25μm以上厚光膜与均聚PP原料的差价作为其它厚度薄膜、功能性薄膜定价基础。这并不是一个合理的定价模式,但在BOPP供需严重失衡、 行业 内同质化产品价格竞争白热化的情况下,BOPP企业的话语权削弱,这样的定价模式已被默认,某种程度上对创新是一种无形的伤害。
三、营销渠道狭窄,未走出国门
大多数BOPP包装薄膜生产企业没有“未雨绸缪”,没有做好走出国门准备,不愿意花太多的精力按国外客户要求建立一套严格质量管理的体系和售后服务体系。
因此即便国内产能严重过剩,多数企业也只能在国内陷入价格战红海中,加剧经营困难。目前国内出口前十名企业:凯利集团(凯威、凯利)、威孚集团、广东德冠、金田集团、安徽国风、江苏双良(舒康)、福融科技、昆岭集团、伊美集团等,因为有国外市场的弥补,国内市场压力不会太大。
四、低效率、粗放型管理导致巨大的浪费和高成本
BOPP包装薄膜生产企业涉及的方方面面很多,有些浪费不易被发现。例如:设备设施保养的随意性、不定期性,在损害设备设施的同时,也让企业付出更多的额外维修费用。
五、阶段性过剩
BOPP包装薄膜产业是周期性产业,特点是技术密集型和资本密集型。2002年后,发达国家的经济复苏,以及中国,印度,俄罗斯和其他国家经济快速增长的推动下,自2004年至2007年,BOPP包装薄膜产业重新进入了周期性上升的发展阶段。一个预期的巨大市场空间和更好的盈利能力点燃投资者对BOPP包装薄膜产业的投资热情,使国内的BOPP包装薄膜产能自2008年起迅速扩张。
第五节 2019-2025年我国BOPP薄膜行业发展前景及趋势预测
一、BOPP薄膜行业发展前景
BOPP 薄膜行业在我国经过20 多年的发展,在技术上日趋成熟,在产业上形成了一定的规模。近年来,随着市场竞争的加剧,部分资金实力雄厚、市场销售经验丰富、技术储备深厚的企业将积极转型,趋向生产符合客户需求的差异化产品,如烟膜、镭射基膜、BOPP 扭结膜、消光膜和纸类复合膜产品等。这些差异化产品主要用于卷烟、食品、纺织等具有广阔发展空间的包装细分领域,终端市场的不断发展将会带动BOPP 薄膜行业的持续增长。
二、行业发展趋势
BOPP薄膜用途广泛、市场适应面广,在复合软包装、香烟包装、电工(电容器)、粘胶带、镀铝及激光模压等方面拥有较固定的市场,在这些方面的需求每年都有10%左右的增长。同时由于国内市场的激烈竞争和新产品开发力度的加大,在高档薄膜和出口市场方面的速度也显著加快。不得不注意的问题是替代产品的竞争,尤其从2014年来看,BOPET(双向拉伸聚酯薄膜)价格长期降到BOPP薄膜以下,对BOPP市场产生较大冲击。
BOPP市场供大于求的矛盾日益激化,膜厂利润逐日缩减,根据近几年BOPP行业现状,主要有以下发展趋势:
(一)产业向中西部转移,平衡国内市场
我国BOPP产业群体80%以上集中在东部沿海地区,江苏、浙江、广东以及环渤海经济区产量都已经饱和,再上线就会引起恶性竞争。而广大的中西部地区却需要东膜西运才能满足需求。
就目前而言,四川、陕西和*疆新**有条件兴起更大的包装企业,独山子、兰州石化可确保西北地区原材料供应,中游西南地区可保障当地供应。成都、重庆、西安有望成为西部交易中心。国内领头企业金田塑业在重庆的生产线已经顺利投产,成都红塔、福建时代在成都建立庞大的西部软包装工业区。而西北地区仍缺乏开发。东北地区也在迅速壮大,抚顺石化、大连凯威、盘锦金田、黑龙江穆棱等新线将陆续投产。随着经济的繁荣可能会有越来越多的公司到边疆地区发展,势必改善我国BOPP产业布局,平衡国内市场。
(二)行业整合,优胜劣汰
我国BOPP企业有三种发展方向,第一,靠规模化生产,降低成本,以低价保持市场占有率;第二,靠高精尖的技术力量和雄厚的资本,在特种包装领域占有一席之地;第三,以中小生产线为主,采用灵活的管理方式,填补试验、开发新产品为主。行业内企业可以通过优胜劣汰、行业整合,集中优势兵力去冲击国际市场。比如,国风、凯利、金田、宏铭、南亚等出口导向型企业可以针对国际业务集中人力、物力、财力、智力等。另外,塑料薄膜行业中的上市企业也应该更加看重国际业务,加快拓展国际市场。佛塑科技、大东南、铜峰电子、南洋科技、东材科技等在国内特种薄膜领域拥有了一席之地,同时也应该把附加值含量较高的产品推到国际市场中去。
(三)加强监管,优化产业结构,避免重复建设
2009年在国家4万亿投资的带动下,各行各业都遇到了宽松的货币环境,BOPP行业在2008年效益颇丰,2009年引发了投资热潮,年平均增速20%以上。不过,各品种产能增速分化明显,八成以上的新增产能涌入普通薄膜领域,出现产能过剩,而在高端领域新增占比较少,依然靠进口为主。这些都是行业缺乏监管,投资过热的苦果。另外还有一部分企业在钻国家政策的空子,引进薄膜新项目不为投资生产,而是跑马圈地。
这样对行业资源的浪费就更加严重。当前的产业结构也亟待优化,普通薄膜领域保持现状或者维持低增长率状态,满足当前包装需求的同时,改善产品质量和服务。功能性薄膜领域应投入更多的人力、财力、物力,降低高端膜的进口依赖度。电容膜、预涂膜、珍珠膜、防雾膜、合成纸、镭射膜、镀铝膜等特殊薄膜领域仍有待开发。而国内的石化产业应加大研发力度,开发新树脂牌号,逐步满足特种产品生产需求,产出适合高端产品的专用料。除了在BOPP薄膜的生产过程中可以赋予其功能性外,在薄膜的二次加工中还可采用复合、涂覆和蒸镀等技术赋予BOPP薄膜更多的功能。
第六节 未来行业发展建议
一、开发新产品,提高BOPP性能
在BOPP薄膜供大于求、利润率偏低的市场环境下,为了拓展用途、提高产品附加值,开发新产品、提高BOPP薄膜性能成为许多企业的必然选择。我国特种膜的生产比例、种类和质量与发达国家相比还有较大的差距,有实力的企业在特种膜领域可以大有作为。除了研发新产品之外,改善BOPP薄膜性能、提高薄膜重要的性能控制指标、拓展适用性也是提高市场竞争力的重要手段,例如,提高普通光膜对高速印刷的适应性以及对浅网版印刷的适应性和热稳定性、提高标签用珠光膜对光泽性的要求及普通热封膜热封强度要求等。
二、改进生产设备,提高产品竞争力
现大型生产线已由过去的3层共挤提高到5层、7层共挤,这样有助于提高产品的差异化性能;双向同步拉伸生产线可以生产品种更多的产品,而且薄膜的光学性能提高。BOPP薄膜的高性能化、功能化和差异化会带来较高的产品附加值,但是高利润伴随着高风险,这也是企业需要警惕的。
三、合理使用生产线,充分发挥其规模效益
产能3万吨/年以上的大型生产线基本上都用来生产量多而品种单一的产品,因为这样能发挥生产线的规模效益,减少规格频繁切换所产生的过渡料和废料,能降低生产成本;而小型生产线则以更换规格灵活为特点,生产一些大型生产线不愿生产的品种,填补市场空缺。因此需要根据实际情况,发挥各自优势,取长补短,共同推进BOPP薄膜的发展。例如,北方地区有些企业单线生产能力不足1.5万吨/年,产品单位成本比大生产线高出500元以上,为了生存转而生产热封膜、镭射膜和9μm以下的薄膜等产品,取得了较好的效益。
四、提高管理水平
对生产设备长周期运行的维护、原料采购和成品销售过程中对市场行情的把握,产品的合理定位、质量的提高和新产品研发,对引进设备和技术的利用程度、人工成本和电费等各项成本的控制等对于企业的发展至关重要,与管理水平的高低有着密切的关系。因此,要做好各项工作,使企业在市场竞争中提高管理水平,立于不败之地。