前几天盘点国货产品的时候,就有大宝贝问我,“为什么不写薇诺娜”,“我用了一年的薇诺娜了,感觉都离不开她了。”
不负众望,我们今天来看看薇诺娜究竟是哪个地方神奇,让这么多人趋之若鹜。
声明:本文非广告,非软文,看官们可放心食用。
都说薇诺娜是药妆,你是真明白还是假明白?
不是所有医院卖的护肤品都是药妆产品,就像我自己用的艺菲虾青素+优斐斯传明酸,他们可都是没有械字号的,只不过刚开始的销售策略是从医院开始而已,所以我们不要太过迷信医院卖的护肤品。

药妆产品不是药也只是化妆产品而已,我们平常所说的医用护肤品,如果是械字号,那就是医用护肤品(这个概念其实也是违法的,但我们习惯这样区分械字号和妆字号护肤品),这种基本只有简单的功能,比如修复、保湿,对一些*疮痤**会有消炎的作用,除此以外,医用护肤品是没有功能性的(美白、祛斑、抗氧化抗衰老等)作用。
而我们常见的医院渠道卖的护肤品或者网上宣传自己是药妆的护肤品,都是因为她们的家族里有个大哥是械字号的产品,比如薇诺娜的这一款面膜,是械字号,其他的都是普通护肤品,只不过成分对一些人友好,所以大受欢迎。

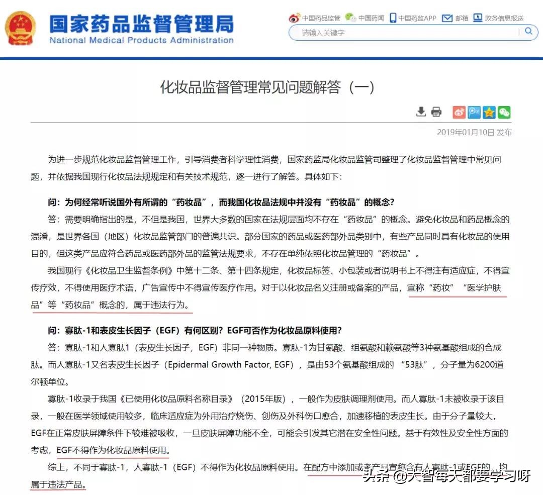
药妆、医用护肤品,都是违法的概念

国家药监局《化妆品监督管理常见问题解答》
如果你还不相信,那我们去国家食品药品监督总局见真章:

我先从药品那搜薇诺娜,出来的结果是这样的:

0条记录,正面薇诺娜不是药
我再去化妆品那搜薇诺娜,结果是这样的:

嗯,看得出来薇诺娜产品还是挺多的
说到这里,你一定就明白了:
- 薇诺娜不是医用护肤品,也不是药,只不过有一款面膜是械字号
- 渠道背景过硬,通过医院销售,以及有很多医生背书,所以我们更加信任,但其实就是普通的化妆品。
现在的你一定在想,那我还能不能用薇诺娜了呢?薇诺娜值不值得购买了?
国货之光不是吹的,用户说好才是真的好
各路文献来为薇诺娜加持:

用户怎么说:

不合适

用来修复激素皮炎,好用!

敏感肌用了不过敏

用了过敏,再也不用了
问题来了,为什么有些人说好,有些人说不好,究竟适不适合你用呢?
这是一款薇诺娜舒敏保湿润肤水,查看了其成分表:


主要成分是保湿剂和抗氧化剂,成分简单;
马齿苋提取物,是一个药物成分,主要作用是用于抗过敏、抗炎消炎和抗外界对皮肤的各种刺激作用,还有祛痘功能。
怎么办,我懒得再分析其他产品,过了一遍,发现成分都很安全,比较特别的就是上面那个药物成分了,所以如果是正常皮肤,经常使用抗炎成分的护肤品,略有不当。

那还有人过敏,是怎么回事呢,那我就不知道了,护肤品不管你过敏不过敏,它就在那里不离不弃;这也是大智跟大家老生常谈的一句话了,千万不要跟风买,适合别人的不一定适合我们。
所以,终上所述,做个总结:
薇诺娜还是可以买的,安全性能比较高,被称为国产之光,是实至名归,但也不是适合所有人,我们需要擦亮眼睛哦!
往期国货文章:
算了,懒得放链接了,自己在我主页翻着看吧
有59元的国货水杨酸精华液,堪称油皮亲妈;
有去黑头,去痘痘的克星博乐达水杨酸面膜的分析;
有15元买不了吃亏买不了上当的协和医院出品硅霜。
我们明天见!
