装地暖不像家电市场的规范化,国内地暖市场仍不成熟,各家集成商报价没有统一规范,同样的东西报价差距极大。这也是花了更多钱,买的地暖却不如隔壁老王家的原因所在。此篇文章从地暖报价出发,分析解读了地暖报价的构成,以及其中包含哪些陷阱猫腻。
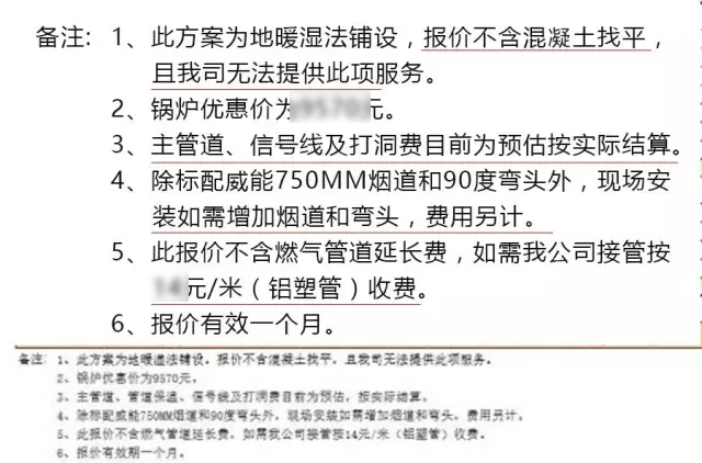
下面是地暖市场上典型的一份报价案例,我们以此为范本,帮大家分析一下地暖报价的构成。

以上图报价单为范本,综合地暖市场现况,可以归结出目前水地暖工程报价的结构饼图(如下图),可见在水地暖报价中,锅炉主机和保温材料的价格所占比例很重。


Tips:
在地暖报价中,锅炉虽然占比大,但利润并不大。知名品牌如威能、林内、博世、阿里斯顿等售价波动基本在1000元以内。消费者在选购时需要着重注意配件辅材方面(包括地暖控制系统+采暖管道+保温材料+辅材辅料),稍有不慎就会陷入到一些商家的陷阱中,多花冤枉钱。因此货比三家主要应该比较配件辅材方面。
地暖配件满满是套路,怎么选?
目前市场上少有做一体化地暖产品的厂商,所以也怪不得集成商介绍的时候,分水器是A牌子,盘管是B牌子,反射膜又成了C牌子,搞不清楚哪个是哪个。
多品牌配件混装和一体化地暖套件的对比

一体化地暖套件
配套软硬件功能模块优化提升能源转化效率、热力持久效能及最佳能源使用策略,得到节能、便捷的安全使用体验。

控制系统
温控器,分集水器和阀门

Tips:
和普通的液晶板温控器相比,智能温控器具有五大优势:①操作更方便,左右旋转,触屏操控;②功能更齐全,多种采暖模式可选;③操作更智能,手机远程操作,温度曲线预设;④能源管理计划,更节能省钱;⑤设定更人性,天气预报,PM2.5预警。


Tips:
59型黄铜锻造的一体式分集水器适用于不良水质环境,抛光镀镍处理保证十年不锈。以盘管路数为计量,1组/路,价格在200-300元。

Tips:
电热执行器在设计上对防漏要求极高,安装要便利,能够灵活快捷控制分水器每一支路的温度。以盘管路数为计量单位,1个/路,平均单价不会低于100元。

Tips:
不同材质的性能比:锌合金<不锈钢<铜<镀镍黄铜(优越的耐氧化、抗臭氧和抗侵蚀能力)。一体冲压锻造成型,采用PTFE-EPDM密封方式确保水流一滴不漏
采暖管道
地暖盘管

Tips:
地暖管材有PE-X、PB、PERT和铝塑管,四种管材价格比:PB≥铝塑管>PEX>PERT。
前三者造假较贵,施工工艺复杂,同时国内少有,PERT抗渗氧管(保证氧气进不了管道,氧气进入管道后会与水中微生物滋生结垢,同时会对部分金属设备产生腐蚀)是市场主流管材。
保温材料
地暖模块、挤塑板、反射膜

Tips:
可防止施工过程中对盘管的意外破坏,施工速度快,对管道的铺设有辅助作用以及弯度保护功能,同时超薄地暖模块2公分高度,更好的释放层高。背部空腔与反射膜相压形成半密闭真空层,保温效率更高。同时抗压性能强,大而重的家具、床不会对其产生影响,其PP顶级原生料也是严格按照国家制定的室内环保标准进行生产的,单项可质保50年。

Tips:
挤塑板的造价比地暖模块便宜,其材质是一种无色透明的热塑性塑料,承重能力不佳,在上部置重物时间久容易让地面体产生伸缩变化甚至开裂。具备一定的保温效率,从原材料看优劣:白晶挤塑板>蓝(红、黄)色挤塑板>黑色挤塑板。

Tips:
劣质反射膜强度低,手一撕就会坏,表面麻麻点点,很容易发现。高质量反射膜表面和镜子一样亮。一般会与魔方板或保温板合成保温系统统一报价。
保温材料价格在地暖报价中占比不低,需要谨慎选择。其中地暖模块和挤塑板可互相替代,二选一即可。

地暖模块和挤塑板的安装费用和使用费用对比
假设消费者A和B家里都是65㎡,A选择地暖模块,B选择挤塑板。


综上:
选择混装型的配件辅材和一体化地暖套件,价格上的差距不大,但一体化地暖套件更能够在鱼龙混杂,集成商售后意识普遍低的市场现状下,保证消费者地暖采暖效果以及消费权益得到有效保障。
延展阅读:安装费用的3大陷阱
很多人会忽视安装费,但就像点外卖,一份特价外卖9块9,付账却要支付14.9元,因为还要2元餐盒费和3元运费。安装费不是小数目,更不能忽视其中猫腻。
外包团队:价格很便宜,其他概不负责
一些地暖公司为节省成本,会把工程外包给游散施工队,但这些施工队一不专业,二无资质,除了价格便宜,一无是处。


偷工减料:不良黑商贩,一米一盘管
“偷工减料”是件行业限制极低的行为,而且*牌套**配件、以假换真、减少配料等做法层出不穷,比如有些无良商家会故意加大盘管间距,节省材料,要钱的时候却一分不少。


含混不清:先不告诉你,做了再要钱
这主要涉及到水泥找平、主件安装、系统调试、增加烟道弯头等不懂行的人不会注意的费用,一般合同下方会表明清楚不涵盖哪些费用,但抵不住利欲熏心,逼到节点,不额外交钱就不做。
