
东南产经网
有内涵的时政、财经
社会新媒体
大消息!
福建人注意!
福建一批 知名开发商 被查!
通报情况在此!
正荣、碧桂园、正鼎 等
被!点!名!

商品房明码标价不规范
商品房买卖合同条款不规范
销售现场相关信息公示不齐全
……
这些违规行为
赶紧来看看!
▼
近日,莆田市住房和城乡建设局官网发布《莆田市住房和城乡建设局等9部门关于联合开展打击违法违规行为治理房地产市场专项行动工作的通报》。

通报全文如下
↓
为全面贯彻落实*党**的十九大报告提出的坚持“房子是用来住的、不是用来炒”的定位,进一步规范房地产市场秩序,营造良好的房地产运营环境和消费环境,促进房地产市场平稳健康发展,切实维护人民群众的合法权益,根据《莆田市住房和城乡建设局等9部门关于联合开展打击违法违规行为治理房地产市场专项行动工作的通知》(莆建房﹝2018﹚57号) 文件精神, 市住建局、工商局、物价局、税务局、银监分局、住房公积金管理中心等部门组成联合检查组, 按照“双随机”原则对全市有在建在售房地产项目的房地产开发企业和房地产中介机构进行检查。
本次检查按“双随机”原则随机抽取检查分组人员和被检查对象,其中被检查对象比例不少于5%,共检查房地产开发企业10家,房地产中介机构12家。联合检查从2018年12月17日至12月19日,历经3天,采取了现场查看、调阅资料、实地核查、座谈了解等方式方法。通过检查发现, 大部分房地产开发企业和房地产中介机构能够依法诚信经营,但同时也发现一些企业对此次检查重视不够,销售现场相关信息公示不齐全,商品房买卖合同存在不规范条款等问题。检查中发出责令限期整改通知书5份,口头责令企业当场整改6家,移交属地工商部门进一步核查4家。现将检查情况通报如下:
一、检查发现问题
(一)房地产开发企业存在主要问题

1.销售现场相关信息公示不齐全。比如: 福建宏晟房地产开发有限公司开发的兰溪国际项目,未在售楼部醒目位置公示《营业执照》、预售方案、房地产开发企业资质证书、预售商品房买卖合同示范文本、车位及商铺《一房一价表》及房源信息,住宅房源信息未标明销售状态;莆田金碧置业有限公司开发的莆田恒大御景半岛项目,23#301室房源信息销售状态标注不清楚(未售标为已售);莆田市碧桂园房地产开发有限公司开发的碧桂园·浪琴湾三期(天澜)项目未公示《企业诚信守法经营承诺书》。
2.未在售楼部醒目位置张贴该楼盘无法办理公积金*款贷**业务的公示。比如:莆田金碧置业有限公司开发的莆田恒大御景半岛项目和莆田市正鼎房地产开发有限公司开发的正鼎北戴河项目均未在售楼部醒目位置张贴该楼盘不能办理公积金*款贷**业务的公示。
3.商品房明码标价不规范。比如:正荣(莆田)投资发展有限公司开发的滨溪·正荣府项目存在商品房明码标价不规范情况。
4.商品房买卖合同条款不规范,部分格式条款、补充条款存在限制购房人合法权利或免除房地产开发企业责任的内容。比如:正荣正宏(莆田)置业发展有限公司的商品买卖合同(预售)中补充协议第一条关于合同文本:
第2款.买受人在签署本合同之前,出卖人已经向买受人出示了《商品房销售管理办法》《城市商品房预售管理办法》。买受人确认已仔细阅读过本合同各条款,对其在合同中的权利、义务已清楚了解。该合同是经甲、乙双方充分协商后确定的内容,并非出卖人单方制订的格式条款合同。
第五条、关于合同第【八】条(逾期付款责任)的补充约定
第5款.如买受人逾期付款未超过30日(不含第30日),即使买受人不愿意继续履行合同,出卖人仍有权要求买受人继续履行合同。在此等情况下,买受人自本合同约定的应付款期限之次日起至实际全额支付应付款之日止,买受人应按日向出卖人支付总房价款万分之三的违约金。
第6款.如买受人逾期付款未超过30日(含第30日),出卖人有权选择适用以下两项中的一项或全部约定:(1)自第30日起,买受人按总房价款的万分之五/日向出卖人支付违约金至实际全额支付应付款之日止;(2)出卖人有权解除合同,买受人应当承担赔偿责任。赔偿金额为总房价款的20%,出卖人有权在买受人已支付的房价款中扣除买受人应支付的赔偿金额,剩余房价款无息退还给买受人。如买受人已支付的房价款不足赔偿的,出卖人有权向买受人继续追偿。且出卖人有权自解除合同通知送达之日起将商品房转售他人。
第7款.买受人在逾期付款的、出卖人有权选择是否向买受人催告,且有权在2年内行使单方解除权。
第九条、关于本合同第【十三】条(面积差异处理)的补充约定(采用按套计价方式的不适用本条):双方同意以“建筑面积”为依据进行面积确认及面积差异处理。商品房交付后,产权登记面积与合同约定面积发生差异,双方同意按以下方式进行处理:(1)当产权登记面积与合同约定面积误差超过+3%(不包括+3%),买受人无权解除本合同,出卖人不向买受人收取超过+3%部分的房价款,但买受人仍需按每平方米建筑面积单价向出卖人支付合同的约定面积3%的房价款;(2)当产权登记面积与合同约定面积误差在-3%至+3%之间(包括-3%及+3% ),双方应按本合同约定的每平方米建筑面积单价据实结算补差;(3)当产权登记面积与合同约定面积误差超过-3%(不包括-3%),买受人可行使单方解除权,买受人选择解除本合同的,该等权利主张须于出卖人发出的《房屋交付通知书》送达之日或视为送达之日起3日内提出,否则视为放弃该项权利。买受人解除合同的,出卖人除应退还买受人已付的房价款外,无需再就合同解除向买受人承担其他赔偿责任;若买受人仍愿意履行合同的,则出卖人应按本合同约定每平方米建筑面积单价,将差额面积的房款据实退还买受人。
第十二条第8款关于装修:双方同意对本合同附件六交付标准做以下补充,(1)该商品房全装修标准为﹝3000﹞元/平方米(包括但不限于房屋装饰、设备、设施等)已包含在买受人向出卖人支付的买卖合同总价款中,买卖人无须另行支付。但买受人确认,在购买本合同项下商品房前,出卖人已详细告知该商品房的装修标准及装修价款,买卖人对此无异议。买卖人将不得以任何方式拒绝装修而要求出卖人返还任何款项。
5.部分广告未标注预售许可证号和虚假宣传广告。比如:正荣正宏(莆田)置业发展有限公司开发的正荣·御府(木兰紫阙)在户外T型广告、LED和墙体广告内容为:“观景大宅 谨献大人物 144—170㎡复式新品 仅66席位 正荣|木兰紫阙 2259999”。据市住建局查询2018年4月—12月份该楼盘签约350套。从数据看该广告内容涉及虚假宣传而且该广告没有标注预售许可证号。又如:莆田金碧置业有限公司售楼部发布恒大相关楼盘广告,内容为“分期付款 首期8万”及提供户外广告(电梯框架、十字路口LED、公交车身、公交车站灯箱)内容“分期付款 首期5%”。以上广告内容涉嫌虚假宣传并且该广告没有标注预售许可证号以及没有标明提供*款贷**银行名称。又如:福建宏晟房地产开发有限公司开发的兰溪国际(皇庭美域)项目的宣传单广告内容“皇庭美域 一环内 抄底价开抢 107—114 ㎡盛景国宅仙游排场”以上广告内容“抄底价”涉嫌虚假宣传。
(二)房地产中介机构存在主要问题

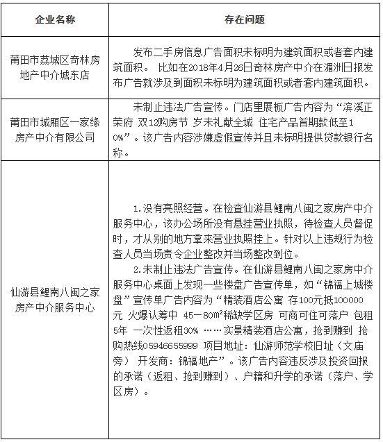
1.没有亮照经营。比如:仙游县鲤南八闽之家房产中介服务中心没有在办公场所悬挂营业执照,针对该违规行为检查组责令企业立即整改时,该企业才从别的地方拿来营业执照挂上。针对以上违规行为检查人员当场责令企业整改并当场整改到位。
2.未制止违法广告宣传。比如:在检查仙游县鲤南八闽之家房中介服务中心时,在桌面上发现一些楼盘广告宣传单,如“锦福上城楼盘”宣传单广告内容为“精装酒店公寓 存100元抵100000元 火爆认筹中 45—80㎡稀缺学区房 可商可住可落户包租5年 一次性返租30% ……实景精装酒店公寓,抢到赚到 抢购热线05946655999 项目地址:仙游师范学校旧址(文庙旁) 开发商:锦福地产”。该广告内容违反涉及投资回报的承诺(返租、抢到赚到)、户籍和升学的承诺(落户、学区房)。又如:在检查莆田市城厢区一家缘房产中介有限公司时当场发现门店里展板广告内容为“滨溪正荣府 双12购房节 岁未礼献全城 住宅产品首期款低至10%”。该广告内容涉嫌虚假宣传并且未标明提供*款贷**银行名称。针对这种情况检查组当场责令改正并下架该广告内容。
3.发布二手房信息广告面积未标明为建筑面积还是套内建筑面积。比如在2018年4月26日奇林房产中介在湄洲日报发布广告就涉及到面积未标明为建筑面积或者套内建筑面积。
二、下一步工作要求
1.督促企业整改到位。对本次检查发现的问题,扣减企业信用分值2分,2019年资质年检列入黄色监管;对逾期仍不整改或整改不到位的,将在主流媒体予以曝光,并扣减企业信用分值5分,相应降低企业诚信等级,2019年资质年检列入红色监管类别;对被立案查处的企业,列入失信“黑名单”,房地产开发企业取消今后在我市范围内参与土地竞拍资格,房地产中介机构停业整顿。
2.加强部门协同监管。各级住建、工商、物价、税务、金融、公积金等部门进一步加强合作,持续开展房地产市场联合整治,严厉查处房地产企业和中介机构捂盘惜售、炒买炒卖、价外加价、强制交易、规避调控政策、擅自提高首付比例、拒绝使用公积金*款贷**购房、设定不公平不合理交易条件、抬高车位及精装价位、利用自媒体公众号等网络媒体炒作渲染房价上涨、散布虚假信息等违法违规行为。违法违规行为一经查实,依法从重处罚,列入失信“黑名单”,实施联合惩戒,并将房地产企业信用信息归集到国家企业信用信息公示系统(福建)向社会公示,促进房地产企业依法诚信经营。
莆田市房地产市场联合检查组
(莆田市住房和城乡建设局代)
2018年12月29日
附件:
1.房地产开发企业检查问题汇总表

2.房地产中介机构检查问题汇总表
