

17年前与非典病毒搏斗时,中国可用的只有少数进口的负压救护车,如今不同了。

2月15日凌晨,一辆辆全新的MAXUS V80负压救护车从上汽大通汽车有限公司(上汽大通)无锡申联专用汽车有限公司驶出,由无锡蓝天救援队送往武汉抗疫前线。这已经是这家公司送往武汉的第五批负压救护车。
2月15日凌晨,上汽大通第五批负压救护车由无锡蓝天救援队送往武汉前线

武汉封城的第二天,1月24日,上汽大通接到工信部的紧急订单,要求2月5日前生产60台负压救护车,以应对新冠疫情。
同时接到工信部紧急生产任务的还有国内其他有这种生产能力的企业,比如厦门金龙旅行车有限公司(厦门金旅)60台、郑州宇通客车股份有限公司(宇通客车)55台、江铃汽车集团有限公司40台、北汽福田汽车股份有限公司(北汽福田)25台、北京北铃专用汽车有限公司(北京北铃)18台、安徽奇瑞瑞弗特种车辆技术有限公司(奇瑞瑞弗)20台、华晨雷诺金杯汽车有限公司(华晨雷诺金杯)15台、宁波凯福莱特种汽车有限公司(宁波凯福莱)10台……
疫情十万火急,各家企业在大年初一紧急召回员工复产。没有来得及走的退掉了回家的票,已经回到老家的重新买票赶回来,快速汇聚到生产车间。
什么叫负压救护车?主要用于运送传染性病人群体,最大的特点就是能实现“负压隔离”,启动负压装置后,可控制车内空气流动方向,使医疗舱内的空气形成定向流,医疗舱形成与外界环境相对的大气低压差(相对压强在-30pa至-20pa之间)。

患者呼出的空气通过吸气终端吸进装置,经过消毒之后再排到车外,这样防止污染传出,同时保证带有传染病毒的气体不会在车内循环,可以最大限度地避免医患人员的交叉感染,以及对外部环境的污染。
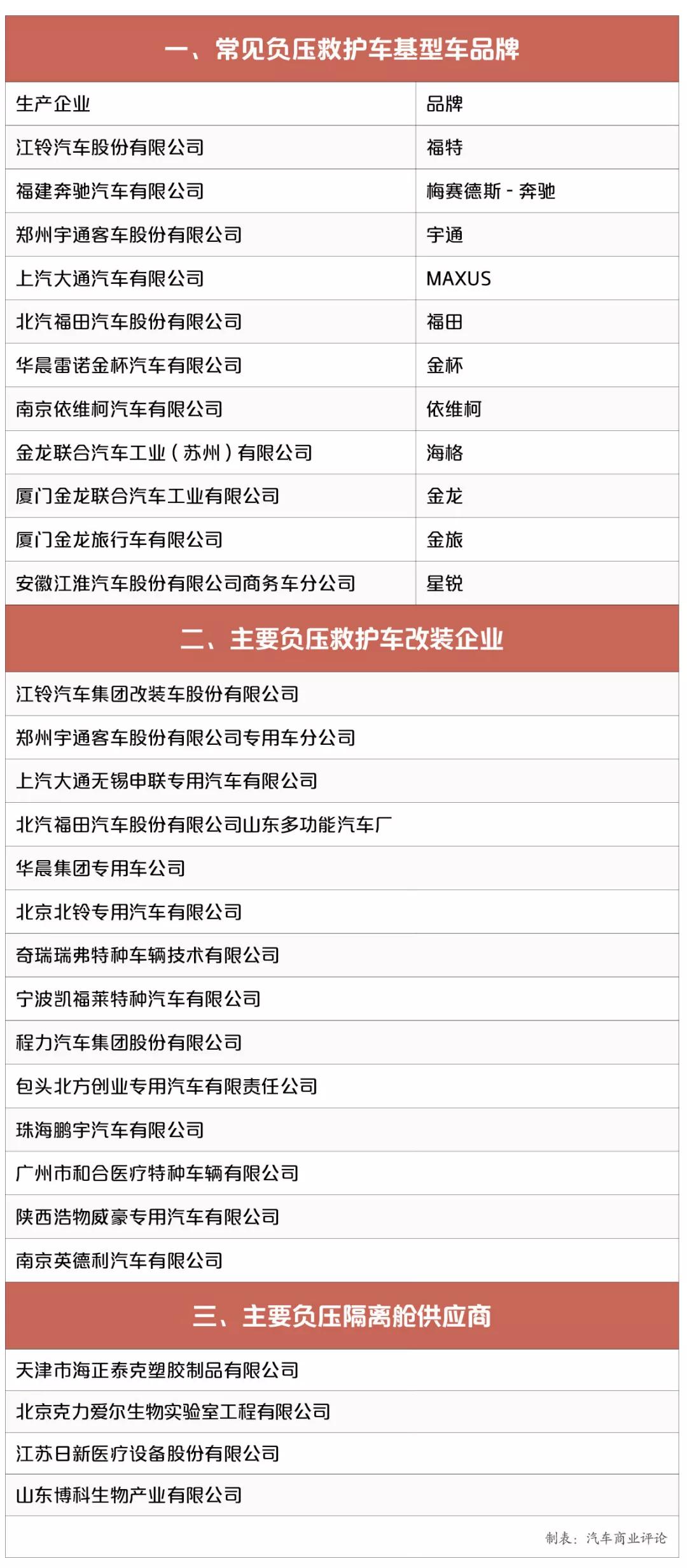
一些专门生产负压救护车基型车的企业如福建奔驰汽车有限公司、安徽江淮汽车股份有限公司商务车分公司、南京依维柯汽车有限公司等企业,也都积极参与到负压救护车的生产中来。
10天之内,一辆辆加班加点赶制出来的负压救护车从四面八方驰援湖北,承担起新冠肺炎确诊患者与疑似患者的运转任务。
然而谁知道,完成第一批订单之后,这些企业的任务并没有结束。随着疫情加重,2月6日,新的生产任务又降临:江铃汽车70台,上汽大通80台,奇瑞瑞弗20台……
这一次发函的抬头已经不是工信部,而直接是国务院应对新冠疫情联防联控机制(医疗物资保障组)。

汽车商业评论注意到,这一次接到生产任务的企业又增加了金龙联合汽车工业(苏州)有限公司(苏州金龙)、厦门金龙联合汽车工业有限公司等新的企业。厦门金龙汽车集团在此次疫情防控工作中,计划生产不少于160辆的负压式救护车。
事实上,此前,1月25日,厦门金龙联合汽车工业有限公司应福建省要求加急生产30辆负压救护车用于本省抗击此次疫情的任务。
在加紧生产工信部订单任务的同时,华晨雷诺金杯每天接到全国各地的救护车订单20辆左右。
新冠疫情给国内整个负压救护车产业链带来了一场突袭式考验,同时也意外促成了负压救护车市场前所未有的爆发,使其成为冷清车市中一枝独秀的存在。
另外一种生死时速

一台负压救护车的成型包括基型车生产和改装两个步骤,要在基型车的基础上,再通过发泡保温处理、布线、内饰安装、电气、医疗设备安装、负压设施安装等多个工序才能生产出来。
通常情况下,整个过程大约需要30天时间,其中改装周期大概是15天(当然每家企业的工期会有或多或少的差异)。比如,对于负压式救护车来说最为关键且耗时的密封环节,正常全车密封需要2-3天。
现在,工信部要求在10天内交货,又逢春节假期,很多重要零部件供应不上,生产难度可想而知。
于是,一场类似火神山、雷神山那种十天内建成医院的产业链大协同生产负压救护车的行动迅速在全国展开。
南昌、郑州、沈阳、福州、北京、宁波、无锡、潍坊、福州、厦门、苏州、芜湖、天津……分散在中国大地不同方位负压救护车产业链条上的人们,开始了异乎寻常的春节加班。
在接到工信部订单之前,为应对正在加重的疫情,1月22日,全国最大的负压救护车生产企业江铃集团就开始做生产准备。
江铃集团旗下主要承担救护车生产任务的是江铃汽车股份有限公司(江铃汽车)和江西江铃汽车集团改装车股份有限公司(江铃改装车)这两家子公司。其中,江铃股份负责提供救护车基型车,江铃改装车负责在救护车底盘之上进行改装。
江铃改装车投入了大约300名生产工人,改装能力每天20台左右。但整个江铃集团每天有超过3000人支持基型车的生产。
1月25日,在接到工信部订单之后,华晨汽车集团生产、采购、研发、物流、售后等环节全部到位,集团*党**委书记、董事长阎秉哲亲自指挥协调,各企业负责人深入生产一线和工人们一起加班加点。

沈阳申华专用车生产基地里的华晨金杯负压救护车生产团队
华晨雷诺金杯把重要且耗时的密封环节,通过急调配精兵强将,压缩时间至1天,同时用4天时间把线束改制、排气系统改制、专用设施安装等环节改装完毕。
汽车商业评论了解到,华晨雷诺金杯为本次疫情提供30款包含新快运高顶(吸塑)监护型、新快运高顶(板拼)监护型、新快运平顶豪华A型,以及新快运平顶豪华B型四款不同型号的负压型救护车。
大年三十晚上,接到任务的宇通客车在第一时间通知已经返家的相关员工。1月26日,宇通专用车生产线启动,200名员工紧急复工。生产、运送、周转资金等可能存在的问题,河南省工信厅直接负责协调解决。
上汽大通无锡申联专用汽车有限公司一部分员工大年初一返厂上班,大年初二返工人员超过百人,占全部员工95%以上。为此,公司马不停蹄地联系员工、客户和物料供应商,逐一解决员工个人防护、供应商休假停产及公共交通管制等难点问题。
奇瑞瑞弗40余名救护车生人员在大年初二全部到岗,救护车线、零部件线全面开工。
1月26日深夜,在福建奔驰多部门联动下,一批奔驰威霆负压救护基型车完成出库,连夜紧急发往北京和浙江。它们一部分被送到北京北铃,一部分被送到宁波凯福莱,在两家负压救护车改装厂改装完毕之后,会快速发往前线。
……2月1日,江铃汽车两台负压救护车发往武汉。这是江铃捐赠的10台福特全顺负压救护车中的首批两台

2月1日,江铃汽车两台负压救护车发往武汉。这是江铃捐赠的10台福特全顺负压救护车中的首批两台
2月1日,江铃首批两台负压救护车下线完成全面检测,火速驰援武汉,成为最早驶抵武汉的支援救护车。2月3日,第二批18台负压救护车驰援武汉。当天晚上,这批救护车便紧急投入到武汉火神山医院的转院战斗中。
负压隔离仓最为紧缺

华晨金杯负压救护车及其搭载的通用空气负压净化消毒系统
1月30日上午,通用空气(辽宁)有限公司接到辽宁省疫情防控指令——生产车载负压净化消毒系统。随后,这些系统用到了华晨雷诺金杯生产的负压救护车上。
工信部公布的疫情防控重点保障物资(医疗应急)清单,负压救护车、负压隔离舱、车载负压系统等都赫然在列,后来者是生产负压救护车不可或缺的零部件。

宇通负压救护车内部,蓝色的透明舱体为负压隔离舱
2月5日上午10点,天津供应商海正泰克的负压隔离舱紧急生产出来以后立刻发出,在高速公路上飞奔700公里,7个小时后抵达郑州。宇通首批交付的10台负压救护车安装上隔离舱之后飞奔500公里,当晚11点送达武汉火神山、雷神山医院。
可以说,为了生产负压救护车,各方面力量在紧急调动,但还是困难重重。上汽集团副总裁、上汽大通董事长蓝青松告诉汽车商业评论:“负压救护车交付压力很大,目前已经接受的订单,还在争分夺秒地生产,主要是物料供给的问题。”
负压救护车生产涉及50多家供应商,而有的供应商已经放假,有的供应商地处武汉和湖北其它地方,物流运输受到疫情影响,物料供应十分困难。
江铃集团旗下江铃李尔内饰系统有限公司负责汽车座椅等零部件供应,其调角器的供应商位于湖北,生产和运输都存在很大风险。另一家骨架供应商在舟山群岛,而从1月29日零时起,舟山群岛之间的航运停航,如何将物料运出来存在不确定性,而且企业提前开工还需要审批。
经过政府相关部门的协调沟通,湖北的调角器供应商确认从1月30日开始通过铁路运输发货。浙江舟山的骨架供应商也已经获得当地政府部门的许可,可以发货并生产救护车骨架。
因为是非常时期,江西省工信厅专门派出一名处长在江铃蹲点,帮助企业解决原材料供应商春节复工、车辆进出、物资通关等实际困难。
2月11日,江铃汽车股份有限公司第一执行副总裁金文辉告诉汽车商业评论,通过江西省、南昌市政府以及国家工信部帮助沟通协调,取得非常大的成效,但是,“由于需求量的增加,现在仍然还存在零部件短缺”。
而针对一些非关键零部件的产品,江铃集团相关生产单位抓紧研究替代零部件方案,在科学验证后将替代产品用于生产。
与普通救护车一样,负压救护车也会配备供氧系统、电源系统、警灯系统以及呼吸机、除颤仪、心电监护仪等抢救设备,不同之处是多了负压设备——负压隔离舱和负压换气系统。
宇通相关负责人告诉汽车商业评论:“疫情特殊时期,隔离仓的生产供不应求,因此安装在救护车内部的负压隔离仓最为紧缺,工信部也在全国范围内协调相关厂家。”
负压救护车平时需求很小,所以负压隔离舱的供应商数量也并不多,知名的品牌有天津海正泰克、北京克力爱尔、江苏日新、山东博科等。因为需求突如其来,一时供应不上,这导致负压救护车工厂的产能没办法发挥。
“比例应该在30%-40%”

2月5日,宇通捐赠给武汉的10辆负压救护车整装待发
根据金文辉的描述,一般情况负压救护车的需求不大,过去全国每年需求不超过100台;而最近因为疫情,负压救护车的需求会有很大程度增长,甚至“有超过10倍的增长”。
汽车商业评论了解到,多家生产商的负压救护车的订单已经接到手软,生产周期排到了3月底。
中国扶贫基金会副秘书长丁亚冬告诉汽车商业评论,疫情发生以来,有大量人员需要隔离、转运,而前线防护服又比较紧缺,这样负压救护车的需求就显得更大了。

北汽福田负压救护车改装车间一幕
中国扶贫基金会已经与江铃、上汽大通、北汽福田三家企业达成负压救护车采购合同,前期大约采购30台,主要送往湖北的武汉、孝感、黄冈等地。由于生产企业订单太多,尽管都在加班加点赶制,但目前基金会才拿到几台货。
根据基础车型的不同,一台普通救护车的价格从10多万元到40多万元。再加上担架式的负压设备和整车负压设备的价格,一台负压救护车的售价为40万到70万元。
金龙汽车相关负责人称,“最近由于供货紧张,价格有所提高。”
紧急时刻,物资比钱更重要。除了加紧生产,北汽集团、上汽集团、江铃汽车、宇通客车、华晨集团等还慷慨捐赠了多辆自己企业生产的负压救护车。
在这次新冠肺炎疫情防控中,多个品牌的负压救护车一起承担起了重要的患者隔离、运转任务。金文辉说,17年前与非典病毒搏斗时,中国可用的只有少数进口的负压救护车。
也是在2003年,江铃汽车快速开发出全国首台福特全顺救护专用车。2010年,江铃自主研发的负压救护车技术在国内率先获得国家实用新型专利授权。
如今,江铃汽车旗下福特全顺系列救护车市场份额占据第一,按照金文辉的说法,“福特全顺系列轻客是救护车行业底盘的龙头产品,市占率超过63%”。
同时,国内其他一些企业也在推进负压救护车的研发和生产 。

2月14日,福建漳州车务段前场站,40台金龙金威负压救护车装上救援特货专列,驰援武汉
根据汽车商业评论粗略统计,常见负压救护车基型车生产企业包括江铃汽车、福建奔驰、北汽福田、宇通客车、华晨雷诺金杯、上汽大通、南京依维柯、金龙客车、江淮商务车等。
像江铃汽车等主流负压救护车生产商,不但自己直接生产救护车,基型车还会卖给其他有生产能力的负压救护车改装厂。比如,北京北铃、奇瑞瑞弗、宁波凯福莱等是国内主要的负压救护车改装企业。

2月5日下午,奇瑞瑞弗特种车辆技术有限公司车间内,经过10余天加班赶产的20辆负压救护车全部完工
在国家卫健委1月28日发布的《新型冠状病毒感染的肺炎病例转运工作方案(试行)》中明确要求,急救中心应当配备专门的医务人员、司机、救护车辆负责新型冠状病毒感染的肺炎病例的转运工作,转运救护车应具备转运呼吸道传染病患者基本条件,尽可能使用负压救护车进行转运。
金文辉认为,从战备角度考虑,再结合日常传染病的发生情况来看,“各级政府配置的负压救护车占整体救护车的比例应该在30%-40%”。
奇瑞瑞弗相关负责人告诉汽车商业评论,疫情过后,各地卫健委可能会集中给每个地方配置一定数量负压救护车,以应对各地方的防疫、转运防护传染病员,“按照每个县配置2台的标准保守估计,总体会增加3000台左右”。
他还表示,疫情过后,整个负压救护车的整车开发、生产能力以及零部件配套能力都会大幅度提升。
经历此次新冠疫情,相信整个社会对传染病的认识会更加深刻,各级卫生部门、急救中心及医院机构也会更加意识到负压救护车的重要性。由此可以推断,未来负压救护车将有很大的市场空间。

图表:郭梦康