本文内容均为预测,仅供参考,最终以官方公告为准。
海西实验学校师资:
师资团队由专职教师和专家团队两部分组成。
专职教师有来自兴宁、蓝青、储能、高新实验等名优学校的资深教师,还有毕业于海外名校、浙江大学、山东大学、中国科技大学等名校的本科生、研究生,师资水平稳居市一流行列。
学科专家团队聘请浙江省特级教师、正高级教师、省内知名命题专家等关注课堂内涵建设,引领教师专业发展,提高作业评价的有效性。
(以上内容来源于集士港教辅室)
海西实验学校硬件
最新进展




上面图片来源于公众号海曙教育发布
学校教学设施一流,数字化图书馆、报告厅、风雨操场、瓷画教室、标准化实验室、声乐教室、舞蹈教室、篮球馆、乒乓球场等一应俱全。地下室拥有三百多个停车位,同时设置接送平台。校园接送系统采用地下单行循环,能有效缓解上下学周边道路拥挤情况,也方便雨天家长接送。
(以上内容来源于公众号海曙教育发布)
办学地址:海曙集士港片区,董博苑西侧。
学校硬件:总用地面积73356㎡,总建筑面积64445.06㎡,采用“地下接送系统”。
办学规模:设计小学48个班,中学24班。
开学时间:预计2023年9月。
初中情况:预计直升本部中学。
该所学校正在校名征集评审中,预计将于近期公布。
海西实验学校师资力量,也是由区教育局统筹安排。预计将是海西片第一所高品质九年制学校。
自然,这所高规格学校的学区划分,吸引了非常多的人的注意。
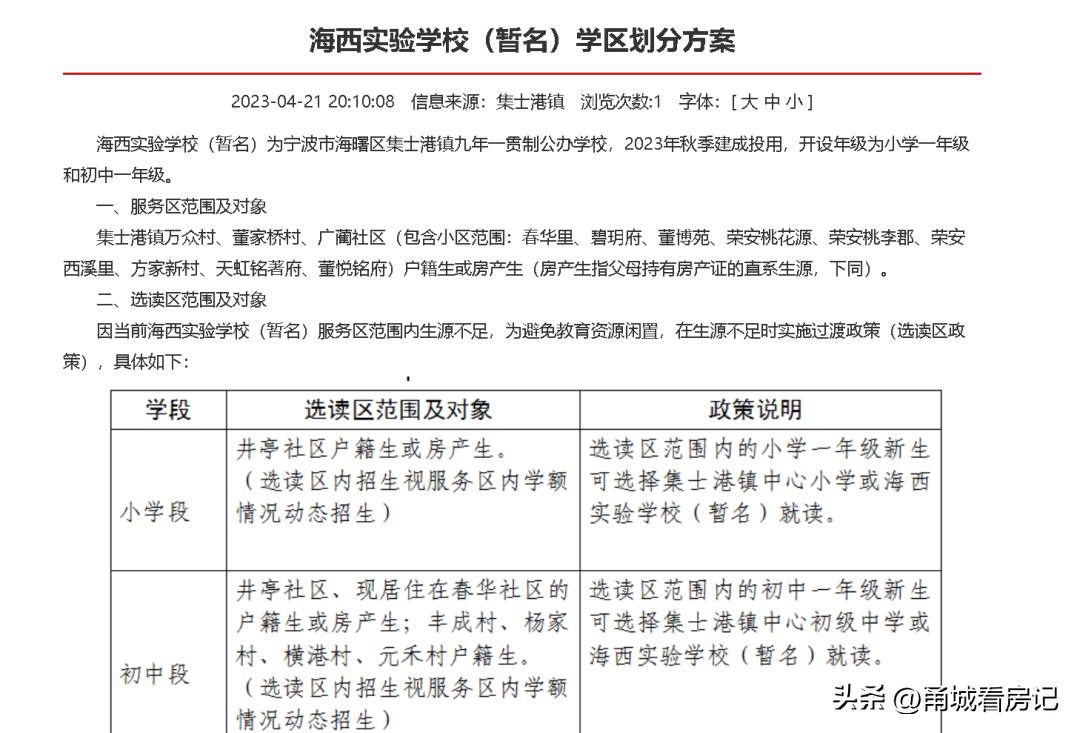
集士港海西实验学校(暂名)学区划分
首先针对生源问题,因为海西按照目前学区划分,有很多安置房生源;
但其实呢,宁波主城所有第一梯队学区都有安置房生源,安置房生源里也有很多牛蛙。
就算是安置房,我们经得知,2020年划入海西实验学校的某安置房小区还出了个清华大学,名牌大学层出不穷。
海西实验学校有着一流的师资和硬件,生源多而且质量中等,加上宁波高中定向分配60%的特大利好,未来,看好海西向第一梯队学校进发。
此外至今为止,学校名字还未公布,相信会挂牌优质学校,让我们拭目以待。

上图来源于海曙政府信息网
海西实验学校(暂名)为宁波市海曙区集士港镇九年一贯制公办学校,2023年秋季建成投用,开设年级为小学一年级和初中一年级。
1.集士港-海西实验学校(暂名)小学部
学区房:春华里、碧玥府、董博苑、荣安桃花源、荣安桃李郡、荣安西溪里、方家新村、天虹铭著府、董悦铭府。
过渡期学区房:万科金色城市,紫御铭园,半岛悦城,集港馨苑,井亭家园。
落户年限 :无预警, 可提前1年落户 (仅供参考,最终以官方公告为准)。
对口初中:直升本部初中部。
备注: 因当前海西实验学校(暂名)服务区范围内生源不足,为避免教育资源闲置,在生源不足时实施过渡政策(选读区政策),即井亭社区的可以选读集士港小学或者海西实验学校:
而初中,过渡期,则井亭+春华社区+元禾+丰成+杨家+横港,均可以选读海西实验学校或集士港中学。


新房:无新房
也就是说学区房集中在二手房。
二手房里,次新的可售的有万科金色城市,碧玥府,荣安桃花源,紫御铭园等,安置房有董博苑,集港馨苑,井亭家园等。
碧玥府
概况:总户数827户,容积率1.8,由高层+小高层组成,面积115~260平,原先是毛坯交付。
价格:报价23000元/平。
优势:毗邻海西学区,有地铁,得房率较高。
劣势:品质一般;上空可能有飞机经过,可能会有噪音影响。
评价:性价比高,接送小孩就学方便,适合当地自住改善客户。
董博苑
概况:总户数1386户,由高层+小高层组成,面积59~140平,原先是毛坯交付。
价格:报价23000元/平。
优势:毗邻海西学区;有地铁;得房率较高;总价低。
劣势:品质一般;上空可能有飞机经过,可能会有噪音影响;安置房,人员出入可能会有点杂。
评价:性价比高,接送小孩就学方便,适合极致刚需客,冲这个学校买的新宁波人。
万科金色城市
概况:总户数1300户,由高层+小高层组成,面积87~160平,原先是精装交付。
价格:报价22000元/平。
优势:周边生活便利度高,配套一应俱全;万科品牌品质物业;地铁稍远点;小区保养相对较好。
劣势:上空可能有飞机经过,可能会有噪音影响;得房率相对较低,户型一般;
评价:性价比较高,适合当地自住改善客户。
荣安桃花源1-3期
概况:总户数1676户,由高层+洋房+叠墅组成,面积89~139平,原先是精装交付(除叠墅)。
价格:一期报价27000元/平。
优势:毗邻海西学区;有地铁;荣安品牌品质物业;得房率高,户型佳。
劣势:上空可能有飞机经过,可能会有噪音影响;周边界面相对一般。
评价:接送孩子就学方便,适合当地自住改善客户。
说个题外话,根据宁波西枢纽规划,集士港人口规划要上升到18万人,若算上望春上临空智造板块,将超20万人,冠绝西枢纽。
单单从学校来看,就规划有12所学校(包含建成和在建的,仅为预测,最终以官方公告为准),冠绝西枢纽。

上图来源于宁波自然资源和规划局网

此外集士港还规划了新的教育,水木清华南侧学校地块。
集士港新教育地块

END
【 声明 】本文版权归甬城看房记所有,部分内容来源于网络,均为预测,仅供参考,部分内容来源于网络,本平台转载文章仅供大家欣赏和分享;如发现本文部分素材有侵害到您的版权或利益,请您及时与本平台联系,我们会及时备注版权信息,如反对本平台使用将立即进行删除;本平台不保证内容的准确性、安全性和完整性,同时本平台不承担您因使用这些资源对自己和他人造成的任何形式的损失。