之前有条友问28中本部和新星,发了个微头条简单解释了一下,还有好多条友留言沟通!趁有时间,发文详细介绍一下28中!

28中其实是个教育集团,官网介绍前身是石家庄市第28中学,现有初中部、高中部和中专部,三个校区。新星中学是28中旗下的民办部分,有家长称是28中北院(这个我不知道哈)!新星学校是十二年一贯制学校,小学到高中,都属于民办性质!小学和初中都要摇号招生!先来看看招生简章:

面向全市招生,小学只招60人,2个班,收费1.5万/学年。初中面向全市招生,18个班,900人,收费2.3万/学年。新星的学费今年有所上调,之前推文也说过,今年大部分学校学费都有所上涨!再看派位计划:


小学除去教师子女计划只有46个名额,初中招生计划里还有教师子女、举办者子女、业主子女计划,最后随机派位计划只有849个名额!有一点比较奇怪的是新星的小学不能直升新星的初中吗?初中的派位计划里面为什么没有直升计划呢?而且教育局小升初直升名单里也没有新星?这个我还真是不清楚,后期了解了再分享!

最终报名数据,小学共297人报名,第一志愿234,随机派位只有46个名额,5个人争一个名额,压力挺大!初*共中**有1770人报名,第一志愿785人,随机派位名额849,第一志愿全部录取,剩余名额从第二志愿摇号录取!
新星作为热门学校第一年报名爆冷确实有些出乎意料,之前也分析过,主要还是走读这个因素的影响!
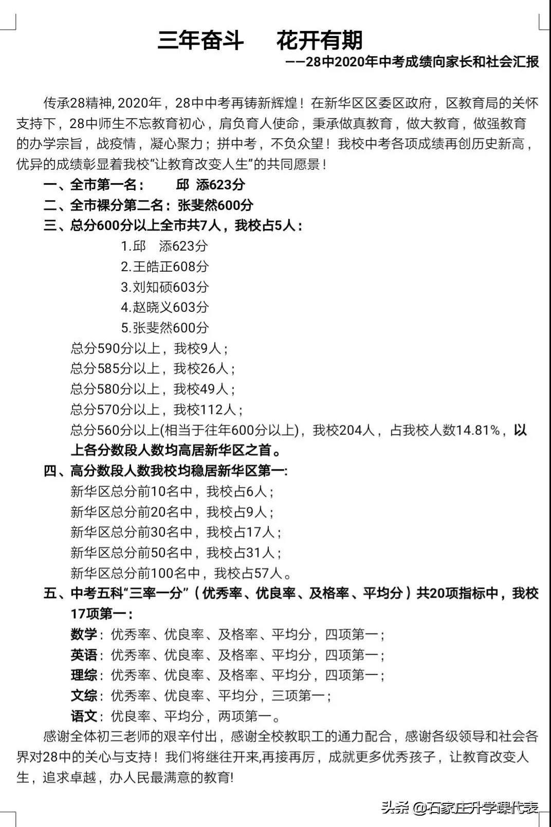
家长们最关心的也就是学校师资水平了,最体现学校师资水平的也就是中考成绩!一起来看近五年28中的中考成绩(成绩公布都是本部和新星一起)
2020年中考成绩

比较懒,就不一个一个打出来了!
2019年中考成绩
600分以上55人,占全市600分上线人数8.0%,590分以上102人,580分以上191人,546分以上473人。全市前100名占9人,新华区前100名中占32人。
2018年中考成绩
2018年中考参考人数1182人,600分以上76人,全校占比6.43%,占全市600分上线人数9.64%。李欣畅以总分633位居全市第二,王佳蔚、张译天同学以627分并列全市裸分第二,7人进入新华区前10。
2017年中考成绩
2017年中考参考人数1328人,600分以上146人,全校占比10.92%,占全市600分上线人数12.8%。4人进入全市前十,7人进入新华区前10,13人进入区前20,32人进入区前50。刘博以633夺得中考裸分状元,王予彤以660分夺得中考总分状元。
2016年中考成绩
2016年中考参考人数1655人,600分以上占116人,全校占比7.01%,占全市600分上线人数10.65%;全市前10名占6人,陈曦同学以总分663分获石家庄市中考状元;全市前100名,占14人;新华区前10名12人(含并列)占8人;各项分数段统计,28中均列全市前茅,全区第一。
今年28中的成绩确实是好,从喜报里也能看出那份开心呀!全市总分第一出在28中,今年满分610,这个孩子有加分项!560份以上全校占比14.81%,全市占比7.65%。全市占比在已知的数据里算的上是前三了!综合五年成绩来看,28中整体实力是有的,就是发挥不是特别的稳定!
还有本部和新星两个校区师资分配问题!各类消息比较多,有说学校只是注重民办部分发展,不管公办部分,好师资都放在了新星,强烈要求师资水平要均衡一些!我了解到的情况,2020届确实是有调整,以前HZ班只有民办部分有,今年本部也有,那师资力量肯定会有所调整!
最后就是28中值不值得选择!这个是肯定答案,不要被摇号爆冷吓到,28中实力还是比较雄厚,公办民办都有选择多,民办新星学校是走读学校,所以28中整体来说对新华区小六生比较合适!毕竟走读的话,外区的学生还得考虑陪读问题!之前也说有住宿名额,也很少,非寄宿制,住宿整体的管理、设施配套都与寄宿制学校有一定差距,所以还是以考虑走读为主!新华区的孩子们可以考虑,至于本部还是新星,能去到好班,其实都可以,现在进行调整,共享师资,好班就没啥差距了!去本部就是免费就读,但是要求房户一致,民办的话估计明年大概率得摇号了,不会像今年这种爆冷直接录取了,那竞争力就大一些,还需要点好运气!
以上仅是自己个人所知、个人建议,哪里不对也欢迎留言沟通,喜欢的可以持续关注!