1、 缘由
80年代初期晶体管功放全面取代电子管功放,兴起一股前所未有的DIY音响扩大器的热潮,当时有一本叫《音响技术》的杂志,更是把这股风潮推到最高点,每个人都想DIY一台音响,即使没有能力的人也要找别人组一台才够潮。
当时个人对什么是晶体管,什么是欧姆定律完全搞不清楚,更不用说DIY所需的电路分析能力,但这一点也不会妨碍渴望DIY的实现,因为当时的DIY环境确是十分友善,软体有《音响技术》,这本杂志不断的提供技术指导与装机分享。硬件方面当时有许多半成品套件可选,而且只要按图施工,几乎都能成功。
犹记得,当时购买了一些套件,DIY了几台音响。会响,当时也觉得不差,算是初步体验了装机成功的喜悦,也消除了DIY高不可攀的屏障。但这种廉价的成就感很快就小消失,取而代之的是想更上一层楼,拥有分析,设计电路能力的渴望。这被激发的渴望被《音响技术》这本杂志滋润养大,因此自我期许有朝一日,能设计DIY一台纯A类扩大机,品尝一下传说中A类功放音质醇厚的丰满韵味。
这份自我改善的渴望,让我对电学产生了浓厚的兴趣,也对*日我**后的学习,工作产生了莫大的影响。后来,忙于工作,家庭,难有自己的时间DIY音响,但是几十年来这份渴望从未从脑海中退去,对音响知识技术的追求,与对电学相关知识的学习从未中断,后来在网上订购一本Designing Audio Power AMPlifiers,以过去累计的电学基础,有系统的研读,一路走来累积了足够的DIY能量。此外,90年代PC开始风行,而且来势汹汹,锐不可挡,DIY音响风潮一时如溃堤之水,极速退烧,一夕间商家的功率晶体,散热片,大电容无人问津,许多曾经热衷DIY音响者将手中的音响零件当垃圾丢弃。由于个人对DIY音响中毒过深,着迷狂热、陷入无法自拔,趁此谷底你丢我捡收集不少功率晶体,散热片,大电容,总希望有朝一日能派上用场,得偿DIY音响宿愿。

历经数十载,人已老,所收集零件也已堪称为稀世"古董",唯独实现DIY音响的初衷不减,这股热情让我在盖完房子后,有较多的机会将过去所知所学,用在实现年轻时DIY音响的梦想。经历人生各阶段的淬炼,人生至此早已领悟,这世上没有完美历久不衰的东西,因此,DIY着重于应用所学与探索过程,而不是在于追求永无止境,登峰造极的绝世扩大机。也因此,我会尽量消化手边过去收集的零件,看看能否将它们发挥到极致,而不会去追求所谓的最新,最好的发烧零件。
2、 思秋与秋收之美
在整理设备,准备重新投入DIY时的心情是十分复杂的。一方面,感叹数十年过去了,物是人非,手中的老零件,老仪表、老设备、与时下追求速度更快,体积更小,功率更大,功能更多,效率更高的趋势与潮流形成强烈的对比。此情此景使我想到,马致远的《天净沙,思秋》中,古道西风瘦马的情境,对此还颇有感触,仿佛自己是一个DIY游子,浪迹电子江湖多年,在此迟暮之年,面对时下的潮流与自己年少的梦想,有几分岁月不饶人的无奈,与年少梦想即将被时代潮流淘尽的感慨。
另一方面,想到能将过去数十年所学,卸下一切功利,竞争与生存报复,用于生活中,自由挥洒实现年少时的梦想,心中充满感恩,也颇为期待此次DIY能好好品尝,细细体会生命中秋收之美。
3、 挑战A类扩大器
A类扩大器并非什么先进的扩大器,它的效率奇低,造价奇高,体积庞大。但也有其它扩大器无法超越的优点,如放大所产生的谐波据说最接近实际乐器所产生的谐波,因此比较自然,较耐听,这也是其历久不衰的原因。年轻时被音响厂商长期*脑洗**,种下今生矢志要*兽禽**DIY一台纯A类扩大机,饱享传说中A类扩大机醇厚风味的梦想。自知这可能是今生最后机会,几遍发苍苍视茫茫,电阻色码无法分辨,焊点无法清晰辨识,也要奋力一战。戴上头戴式放大镜,凑近PCB重温那焊锡逸散出的松香味,别是一番滋味在心头。
4、 扩大器简史
1956年MR.H.C.IN于RCA实验室发表A LIN TOPOLOGY AUDIO AMPLIFIER,此扩大器的架构迄今,已经经历60-70年来的改善衍进,但其包括输入级、电压放大级、输出级的架构,几十年来没多大的改变,一直是现代音响的主流架构,即使半导体技术已有大幅进步,但扩大器始终都是没有脱离这个架构,或者说这是电晶体扩大器最适宜的架构。

主架构虽然没大幅改变,但是由于各种失真探讨,各级逐步衍化加入电流镜、串叠、恒流源、偏压电路、增加驱动级、舍弃输出电容,兵连输出、稳定与保护电路等,使电路日益复杂、细致、周延、表现当然更多传真与品味。
5、 单端输出与推挽输出
在构思架构时,发现单端输出,与推挽输出,各有其利弊,各有其爱好与拥护者。所谓单端输出是指输出端是有单一极性NPN晶体管,或PNP晶体管输出完整波形。输出期间没有轮流切换的问题。而推挽输出,即是采用两种不同极性的晶体管,分工各自负责半周波形,一推一挽轮流工作,最为人诟病的问题是两组晶体管轮流工作时,产生的失真与不协调,早起因为PNP管较少,也有扩大器全部用NPN分成两组输出,一组用于正半周,一组用于负半周。
究竟要用哪种架构?既然要消化既有零件,当然要看看有什么材料才能决定要做什么。手边有十几对2N3055与MJ2955功率管,这种铁壳的功率管,三十年前炙手可热,每个DIY音响的发烧友手边总有几对,如今退烧人们当垃圾丢弃。这些古董级功率管到底还堪用吗?重新查阅其技术规格,发现其频宽用于音频放大器仍游刃有余,毕竟,这几十年来人类的耳朵并没有太大的进化,几十年前令人发烧的元件,今天一样能打动人心。
为了初步了解这些功率管的特性,与增加一些DIY的手感,个人以土法炼钢的方式模拟晶体曲线*踪器追**的功能,简单地测量数对2N3055与MJ2955功率管的β值。我发现PNP管的β值,普遍比NPN管几乎高出一倍。这使我从新评估是否要用NPN,PNP上下对称推挽的输出架构了。在整个线性放大架构中虽NPN 、PNP二者差异会由反馈修正,使输出信号按反馈比例收敛与原信号一致。就一般水准功放而言,在示波器上几乎无法分辨出输入与输出信号的差异。但这并不表示PNP、NPN二者的差异不会影响放大器的表现,尤其是长期聆听,大部分人还是有感的。
因为经过反馈电路来修正的过程会产生谐波,加上NPN、PNP推挽切换也会音响谐波,令人感受不悦,这些不利的因素使我放弃推挽架构,而选用单端模式。
6、 扩大器也是一种乐器何必太在乎效率
A类单端输出架构最大的缺点,就是效率只有推挽的二分之一,然而,这并不折损我对它的兴趣。在我越是了解扩大器的原理与主动元件的特性,就越是感觉世上没有所谓的原音重现这种扩大器。在放大过程,无论采用何种架构与元件,均会产生各式各样的失真,而且还会因为增生谐波交互作用,综合成新的杂讯号。以现在的元件和技术,一般扩大器都能产生和原来信号十分相似的输出信号,也许扩大器真正的差别在于同样的音源,有些扩大器产生失真与加材料的机构,仍然能令人愉快,令人感动。有些扩大器放大的结构,却令人觉得枯燥不耐听。因此,个人认为扩大器也是一种乐器,以输入信号来弹奏的乐器,单端输出架构效率虽低,但效率不是乐器的首要诉求,悦耳耐听,能撼动人心才是重点。
7、 单端输出与推挽输出效率差异说明示意
推挽式的输出效率比单端的输出大一倍,因此,二者若要获得相同的输出功率,单端输出的静态电流要比推挽输出的静态电流大一倍。这也就意味着要更大的散热片与功率管。以下示意图说明单端与推挽输出,二者工作模式与效率差别。






8、 原汁原味的A类扩大器
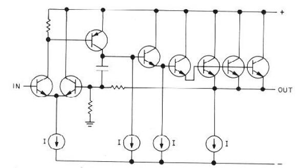
在单端输出架构中,大名鼎鼎的NELSON PASS 1977所提出的架构深获我心,这是典型传统的单端输出A类扩大器,他提出架构,也完成设计,有兴趣的读者可以到官网瞧瞧。
NELSON PASS 1977所发表的架构,至今已经过了将近40年,这当然是古董级的架构,我不会照单全收,而会按照我手边的资料,加入一些可能令人悦耳的元素,并视情况调整改善。

9、 多大功率?A类小而美是鱼与熊掌?
原本的构想是想设计一台精致细腻、小而美的纯A类扩大器,功率约10W,用来取代一般电脑用的扩大器。实作后,才警觉A类扩大器没有小而美存在的空间,特别是单端输出,实际效率大概只有十分之一,散热片就是庞然大物。再者,视听时找到手边一直12-0-12/5A的变压器,经整流滤波加载后,得15V的直流电压,静态电流调到1.6A。输入正弦波,以8欧姆负载测得最大输出峰值电压约为12.5V,经换算为9.76W,最大功率接近10W
自知自己音乐素养有限,初步测试时找一些自己熟悉的音乐试听,感觉还颇有A类丰润浑厚的味道。一阵自我感觉良好后,觉得应该找些音域较宽广的交响曲来试听,找到贝多芬五号C小调交响曲。此曲时而轻声细柔如涓涓流水。时而百乐齐奏势如万马奔腾。视听室架着示波器监看,发现这个功率的动态范围稍显小,发现大音量时某些突然涌入的信号会被削平,即所谓的截波现象。
最后冲量现有资源与需求,把工作电压拉高到+—20V,把静态电流调高为2A,扣除一些损耗,获得8欧姆负载14W输出,此时峰值电压为15V,相较于原先的12.5V提升不多,但是对我而言,这个功率已经足够满足家里客厅或者书房的聆听空间,除了试机外,聆听时并不需要将姨娘转大到截波的情况,就能获得所能容忍的极大聆听音量。

A类单端输出静态电流必须为最大输出的1/2,这事先就这样规划好,不然最大输出电流超过静态电流,负半周就会发生截波现象,同样情况,若推挽式输出架构,只会从A类变为AB类,并不会产生截波现象,这也是单端输出的缺点,还好这个缺点很容易预知与避免。

朋友搬来一对20年前瑞丰音响产的L18/5.3欧姆喇叭,号称可承受300W。因找不到相关规格,原先担心推不动,没想到在约25平方的工作室以略大于半功率试听就能获得足够的音量,再大声就扰邻了。
喇叭由8欧姆变为5.3欧姆,要重新考虑静态电流以免发生截波现象,若5.3欧姆要获得和8欧姆14W输出功率,输出峰值电压要达12.2V,静态电流至少要由2A加大到2.3A。评估现况,由计算值来看,静态电流不变,喇叭阻抗变小,功率是降低了,但试听时以5.3欧姆2A静态电流保持不发生截波现象的音量试听,感觉音压不但没有变弱,反而更有劲了。一般喇叭还是以8欧姆为主,因此,静态电流维持在2A。说了半天,最后的规格是:工作电压+_20V、静态电流2A、最大输出8欧姆/14W或5.3欧姆/10W。
10、 设计概述
本机架构采用NELSON PASS 1977所提出的单端架构,输入级采用OP-AMP,设计过程特别考虑电晶体的非线性特性,各级晶体管均加入射极电阻,恒流源、晶体BE并联电阻等改善措施,以期降低晶体管非线性不完美特性的影响,整体完成后发现有热跑现象,再加入有效的温度补偿电路,以下简述设计时的考量。
A、 削足适履的输入级
输入级通常是用二只晶体管做差动放大,一端是输入信号,另一端是输出端回馈来的信号,而端信号比较厚产生误差信号,用以驱动后续的电压放大级,产生所需的修正,以期收敛到而端相等。
为了克服晶体管的非线性不完美特性,现代输入级电路通常会在射极加入恒流源,集电极加入电流镜,或加入CB组态形成串叠放大,以期改善非线性特性。这些电路都不难,难的是要如何购得理想配对的晶体管。虽然电路不需配对也能正常工作,因为最终都会以整体回授修正,但如前述,这种不对称会产生不必要的谐波,令人不悦。
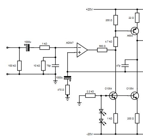
用于输入级,低噪音且配对好的小信号晶体管,由于量少,其实并不好找。而手边正好有几颗OP /AD847,犹记得这几颗IC当年每只都近百元,要是再不好好利用,再过几年可能就会被不识货的晚辈当做垃圾处理。既然如此,就把差动级改成运放,即可物尽其用,又能使电路简单利落。而AD847的表现也不俗,SLEW RATE高达300V/US。实际使用也令人满意,无信号输出中点电压也始终稳定地维持在零电位。以此实际聆听贝多芬5号C小调交响曲时,曲中戛然而止的音符表现的干净利落,毫不拖泥带水,对陡然全体乐器齐鸣展现的瞬间爆发力,确是震动人心。

b.射极电阻是画龙点睛,不是画蛇添足
晶体管交流模型中有一个关于放大率的重要参数RE,很不幸的是这个re参数不是一个定值,因为re=VT/IC,IC会随着信号大小而变,IC改变re也会跟着改变,最后放大率也会受影响改变,这些改变导致信号的瞬时放大率不同,因而产生不必要的谐波影响音质。若电路中加入射极电阻RE,使RE>>RE,因此re+RE计算放大率时re的变化可以忽略,整体增益可用稳定的RE来计算。这做法是折损一些增益,来换区相对稳定的放大率,为了达到这个目的,本机所有晶体管都加上射极电阻,即使是电压放大级也不例外。

c、 攸关信号解析度的恒流源
本机为单端放大架构,输入级采用运放IC,因此从电压放大级开始,每级均以恒流源串叠。理想的恒流源阻抗可视为无穷大,当然无限大只是一个概念,实际的世界仍有其极限。阻抗愈大意味着电流流过时的压降愈大,压降愈大就能产生更强的驱动反应,因此,恒流源的高阻抗能让各位小的变化产生巨大的改变,如此,可提升电路的解析能力,更有能力表现音源的细腻变化。
NELSON PASS原作中把输入级,电压放大级,驱动级的恒流源绑在一起,而驱动级有和后续的输出级限流穿在一起,这一连一串的组合,会有牵一发而动全身的效应,而输出级限流会随温度和信号的变化而不断的ON-OFF作用。个人觉得这样多少会干扰到输入级与电压放大级恒流源的稳定性,因此设计时把驱动级恒流源独立出来,并且也用目前常用的固定变压恒流方式,取代原作以电阻简单分压的恒流方式。

d、 不可等闲视之的晶体管BE并联电阻
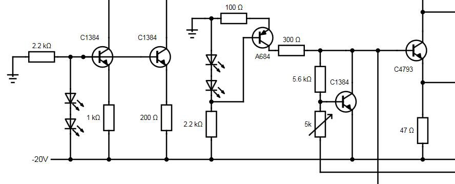
晶体管BE间存有接线电容、极间电容与米勒等效电容等,这些电容在放大时会产生充放电,一般电路都能提供快速充电的路径,但放电则否,若不提供适当的放电路径,对快速变化的信号无法产生及时反应,尤其是功率管BE极间电容更不容忽视。NELSON PASS原作中所有功率晶体管均采用NPN型,其中BE均加并电阻,本制作为利用手边的MJ2955,把部分NPN晶体管改成PNP,为提供有效放电途径,也在BE间加入并联电阻,以期加速系统反应。
设计完成我用古董级示波器以200KHZ方波测试,概略得到SLEW RATE=21.5/US:
若以正弦波100KHZ/满功率15V计算,所需SLEW RAT=2*П*Frequency*peak voltage
Slew Rate=2*П*vp/t=9.4/US


人耳听力极限约为20KZ,以本机的SR=21.5V/US测试值,系统收敛时间约为2US,对放大各式人耳能感受的音乐已是游刃有余。回头看看NELSON PASS公布的SR数据是30V/US,推测是归功于简洁的电路与他使用的原件,NELSON PASS果然名不虚传。
e、 天衣无缝的温度补偿电路
A类扩大器效率低,输入功率大部分都以热量的形式消耗掉,装机后初步试听,发现温升,电流漂移严重。试听前调整静态为1.8A,听半小时,之间电流表小号电流节节上升到2.6A,散热板烫到补课触摸。再听一小时,电流显示3A,这是我电源供应的极限,磁石随手找来一只温度计,放在散热板,概略测得温度为80度,实际应该更高,至此热跑脱已经十分确定,电源供应器外壳也开始发热,再玩下去,就会烧掉。
仔细分析NELSON PASS的架构,发觉他对温升补偿部分,在电路中几乎毫无描述之处,推测他是用强化散热的方式来克服温度的上升问题。我不想再加大我的散热片了,再大,后续机箱会很不好处理,也不想加风扇,太吵,此外我也没有NELSON PASS那么潇洒,把机器当做煎蛋器。
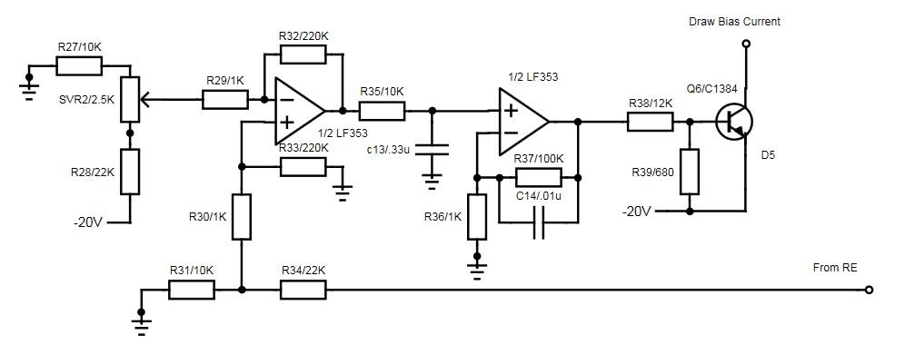
NELSON PASS的电路中已有调整静态电流的限流装置,为何没有发生作用?为了探索这个问题,动手如下图,接了两个电表观察其中的变化,发现V2会随着温度上升而上升,这个表示电流一直随着温度增加而增加,而V1却始终不动如山,至此,恍然大悟,原来V1已经被前面的偏流与限流电路钳制住。VBE+vre=定值
当温度上升VBE下降,热效应导致IB增加,IC随着正价,驱使流经电阻的电压降上升,以补偿VBE的下降,最后使VBE+VRE维持在定值。结果是:原先设定的静态电流会随着温度上升而变大。

为了解决系统对温度毫无招架之力的问题,我决定另起炉灶以摆脱原电路的报复,我的作法是取一个不受温度干扰的独立参考电压,以此电压和流经恒流源射极电阻产生的压降比较,然后输出能使静态电流维持在设定值所需的补偿信号。电路中使用二级OP放大,增益值大22000,以期能感测到微小的漂移,达到百分百的补偿。有流经恒流源射极电阻的电流,会随着音乐信号微小变化,这些变化会使温度补偿电路不断来回产生修正补偿信号,这是要避免的状况,以免影响到放大电路,因此,在二级间加入积分器,累计捕捉真正漂移的误差信号,亦步亦趋予以修正补偿。
此电路效果还真立竿见影,历经长时间的聆听测试,实证温度补偿电路对温度漂移的修正补偿几致天衣无缝。散热片温升至60度就不再上升,数位电流表值始终维持在2A缓慢跳动,示波器监视波形,也未发现波形受到影响。

十一、电源电路与哼声
在试听阶段是一直使用电源供应器测试,最后决定供应电压为20V后,开始寻找变压器,手边没有现成的只好定制。定制就有较大选择空间,究竟是环形还是EI型。环形变压器最大有点是效率高,但好像也有不少缺点,传统EI变压器个人的使用经验是,矽钢片品质不是很好,铁损很大容易发烫,其余还能接受。老年人思维比较保守,采用EI变压器,先决条件是要找到采用高品质矽钢片制造的变压器的厂商,在网上找到一个号称采用日本进口矽钢片的,好像满复合要求,一阵沟通下单定制2只。
关于变压器规格的计算,由于A类单端输出的架构,当决定输出功率后,负载,静态电流,输出电压都必须设定好,否则片面的提高电压只是徒增加晶体管额损耗,并无法提升功率,这是要事先注意的部分。
由于考虑A类放大器的低效率,除了前段运放需稳压外,我不打算装稳压电路,因为那肯定是庞然大物,因此不需预加稳压电路约5V额损耗。所需直流电压是+—20V,经换算变压器二次侧规格是AC :16-0-16V/5A,整流后峰值电压是22.5V,预估加载后可能产生压降为1.2V,所以应该接近设计值。
数天后,两只变压器来了,用电子秤称了一下,3.5公斤,体积10.5*8.5*10.5,外观扎实沉稳。接上整流电路,正负电源各加上一只22000UF的滤波电容,马上进行测试。空载:16.7-0-16.7.满载16.2-0-16.2,嘉奖百分之三,整流后直流电压空载23.3V,满载20.4V,非常接近定制时的计算值。经2小时满功率假负载正弦波测试,以手触摸变压器仅微温,这令我赶到意外,颠覆个人以往对变压器加载会很烫的印象,目前为止令人满意。

去掉假负载换上拉岸边,还未加上信号就听到不小的哼声,原先用电源供应器没有这个问题,研究问题应该来自电源滤波电路。用示波器看一下120HZ电源涟波峰对峰值约0.36V,这个是哼声的根源所在吗?手边有数个10000UF的电容,找来2个0.22欧姆的电阻,焊成简单的RC滤波器。再试,真神,哼声小到贴近喇叭才能听到,这时由于贴近喇叭,也听到原先没有在意的高音喇叭发出的嘶声,不过二者不贴近喇叭都不易察觉,*放播**音乐计时遇到短暂休止也无损其寂静的氛围。




后续的机箱与成果
行文至此,扩大器架构与内涵已大致万恒。最后的挑战是如何找一个好机箱,现成的可用机箱,都是结合散热片整体设计,壮观棋牌,然而,我已经有够大的散热片,而且已经装好功率管完成测试。若改成现成机箱,势必要放弃这些散热片,并从新安装。评估摆了20几年的散热片此时不用,大概就难逃资源回收的命运,这个是我当初珍藏收集它的初衷?再者,拆下所有功率管再重新安装,这种重复性工作个人兴趣实在不高。看样子,要找到一个够大,够坚固合用的机箱,来安装我的怪兽扩大器还真不容易。


DIY过程中,享受一个电阻一个电阻计算,建构,
验证的乐趣,与克服困难所得到成就感,确实是生命中难得的美好过程。癞痢头的孩子,还是自己的好,音响好坏毕竟是很主观的感觉,我只能你说三十年磨此一剑是非常值得的,所得结果真是令人沉醉,生命秋收之美尽在不言中。至此,感谢挚爱的家人数十年来一路的支持,后续希望能早日完成装箱,若有机会会继续分享。