健玛离子水骗局 (韩国健玛牌离子发生器骗局)

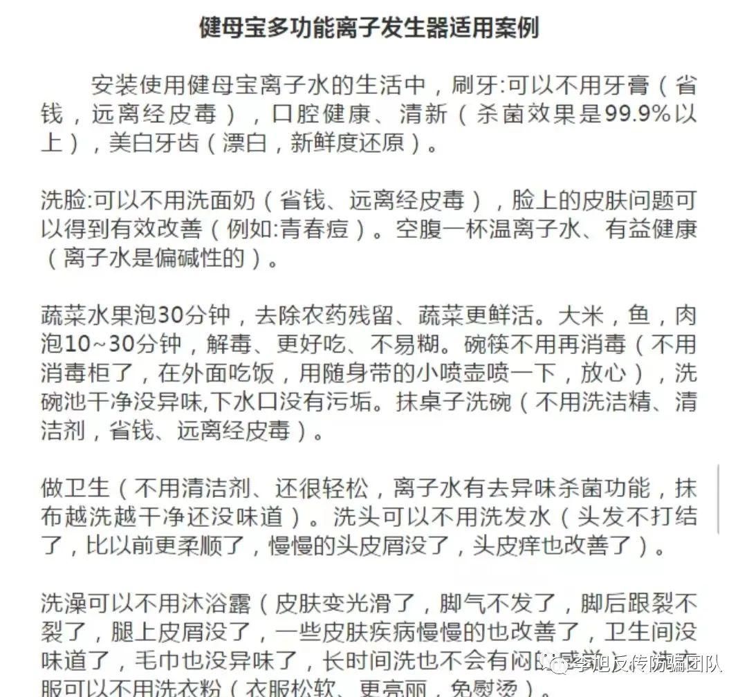
你相信么?洗脸用“水”洗洗,就可以洗掉青春痘?

你相信么?碗筷用“水”冲冲,就可以达到消毒柜的功效?

你相信么?洗头用“水”淋淋,就可以光亮顺滑去头屑?

你相信么?洗澡用“水”泡泡,连脚气都不发了?

这种神奇的“水”是什么呢?

健玛离子发生器是骗局么,健玛离子水骗局

王先生向我们反映了一款名叫 “健玛(健母宝)离子发生器”的产品 ,这款产品是一款离子发生器, 最主要 的功能是把水经过超强磁,生成离子水。

健玛离子发生器是骗局么,健玛离子水骗局

而这种离子水具有高效的洗涤、杀菌、去污、去味、光泽、漂白、保鲜、还原等功能,能够解决日常所有洗涤需求,在不借助任何洗涤剂的条件下,甚至可以去除食品的农药残留以及重金属、黄曲霉素等等多种问题。

健玛离子发生器是骗局么,健玛离子水骗局

且这款离子发生器来自韩国,已经获得美国FDA认证,是一款高科技新型水质处理设备。

健玛离子发生器是骗局么,健玛离子水骗局

王先生称, 目前“健玛”正在全国招收代理,但其招商的模式,似乎存在不少问题。 为此,李旭反传防骗团队进行了一番调查。

根据资料显示,健玛总公司位于韩国,于2013年成立,目前在中国、日本、加拿大、巴西、柬埔寨、菲律宾、泰国和印度尼西亚均设有分公司。而健玛(中国)集团在中国有三家公司:沈阳韩健玛商贸有限公司、沈阳健玛财拿商贸有限公司以及辽宁健玛科技有限公司,分别成立于2017年、2016年和2019年。除沈阳韩健玛的法人为*钟金**钰外,其他两家的法人均为李成周。

健玛离子发生器是骗局么,健玛离子水骗局

健玛公司销售的产品包括宝石床垫、人参饮料、谷物粉、面膜、刮痧板等,多为保健类产品,而健母宝离子发生器是其公司的主打产品。

健玛离子发生器是骗局么,健玛离子水骗局

目前,健玛公司正在招收各级代理。 根据资料显示,代理等级分为会员、经销商、合约代理商、区级代理商、市级代理商、省级代理商、全国代理商七个。

健玛离子发生器是骗局么,健玛离子水骗局

那么每一级又是如何加入并获得收益的呢?

根据宣传,健玛的运营方式是体验、分享和分销。零售价格为1850元一台,加入健玛后不同等级的价格也不同。

健玛离子发生器是骗局么,健玛离子水骗局

购买5000积分以上产品,即可成为会员,获得15%支援金;

一次性购买15000积分以上产品即可成为经销商,获得25%支援金的同时,还可获得直属经销商平级绩效5%的支援金以及团购会员10%支援金;

而想要成为区级代理商,则需要下属有七组以上市场,且每组市场各有一位以上经销商,并且拥有三组代理商市场,这时产生的收益除了有个人绩效、绩差绩效外,下属市场平级绩效的3%也将归其所有……

健玛离子发生器是骗局么,健玛离子水骗局

综上我们可以看出,想要加入健玛,就必须购买多台离子发生器,想要达到更高的级别,则需要手下拥有经销商,级别越高,所需经销商的数量则越多。

健玛离子发生器是骗局么,健玛离子水骗局

同时,除本级别销售商品公司给予的支援金作为奖励外,还可以获得下层经销 商的绩效,层级越高,获得的绩效也越多。

健玛离子发生器是骗局么,健玛离子水骗局

健玛公司还声称,团队内达到一定目标后,可以享受配备奥迪车、建立工作室、申请茶话会、设立分公司、申请百夫长等各项福利。

根据《禁止传销条例》界定的传销三个特征:

第一是入门费,需要缴纳一定的费用或认购一定产品才能获得入门资格。

第二是拉人头,发展下线形成上下线层级关系。

第三是团队计酬,通过直接或者间接发展的人员数量或销售业绩来给上线计酬或者返利。

健玛公司的入门标准、发展下线、层级获利等模式,与传销的模式极为相似,或有涉嫌传销的可能。

根据王先生提供的资料来看,在如此大的利润诱惑下,健玛公司在*疆新**发展十分迅速。

然而通过调查,健玛公司不单单涉嫌传销,这款离子发生器也存在问题。 健玛 公司一直宣称该产品具有多项保健功效,并晒出多项获奖证书。

健玛离子发生器是骗局么,健玛离子水骗局

健玛离子发生器是骗局么,健玛离子水骗局

可是所谓的世界过敏性皮肤病协会、韩国亲环境商品协会等等,在网上均是查无此机构。

且早在2005年,卫生部发布的2005年第10号公告已经明确指出,卫生部从未批准过任何“离子机”水,所有宣称制备离子机或碱性水的宣传均属违法宣传。

健玛离子发生器是骗局么,健玛离子水骗局

至此,我们可以发现,健玛公司的运营模式及其产品宣传似乎确实存在多项问 题。李旭反传防骗团队在此提醒广大群众,如有遇到此类宣传或加盟邀请,可积极留存证据,并向食药监局、工商或其他相关机构进行举报。

注:文章来自于 李旭反传防骗