
奥特莱斯是近年来兴起的一种商业体,其以正品大牌,物美价廉深受年轻消费者的喜爱。但在畅快买买买的时候,你有没有想过它们的质量如何呢?
近期,上海市工商局集中组织力量对浦东、青浦、徐汇、杨浦4个区域内4家奥特莱斯销售的57个品牌110个批次服装进行了市场检查和质量抽检。
经检测,有19个批次不合格,不合格检出率为17.3%。其中,
抽检浦东佛罗伦萨小镇奥特莱斯37个批次,有6个批次不合格;
抽检青浦奥特莱斯36个批次,有9个批次不合格;
抽检徐汇汇金奥特莱斯20个批次,有1个批次不合格;
抽检杨浦时代城市奥特莱斯17个批次,有3个批次不合格。
上海市工商局表示,经过三年连续定向抽检,奥特莱斯销售服装不合格检出率逐年降低。2018年抽检主要不合格项目是pH值、色牢度、起球、纤维含量、产品使用说明五项。
(点击看大图)

1
2个批次pH值与国家强制性标准不符
如上海毅朗商业有限公司(佛罗伦萨小镇奥特莱斯)销售的标称由中山华泰纺织有限公司生产(或供货)的“杰西卡红JESSICARED”牌裤子(型号规格:155/66Y;生产日期或批号:874122),pH值实测为9.1(标准值应为4.0~8.5),不符合国家强制性标准要求。
pH值过高过低,都会刺激皮肤,引发瘙痒、刺痛感。
2
有8个批次色牢度不合格
是2018年抽检不合格率最高的项目。其中,耐干摩擦色牢度3个批次,耐湿摩擦、耐洗、耐水、耐汗渍色牢度各2个批次。
如上海国际时尚中心园区管理有限公司(时代·城市奥特莱斯)销售的标称由苒泰商贸(上海)有限公司生产(或供货)的“CHAPS”牌女式紧身裤(型号规格:4(160/72A);款号:B1550C13P2),耐汗渍色牢度实测为2-3级(标准值应≥3级)、耐皂洗色牢度实测为1-2级(标准值应≥3级),均低于标准要求。
色牢度是纺织品的安全性指标,其中,耐水、耐汗渍、耐干摩擦色牢度属于国家强制性标准。色牢度不合格,洗涤时极易掉色、沾色、褪色,一方面直接影响纺织品质量和正常使用,另一方面染料脱落触及皮肤,长期积累容易危害人体健康。
3
4个批次起球不合格
不合格商品起球实测值不满足标准要求。
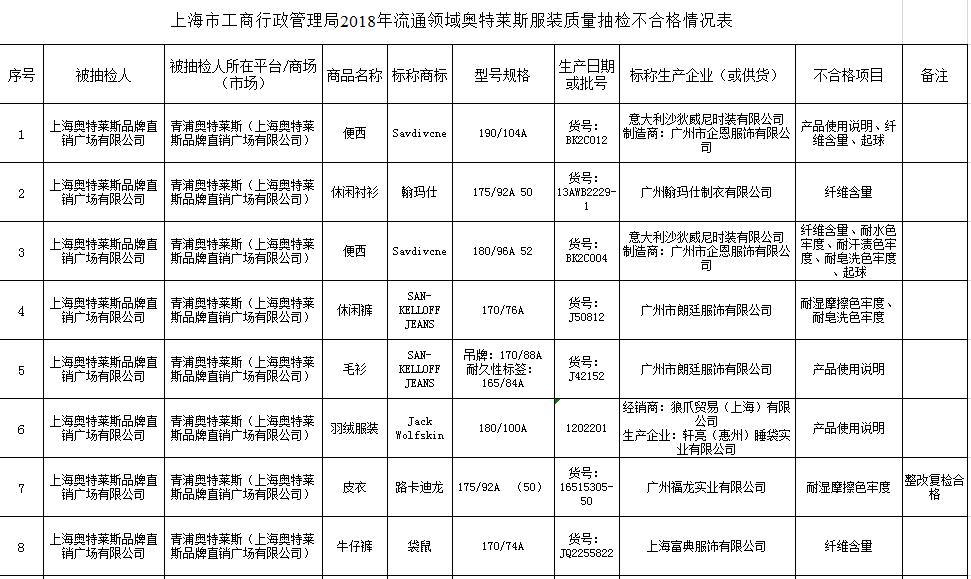
如上海奥特莱斯品牌直销广场有限公司(青浦奥特莱斯)销售的标称由意大利沙狄威尼时装有限公司、广州市企恩服饰有限公司生产(或供货)的“Savdivcne”牌2个批次便西(型号规格:190/104A;货号:BK2C012)、(型号规格:180/96A52;货号:BK2C004),起球实测分别为2-3级、3级(标准值应≥3-4级),均低于标准要求。
起球不合格,影响消费者服装穿着的美观性,也是消费者投诉较多的项目。
4
6个批次纤维含量不合格
不合格商品纤维含量实测值与企业明示不符。
如上海南站汇金百货有限公司(汇金奥特莱斯)销售的标称由上海意芙服饰有限公司、杭州润娴服饰有限公司生产(或供货)的“eifini”牌针织套衫(型号规格:90CM;款号:1161195138891),纤维含量实测为锦纶44.6%、粘纤39.9%、兔毛9.7%、羊毛5.8%(企业明示为锦纶34.9%、粘纤32.0%、兔毛14.3%、羊毛18.8%),兔毛、羊毛含量均超出标准规定的允差范围。
纤维含量涉及纺织品是否货真价实,原料优劣是决定价值的一个重要因素,历来是消费者最为关注的问题之一。
5
4个批次产品使用说明不规范
不合格商品标识内容与标准要求不符,如吊牌与耐久性标签上号型不一致、维护方法不一致等。
如上海奥特莱斯品牌直销广场有限公司(青浦奥特莱斯)销售的标称由狼爪贸易(上海)有限公司、轩亮(惠州)睡袋实业有限公司生产(或供货)的“JackWolfskin”牌羽绒服装(型号规格:180/100A;生产日期或批号:1202201),产品使用说明耐久性标签上明示充绒量不一致,与标准要求不符。
使用说明可以让消费者准确了解产品性能,正确、安全地使用该产品。
根据抽检结果,工商部门已责令相关经营者立即停止销售不合格商品,对库存商品、在售商品进行全面清理,限期落实整改措施,督促经营者按照相关法律法规要求主动采取措施,保护消费者合法权益。

小编提醒:买服装要理性!
一、奥特莱斯是英文outlets的中文直译,在零售业中专指由销售名牌过季、下架、断码商品的商店组成的购物中心,专门处理工厂尾货,是“工厂直销店”,所以,在奥特莱斯购买服装时应慎重,不要因为断码就购买偏大、偏小尺寸的服装,影响正常穿着,或者一时冲动购买了过季服装,导致第二年穿着时不喜欢,造成不必要的浪费。
二、购买服装时要注意查看产品标识(使用说明),不要选购没有使用说明的服装。先查看吊牌上的生产企业或经营者,并在服装使用期间保管好吊牌;再查看质量等级状况,如优等品、一等品、合格品;最后查看缝在服装上的洗唛,如型号规格、服装成分、洗涤方法等。
三、购买服装时要注意查看服装的外观质量。可以从面料手感、布面瑕疵、色差、污渍、缝制、拉链、纽扣的牢度程度等进行观察,特别要仔细查看价值较高的真丝、毛绒、皮革服装等。
(来源:上海市工商局网站)