
面对“金三银四”的到来,面对“老对手”互联网大厂,车企变的是招式,不变的是决心。
智电化专业人才依旧紧缺
秋招过后复春招。事实上,随着车企对人才的需求越来越大,春招这件事更多意义上已成为秋招的延续,例如长城汽车就于2月7日开启了“春招提前批”,早早打开了自家大门,也有车企从年初之时即用“秋招补录”来代替春招的说法。汽车新四化进程的不断加快,使得对高校青年人才的争夺从一年两收的“割稻子”变为了一场长期的战役。
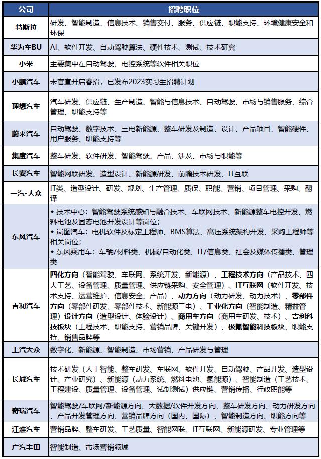
总体而言,今年主流车企的春招职位主要集中在三大门类:研发类 (包含智能驾驶、底盘开发、智能控制、整车集成、软件开发、试验认证、电子电器、创意设计、动力总成、车身内外饰等职位)、业务类 (包含采购、职能、数字化技术、营销等职位)和制造类 (包含生产技术等职位)。齐全的品类之下却也不难看出,智能网联、软件及数字化相关岗位权重增加,且仍为各车企的兵家必争之地。

部分车企的春招职位一览(整理:中汽人)
车企苦智电化人才久矣。由于各车企急于将软件相关的各项新技术进行开发、应用、量产落地,供求关系的矛盾进一步突出,也导致相关人才的竞争愈演愈烈。2021年底,毫末智行董事长张凯曾在大会上预言: “2022年将是AI自动驾驶人才争抢最为激烈的一年。” 事实证明,该类人才毕业年薪50万甚至100万也不再是传说。
对此,有车企HR向中汽人表示,从人数上来看,其所在企业今年对汽车相关智电化人才的校园招聘已较去年同期上浮了30~40%,而这个门类的人才恰恰是最难招的。
究其缘由,互联网大厂依然是最大的竞争者。前段时间,中央财经大学中国互联网经济研究院副院长欧阳日辉面对媒体采访时指出: “百度的人工智能、蚂蚁集团的隐私计算与区块链,华为的5G与芯片,阿里巴巴的云计算与数据库、腾讯的机器学习等,都将是科技人才争夺战的焦点。”
虽然从今年伊始已频频传出各大厂优化人员的负面消息,但是大厂的人才战略依然直指高校的顶尖力量,且难以撼动。3月28日,华为轮值董事长郭平在华为2021年度业绩说明会上表示,华为任何时候都会加大对人才,特别是顶尖人才的吸引,而在今年华为计划还要招聘1万多名应届毕业生。
京东近期身陷“裁员即毕业”的舆论漩涡,但它的校招也未含糊,用开放数据证明2021年已有近50%的应届生获得晋升、25%应届生年内连续两次晋升;而它对技术人才的投入也不遗余力,应届博士生年薪最高可达200万元。
字节跳动则挥起了“高转正率”的大旗。公开数据显示,在字节,学生的实习转正率为81%,研发类岗位转正率高达85%,并且能够提供真正的实战经验、深度参与团队项目,即便最终未能最终入职,也能让简历更充实加分。
有智能网联专业相关应届生向中汽人表示,自己以及周围同学在投递简历时,首要关注的还是大厂、知名企业的“招牌”,其次才会看具体方向和职位。究其原因,一是普遍认为大厂的薪资会开得更为“客观”,二是尽管互联网的热潮已经过去,但对学生来说,能扎扎实实学点东西、以及为自身发展所积累的经验与经历,是他们无论如何都不想错过的。
要“广度”,也要“强度”
面对行业内外的复杂形势,车企们依旧选择奋不顾身地加入鏖战。从去年秋招至今,车企不断变化着自己的思路,以期建立更为强大的护城河:
在录用范围上更“广”——部分车企将本次春招的范围衍生至2021届毕业生,例如理想汽车、一汽-大众等车企都有此计划,以尽最大可能地招揽青年人才;长城汽车全球化战略下,工作地点也呈现更加开放的趋势,覆盖海内外;

长城汽车校招公告
在录用条件上更“宽”——无论是传统机械相关专业还是软件相关专业,都出现部分门槛放低的现象。此前有媒体报道称,“去年只能做传统研发的,今年能去智驾三电研发;去年只能做质保、设备的,今年能去做研发了。”对此,中汽人对某车企HR求证,对方表示,确实有这方面的考量,即只要在学习、实习经历中涉及到三电、智驾等项目,都会成为其关注的人群。此外在学历要求上,除了某些特定的岗位是要求博士、硕士以外,其他职位对本科毕业学生也相当“友好”。前段时间考研成绩公布,一汽-大众更是发布《不是只有上岸,才叫成功》一文,鼓励考研未上岸的本科学生考虑车企。
在薪资待遇上更“强”——2021年秋招时,车辆工程相关专业薪资上涨的消息逐渐传开,甚至用了“起薪大幅上涨”一词。对此,自称为一汽-大众汽车工程师的知乎答主 @一片云 在文章中分享道,根据他个人所接受应届生咨询的情况来说,今年起薪普遍高于往年。一汽-大众HR王翀表示,高薪资和良好的成长体系是吸引人才时最关键的因素,公司也在思考一些薪资透明化的方式,来帮助学生了解自己的薪资结构,“因为与前几年不同的是,如果现在不告诉候选人薪资情况,该职位对人才的吸引力就会大大下降”,他坦言道。
此外,在具体形式上,除了原本主动出击的传统校招之外,新势力车企也会更倾向于内推的效应。例如集度汽车所有校招职位均可参加“种子内推”,通过内推码进行简历投递将获得免简历筛选直通笔试的资格,获取方式有“联系已任职的师哥师姐”“观看空中宣讲会”“公众号留言互动”以及“参加集度校园宣讲会或联系就业办老师”等,让学生在应聘之初就有“领到优惠券”的感觉。结果也是显而易见的,根据小鹏汽车官方最新发布数据,小鹏每四名新入职的同学就有一个是通过内推加入的。
车企们也加大了对实习生的关注,今年小鹏汽车虽然没有官宣开启春招,但却不忘开启新一轮的实习生招募,蔚来汽车、集度汽车、长城汽车等其他企业也都顺春招之势推出了针对明年毕业生的实习计划,超前锁定具有潜力的年轻人群。
当然,对年轻人来说,如果汽车已无法满足想象,车企还提供了“可以上天”的事业。2021年,吉利和小鹏先后公布了自家最新的飞行器计划,表达了自己征战天际的决心。与此相对,在今年的春季校招当中,也出现了飞行器总体设计工程师、卫星综测工程师、飞行电驱工程师、飞行仿真工程师、气动工程师等职位,吉利更是在吉利学院的专业中新增了飞行器制造工程、飞行器控制与信息工程等专业。


小鹏(图左)与沃尔沃(图右)的飞行器计划
要“有料”,也要更“真实”
近两年的招聘形势,让车企们彻底领悟到,职位从本质上来说必须“有料”才能更好地吸引住人才。这里的“有料”,不仅仅是它所蕴含的薪资水平、职业前景与上升渠道,也有各种显性、隐性的花式福利。
从福利的种类来说,以往的一些股权激励、健身房、体检、人才补贴、年假等渐有内卷之势,而在今年,我们也找到了一些比较有特色的案例。
例如奇瑞在校招直播中就提到了“本科生即可拥有单身宿舍”的概念,并在与学生的互动中放出了刚建好的效果图,瞬间引发了学生的讨论。对于已经习惯于宿舍生活的他们来说,保证无后顾之忧的良好居住环境无疑是一大吸引力。

本科生:单人间,硕士生:套房,
屏幕前的你是否有一丝丝心动
而对于现在年轻人比较关注的“是否996”的问题,广汽丰田就把【不加班】三个字划了个着重号,表示遵守5天8小时工作制,全年不超过250个工作日,也是一种另辟蹊径了。

广汽丰田对此的解释是,想让学生在乘风破浪的同时,也有充足的时间投资热爱的生活。
此外,车企也开始表现得更加真诚。它们正努力地为学生展现真实的一面。由于疫情阴影仍未散去,诸多车企今年都采取了“线上直播+线下宣讲”的模式,虽然直播这种形式已经不再新鲜,但是在反复的“历练”之下,它们也摸索出了一条线上的价值路线。例如为了点燃学生的科技热情,特斯拉研发部门举办了春招线上活动,包含了“机械、软件、电子”三大主题日,提供深度技术交流、职位面试指南、面试直通卡等,从细节之处带学生 “沉浸式体验”职场的氛围与魅力。直播的窗口让学生们能更加直观地感受到车企的氛围、职位细节,也能构建其对企业文化第一印象。
车企们对职业本身的描述也趋于更精细化,如今很多车企都会采用拍摄视频,尤其是员工视频的方式让学生更加全方位地了解职位本身的意义。对于车企来说,这也是个输出自身的价值观的好机会。

蔚来汽车的春招系列视频
要“有料”,也要更“真实”,更专业,也要更有趣。这,就是车企当下的追求。
“春招”下的机遇与机会
对于车企HR而言,校招仍然算是一项甘苦相依的事业。甘在于,通过前期的扎实准备与不断创新的手法,往往也能收获许多超出想象的成效;苦在于,对于某些职位的激烈竞争,努力之余往往也伴随着一丝无奈。然而伴随今年高校毕业人数新高的形势,车企们也能够从中够感受到一些机会与变化。
前段时间,为了了解青年人的求职期待和需求,《中国青年报》的中青校媒面向全国大中专院校学生和职场新人发起问卷调查,结果显示,35.07%的受访者想到二三四线城市就业,想到新一线城市就业的则有32.32%,均超过了一线城市的26.40%。对比去年,今年春招季中选择新一线及二线城市选项的比例有较为明显的上升。一线城市就业容量的降低,伴以城市间“抢人大战”的战果初现,正是对二三线城市车企人才招募的一种利好。
此外,受访者数据表示,成长(66.55%)、价值感(52.61%)、高薪(42.22%)依次排在受访者看重的工作价值的前3位,而63.88%受访者表示,会因没有上升空间而跳槽。正如某传统车企HR坦言,学生所追求的,很多往往是事业真正向上的“事业平等”。今年我们看到有很多车企把对学生的“一对一带教”写进了启示,想来车企若能够坚持、持续地在员工的个人收获上提供价值,必然会迎来来自学生群体的青睐与肯定。
此外,还有受新冠肺炎疫情的冲击下,大学生的求职意愿趋向于“求稳”的客观因素,都是值得进一步关注的。
结束语
从今年的春招中可以看出,车企们的目标更加聚焦,行事方法更为灵活。这既是车企为了招募更多人才所作出的努力,也是行业期待着共同改变固有形象的决心。在新四化进程的推动之下,汽车已然变成了一个机械与“灵魂”的结合体,它所代表的科技与美感,值得更多的新生力量来进行参与和创造。
吹响号角之时,应是春天来临之际。