2020年6月,南京的冯先生家小孩突然被查出患有一种非常特殊的疾病,好在冯先生之前为孩子购买了商业保险,于是经医院治疗出院后,冯先生就向中国太平洋保险公司申请了理赔。然而让冯先生没有想到的是,保险公司提出理赔可以,但赔完这次之后,双方必须解约。
还有这种操作,到底是怎么回事呢?
原来冯先生家人给小孩购买的是中国太平洋人寿保险公司推出的人身保险套餐,其中包括30000元/年的《至尊鑫满意年金保险分红型》,100元/年的《传世赢家终身寿险万能型》以及444元/年的《乐享百万医疗》保险,购买时间是2020年1月1号5月中旬。

冯先生家小孩儿脑部被查出病变,并在6月份接受了手术治疗。小孩一生病的时候呢,冯先生就把这个事情反映给了这个太平洋保险公司,然后太平洋保险公司的业务员也是再6月3号进行了报案。
6月22号,冯先生把出院小结,出院发票等全部材料提供给了太平洋公司的理赔部。
冯先生说,其实这次看病花费并不多,扣除医保报销之后,也就在18000元左右。但在医生的出院小结上有一句说明,医生希望家长带小孩儿到质子重离子医院接受后续治疗。这笔费用需要多少钱还不确定,但是肯定要远远超过这次的18000元。正因为这条,保险公司明确提出要提前解约,如果冯先生一家接受,保险公司立马赔付;如果冯先生不接受理赔之后解约,那保险公司就拒绝理赔只退还所交保费。

对于保险公司的做法,冯先生表示不能接受,所购买的百万医疗保险,是一年的服务保障,现在我小孩生病是在6月份,那保险公司现在跟我解约,实际上我买了一年的服务,保险公司才服务了半年,这是完全不符合常理的做法。
签约一年为何半途解约?保险公司的理由是什么?记者陪同冯先生找到保险公司理赔部相关服务人员。该理赔专员表示:冯先生在投保之前,投保人没有如实告知小孩此前就有其他疾病住院的经历。

难道是冯先生隐瞒孩子的既往病史,“带病投保”?
冯先生表示,孩子半年内生病有两种:第一个是支气管炎住院;第二个是做了一个斜视的矫正手术。这两个病跟他孩子6月份生的这个病是风马牛不相及的疾病。
并且小孩投保前的健康状况,我们是如实告诉购买保险的业务员的。
原来在投保之前,该保险公司的业务员曾多次邀请他老婆和小孩到郊区游玩,对于小孩斜视的状况是清楚的。并且如果说在投保30天内的等待期,你认为我们小孩不能投保,那很简单,把钱退给我,我也不是不能理解。但是现在这个医疗合同生效也有半年多了,你保险公司这时候在说这些东西,那我肯定是不能接受的。
太平洋人寿保险公司解释,虽然小孩这次生的病确实和此前病史确实没有关系,但当事人没有事先告知既往病史,他们就有理由拒绝理赔。而虽然冯先生一再强调事先已经向业务员说明,但是合同上白纸黑字上并没有体现,无法采信冯先生的说辞。

最后几经争论之后,该公司一位负责人告诉记者,考虑到冯先生小孩的疾病确实比较突然,此前他们已经同意在这次理赔之后再进行解约,但冯先生认定保险公司涉嫌违规,并且已经向银保监会投诉,目前只能等待相关部门最终的调查结论,到时候在决定这件事最终会得到什么样的结果。

此次案件最大的争议就是,保险理赔难道不是按照合同约定进行的吗,怎么到赔付的时候保险公司可以随意决定赔与不赔,甚至附加以“解约”不承担后期保障服务“威胁”客户,同意就赔,不同意就“拒赔退费”呢,难道保险公司真就是“骗人的”?
先别着急下结论,我来分析一下这个案例暴露的一些问题
01冯先生为孩子购买的保险构成
02保险公司“提条件才理赔”是否合理
03冯先生要怎么保护自身利益
04本次案例对我们的启示
01
冯先生为孩子购买的保险构成
从案例对冯先生为孩子购买的保险中我们可以看到,冯先生是为孩子购买的理财型年金险附加万能账户搭配百万医疗险的组合,按照投保日期可以看出,这应该是2020年中国太平洋保险公司开门红的主力推荐“险种组合”。
大家都知道,已到各家保险公司开门红期间,它们最主要的推荐险种就是这类理财类的年金险,这类险种很好的迎合了我国群众与生俱来的“储蓄习惯”,为应对未来专项用钱的刚需提供一定的抗击“通货膨胀”的能力,加上*绑捆**的百万医疗险就可以达到“理财+医疗”的双重的保障目的。

年金险的优势我这里就不多介绍,但是大家要注意年金险的一些弊端,比如投入本金大,回报周期较长,短期内不能灵活使用,如果没有保障类保险作为基础,千万不要选择购买年金保险。
本次案例中就暴露出这样的问题,冯先生的孩子究竟得了什么病,我没有查到,但从医生给出后期建议到“质子重离子医院”进行治疗就足以看出,冯先生的孩子罹患的十有八九是脑部相关的恶性肿瘤,因为质子重离子就是针对特定恶性肿瘤治疗目前最先进的医院。
这里就暴露出这样一个问题,如果没有保障类保险做基础,而选择直接购买年金保险,冯先生会面临什么呢?
年金类保险是理财保险,不提供疾病风险保障。
所以冯先生为孩子购买的这份理财险,不仅之前投入的本金不能变现,以后还要继续缴纳保费。你想孩子现在等钱治病,哪里还有闲钱缴纳这个保费,并且年金险本金投入往往都不小,像冯先生一年3万的保费怎么交?但是如果不交就只能选择退保,退保就是单方面违约,之前缴纳的保费能退多少?也就50%左右,白白损失一半的本金。

那么如果冯先生为孩子购买的主险为重大疾病保险又会是什么样,做个假设购买的是30万保额的重大疾病,起码可以赔付30万,虽然不一定够用,但也可以应急一段时间。
冯先生才买一年的年金险其实损失还不算大,我见过很多的客户购买年金险已经4-5年的时间,而自身仍然没有重大疾病保险,这个时候不幸罹患重大疾病,年金险依然只能被迫退保,本金损失不说,这几年本质上没有带来任何的购买价值,里外里亏损的更多。
很多人就是这样,“重利益不重保障”。
年金险舍得几万,十几万的投入,而保障险一年几千,上万却不舍得投入。这是严重把购买保险的顺序搞乱,带来的后果是非常严重的。所以没有基础的保障类保险,直接购买年金险本质就是一个“笑话”,你是在拿自己钱跟自己在开一个很大的玩笑。
有人会说,不是还附加了百万医疗,可以提供住院花费的报销保障吗?难道一个人罹患重大疾病就仅仅是住院花费的问题?即便住院能全部报销,你是不是要先有钱垫付医疗费呢?出院后的经济收入损失怎么办?康复期的开销怎么办?
再说百万医疗险也不是万能的,就说这个质子重离子治疗。
在我国目前仅有上海一家质子重离子医院,从医院的收费标准上看,治疗恶性肿瘤一个疗程要30-40万左右,一般需要3-4个疗程,而且这些费用不能走医保,也就是说光治疗费最少要自费100万打底。

好了,医保不能报,那就得通过百万医疗险来提供报销保障了吧。有些百万医疗险确实可以提供这项保障报销的服务,但有些百万医疗险是没有的。即便能提供这项保障服务,首先从治疗手段上就有相应的限制,不是所有的治疗手段都可以报销;其次还是先行垫付在报销的顺序问题,你得现有那些钱给医院对吧;最后即便上面两个问题都解决了,该医院先期要经过专家组评估是否能够接收,这是需要时间的,你挺不挺得过是一说,能不能找到渠道进入该医院又是另一说,全国现在就一家,你就想象进入的难度吧。

所以说现在百万医疗险对于质子重离子治疗这块,噱头要远远大于实际应用,想要百万医疗险在这方面发挥应有的作用还有很长的一段过程。
02
保险公司“提条件才理赔”是否合理
上面介绍的是一般我们买保险的配置顺序问题,案例中最大的核心问题是百万医疗险的实际赔付问题。为什么中国太平洋连第一次18000的治疗费都不肯报销,甚至“不要脸”的提出要客户明确解约才能报销此次费用,还以此“威胁”客户不同意解约就拒赔只能退费。
首先保险公司“拒赔”一定有自己“合理”的理由,本次案例中的理由就是投保人“带病投保”。保险公司的保单是规范化、标准化的的合同,既然是合同,一切自然要以合同内容中的条款和相关约定为准。在理论上并没有什么过错,但是这种合同一定会存在对我们消费者不利的“霸王条款”,我们消费者一是没有参与合同的制定,二是没有更改的权力,只能被动接受,这显然是不合理的。
那么既然存在这样的矛盾,就出现了一种解决的办法—协商。其实保险公司之所以提出这样的处理办法就是跟客户进行的一种协商,但是协商要有一个积极的态度,要把客户作为同等的地位去对待,而不是表现出一种“强硬”的姿态让客户没有选择的权力。

作为“中”字头的企业,本身除了商业活动以外,还要肩负起一定的社会责任,如果这家公司先行赔付冯先生以及在保单一年有效期内的相关费用,等第二年续期缴费的时候在提出解约,我觉得才算是一个“中”字头大公司基本的正常操作。
03
冯先生应该怎么维护自身权益
既然事情已经这样发生了,我们消费者就要寻求解决的办法。
如果按照冯先生以既往病史与本次出险疾病不相关为由,要求保险公司赔偿,并没有什么不妥。但是光凭此条即便投诉也好,诉讼也好也无非就是这次理赔申请可以受理,而该保险公司已经决定了理赔,只不过附加了一个提前解约的条件。
那么这个附加的提前解约条件是否合理,这就涉及冯先生“带病投保”的情况是否成立。这就涉及冯先生很重要的一段表述:在投保前已经把孩子之前相关的住院情况告知了业务员,是业务员没有如实告知保险公司。

维权过程中,作为我们消费者最重要的就是要提供绝对的材料作为证据。所以事情发展到这个地步,冯先生最需要做的就是找到该业务员,从中得到他所描述“已经告知业务员的凭证”,无论是该业务员本人出面对质也好,还是提供电话录音、微信聊天记录,都可以当做证据。
但是要注意在实际当中,业务员是否可以协助冯先生这就不好说了,我简单说下难点在哪。
我不了解中国太平洋保险公司对于业务员品质管理这一块是如何规定的,我以我了解的一个保险公司品质管理举例子:事情是这样的,一位客户购买该保司的重疾险和百万医疗险之后不到180天内出险,该保险公司内部对此保单销售的业务员、主管、分公司领导做出了“高风险业务处罚或者罚款二选一的举措”,所谓的高风险业务,对业务员和分支机构的影响就是,以后业务员或者分支机构销售的保单核保会变的很严格,不利于保单销售;还会相应减少分公司分配的运营费用。如果你不想被自己公司“限制”可以缴纳相应的罚款来弥补,而一般为了继续在公司留存,多半会选择交罚款。罚款的力度也比较大,业务员一般占客户当年所交保费的7-8成,剩余部分由主管和分公司领导承担。
虽然此项内部管理制度不会影响客户的直接利益,但是像冯先生这种情况,业务员会不会选择和客户“站队”那就很难说了。但不管怎么说,业务员自身有过错在先,为了保护我们消费者的利益,业务员本身就要承担自己所犯的过错。
那么基于这点,冯先生最后是一定客户维权成功的。其结果就是该保险公司应当承担这款百万医疗险1年时效内,产生的合同约定保障范围内的住院花销。
不过,感觉冯先生孩子的病不像能够短期治愈的疾病,那么超过了百万医疗险一年的保障期限,后期是否还可以续保呢?这就要看该百万医疗险关于续保的规定了
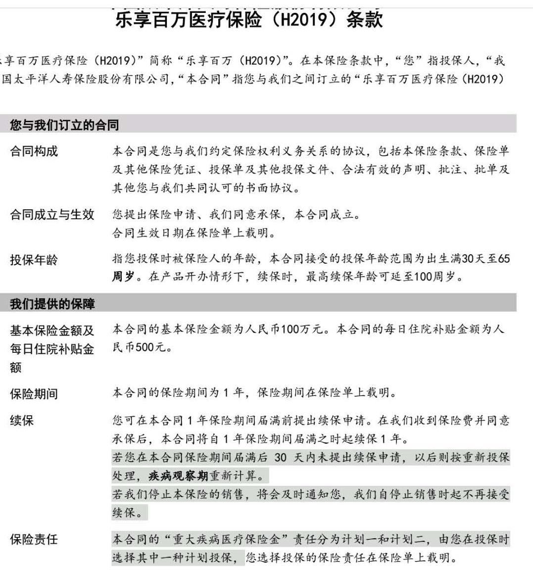
该合同的续保条款为:
您可在本合同1年保险期间届满前提出续保申请,在我们收到保险费并同意承保后,本合同将自1年保险期间届满之时起续保1年。
若您在本合同保险期间届满后30天未提出续保申请,以后则按重新投保处理,疾病观察期重新计算。
若我们停止本保险的销售,将会及时通知您,我们自停止销售时起不再接受续保。

从合同中“在我们收到保险费并同意承保后”,这条我们就可以看出,出险理赔后,你觉得该保险公司还会同意第二年承保的概率有多大?除非小病小灾的,不然一般的重大疾病几乎没有在续保的可能!
另外该合同续保条款中也没有像其他百万医疗险中写明,不会因为被保险人身体发生改变而不接受续保申请或者从第几年后开始进入续保期之类明确续保条件的内容。

所以从这些内容上就反应出,此款百万医疗险一旦出险理赔就不能在续保。
所以即便冯先生能够维权成功,也只能让保险公司承担这1年保障期内的住院费用。
04
本次案例对于我们的启示
一、购买保险一定要以保障类保险为基础
保险姓“保”,这不仅是总理说过的话,更是在提醒我们每个人,保险的本质作用是提供风险保障,没有基础的保障保险做后盾,任何的理财增值都是“扯淡”。

保障在先,理财在后。千万不要颠倒购买保险的顺序,保障类保险分为重大疾病保险、医疗险、意外险和寿险四个部分,每部分都有每部分的作用,谁也不能相互替代,谁也不能缺失。
只有在配置齐全这四个险种之后,如果还有经济能力才要考虑理财类的保险。而这种理财类的年金险,缺陷要格外注意,本金投入大、回报周期长、短期内资金使用不灵活,如果你不能保证15-20年的时间不动这笔钱,还是不要购买为好。
二、即便买了保障类保险也不能放松
保险是合同,一切内容都要以合同中的条款为主。但是保险合同内容众多,条款晦涩难懂,加上一些保险代理人素质不高,稍有不慎就容易隐瞒或者忽略对我们消费者不利的部分,加上保险“不可逆”的特性,一旦 出险 没有得到我们预期的结果,造成的后果是非常大的。

所以无论我们是已经购买还是要打算购买的消费者,一定要给予保险足够的重视,下面我来总结一些基本操作,尽可能防止给自己“埋雷”。
(1)购买保险前要明确不同类型保险的不同作用
预防疾病风险,一定要通过重大疾病保险+医疗险的组合方式投保。重大疾病保险是因疾病给予的经济补偿,医疗险是对医保报销额度和范围的补充,两者结合才能做到真正的疾病保障。
(2)咨询保险、了解保险要从反向思考
听完了保险的保障作用,管什么,赔多少,怎么赔之后,一定要问清楚不管什么,有哪些对我们消费者不利的地方。比如重疾险是有条件赔付的,达不到理赔条件不赔,涉及到免除责任不赔,这些都要做到心中有数。对于百万医疗险,也要明确知道什么不管,什么项目有限制,续保条款怎么样,能提供哪些服务等等。
(3)重视投保前的健康告知
简单来讲,有过既往病史、住院史、医保卡用药情况的群体更要重视健康告知,咨询相关业务员除了告知实际情况外,一定要明确了解为什么要告知,告知会有什么结果;不用告知,不告知的理由是什么。有疑惑一定要问到底,做业务员回答不满意就在咨询别人进行确认。
对于一定需要告知的情况,在犹豫期内一定要拿到保单正本,查看在后面的健康告知页面是否体现出自己如实告知的情况。
(4)多咨询多比较,了解清楚后再购买
或许你从一千个业务员口中会得到一千种答案,想要事后轻松,一定不能在事前松懈。我们消费者或许对保险不了解,但我们可以通过不同人的叙述得到我们想知道的答案。
对于产品挑选同样如此,虽然现在保险公司很多,线上线下渠道也多,产品竞争尤为激烈,但其实优秀的产品很容易从中脱颖而出,我们消费者其实并不需要挨个去对比,只要知道当下哪款险种是市面上的“头部产品”就行了,根据这些“头部”产品作为参照就很容易挑选产品。
比如,重疾险中按照保障期限可以分为定期重疾(多以少儿为主)、终身重疾险。
按照理赔次数可以分为重疾单次赔付、重疾单次加倍赔付(比如60岁前额外赔付80%保额)、重疾多次赔付的险种(比如重疾可以赔付6次,可以是同等保额,也可以是递增赔付)
我们消费者确定大体的类型后,找到目前这些类型的“头部”险种,在比较下保费和保额、轻症和中症、是否有额外赔付责任等等,之后确定中意的险种范围,再找相关的专业人士来讲解细节的内容和不足之处,最后权衡利弊做一些适当的取舍,这样一份合心意的重疾险就选择完成了。
总结
保险的重要性我想不用我过多的强调,但是保险行业多年积累的顽疾也确实让广大的消费者“不放心”。针对目前这样的情况,我们消费者还是要以自身掌握一定知识来辨别保险里面的“陷阱”,再不济通过自己认可的专业人士多进行相互交流巩固我们的认知。尤其是对于已经购买保险的消费者,千万不要觉得就可以“一劳永逸”,说不定你现在的保单中就躺着你不知道的“陷阱”,不要等到用到的时候才发现,那就一定晚了,经常做保单体检,了解行业险种变化,多做比较才能让保险真正的为我们提供风险保障。
写在最后
1、如果你看完上面的文章还有不懂的地方,欢迎在评论区留下你的疑惑,我会及时回复你。
2、想要给家庭或者自己配置保险,可以私信我,我会根据自己十多年经验,帮你提供一些值得参考的建议。
3、如果想要诊断自己的保单或者还有核保、理赔等疑难问题,也可以私信我,我定知无不言言无不尽。
4、以上都不需要你有任何投入。