
相信不少学语言的小伙伴,无论出于升学、工作需要,还是想要检验学习成果,都动过考证的想法~~而最传统的西班牙语水平考试莫过于西班牙塞万提斯学院主办的 DELE (Diploma de Español como Lengua Extranjera) 考试,很多西语专业的学生都会为了通过这个考试而废寝忘食地学习。
但近年来有一个名叫SIELE的考试也越来越为人熟知,更在世界各地开办考点,那这两个考试到底有什么区别?适合什么样的考生呢?我们一起来看看吧!
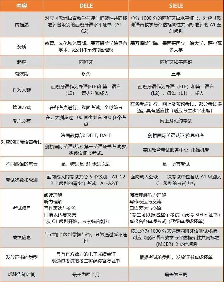
二者的定义
1
什么是DELE?
“ DELE ”的全称是:Diplomas de Espanol Como Lengua Extranjera
作为一门外语的西班牙语水平考试 , 相当于国内的托福、雅思考试。
它是塞万提斯学院 代表西班牙教育部和职业培训部 颁发的 授予西班牙语能力和掌握程度的官方学位,并获得国际性认可。
2
什么是SIELE?
“ SIELE ”的全称是:ServicioInternacional de Evaluación de la Lengua Española
一出世就被冠上这样的名头“Un único examen de español para todo el planeta”(唯一面向全球的西班牙语考试)
它是塞万提斯学院、西班牙萨拉曼卡大学、大名鼎鼎的墨西哥国立自治大学和布宜诺斯艾利斯大*联学**合创办,也就是在DELE考试原有的组织者上面又加上了墨西哥国立自治大学和布宜诺斯艾利斯大学, 而这两所拉美知名大学的加入,也将SIELE考试覆盖全球更多的地区,得到更多学校的认可。
二者的区别


考试内容及分数详解
1
DELE考试详解
DELE考试一共分四个部分:阅读、写作;听力、口语。A1至C1级别(青少年组A2/B1级别除外)每个部分的总分都是25分。但是DELE考试之所以让广大考生感觉很难的原因在于算总分时是分为两部分的。
阅读和写作是Grupo 1,听力和口语是Grupo 2
每个grupo的分数加起来同时超过30分才算是通过。也就是说如果你Grupo 1得45分,Grupo 2得15分,虽然加起来也超过60分但这也意味着考试挂了。
所以这意味着,你的Grupo 1以及Grupo 2分别都要≥30分才算达标。

这对于我们中国学生来说就大大提升了难度,因为口语和听力是大多数人的短板,而这两个部分又恰恰放在一起算分。
青少年组A2/B1考试比较特别,因为这两个级别共用一张试卷,Grupo 1及Grupo 2分别≥20分算通过A2,分别≥36分算通过B1。
通过考试会显示APTO,未通过的话则显示NO APTO……
2
SIELE考试详解
考生可选择参加完整的一套考试或者选择单项组合的考试,其中一整套考试为GLOBAL,其余四套考试组合分别为:S1, S2, S3, S4。
包含单项:阅读理解+听力理解+书面表达与交流+口语表达与交流
考试时长:180~185分钟(60+55+50+15~20)
评分方式:系统+考官
总分:1000分(250+250+250+250)
单项题型介绍(单项总分均为250分),证书上会列出单项测试的分数以及对应的《欧洲语言共同参考框架》等级。

常见问题
1
申请西班牙硕士,考哪种证书好?
首选DELEB2, SIELEB2( 在西班牙申请硕士中,同等级的 DELE和SIELE认可度没什么区别)
西班牙的大学对专四、专八的认可度并不高,西班牙大学更认可DELE,SIELE这种国际性证书。所以建议有计划或准备申请西班牙硕士,尽量要提早准备。
2
在国内工作,考哪种证书好?
国内的企业还是看重专四专八,但不是西语专业的小伙伴,是没法考国内这些小语种考试,所以DELE和SIELE都是杀入国内西语圈子有用的证书。
3
打算留在国外工作,考哪种证书?
这里要说,即使证书拿到了,交流不畅,那面试也通不过。再谈到SIELE证书有效性的问题了,其实证书就是证明你的语言能力的一个基础测试,更重要的是跟说西语者沟通无障碍的能力,至于有效期还重要吗?
如需了解更多内容,敬请关注我们公众号哦!
或联系我们
电话:18668932113
400电话:4001581755

