
我们先看下“翰墨千秋”的部分宣传资料,
主体公司为“翰墨千秋(北京)网络科技有限公司”,
根据宣传信息显示:
2013年8月翰墨千秋艺术交易中心正式上线,

但根据查询该公司的经营范围,
得知该公司在2019年之前并没有拍卖资质,


就连“艺术交易中心系统”的专利申请,
也是在2014年的时候申请的,
所以所谓的:2013年成立的说法,完全就不成立,
只是吹牛逼给自己包装而已,

接着看“翰墨千秋”的公司介绍:
各种吹牛逼,什么线上线下拍卖,
呵呵,
我不知道你们有没有去过一些复古的旅游景点,
比如成都的宽窄巷子,比如重庆的洪崖洞。。。这种复古景点,
一些门店会邀请一些所谓的画手、书法家,现场写字画画,
然后现场拍卖叫价,
但游客也不是傻子,谁会买这玩意?
所以大部分时候场下都是鸦雀无声,很是尴尬。
那么我想问了,这样的书画拿到这个“翰墨千秋”平台上,
然后玩家拿一万多的现金来拍卖得到虚拟书画,
平台方却直接把真实的书画寄给你,
这时候,你的心情是什么样的???


就在3月16号左右,有网友咨询“翰墨千秋拍卖是否正规”?
有参与了的会员直接给出回复:已经崩盘。
其实就是平台方已经不出金了,
把用户的钱给强行兑换成了“代金券”,
在我们这些玩资金盘项目的玩家眼里,
这种套路就是很普遍的“不出金”操作,
基本和崩盘没什么两样!

随后在3月22日,“翰墨千秋”公司还在网上发布了“严正声明”。
也是因为网上有很多投资者醒悟过来,
而在一些平台详细叙述项目方的套路手段,
项目方“翰墨千秋”发现负面消息越来越多,
才不得不“义正言辞”地出来辩解,
但你的这个辩解,在我们这些见惯资金盘套路的老玩家眼里,
是如此幼稚可笑,
你的话骗骗刚进盘圈的小白们那还行,
想骗老韭菜们的话,那你还差了N个“博鑫”的诡辩程度。

说回这个“翰墨千秋(北京)网络科技有限公司”,
我们可以看到,
公司法人为:高功兵,
成立时间为:2012年12月13日,
公司核准日期为:2020年3月19日,


在该公司的备案信息内,
其中有个网站:www.hanmolian.com

打开该网址,出现如下主页,
“翰墨链销售平台”
“甘肃文交中心翰墨链销售平台”
很多参与“翰墨千秋”的投资者们还不清楚这个“翰墨链”是“甘肃文交所”,
仅仅以为是北京的公司,
说明,投资者们对于该项目的了解,
还是稀里糊涂的,
对于后期的维权之类的,
那就更是无头苍蝇了。

看些投资者们的后台订单,
基本一幅画的价格为一万多,
再转手挂卖出去,价格翻增少则500,多则1000,
这就是所谓的拍卖吗?
如果钱是这么赚得话,那全国14亿人民都不去上班咯,
都来玩“你卖我买”的拍卖游戏就好啦。
每个东西都有属于它自己的价格,
你去超市买瓶矿泉水,如果价格比外面的贵了,
你还会买吗?
“等价交换”的炼金概念,不知道有几个人了解过?

有投资者花了几万块钱参与“翰墨千秋”,
结果系统直接把应该再转手卖掉的书画给强制下架,
然后项目方直接强制发货,
剩余的兑换成“代金券”。
如果自己买的虚拟书画都被系统给强制下架了,
你还怎么转手卖给别人赚差价呢?
所以这基本就是被官方给坑了。

把这事发到群内,
简直就是要笑死人,
谁没事花几万块钱买这些破烂玩意?
本来想赚点小钱的,
结果换回了这些,
那么问题来了:
买了书画的人,人就会变的风雅文韵吗?

再搜索网上,全是各种调侃,
“多好啊,把你的钱,化成代金券,画还是福利”

“来不及了,也成了这样了”

作为看客的我,只能说:
很同情你们,但无能为力,因为我不是个风雅之人!所以我看不懂这些“珍贵”的书画!

还是有很多人会去说出事实的,
把会员的投资锁在账户内,
强行兑换成“代金券”
啥代金券啊?难道还想忽悠投资者们再充值备些干货???
如果真的还有这样的傻子再充值的话,
那就是活该亏钱了,
现在的情势,亏损的投资者们应该赶紧收集相关资料、证据,
直接去报警立案,
才能把钱拿回来,
如果你们什么都不做,
你们的钱就要被操盘手拿去吃香的喝辣的,会所嫩模去了。

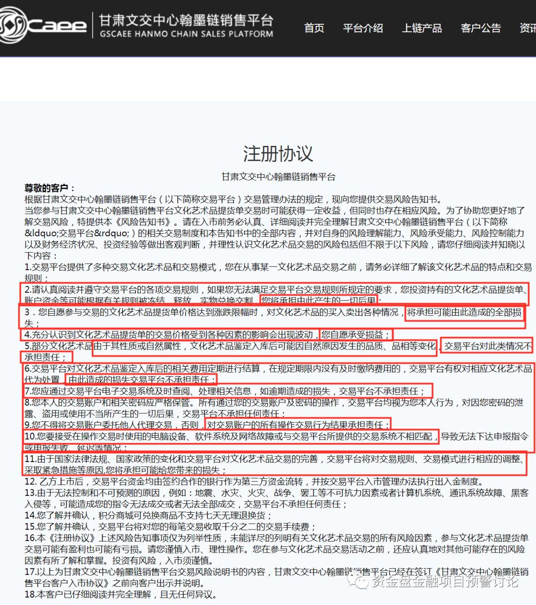
很可惜的是,在“翰墨链”的注册协议内,
我们可以看下图中我圈出的部分内容,
我来总结下就是:
因为一些我们的原因而导致亏损情况的话,由投资者自己负责,平台不负责,
因为一些投资者的原因而导致亏损情况的话,由投资者自己负责,
因为系统缘故导致的损失,平台不负责
。。。。
整个协议内容,全是有益于平台方的,
投资者们完全没有权益保护,
所以,即使项目崩盘了,投资者们亏损了,
“翰墨千秋”平台方也不会搭理韭菜们的。

有找到更早时期,2018年的帖子,
“翰墨链”项目方在网上发出的招商广告,
里面圈出的内容,我们可以看到:
平台包含:预售、销售、积分转让。。。
是的,你没有看错:积分转让,
在2018年创建“翰墨链”平台时,
项目方完全走的是积分盘路线,
而不是如今的区块链、虚拟币的噱头。


有投资者咨询:怎么做?
回复称:以实物为支撑,对应数字积分,炒积分价格。
看到了没?
现在的所谓区块链,数字货币,都是扯淡,
全是几年前的积分模式而已,
这个“翰墨链”只是个有切实聊天证据的积分平台而已,
而更多的所谓区块链项目,
还没等查到更多破绽,
就已经泯灭于众多资金盘界了,留下的只是维权的韭菜们而已。

在几年前,有流行过一段时间的积分盘,
还记得“瑞达金源”不?
还有“五一三积分”、“环球积分”“深蓝积分”、“喜宝积分”、“天香积分”、“绿藻积分”。。。
那时候也有一些名称带“币”的项目,
结果呢?全是昙花一现,
资金盘就是资金盘,所有的包装,
都是为了让韭菜们能心甘情愿的掏钱注册而已。
