关于博鳌乐城国际医疗旅游先行区的相关信息,我们会在"乐城问答"系列中介绍哦。你想了解的内容都在这里啦!快来看看吧~
Q:海南博鳌乐城国际医疗旅游先行区位于何处?
A:海南博鳌乐城国际医疗旅游先行区位于海南省琼海市,地跨琼海市嘉积镇、博鳌镇、中原镇三镇,东临博鳌亚洲论坛会址。
Q:乐城管理局是何时设立的?
A:海南博鳌乐城国际医疗旅游先行区管理局依照《海南博鳌乐城国际医疗旅游先行区管理局设立和运行规定》(海南省人民政府令第283号)于2019 年8月设立,是由海南省人民政府直接管理,采取市场化、专业化运作的具有公共管理服务职能的法定机构。
Q:海南博鳌乐城国际医疗旅游先行区管理局的职能是什么?
A:乐城管理局的职能是吸引高端专业人才,提供创新优质服务,统筹规划、整体推进乐城先行区国际医疗旅游、高端医疗服务、大健康产业高标准高质量发展,实现医疗技术、装备、药品与国际先进水平"三同步";将乐城先行区打造成为海南自由贸易试验区和中国特色自由贸易港建设的重要先行区和制度创新高地。
Q:博鳌乐城先行区为何定位为先行区?
A:海南博鳌乐城国际医疗旅游先行区于2013年2月28日经国务院批准设立,并被赋予九条优惠政策,园区试点发展特许医疗、健康管理、照护康复、医美抗衰等国际医疗旅游相关产业,旨在聚集国际国内高端医疗旅游服务和国际前沿医药科技成果,创建国际化医疗技术服务产业聚集区!被李克强总理誉为"博鳌亚洲论坛第二乐章"。2019年9月16日,国家发展和改革委员会、国家卫生健康委员会、国家中医药管理局、国家药品监督管理局四部委联合发布《关于支持建设博鳌乐城国际医疗旅游先行区的实施方案》。乐城先行区被定位为是海南自贸区(港)建设的先行区,是中国内地唯一真实世界数据应用的先行区。先行区迎来了新的历史机遇!
Q:博鳌乐城先行区的"先行"体现在哪里?先行区有什么特殊之处?
A:第一,地理优势——乐城先行区位于海南国际旅游岛的万泉河两岸,生态环境优美,气候宜人,有着丰富的自然资源和发展旅游业的先天优势,壮美清澈的万泉河流经琼海市,形成了"水—岛—林—田"独特的景观资源,是休闲旅游的最佳场所;
第二,产业优势——亚洲目前正成为全球"医疗旅游中心",周边国家和地区医疗旅游业正蓬勃发展。我国于2015年*党**的十八届五中全会首次提出推进健康中国建设,2017年习*平近**总书记在十九大报告中提出的实施健康中国战略。近些年,国内外来琼游客的疾病治疗和预防、养生康复等需求日益增加,乐城先行区将充分利用自身优势,撬动国内外庞大的医疗旅游需求市场,成为推动海南国际旅游岛建设的新引擎;
第三,品牌优势——自2001年首次成功举办以来,博鳌亚洲论坛在国际上的影响力日益凸显,享有"东方达沃斯"美誉。目前已经逐渐发展成为中国高端对外交流平台、世界顶级国际会议中心。乐城先行区被李克强总理誉为的"博鳌亚洲论坛的第二乐章",将借助博鳌品牌,加快发展国际医疗旅游业和相关高端医疗服务,延伸博鳌亚洲论坛的影响力;
第四,政策优势——如果说把海南的优惠政策比作一颗戒指,那么乐城的政策就是这颗戒指上最闪亮的钻石。2013年,国家赋予了乐城先行区"国九条"政策,2018年,国务院发布的44个文件中,其中就有3个文件提到了乐城先行区,2019年,为了进一步落地"国九条"政策,释放政策红利,国家发展改革委会同卫生健康委、中医药局、药监局联合印发《关于支持建设博鳌乐城国际医疗旅游先行区的实施方案》,国家对乐城先行区的支持不言而喻。
Q:博鳌乐城先行区的发展领域涉及哪些?
A:特许医疗、健康管理、照护康复、医学美容和抗衰老等,形成为游客提供体检、健康管理、医疗服务、康复、养生(护)等完整的医疗产业链。
Q:海南博鳌乐城国际医疗旅游先行区有什么优惠政策?
A:海南博鳌乐城国际医疗旅游先行区优惠政策有:
1.加快先行区医疗器械和药品进口注册审批;
2.按照医疗技术临床应用管理方法和医疗技术研究有关规定实施医疗技术准入;
3.卫生部门在审批先行区非公立医疗机构及其开设的诊疗科目时,对其职业范围内需配备且符合配置要求的大型医用设备可一并审批;
4.境外医师在先行区内执业时间试行放宽至三年;
5.允许境外资本在先行区内举办医疗机构;
6.对于今后先行区确需进口的、关税税率较高的部分医疗器械和药品,财政部要会同有关部门统筹研究适当降低进口关税;
7.根据先行区开发建设实际,适当增加海南省新增建设用地计划指标;涉及基本农田调整的,应按照国家法定程序报批;
8.支持并指导先行区引入生态、医疗、新能源等相关国际组织,承办国际会议;
9.鼓励先行区利用多种融资渠道,吸引社会投资,等等。
Q:博鳌乐城先行区的产业发展规划?
A:博鳌乐城需要经十五年时间,分三个阶段渐进发展。
1. 五年内:建成国家级特色高地。特色明显、技术先进的临床医学中心、国际标准的健康体检中心、全国最大药品保健品免税店、国家特色药械流通地。
2. 十年内:成为价值医疗模式输出国。国家著名医疗机构在中国展示窗口和后续治疗中心、国际知名、国内第一的中医康养胜地、国内领先特许医疗教育和国际医学交流中心。
3. 十五年内:成为全球药械创新高地。尖端医学技术研发转化基地、国家罕见病临床医学中心、国际一流的药械创新研发临床专家基地、国内领先的医疗上市园区平台公司。
Q:博鳌乐城先行区的功能定位是什么?
A:第一,要积极吸引和利用高端医疗技术、医疗设备、医学专业人才,引入国外知名医疗机构、健康管理机构,推动先行区建设,将其打造成国家高端医疗旅游实验区、示范区、医疗人才聚集区和健康领域国际交流平台。
第二,通过紧密结合临床建设若干国家级重点专科和实验室,将先行区打造成领先的国家医学科研基地。
第三,通过在项目建设、医疗服务中充分吸纳低碳理念,将先行区打造成低碳医疗、生态医疗的示范区。
Q:乐城先行区是海南省推行"极简审批"的三个园区之一,在医药审批方面有什么好处?药械的审批标准和流程是什么?
A:博鳌乐城国际医疗旅游先行区打通进口特许药械审批快速通道,进口特许药械审批时间由原来的半年大幅压缩至1-3个工作日。进口特许药械与国外上市的时间差大幅缩短。近期使用的心脏收缩力调节器、美容注射凝胶在欧美仅上市不到半年,便在乐城先行区率先使用。
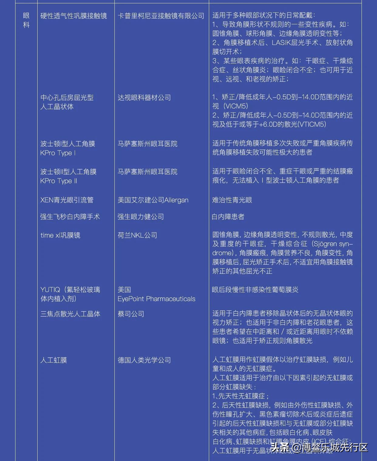
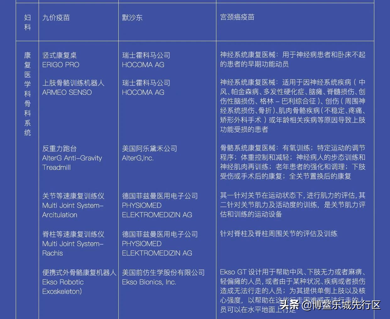
目前园区有哪些罕见病产品

目前园区有哪些抗肿瘤药品





100种特许药械








怎么样?目前对乐城先行区有了较为详细的了解吧!接下来,更多乐城先行区的相关介绍我们还会在"乐城问答"系列中持续更新,记得关注哦!
审核:泠羽、李媛
编辑:飞鱼、刘琳