想看明星整容爆料,专业变美知识请搜索微信公众号“更美”(ID: wanmeizhensuo)。关注我们,每周有免费福利让你变更美哦!
明星会赚钱,可不再是全靠拍戏和代言。就说赵薇吧,现在可是大名鼎鼎的女版巴菲特,商业帝国有那么庞大▼

赵薇在投资上的成功,让许许多多的普通人了解,明星们除了靠颜值,其实也能靠别的赚钱

例如周杰伦开过的餐厅就有好多家“mr.j义法厨房”、“KK ONE”、“MR.J周大侠”

时尚最时尚的小公举,也开了潮牌店

娱乐圈公认会赚钱的教主黄晓明,互联网、饭店、股票、房产、医疗、红酒、影视、餐饮、高尔夫球、收藏等各种投资都有涉猎

还带着baby一起开窍,除了投资,还有自创品牌做果汁

谢霆锋除了脸帅会做菜,还开了一间据说是亚洲最顶尖的后期制作公司
《全城热恋》、《单身男女》、《中国合伙人》、《一九四二》、《一步之遥》等都是他们服务过的作品

刘嘉玲选择的投资方式就是买买买,有了钱就买房,房产据说超过8亿港元

除了买房这种热门的投资方式外,她也十分懂得自己的颜值价值,了解普通人的爱美之心,并且推出了自创的面膜品牌

微博上也是不遗余力的宣传自家品牌

甚至不惜素颜上阵打广告

面膜介绍看上去可厉害可厉害的了,说成分全是奢侈品里常见的,和倩碧、娇韵诗有相同成分,又是Dior提供的面膜纸,售价还挺亲民,6片只要198元

吓的所长赶紧喝了口82年的矿泉水压压惊,这么高的性价比,Dior和娇韵诗不会哭死

然而这么好的产品,只卖了3个月,就宣布破产了……吻别

但一个失败不代表明星们就会放弃这条生财之路,还是前仆后继走上护肤微商之路
娱乐圈里这么多明星都在做微商
想知道她们真的都用自己产品吗
▼
钟丽缇2016年出尽了风头,真人秀带着同样高颜值的女儿狂圈粉,还嫁给了小鲜肉老公

但都比不上自创护肤品牌,升任CEO,走上人生巅峰

有记者采访过钟丽缇是怎么能保持一直年轻的,她说是运动+按摩+心态好……

这一排排的水光针未吸收的小包包还在呢,就这么骗自己真的好吗

所长找了张用户刚打完水光针时的清晰照片,你们看是不是一样

面膜市场如此火爆,哪有流量往哪钻的张馨予小姐也推出了Misszhang面膜
各种蚕丝面膜还有水、乳、洗面奶,张馨予在微博上无时无刻的给自己的产品打广告


当然还少不了娱乐圈的人来帮忙吆喝一下,所长就想知道张翰有没有给娜扎用过这款面膜

毕竟这款面膜在宣传的时候都说:张馨予皮肤白嫩细腻都是这款面膜的功劳呢

可真不是她化妆台上其他化妆品的功劳~~


效果好不好,所长也不造,但是她的代理们要不就是有着感天动地的身世、要不就是有着惊天地泣鬼神的坏皮肤,用了面膜之后整个人的皮肤都如新生,做了代理后月入10万不是梦,她们对张馨予都是爸爸级的真爱
有在豆瓣上自问自答的

在张馨予微博底下逢年过节就来问候表白的

还有这种亲身试用面膜当活招牌的

看完这神奇的效果,所长都快信了,怪不得朋友圈那么多人买

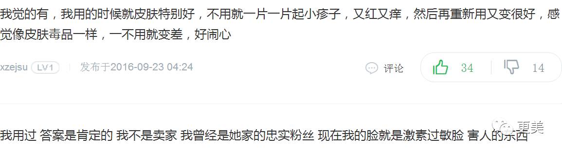
但也有网友用过之后效果特好,但停用后脸就会起疹子。


虽然所长也不确定张馨予的面膜里含不含激素,但是呢……
含激素的产品一般即时效果比较好,但是《化妆品卫生规范》将其定为化妆品禁用物质,长期使用含有激素类的化妆品可能导致皮肤产生黑斑、皮肤萎缩变薄等问题

虽然有人用过会出现问题,但是网上关于这款面膜的新闻异常的干净,不管是天涯还是微博都被各大代理商血洗了,她也成了微商圈带领妹子们发家致富的神一样的人物

毕竟这两年她的面膜也在国家食品药品监督局备案了

但不代表备案过的面膜不会出现问题,在药监局11月份公布的50批次不合格面膜中,某款面膜已经备案过,但是抽查中不合格被“责令改正”

备案的产品不一定就可信,但没备案的产品一定不要信!
颜值高的卖护肤品有说服力也说得过去,可是郭德纲老师也不甘示弱的来凑热闹了

还言之凿凿的说很安全,讲真,不是所有能喝进嘴里的东西,涂在脸上都安全。郭老师,我爱吃辣椒,您把辣椒敷脸上试试?

有了这款天然面膜于谦三大爱好是不是都改了?抽烟、喝酒、吃面膜


当然,这些纯天然的面膜好歹还没闹出什么负面消息,但偏偏有明星想主打高科技产品
同样是做微商面膜
张庭的面膜TST可是黑料满满!
▼
所长看到一个16年微商流水排名,第三名是张庭的品牌,竟然有28个亿!看的所长都想投身微商行业


你们是不是更好奇那个赚100亿的?力压张庭TST的产品竟然是个*处私**护理产品,偶多尅

好了,还是说回张庭吧,人家面膜事业做的风生水起,12月份还组织了TST韩国高峰论坛,听起来好高端的样子,但这海报怎么看都像是乡村影楼成品~~

当年张庭说老公为了让自己永葆青春而研发的这款产品,所以她们全家都在用,没有任何问题

范冰冰、赵薇……娱乐圈很多明星都帮她打过广告,就连同行业张馨予也帮对手打广告


但鬼知道她们脸上涂的是什么,万一是酸奶呢?毕竟可视效果一样

2015年还和《港囧》合作推出了囧膜~哇哈哈


不仅何炅主持的节目为她打广告


她还登上了湖南台的电视购物频道,推广套路真是杠杠的

虽然推广手法让人们觉得她前途一片大好,但是好景不长,中途总会有些妹子用完之后烂脸了!网上爆出很多用完TST皮肤出现问题的事件,印象最深刻的就是“周丫丫事件”

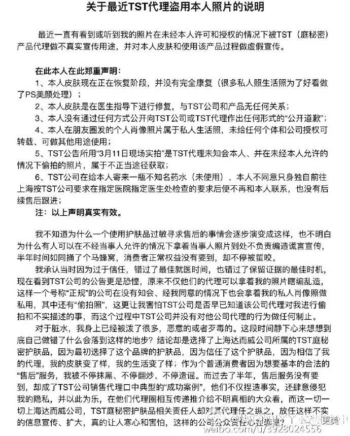
虽然已经过去很久了,但是在今年7月份的时候她发了一条这样的微博

快乐的周丫丫声明:本人的皮肤还没有还没有恢复,也并没有向TST公司道歉,并说TST公司未经本人允许*拍偷**照片

反正一个颜值被毁的妹子已经够惨了,TST公司还无须有的捏造人家恢复的事实也是醉了(ps:这图的制作水平和上面高峰论坛的一毛一样)

本来一个“快乐的周丫丫”已经不快乐了,后面还有更多的人不快乐,有的妹子误以为快乐的周丫丫皮肤好了而买了TST的产品,so sad

其实张庭的面膜公司堪比*教邪**组织,一批批妹子被*脑洗**,用过TST产品已经烂脸了,成为了“激素脸”,但张庭以毒攻毒又产出专门治疗“激素脸”的产品,妹子们竟然还信了……

如果当初不买,哪来的激素脸?TST让更多的妹子皮肤出现了问题



(图片来源见水印)
不过这些问题在TST公司眼里都不是问题,人家把烂脸起痘称作是“排毒”


所以很多品牌声称的“皮肤排毒”是真的吗?
其实人体最大的排毒器官是大肠,虽然我们皮肤确实会有分泌物,比如油脂、汗液,但这些能称为“毒”吗?
而用过一些护肤品有起痘反应都是“皮肤炎症”,一般的反应就是过敏、长痘,是皮肤对化学制品或是细菌、真菌等发生的反应。

虽然每个*皮人**肤状况不同,还有些人是过敏体质,但TST的产品一开始是三无产品,后来虽然在药监局有备案,但其间一直反复责令改正,说明她的产品存在不合格的行为

甚至有很多产品已经注销,多数都是因为产品不合格

而且产品中声称存在的“活酵母”也并没有,虽然该产品列表中有国家允许的酵母类原料,但是如果酵母菌超标就代表产品不合格或已经变质。
而且“活性酵母”对储存的环境异常苛刻,导致成本过高很难量产

虽然TST产品有很多问题,但现在仍旧有旗舰店和某些电商网站在售卖这些产品,价格并不低。同等价格也可以买到很多正规品牌

其实明星做微商都清楚地向大众传递着一个信息:如果用和我一样的保养品,你也会像我一样青春永驻。
偶像的力量给这股微商势力增添了信心,各级代理们更是视他们的明星老板为大家长,甚至精神领袖,*脑洗**式的宣传轰炸而来。

但所长不得不告诉美人们,实际上护肤品能做到的基本上只有维持皮肤正常的屏障功能(不受紫外线、微生物、化学等等等的伤害),护肤品的主要功效只是:清洁、保湿、防晒而已,以及一点点的美白、消炎等功能
像许多微商产品推广时说“美白”、“嫩肤”、“瘦脸”、“去痘坑”之类的快速效果,几乎是不可能,甚至会导致不可逆的伤害

(图片来自暴走漫画,此图为夸大恶搞)
许多效果,只有通过医疗美容手段,才会达到明显的作用,例如肉毒素能快速瘦脸(肉毒素详细介绍戳肉毒素不仅能除皱、瘦脸,还能抗抑郁?)

想要达到像微商卖面膜时宣传的快速深层补水效果,靠敷面膜几乎是无法达到的,即使敷感很好但也会很快消逝掉,想要补水效果好还持久,目前只有水光针才能做到,深层补水还顺便均匀肤色
但也不是立竿见影的,需要短则1一天、长则3-4天的恢复期,具体的戳链接了解吧科普 | 水光还分这么多种?那该怎么选!

所以大家要冷静对待护肤,不要因为明星效应就冲动购买,还是要分辨她们推荐的产品是否为三无产品。脸是自己的,明星光环没有实际的护肤效果~
知道不能胡乱买微商产品的宝宝们
记得给所长点zan
想看明星整容爆料,专业变美知识请搜索微信公众号“更美”(ID: wanmeizhensuo)。关注我们,每周有免费福利让你变更美哦!
本文为头条号作者发布,不代表*今条头日**立场。