日产奇骏自2000年进入国内市场以来,一直都保持不错的销量水平,截止2019年3月累计销量已突破百万辆。参谋长说车后台每天都有大量,关于日产奇骏的车型资讯信息。但近两年日产减配严重,变速箱故障丛生,让不少车主苦不堪言。日产CVT变速箱故障率真的很高吗?奇骏的综合水平到底如何?让我们来听听真实车主是怎么说的吧。
(点击收听音频)
1车主:没劝住父亲买奇骏,结果刚买的新车变速箱就明显顿挫!
车主:陕西西安 徐先生
车型:2019款奇骏2.0L
行驶里程:7000公里
平均打分:71.5分
车主曾用车型:长安CS35


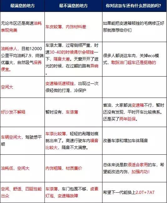
优点:无论市区还是高速,油耗表现完美,空间也比较大、座椅柔软舒适,同事乘坐后都说体验感不错。
缺点:
1) 刚提的新车,未开回家变速箱就出现明显顿挫。随即到店进行升级,顿挫现象好转。但行驶至3000km时,在低速30-40km/h时又出现了明显顿挫。4S店解释这是通病,经过再次升级,顿挫现象有所改观,但始终未彻底解决,变速箱总是在某些点不够平顺;
2) 车漆较薄;
3) 内饰用料差,塑料感极强,以致于仪表盘极易留下划痕。
参谋长建议:车主应及时对车辆进行保养,建议使用0W-20的全合成机油。因为一旦变速箱工况较差,日产CVT变速箱的换挡迟滞现象就会非常明显。
2车主:奇骏的油耗低得惊人!
车主:广东佛山 赵先生
车型:2017款奇骏2.0L
行驶里程:12000公里
平均打分:77.5分

优点:奇骏终端优惠大,保养费用也比较便宜,对新手比较友好。如果敢踩油门,超车轻松。百公里油耗7.9L左右。
缺点:车漆太薄、隔音太差,行驶中感觉路噪明显,天窗也有异响。速度稍高过弯,车辆就会产生严重侧倾,时速30-40km/h偶尔还会出现顿挫。
3.奇骏车主:冬天遇到车辆冷保护,使用起来太尴尬。
车主:河北廊坊 刘先生
车型:2017款奇骏2.0L
行驶里程:18000公里
用车感受:冬天遇到车辆冷保护,使用起来太尴尬。
平均打分:68.5分
车主曾用车型:菱悦V3


优点:车辆舒适性非常好,噪音小且空间优势明显,百公里综合油耗7.5-8L。
缺点:变速箱低速顿挫,出现过一次轻微的打滑,4S店回复是通病,处理不了。冬天遇到车辆冷保护,使用起来比较麻烦。看论坛里车主反馈发动机漏油故障,我暂时并未遇到。
其他:平时给车辆加92#油,配合使用动力卫士,感觉不错。
4.奇骏车主:好沙发,不解释!担心变速箱故障,买了延长质保。
车主:上海市 顾女士
行驶里程:39000公里
平均打分:81.5分

优点:个人喜欢视野比较开阔的SUV车型,加上身边日产车主的推荐,最终购买了奇骏。使用近2年较省心,适合女生开。车辆乘坐舒适、油耗低、好上手,综合油耗百公里8L左右。
缺点: 都说变速箱不太好,目前爱车的变速箱还没发现问题,平时开车比较佛系,为以防万一,购买了变速箱的延长质保服务。
5车主:我的车变速箱比较平顺,后排座椅不够舒适,这真的是奇骏?
车主:陕西西安 左先生
车型:2016款奇骏2.0L
行驶里程:49000公里
平均打分:74.5分


优点:3年多的驾驶,感觉奇骏较沉稳,车辆空间大,操控性能驾驶体验都还不错,变速箱表现比较平顺,百公里综合油耗8.3L,4S店服务态度还不错。
缺点:
1)车漆比较薄,轻轻的剐蹭就会留下划痕;
2)高速行驶车内噪音比较大,对奇骏隔音性不太满意;
3)车辆大灯不够亮;
4)后排座椅角度有问题,长时间乘坐不舒适。
6车主:奇骏日系车特色非常突出,适合家用。
车主:陕西西安 贾先生
车型:2014款奇骏2.0L
行驶里程:60000公里
平均打分:78.5分


优点:对奇骏的低油耗、大空间很满意,保养费用也比较便宜。整体小毛病少,使用起来比较省心。虽然2.0L的动力输出起步有点肉,但足够满足日常家用。百公里综合油耗7-8L。
缺点:内饰简陋,塑料感太强,不像20万级别的车。
疑问:过减速带的时候,感觉方向机松旷异响,不知道是怎么回事?
参谋长解答:建议检查减震套、下悬挂的胶套以及减震器是否漏油。
7车主:奇骏是送给自己30岁的生日礼物,可变速箱还是中招了!
车主:北京市 田先生
车型:2014款奇骏2.5L
行驶里程:72000公里
平均打分:68.5分


优点:购车前对比过荣放、CR-V,从空间、配置等多方考量,最终选择了奇骏。对这部人生第一辆车的空间、舒适性以及四驱性能等方面都非常满意。
缺点:车辆行驶至66800km时,突然出现变速箱故障,表现为:车辆打滑、深踩油门不提速,熄火后再启动D档也失灵了。之后车辆变速箱逻辑变得比较混乱,时好时坏。幸亏买了延长质保,更换变速箱总成后问题才解决。
其他:对奇骏有着特殊情感,希望下一代奇骏能换上2.0T+7AT。
总结 车主打分:74.4分

通过调研,奇骏车主较满意的是:座椅乘坐舒适,包裹性、支撑性都很好;燃油经济性突出,2.0L车型百公里平均油耗8L左右;空间大,无论是乘坐空间还是后备箱空间表现都很不错。但车漆太薄、风噪较大、高速行驶噪音明显,内饰用料较差以及最突出的老问题——变速箱顿挫、异响仍旧是车主对奇骏的诟病之处。
随机采访的7位奇骏车主当中,CVT变速箱出现顿挫、抖动甚至故障的已有4例,变速箱问题俨然已是奇骏车型的通病。日产这些年都没有彻底解决CVT变速箱的问题,至于原因,可以回顾一下我们对日产CVT变速箱拆解后做出的分析。正如参谋长所说,如果日产能够尽快解决变速箱问题、售后不再装聋作哑,我们也非常乐意推荐给车友;但若仍旧不重视,迟早会被对手甩在身后。

(注:本期调研从征集样本中筛选出7位车主,进行了抽样调研)
Q1:性比价高的SUV,途观、奇骏、C5天逸、荣放如何选择?
参谋长:奇骏和C5天逸不推荐,奇骏的变速箱故障率实在太高,而雪铁龙现在品牌日益俱下,质量问题丛生。荣放可以考虑,但是荣放现在到了产品末期即将换代,所以也有一些小毛病。途观的话虽然老一代车型在当年很不错,放到现在也是性价比很低的车。这个价位的车型还是建议你考虑一下本田CR-V吧。
Q2: 落地25万的四驱SUV,这几款怎么选?
听友:参谋长您好,我想买辆落地25万左右的家用SUV(具体要求:空间大,动力足,5座,四驱,国六排放,不要双离合,后期养护成本不要太高),主要用途就是自驾游(轻度越野),麻烦您给推荐一下,谢谢!
参谋长:这位朋友看了吉普的指挥官、红旗的HS5、别克昂科威、日产奇骏和斯巴鲁森林人。我觉得如果长久使用,符合要求的是斯巴鲁森林人和马自达CX-5。
Q3: 20万级别的SUV,除了奇骏、荣放、CX-5,还有哪些车可选?
丐老师:目前荣放即将换代,品控严重下降,虽然优惠巨大,但是我们还是不敢推荐。奇骏最大的问题还是CVT变速箱问题,最重要的是,这些问题始终得不到日产的重视;CX-5可以考虑。
还有疑问?
快来参谋长说车车友俱乐部进行提问吧~


详情回顾
《谁用谁知道》最全奥德赛车主调研,你想知道的都在这里!
《谁用谁知道》卡罗拉车主们对这台车的评论竟然出奇的一致!
【车主调查】雷凌到底与卡罗拉有什么不同?南北丰田的服务有区别。
【车主调研】有颜有料,却有车主打分不及格?昂克赛拉车主说:对它又爱又恨!
【车主调研】神车思域机油还增多吗?多位车主真实体验都在这里!
谁用谁知道 | 优点缺点同样明显,但轩逸买这个配置几乎不会吃亏!
谁用谁知道之朗逸| 为何销量“学霸”的车主打分才刚及格?
谁用谁知道之宝来 | 原来手动挡才是宝来的精髓所在!
【谁用谁知道】车主:速腾不减配,我们还能做朋友!
为何车主评价两极分化?CR-V能否继续购买?请看本期谁用谁知道!
谁用谁知道 | 荣放的品控真的不行了?多名车主真实点评
【车主调研】高颜值、操控好的CX-5,还有一个你不知道的致命点!
【车主调研】途观L车主直呼后悔,双离合变速箱用起来太操心!
谁用谁知道 | 欧蓝德是成熟稳重的“经济适用男”?车主却说这个地方OUT啦~
谁用谁知道 | 领克01是车主心目中的性价比之王?