升学季,很多家长问圆子,南昌昌市每个区有哪些学校?哪些是比较优质的学校?之前圆子发了《西湖区》和《东湖区》的中小学,今天就先给大家详细说一下红谷滩区的中小学吧!后续我们还会继续更新其他区域的中小学。
红谷滩区的小学
红谷滩新区凤凰学校(师大附中滨江分校二部)、南昌凤凰城上海外国语学校、红谷滩区碟子湖教育集团锦江路校区(红谷滩新区碟子湖学校)、红谷滩区碟子湖教育集团*江濠**路校区(南昌市昌北小学)、红谷滩新区红谷教育集团飞虹路校区(红谷滩区第一小学)、红谷滩新区红谷教育集团绿茵路校区(南昌市育新学校红谷滩分校)、红谷滩红谷教育集团银都路校区、红谷滩红谷教育集团鹰潭街校区、红谷滩新区实验学校、南师附小红谷滩分校、红谷滩新区红岭学校、红谷滩区南大附小教育集团第一分校(南大附小红谷滩分校)、红谷滩区南大附小教育集团第二分校(南大附小前湖小学)、红谷滩区南大附小教育集团第三分校、南航附小红谷滩分校、红谷滩区云溪学校、红谷滩新区新龙学校(南师附小教育集团新龙校区)、红谷滩新区九龙新城第一小学(南师附小教育集团九龙湖校区)、红谷滩新区华南路小学(站前西路教育集团红谷滩校区)、红谷滩新区腾龙学校(南师附小教育集团腾龙校区)、南昌市育新学校九龙湖新城分校、红谷滩新区九龙新城第二小学(南昌市育新学校九龙湖临江校区)、红谷滩新区生米中心小学及下设完小。
红谷滩新区一共二十三所小学。南昌凤凰城上海外国语学校、南师附小红谷滩分校、南大附小红谷滩分校、红谷滩新区实验学校、红谷滩新区红谷教育集团(绿茵路校区、飞虹路校区)等属于红谷滩新区优质的小学教育资源。


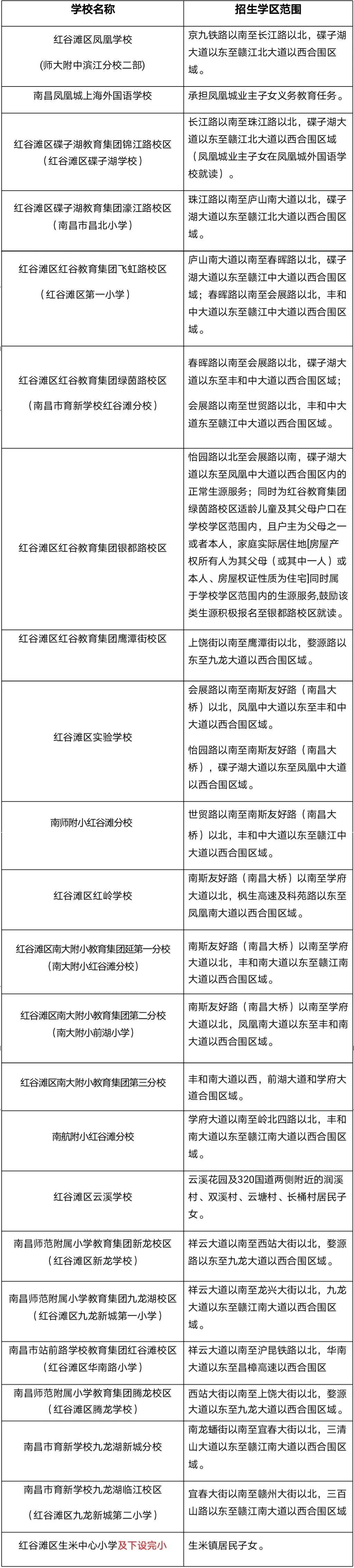
以下为红谷滩区小学学区范围

下列楼盘及区域在相应配套学校建设完成前暂时过渡学校安排:
保利国际花园楼盘在南昌市昌北小学过渡就读。
祥云大道以南至沪昆铁路线以北、枫生高速以东至婺源路以西的合围区域。绿地学府公馆在红谷滩区新龙学校暂时过渡。
沪昆铁路线以南至抚州大街以北,枫生高速以东至婺源路以西合围区。龙兴大街以南至上饶大街以北,九龙大道以东至赣江南大道以西合围区。龙兴大街以南至抚州大街以北,杨岐山大道以东至枫生高速以西合围区。青花九龙、九龙阳光暂时在腾龙学校过渡。
上饶大街以南至北龙蟠街以北,九龙大道以东至赣江南大道以西合围区在红谷教育集团鹰潭街校区过渡。
说明:
以上暂时过渡楼盘及区域就读学校安排,待配套学校建设完成后,将重新按照教育管理部门正式公布的学区范围就读,不得在暂时过渡学校就读。
请广大市民以教育管理部门正式公布的学校名称和学区划分为准,不得轻信房地产开发企业及中介使用“名校”“学区房”等不实宣传。
红谷滩区的中学
南昌二中教育集团总校、南昌二中教育集团二十六中校区、红谷滩实验学校、师大附中滨江分校、南大附中红谷滩分校、凤凰学校、碟子湖学校、云溪学校、新龙学校、生米中学、南昌市育新学校九龙湖新城分校、南昌市外国语学校九龙湖校区初中部、腾龙学校。
红谷滩区共十三所中学,南昌二中教育集团总校、南昌二中教育集团二十六中校区、师大附中滨江分校、碟子湖学校、南昌市外国语学校九龙湖校区初中部等属于红谷滩新区优质的中学教育资源。


欢迎找到组织:
地域划分升学
西湖区教育圈
东湖区教育圈
青山湖教育圈
红谷滩教育圈
青云谱教育圈
升学资讯
幼升小交流
小低年级交流
小升初交流
中考交流
生活服务
升学帮租房换房
培优练习册跳蚤市场
升学帮学习拼车
南昌名校资料群
南昌小升初家长交流会
南昌初中名校资料储存库