
全网同一ID:险有人谈
连续日更第 253 天
阅读大概需要5分钟
今天的内容是在社群做分享的,沉淀到公众号上。

平常工作中,有时候会有客户来问,“有人给我推荐了一个保险,又可以保障,还可以返钱,你帮我看看怎么样?”
比如一般的意外险医疗险,都是消费型的,和车险一样,出事了可以理赔,不出事,这个钱就当消费掉了(但其实是给其他出事的人理赔了)。
但还有一些保险,出事了可以理赔,不出事还可以返还保费,看起来里外里不亏,号称“有病保病,没病返钱”,实际上真的有那么好吗?
正好最近有不少朋友、客户拿着平安的一款少儿守护加护产品计划来咨询,今天我们就一起来拆解一下,这类返还型的保险产品,究竟怎么样?


我们先来看一下平安少儿守护加护的保障责任:
这是一个产品组合计划,主险是一个少儿终身重疾,附加险根据选择有所不同,这个计划,拆分开来,主要包含这几部分责任:

①单次赔付、保障终身的重疾保额40万,30岁前重疾保额64万
②30岁前确诊白血病104万,30岁后确诊白血病80万
轻症、重疾豁免保费
③身故金:
18周岁前,2倍左右已交保费
18-25周岁前50万,25周岁后40万
18-65周岁前意外身故额外20万
④65周岁前未理赔重疾,返还保费8.44万
以上①②③项保障发生任何一项,其他保障均失效
若发生①②③项,则第④项失效
简单总结一下就是:单次赔付的重疾险+一定年龄(30岁前),以及特定疾病(白血病)终身增加保额+特定年龄增加寿险保障+保费返还。
我们先来分析一下这个产品的主险,也就是保障终身的单次重疾40万。这肯定也是我们买这款产品最想要的保障。
那么,保障终身的重疾险,在现在的保险市场上,是什么样一个情况呢?我们通过下面一个重疾进化图了解一下:

这个图大致总结了一下重疾险的演化历程,现目前,大多数标准的重疾险产品就是, 保障重疾+轻症+中症 ,其中大多数的产品是 重疾多次+轻症多次+中症多次。
人一生中发生多次重疾的概率有多大,不同的人可能有不同的看法,很多人会认为得一次重疾就治愈就很难了,第二次重疾就不要再指望了。
但其实在日本等发达国家,一个人一生中罹患两次重疾的概率还是挺高的,而且随着未来医学技术的进步,人类再遇到重疾的治愈率也会更高,随着寿命增加,得二次重疾的概率自然也会增加。
今天我们先不详聊这个话题。我们先说重疾+轻症+中症的必要性。
轻症,就是在重大疾病较轻的阶段,2020年重疾险新规当中,已经将恶性肿瘤-轻度,较轻急性心肌梗死,轻度脑中风后遗症三个高发轻症纳入重疾险轻症必保的列表。
随着体检的普及以及检测手段的进步,有越来越多疾病在较轻的阶段被检测出来,或者一些疾病预后良好,如果没有达到重疾理赔的标准,但是达到轻症的理赔标准,可以理赔重疾险的轻症。
举个例子,现在比较高发的甲状腺乳头状癌,治疗比较简单,很多人预后基本上和正常人差不多,如果是1期的甲癌,属于轻症,重疾理赔不了,轻症就可以理赔。
一般来说,轻症保额可以理赔重疾保额的30%,中症可以理赔60%。
下面是重疾险新规规定的重疾险必保的28种重疾对应的高发轻中症,大家可以做一个简单了解。

说回平安这个产品, 它只包含重疾保障,不包含轻症,因此在保障责任上,有比较大的缺失。
其他保障方面,30岁前额外赔付重疾保额24万,白血病终身可以多赔付一倍的保额,都还算不错的保障。
但有更多产品,60岁之前都可以额外赔付一定比例保额,这是因为60岁之前,是大多数人承担家庭责任最重要的一段时间,因此增加保额,是根据承担的家庭责任来的。
而针对特定疾病多赔付一倍保额,很多产品不仅包含白血病,还包含其他更多少儿或者成人的特定疾病。
另外增加的寿险保额,不是很有必要,定期寿险是在一定时间之前,如果被保险人发生身故,可以赔付保额。但小孩子和老人一般不承担家庭责任,没有必要再额外附加寿险的保障。
最后我们再来看返还部分,这个计划是65周岁前,如果没有理赔过重疾,可以返还保费8.44万。
但记住,一定是没有理赔过重疾,一旦理赔过,就不再返还保费了。
也就是说,虽然我交了双份的钱,一份是重疾保障,一份是理财保险,但最后有可能我只能得到其中一个,交的理财的钱,很有可能打了水漂。
那我们换一个思路,如果是单独投保一份重疾险,或者单独投保一份重疾险再单独投保一份理财险,是什么样的效果呢?

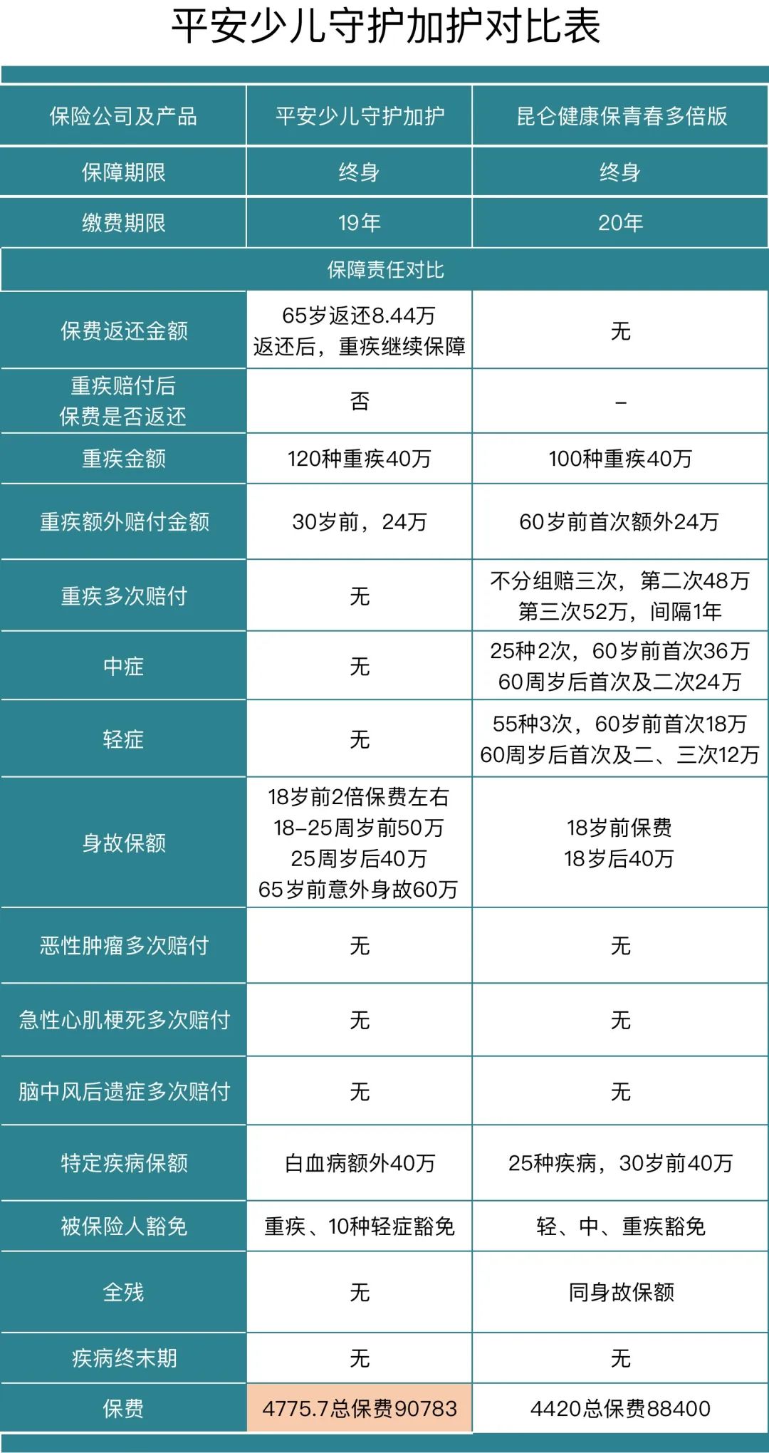
以上图为例,投保昆仑健康保青春多倍版,比较一下这个产品和平安的产品:
重疾可以赔付三次(平安只能赔一次)
60岁前可以额外赔付60%(平安30岁前额外赔60%)
重疾第二次赔120%,第三次赔130%基本保额(平安没有)
25种特定疾病包括白血病,30岁前可额外获赔100%保额(平安只有白血病一种,但是终身保障)
轻症可以赔付三次(平安没有)
中症可以赔两次(平安没有)
身故全残都赔付保额(平安只有身故赔付,没有全残保障)
轻症中症重疾都可以豁免保费(平安只有轻症和重疾豁免保费,并且重疾豁免保费的意义不大)。
最后再对比一下保费,平安是年交4775.7交19年,总保费90738。
昆仑健康每年交4420交20年,总保费是88400。
虽然平安这个产品带了一份返还功能,但保障的差别,一眼就能看出差别。我们买保险,是应该更关注保障,还是返还?
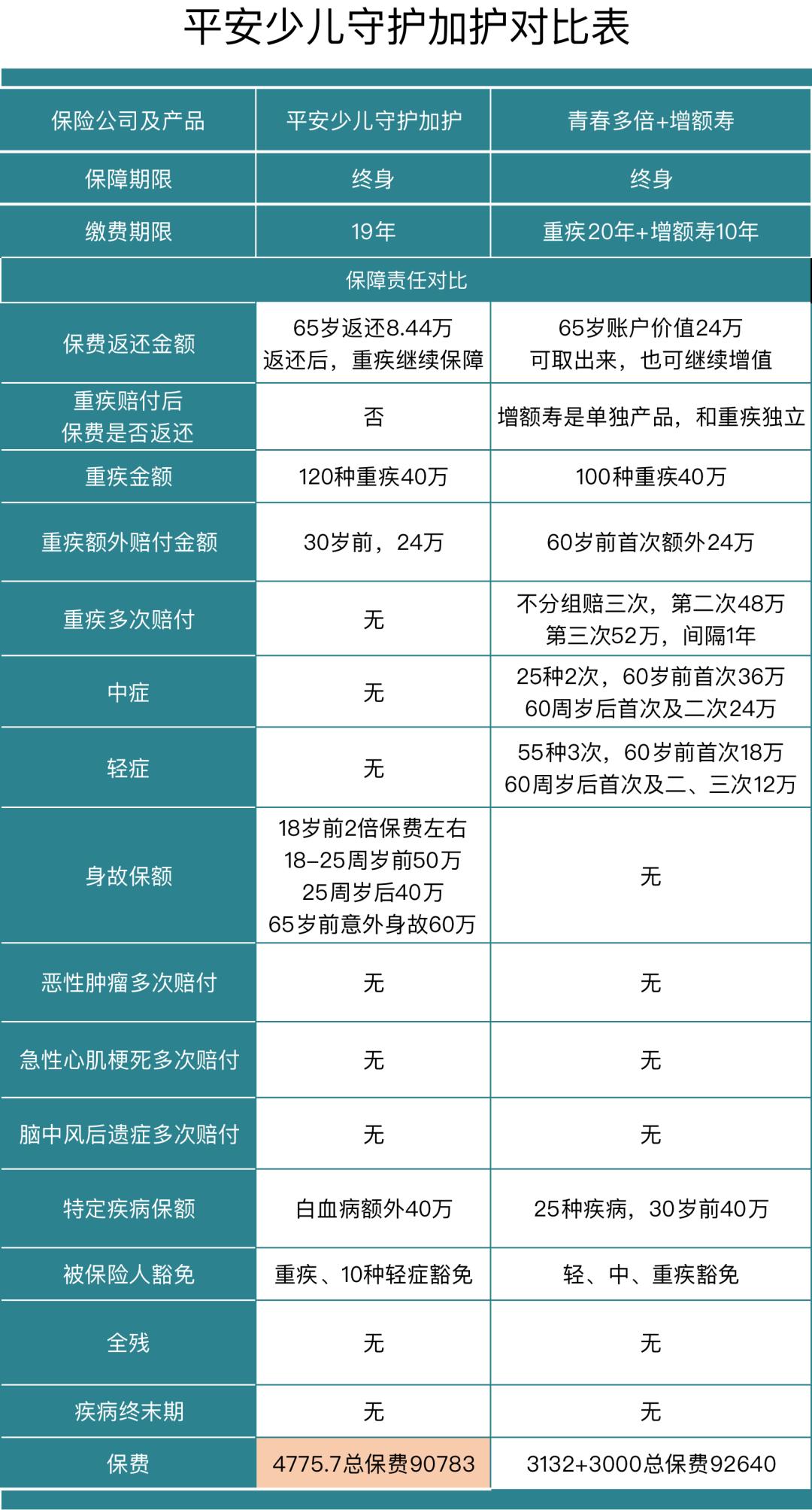
如果喜欢返还,我们可以另外做一个计划:

同样是昆仑健康这个产品,不过选择的是不带身故保障的计划,保障内容,除了身故保障,其他重疾,轻症,中症都和上面的计划一样。
另外附加一个增额终身寿,到65岁时,增额寿账户现金价值已经增长到24万(平安这时候如果没有理赔过重疾,可以返还8.44万),并且如果不取出来,可以继续增值。
同时增额寿因为是单独的产品,和重疾险互不牵扯,因此哪怕在这之前理赔过重疾,也不影响增额寿的利益。
当然,因为是不包含身故保障的重疾险,为了保障全面,还需要单独再附加一份定期寿险,这个可以待被保险人成年后,通过增额寿部分减保取现当作保费来增加,50万保额男性一年三四百块,女性只要一二百块。
再来对比一下保费,平安是90738,昆仑每年保费3132交20年,总保费62640,增额寿每年3000,交10年,总保费3万,两个产品组合加起来,总保费是92640。
那么如果是你,在保费都差不多的情况下,你是愿意要一个重疾单次赔付的产品,外加一个不确定的保费返还的保障。
还是愿意要一个 重疾多次+全面的轻症中症保障,再外加一个确定收益的储蓄保险 呢?
另外,还有一些产品组合的对比,我给大家两个截图作为参考,就不再详细 地 阐述了。

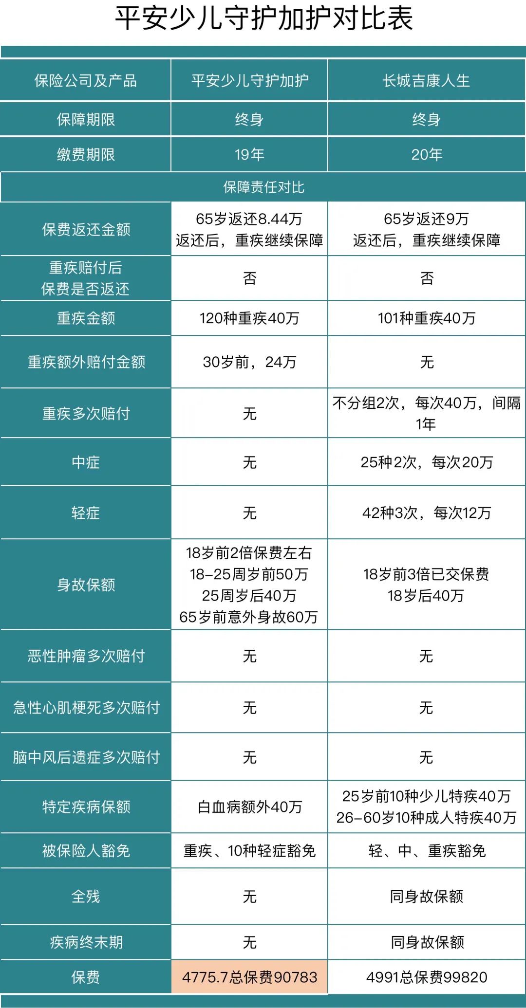
平安少儿守护加护,对比长城吉康人生,同样是返还保费,但长城是重疾赔付两次,并且还有轻症和中症的保障。

富德生命这款重疾险,重疾赔付6次,包含轻、中症保障,恶性肿瘤多次赔付,心脑血管多次赔付,重疾赔付后,返还依然有效,40岁就可以返还13万多,这个钱按照现在的标准趸交一份增额寿,65岁时现金价值已经有30万。你会怎么选择?
以上是今天和大家分析拆解的返还型保险是否值得买的内容,相信大家对于返还型的保险有了更多的了解。
周四我们将分享《好医保很好,但你买的可能赔不了》,手把手带大家了解好医保的健康告知,欢迎到时候一起来学习。
以上是今天和大家分享的内容,如果文章对你有用,可以关注我。
■ END ■
